近日,财政部为配合《会计法》修改,发布了一份关于就《代理记账管理办法》《会计基础工作规范》部分条款修改征求意见的函。

虽说只是征求意见版,但是根据以往经验,和正式发布的也八九不离十!重要的是,这份征求意见稿的深意和影响,将是非常重大的。
征求意见稿分两部分,一是代理记账,二是会计基础日常工作规范。
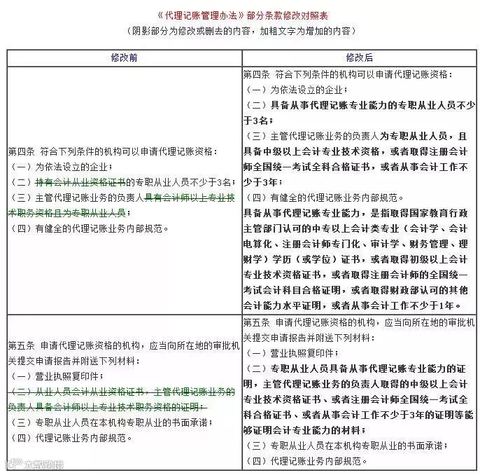
代理记账的修改部分主要是配合会计法的修改条款,把从业资格的字眼改了,最主要的是改变了报备的代理机构基本情况表(详见下文对比)。
而会计基础日常工作规范修改就劲爆了!或将不需要再打印总账、明细账,银行日记账现金日记账了!并且,满足一定条件的凭证甚至都不需要打印!和贴发票说拜拜了!
财政部关于就《代理记账管理办法》《会计基础工作规范》部分条款修改征求意见的函

附:

无纸化大势所趋
2012年年初在北京、浙江、广州、深圳等22个省市开展电子发票应用试点
2015年12月1日起在全国范围推行通过增值税电子发票系统开具的增值税电子普通发票。

现在还有了电子营业执照

中央领导在国务院常务会议上说,2017年年底前统一实现开具高速公路通行费增值税电子发票电子发票!
上海税务局总经济师今年在接受记者时说,今后增值税专用发票也有望实现电子化!
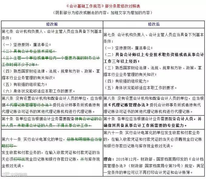
除了发票,甚至现在的账簿凭证都可以不需要打印!以电子档案形式留存!早在2015年12月,财政部、国家档案局印发的《会计档案管理办法》(财政部 国家档案局令第79号)规定,满足一定条件的单位可以不再打印会计凭证和会计账簿。
满足啥条件?简单来说就是:内部生成凭证、账簿、辅助会计资料可以不打印,但需要电子档案留存并建立备份制度;外部取得的凭证需要有第三方认证的电子签名。详细可以参看 《企业会计信息化工作规范》和2016年起施行的《会计档案管理办法》。
相比传统纸质凭证管理,电子管理有着巨大的优势!

结语
无论是从环境保护,还是提高会计信息化水平,会计档案无纸化一定是必然趋势。从法律、制度和法规上目前已经没有障碍了,电子发票的推广应用也在一定程度上推动会计档案无纸化的进程。目前,很多单位报销电子发票时,仍需要打印出来作为原始凭证进行报销(这样还有啥意义?)
电子档案无纸化不仅是会计信息化的问题,而且牵扯到整个社会信息化的发展水平。但是既然是必然趋势,首先在会计信息化上要做到对电子会计档案的接收、认证、处理、保存等全流程管理,减轻会计人员处理电子发票等工作的负担,将电子发票等电子原始凭证纳入到会计循环中,这也是必然要迈出的一步。
会计档案真正在全国各行各业都全部电子化,还有很长一段路要走。但我们已经在高速路上了!
来源:税来税往
更多免费好课,更多直播,更多名师讲解
尽在“汇学堂app”
更多财税资讯,更多精文,更多政策解读
尽在“中税网”微信公众号



