

档即用www.downjy.com向您分享如下的“生产制造型企业薪酬设计”的知识。原版文档下载方法参照文章底部说明~
1企业(工种)实行计件制的必备条件
计件工资制是计时工资的转化形式。计件工资与计时工资的区别在于它是间接地用劳动时间(即由一定时间的劳动所凝结的产品数量)来计量员工的劳动,而不是直接按劳动时间的长短来计量,因此,计件工资能较准确地反映员工的实际劳动量。三个基本条件:它由工作物等级(单价等级)、劳动定额(工时定额、产量定额)和计件单价所组成。

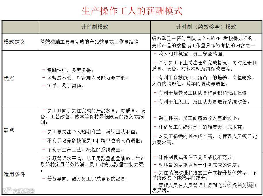
1、计件工资制的优点:
(1)激励性强,很好地体现多劳多得原则;
(2)促进员工提高个人的技术水平、劳动熟练程度及个人劳动效率。
(3)有助于控制企业固定人工成本支出:企业支付给员工的奖励性薪酬不被自动累积到员工基本薪酬中去,如果想重复性地获得同样的奖励,就必须像原来一样努力;
(4)降低监督成本:不需要为了维持某种合理的生产水平而对员工进行过多的直接监督,员工会受到一种内在的激励自己去控制工作速度;
(5)操作简单,容易沟通:一般而言,员工绩效产出容易衡量,而不是以主观的绩效评价结果为基础。

2、企业(工种)实行计件制的必备条件
(1)产出的产品数量或工作量能够准确衡量–一般来讲,机械化、自动化程度较低,主要依靠体力劳动和手工操作进行生产的企业和工种最适宜采用计件工资制–机械化和手工操作并用,或是机械化程度较高,但产品数量能够计量的工种或单位,也可以采用计件工资制–机械化、自动化程度较高,产品品种复杂,数量不易计量的生产单位和工种,一般不宜采用计件工资
(2)产品的数量和质量主要取决于工人主观努力–工人的生产成绩大小主要取决于本人的操作熟练程度和充分有效地利用工时–生产成果的多少与工人的操作没有直接或密切联系的生产单位或工种,一般不适合采用计件工资制
(3)有明确的产品质量标准,并能够检验产品质量–凡是没有产品质量标准或质量标准不明确,难于严格检验产品质量的单位或工种,不宜实行计件工资制。
(4)有先进合理的劳动定额和比较健全的原始记录统计制度,有严格的计量标准
(5)产任务饱满,原材料、燃料、动力供应和产品销路比较正常;能够组织均衡生产,并鼓励增加产量

2计件工资制的形式
1、计件工资制的形式(1)
(1)按个人绩效工资占收入比例划分:1.全额计件制2.综合计件制
(2)按产出计量标准划分:1.产出数量计件制2.产出工时计件制
(3)按工作物等级划分:1.相同等级单价计件制2.差异等级单价计件制
2、计件工资制的形式(2)
(4)按实行计件的劳动定额范围划分 :1.全额无限计件制2.超额无限计件制 3.超额有限计件制4.累进计件工资制
3、计件工资制的形式(3)
(5)按实行计件制的对象划分 :1.直接计件制2.间接计件制3.集体计件工资制:以一个集体(车间、班组)为计件单位,工人的工资是根据班组集体完成的合格产品数量或工作量来计算,然后按照每个工人贡献大小进行分配。集体计件,一般是在那些机器设备和工艺要求班组工人同时共同努力才能完成任务,而不能单独计算个人产量和质量的工作中实行。包括三种情况:第一种是班组内没有严格的分工,不可能规定每个人的劳动定额,也很难计算每个人的产量,只能按班组规定产量定额计算完成的产量;第二种是班组内虽有分工,而且能够确定各自的岗位职责,但是不能规定和计算个人产量;第三种是可以规定每个人的产量定额或时间定额,也可以计算每个人的产量,但是生产本身的特点不是要求某一个人增加产量,而是要求班组内每一个成员,都要严格按照规定的进度进行同步工作,按节拍生产。
3计件单价(工时单价)的制定方法
1、计件单价(工时单价)的制定方法(1)
按工作物等级、相应的工资标准和劳动定额计算
按产量定额计算计件单价:
–计件单价=该工作物等级的单位时间的工资标准/ 单位时间的产量定额–或,计件单价=该岗位(工种)单位时间工资标准/ 单位时间的产量定额
按工时定额计算计件单价:
–计件单价=该工作物等级的单位时间的工资标准X 单位产品的工时定额–或,计件单价=该岗位(工种)单位时间工资标准 X 单位产品的工时定额
按工作物等级计算工时单价:
–工时单价=该工作物等级的小时工资标准=该岗位(工种)月度工资标准/ 月度制度工时(或目标工时)
集体计件制下的工时单价:
–按产量定额计算 :计件单件=计件单位定员内全体人员单位时间的工资标准之和/单位时间的产量定额–按工时定额计算 :计件单价=计件单位定员内全体人员单位时间的工资标准×单位产品的工时定额
2、计件单价(工时单价)的制定方法(2)
生产操作工人月度计件工资核算示例:
计件单价核算:
–月度工资总额=∑(本月完成每品种产品产量X该产品计件单价)–举例:本月某员工生产合格产品A100件,A产品每件单价为5元,生产合格产品B150件,B产品每件单价8元,则该员工本月计件工资=100X5+150X8=1700元
工时单价核算:
–月度工资总额=∑(本月完成每品种产品产量X该产品工时定额X该产品的工时单价)–举例:本月某员工生产合格产品A100件,A产品每件工时定额2小时,工时单价5元/小时;生产合格产品B150件,B产品每件工时定额0.5小时,工时单价20元/小时。则该员工本月计件工资=100X2X5+150X0.5X20=2500元
说明:
按工时单价核定收入灵活性较高,对一些非产品加工类任务也可以设定工时单价,例如员工进行6S、培训等协作性工作投入,可以核定其投入产出的收入。如设定某产品为标准产品的工时单价为10元,6S活动的单价可设定为一个系数(如0.6),假定一位员工某月投入6S工时为8小时,则从事6S活动的工资收入=10X0.6X8=48元。

4案例
某工厂生产操作类员工推行计件工资模式几年来,在打破大锅饭、调度员工积极性、提高生产效率方面发挥了巨大的作用但同时,因为实施计件制模式的基础管理体系条件不充分和实施范围上的一刀切,目前工厂全额计件工资模式在实施过程中也出现了一系列问题。
1、工厂计件工资制实施现状
实施条件不充分在工资总额管控和一次分配层面引发的问题
实施条件不充分导致难以科学合理地核定产出单价(计件/工时单价)
在二次、三次分配过程中及模式本身引发的问题
2、不同责任单位操作类员工薪酬模式的选择
工厂应针对不同车间的工作特征判定采用计件制的适应性和实施条件的充分性,并以此为基础制定差异化的薪酬激励模式,从问卷调查和访谈结果看,绝大多数调查对象希望给予车间生产员工一定比例的固定收入,从系统内兄弟工厂看,A工厂生产员工采用超额计件工资制,其薪酬体系兼顾了收入稳定性和足够的激励性,B工厂生产操作类员工采用岗位技能绩效工资模式,绩效工资采用计件制,但所占比例较低,具有很强的保障性和稳定性。
(1)研讨议题1:哪些车间不适合采用计件制模式?

(2)研讨议题2:是否从工厂层面确定给予生产操作员工一部分固定收入?各车间工人浮动部分所占比例多大?

(3)研讨议题3:机关处室操作类员工薪酬模式及绩效工资比例?
(4)研讨议题4:选择何种计件制模式?实行计件制的车间采用相同的模式,还是选择不同的模式?
(5)研讨议题5:车间其它员工的薪酬模式及其结构?
3、车间绩效工资总额与不同类型员工绩效工资核算办
非计件制车间工资总额与绩效工资核算办法
(6)研讨议题6:非计件制车间员工薪酬结构?

计件制车间工资总额与绩效工资核算办法
工厂原先的薪酬体系下,机关处室与车间同岗位员工收入差距较大,这种差距可能并非由于员工个人能力和绩效差异造成,而是因收入分配方式的不合理造成的。同时,各车间各自制定内部二次分配办法,缺乏强有力的干预,也造成同岗位员工产生较大的收入差距,极大地挫伤了员工公平感和阻碍人才的优化配置。
(7)研讨议题7:计件制车间专业类与技术类员

(8)研讨议题8:计件制操作工

(9)研讨议题9:车间检验工
(10)研讨议题10:辅助工种
4、对外创收车间的激励

5、车间薪酬设计下一步的主要工作任务

如需浏览完整内容,请下载原版文件
下载方式如下:请登录 [档即用网] www.downjy.com
进入【生产/制造/现场管理】专栏,或搜索【生产制造型企业薪酬设计】即可下载
往期优秀文章:
供应链管理(SCM)PPT133页(限时免费下载 不要错过哦)
项目管理的实施步骤及方法 Project Management Phases and Method
长按二维码加入档即用,更多制造业管理知识享不停


