

档即用www.downjy.com向您分享如下的“如何有效进行精益项目管理”的知识。原版文档下载方法参照文章底部说明~
1精益项目如何做
1、项目管理的过程
项目管理全过程包括以下工作:
•制定目标
•组建项目组
•制订项目计划
•处理项目变化
•控制实际进展
•整理、完善技术档案
•形成知识网络

2、项目实施步骤

(1)现状调查:包括访谈、问卷、资料、量表、观察等。
1)访谈----部门访谈(例)

2)量表----对精益理解的量表

3)资料----相关管理流程(例)

4)绘制现状图

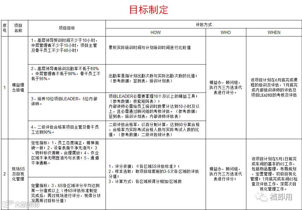
(2)目标制定
目标=标准-现状,标准确立依据同行业竞争对手现状、历史数据,建立目标必须遵循SMART原则。


(3)原因分析及真因确定
1)鱼骨图

2)因果链

(4)对策拟定
1)WBS(工作任务分解)
工作(work)--可以产生有形结果的工作任务;分解(breakdown)--是一种逐步细分和分类的层级结构;结构(structure)--按照一定的模式组织各部分。
2 )轻重缓急模型
•按问题的轻重缓急原则再次排序。
•80/20法则:解决20%重急问题,就能取得80%成效。

3)难易排序模型
选择五个维度
•范围(考虑范围是否广泛,多部门)
•资源(考虑资源是否使用量大)
•时间(考虑时间跨度大)
•人数(考虑人员使用量)
•技术(考虑是否有技术瓶颈)
4)ECRS 方法
E(Eliminate)消除:不必要的工序、搬运、检验等,都应予以取消,特别要注意那些工作量大的装配作业;如果不能全部取消,可考虑部分地取消。
C (Combine)合并:合并就是将两个或两个以上的对象变成一个。如工序或工作的合并、工具的合并等。合并后可以有效地消除重复现象,能取得较大的效果。
R(Rearrange)重排:组也称为替换。就是通过改变工作程序,使工作的先后顺序重新组合,以达到改善工作的目的。
S(Simplify)简化:经过取消、合并、重组之后,再对该项工作作进一步更深入的分析研究,使现行方法尽量地简化,以最大限度地缩短作业时间,提高工作效率。
5)5W1H法则
Why—为什么干这件事?(目的);
What—怎么回事?(对象);
Where—在什么地方执行?(地点);
When—什么时间执行?什么时间完成?(时间);
Who—由谁执行?(人员);
How—怎样执行?采取哪些有效措施?(方法)。
(5)对策实施
六标法
•标准制定,按既定目标及标杆来制定标准
•标准评审,召集专家组对标准进行评审及修正
•标准培训,分为现场、理论培训,各层次信息对称
•标准落实,标准培训后落实制度、作业规范、责任人
•标准检查
•标准优化
(6)效果检查
(7)效果巩固及标准化
(8)总结及下一步计划
2如何保障精益项目做好
1、成立推进组织
(1)为什么要成立精益推进组织
承上启下,枢纽桥梁
可以长效发挥集体或团队的力量
有利于资源的合理配置
有利于工作效率的提升

2、如何导入项目计划体系

3、构建项目推进反馈体系

4、构建项目推进的激励体系
(1)为何要建立项目激励制度?(激励的动机)
充分发挥员工的主观能动性,以达到全员参与的目的;
使员工获取一种成就感;
使精益项目能按计划顺利推进。
(2)每个项目该激励多少?(激励基准的建立)

5、导入项目宣贯
6、项目冲突管理
7、项目过程管理

需浏览完整内容,请下载原版文件
下载方式如下:请登录 [档即用网] www.downjy.com
进入【新产品项目/项目管理】专栏,或搜索【如何有效进行精益项目管理】即可下载
长按二维码加入档即用,更多制造业管理知识享不停


