扫描下方二维码,关注中税网
又有新政策发布了,由于这个5月份政策频繁,导致财务人太辛苦,税局刚发通知,7月1日启用“新版企业所得税预缴申报表”!这一次简化了表单,优化了报表结构,财务人的工作量可以减轻了。
又有新政策发布了,由于这个5月份政策频繁,导致财务人太辛苦,税局刚发通知,7月1日启用“新版企业所得税预缴申报表”!这一次简化了表单,优化了报表结构,财务人的工作量可以减轻了。
税局:减轻了财务人的工作量

《中华人民共和国企业所得税月(季)度预缴纳税申报表(A类,2018年版)》等报表,主要在以下方面进行了优化:
(一)简化表单设置
取消《中华人民共和国企业所得税月(季)度预缴纳税申报表(A类,2015年版)》及其附表中的“本期金额”列,只保留“累计金额”列。对原《固定资产加速折旧(扣除)明细表》进行大幅简化,将数据项由185项减少至30项,精简84%。综合统计,修订后的表单数据项将减少65%以上。
(二)优化报表结构
调整申报表填报方式,对《中华人民共和国企业所得税月(季)度预缴纳税申报表(A类,2015年版)》《中华人民共和国企业所得税月(季)度预缴和年度纳税申报表(B类,2015年版)》中的重复行次进行归并处理。参照《中华人民共和国企业所得税年度纳税申报表(A类,2017年版)》,将《企业所得税汇总纳税分支机构所得税分配表》作为附表纳入申报表体系。
(三)完善填报内容
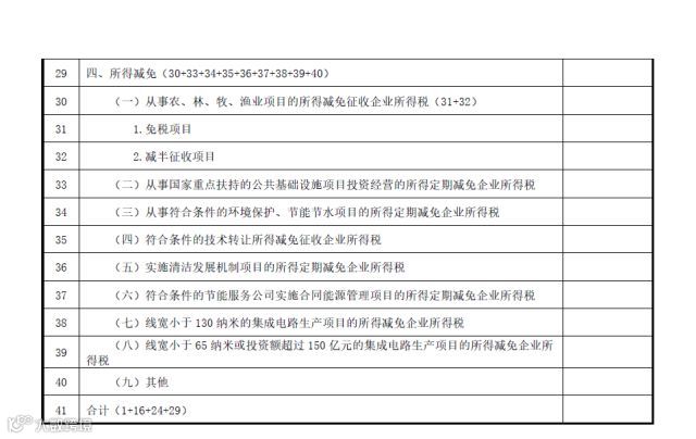
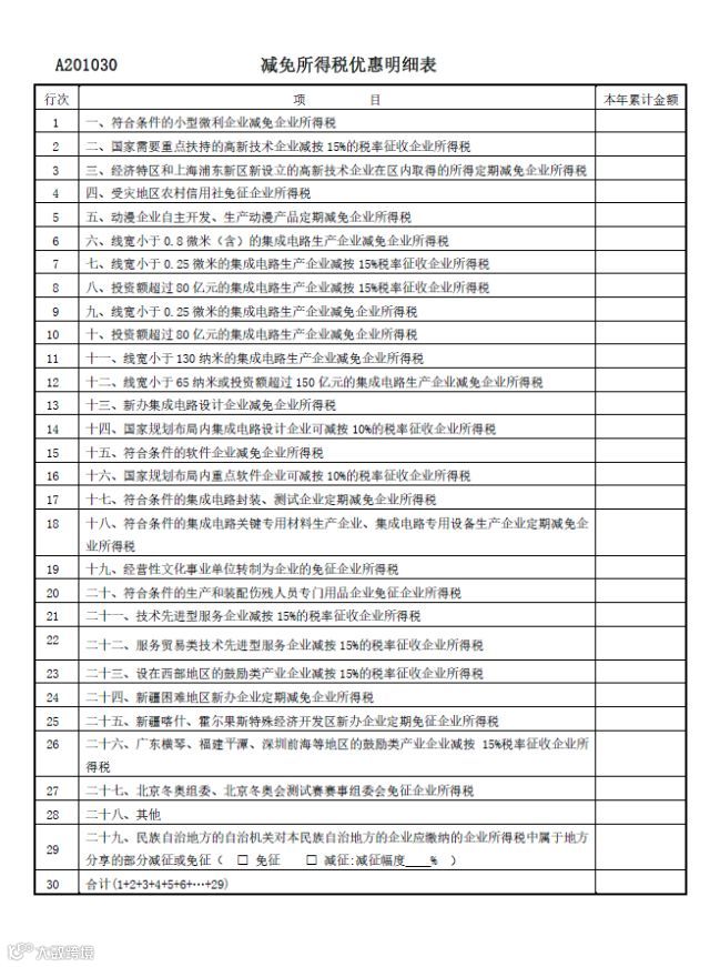
根据政策调整和落实优惠的需要,补充、调整了《免税收入、减计收入、所得减免等优惠明细表》(A201010)、《减免所得税优惠明细表》(A201030)等表单的行次内容,确保符合条件的纳税人能够及时、足额享受到税收优惠。增加预缴方式、企业类型等标识信息和附报信息内容,为实现智能填报提供有力支持。
国家税务总局
关于发布《中华人民共和国企业所得税月(季)度预缴纳税申报表(A类,2018年版)》等报表的公告
(国家税务总局公告2018年第26号)
为减轻纳税人办税负担,有效落实企业所得税各项政策,根据《国家税务总局关于进一步深化税务系统“放管服”改革 优化税收环境的若干意见》(税总发〔2017〕101号)有关精神,现将修订后的《中华人民共和国企业所得税月(季)度预缴纳税申报表(a类,2018年版)》和《中华人民共和国企业所得税月(季)度预缴和年度纳税申报表(b类,2018年版)》予以发布,并就有关事项公告如下:
一、《中华人民共和国企业所得税月(季)度预缴纳税申报表(a类,2018年版)》适用于实行查账征收企业所得税的居民企业月度、季度预缴申报时填报。《中华人民共和国企业所得税月(季)度预缴和年度纳税申报表(b类,2018年版)》适用于实行核定征收企业所得税的居民企业月度、季度预缴申报和年度汇算清缴申报时填报。
二、执行《跨地区经营汇总纳税企业所得税征收管理办法》(国家税务总局公告2012年第57号发布)的跨地区经营汇总纳税企业的分支机构,使用《中华人民共和国企业所得税月(季)度预缴纳税申报表(a类,2018年版)》进行月度、季度预缴申报和年度汇算清缴申报。
三、省(自治区、直辖市和计划单列市)税务机关对仅在本省(自治区、直辖市和计划单列市)内设立不具有法人资格分支机构的企业,参照《跨地区经营汇总纳税企业所得税征收管理办法》征收管理的,企业的分支机构按照本公告第二条规定填报纳税申报表。
四、本公告自2018年7月1日起施行。《国家税务总局关于发布〈中华人民共和国企业所得税月(季)度预缴纳税申报表(2015年版)等报表〉的公告》(国家税务总局公告2015年第31号)、《国家税务总局关于修改企业所得税月(季)度预缴纳税申报表的公告》(国家税务总局公告2015年第79号)同时废止。
特此公告。
查账征收居民企业预缴主表A200000

查账征收居民企业预缴表附表1:A201010


查账征收居民企业预缴表附表2:A201020

查账征收居民企业预缴表附表3:A201030

查账征收居民企业预缴表附表4:A202000

核定征收居民企业预缴表:B100000

来源:国家税务总局

扫一下,自己先注册
然后分享给好友



