优化营商环境40条具体措施公布!
要点速览
●9月3日,市场监管总局出台了《市场监管部门优化营商环境重点举措(2024年版)》。
●针对限制企业跨区迁移、冒名登记、职业索赔等问题,主动回应经营主体关切,提出企业异地迁移可以直接到迁入地办理登记、完善企业实名登记机制和程序、依法规制职业索赔行为等务实举措。
●在推进严格规范公正文明执法方面,提出要结合违法行为性质、情节、社会危害程度,综合考虑影响法律实施效果的因素,科学确定处罚种类和幅度。
●落实好大型企业将逾期尚未支付中小企业款项的合同数量、金额等信息纳入企业年度报告,通过国家企业信用信息公示系统向社会公示的要求。
●依法严惩危害公共安全、制假售假、侵权假冒、短斤少两、破坏公平竞争、侵害消费者合法权益等破坏市场秩序的行为。
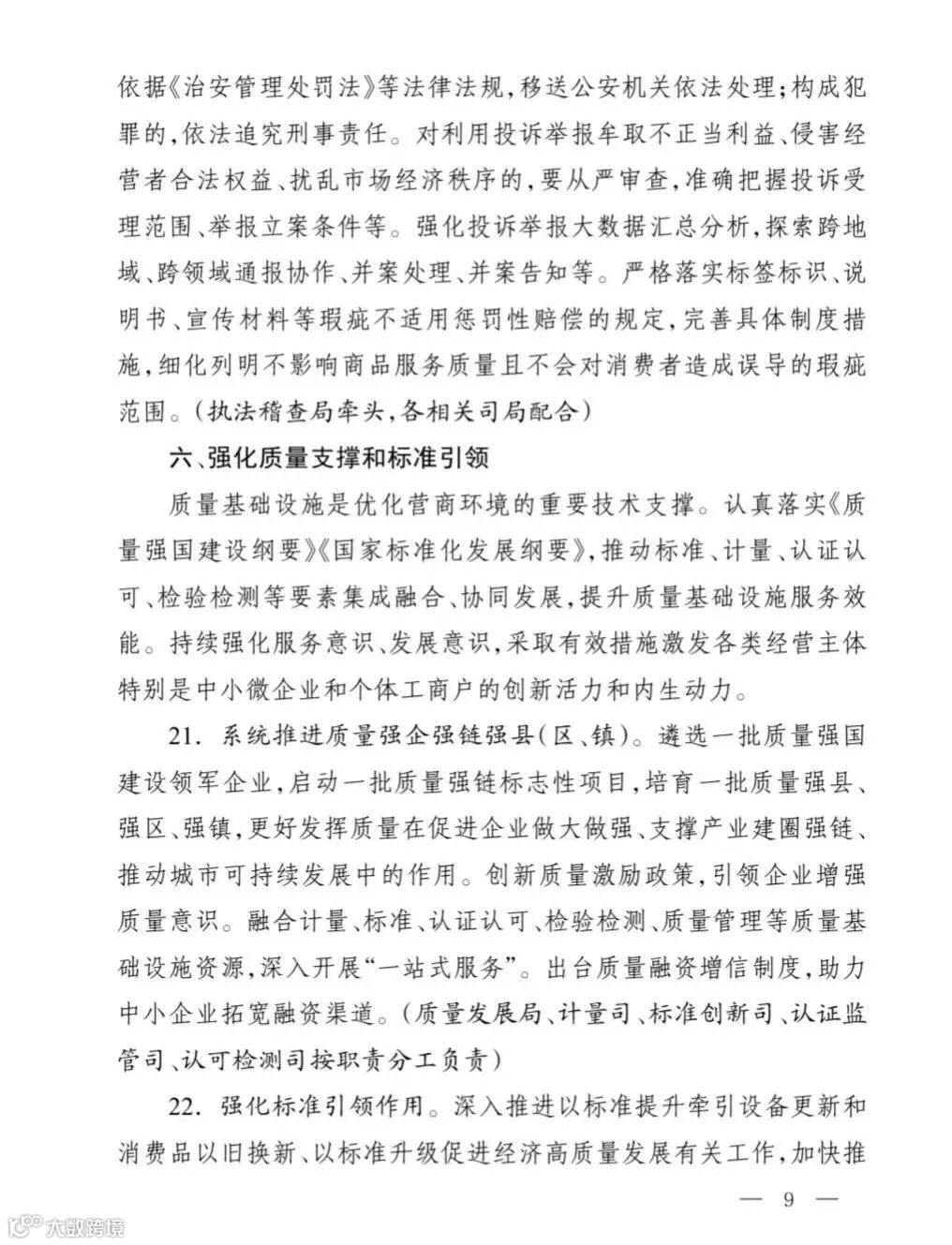
●会同有关部门联合开展校园食品安全排查整治专项行动,出台强化校园食品安全的制度政策。
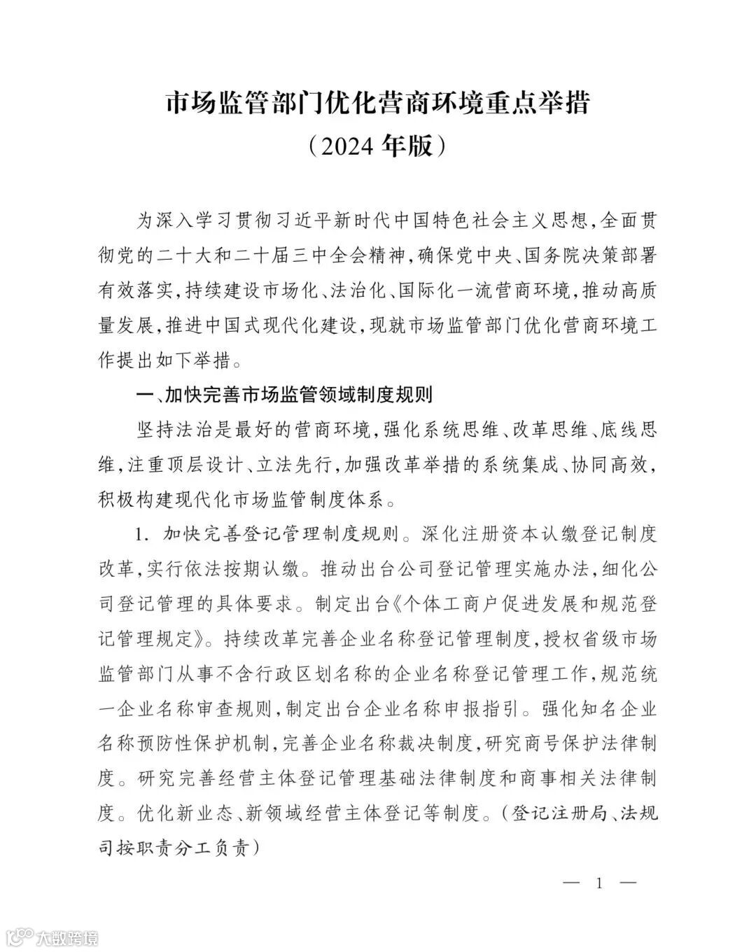
为深入贯彻党的二十大和二十届三中全会精神,全面落实党中央、国务院关于优化营商环境的最新决策部署,9月3日,市场监管总局出台了《市场监管部门优化营商环境重点举措(2024年版)》(以下简称《重点举措》)。
《重点举措》旨在持续建设市场化、法治化、国际化一流营商环境,围绕整体优化目标,按照既要“放得活”又要“管得住”的要求,提出当前和今后一段时期市场监管领域优化营商环境的重点政策举措。在推动营商环境优化方面,《重点举措》具有以下特点:
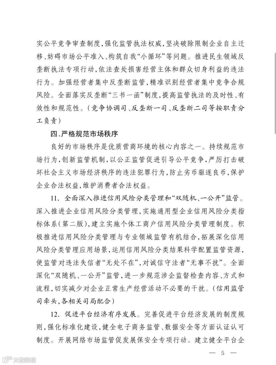
坚持问题导向,紧紧围绕当前经营主体反映强烈的、影响一流营商环境建设的重点难点和堵点问题,谋划提出改革举措,为经营主体发展保驾护航。针对限制企业跨区迁移、冒名登记、职业索赔等问题,主动回应经营主体关切,提出企业异地迁移可以直接到迁入地办理登记、完善企业实名登记机制和程序、依法规制职业索赔行为等务实举措。
坚持守正创新,结合新的发展形势和改革任务,巩固、提升营商环境建设成效,稳妥审慎推出新的创新举措。在推进严格规范公正文明执法方面,提出要结合违法行为性质、情节、社会危害程度,综合考虑影响法律实施效果的因素,科学确定处罚种类和幅度。从统筹高质量发展和高水平安全的高度,将安全作为优化营商环境的基石,提出健全食品安全风险防控体系等一系列监管措施。
坚持服务发展,把完善市场经济基础制度摆在更加重要的位置,稳定市场预期,激发经营主体活力。充分发挥制度的保障作用,持续完善市场经济基础制度,提出深化注册资本认缴登记制度,实行依法按期认缴;全面深入推进信用风险分类管理,切实减少对企业正常生产经营活动不必要的干扰;健全公平竞争制度机制,重点破除限制企业自主迁移、妨碍市场公平准入、构筑自我“小循环”等问题。
强化系统集成,加强市场监管领域优化营商环境工作的整体谋划和系统布局,使各方面举措相互配合、协同高效,增强政策融合整合效应。《重点举措》是市场监管部门优化营商环境的综合性文件,覆盖了市场监管各大职能领域,融合了市场准入、公平竞争、监管执法、制度建设、基础支撑、政务服务等多方面多条线的核心工作,进一步提升了优化营商环境工作的系统性、整体性和协同性。
END
优化营商环境是应对经济下行压力、提振经营主体信心的重要举措,也是持续吸引外资、推进高水平对外开放的必然要求。下一步,市场监管总局将持续完善优化营商环境工作机制,畅通经营主体诉求反映渠道,指导地方市场监管部门抓好《重点举措》的落地落实。
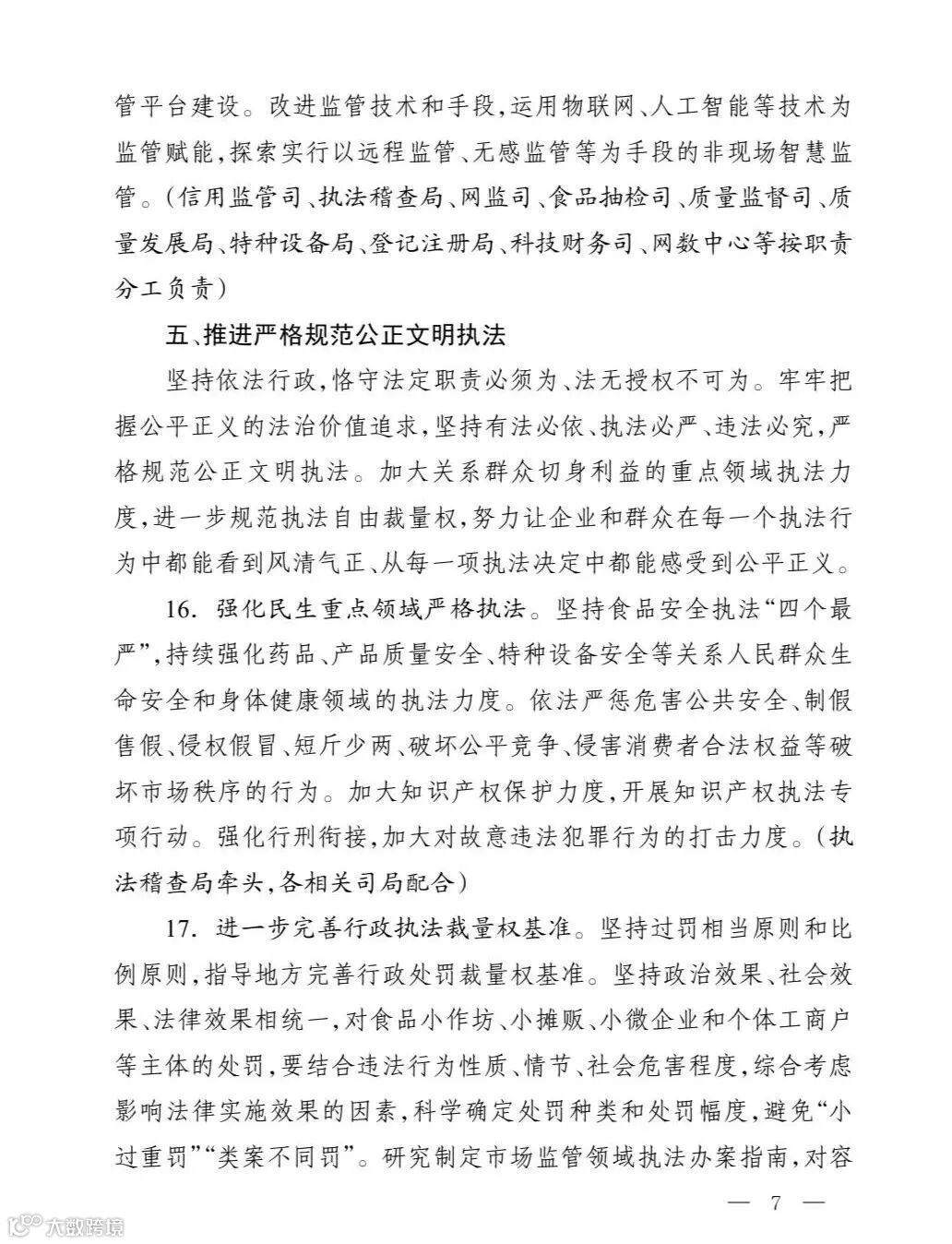
一起看原文↓

