
四大文件正式公布,会计工作量大幅度减少了:
1、小规模纳税人自开专票范围扩大
2、2019年将推出取消增值税发票抄报税措施;
3、年所得12万元以上个人不用再办理自行申报;
4、税务局发布关于取消10项证明事项的公告,2019年将推出精简报税资料等4类13项52条便民办税服务措施!
奔走相告!
小规模纳税人自开专票范围扩大
为了贯彻落实党中央、国务院决策部署,进一步优化营商环境,支持民营经济和小微企业发展,便利纳税人开具和使用增值税发票,现决定扩大小规模纳税人自行开具增值税专用发票试点范围、扩大取消增值税发票认证的纳税人范围。有关事项公告如下:
国家税务总局
关于扩大小规模纳税人自行开具增值税专用发票试点范围等事项的公告
国家税务总局公告2019年第8号

划重点!主要内容如下:
一、小规模纳税人自行开具增值税专用发票试点范围扩大!
1、2019年3月1日前,住宿业,鉴证咨询业,建筑业,工业,信息传输、软件和信息技术服务业,5个行业的小规模纳税人可以自开专用发票。
2、2019年3月1日后,在原5个行业的基础上,租赁和商务服务业,科学研究和技术服务业,居民服务、修理和其他服务业小规模纳税人也可以自开专用发票了!
3、8个行业的具体范围,应该参见财税2016年36号规定。
二、勾选认证发票的范围扩大至全部一般纳税人!
勾选认证不再限制于纳税信用A级、B级、C级、M级的增值税一般纳税人,而是扩大到所有一般纳税人(包括D级)。
三、销售其取得的不动产,需开具增值税专用发票的,仍需向税务机关申请代开。
四、按开具增值税专用发票的销售额计算增值税应纳税额,税率为征税率—3%或5%。
五、可勾选认证的增值税发票包括:增值税专用发票、机动车销售统一发票、收费公路通行费增值税电子普通发票!
六、具体实施时间:2019年3月1日起!
政策依据:《关于扩大小规模纳税人自行开具增值税专用发票试点范围等事项的公告》(国家税务总局公告2019年第8号)
四大文件正式公布,会计工作量大幅度减少了:
1、小规模纳税人自开专票范围扩大
2、2019年将推出取消增值税发票抄报税措施;
3、年所得12万元以上个人不用再办理自行申报;
4、税务局发布关于取消10项证明事项的公告,2019年将推出精简报税资料等4类13项52条便民办税服务措施!
奔走相告!
小规模纳税人自开专票范围扩大
为了贯彻落实党中央、国务院决策部署,进一步优化营商环境,支持民营经济和小微企业发展,便利纳税人开具和使用增值税发票,现决定扩大小规模纳税人自行开具增值税专用发票试点范围、扩大取消增值税发票认证的纳税人范围。有关事项公告如下:
国家税务总局
关于扩大小规模纳税人自行开具增值税专用发票试点范围等事项的公告
国家税务总局公告2019年第8号
奔走相告!
为了贯彻落实党中央、国务院决策部署,进一步优化营商环境,支持民营经济和小微企业发展,便利纳税人开具和使用增值税发票,现决定扩大小规模纳税人自行开具增值税专用发票试点范围、扩大取消增值税发票认证的纳税人范围。有关事项公告如下:
国家税务总局
关于扩大小规模纳税人自行开具增值税专用发票试点范围等事项的公告
国家税务总局公告2019年第8号

划重点!主要内容如下:
一、小规模纳税人自行开具增值税专用发票试点范围扩大!
1、2019年3月1日前,住宿业,鉴证咨询业,建筑业,工业,信息传输、软件和信息技术服务业,5个行业的小规模纳税人可以自开专用发票。
2、2019年3月1日后,在原5个行业的基础上,租赁和商务服务业,科学研究和技术服务业,居民服务、修理和其他服务业小规模纳税人也可以自开专用发票了!
3、8个行业的具体范围,应该参见财税2016年36号规定。
二、勾选认证发票的范围扩大至全部一般纳税人!
勾选认证不再限制于纳税信用A级、B级、C级、M级的增值税一般纳税人,而是扩大到所有一般纳税人(包括D级)。
三、销售其取得的不动产,需开具增值税专用发票的,仍需向税务机关申请代开。
四、按开具增值税专用发票的销售额计算增值税应纳税额,税率为征税率—3%或5%。
五、可勾选认证的增值税发票包括:增值税专用发票、机动车销售统一发票、收费公路通行费增值税电子普通发票!
六、具体实施时间:2019年3月1日起!
政策依据:《关于扩大小规模纳税人自行开具增值税专用发票试点范围等事项的公告》(国家税务总局公告2019年第8号)
2019年起将取消增值税发票抄报税,
改由纳税人对开票数据进行确认!

2019年,财务的工作量有可能大大减轻!很多税务证明将取消,报送资料将精简,并且以后网上就可以开增值税普通发票了,增值税抄报税也将取消!
一、落实已出台的税收优惠,筹划更大规模的减税降费!
1、认真落实更大规模减税降费政策措施,采取有效举措将各项减税降费政策落实到位!
2、扩展初创科技型企业优惠政策适用范围!
3、落实扩大境外投资者以分配利润直接投资暂不征收预提所得税范围!
二、涉税资料进一步精简!
1、进一步清理税务证明事项,落实第一批取消20项税务证明事项的任务,3月底前再取消一批税务证明事项!
2、精简涉税资料报送,2019年底前对纳税人向税务机关报送的资料再精简25%以上!
3、取消《营改增税负分析测算明细表》!
4、探索电子签章、电子资料在税收领域的应用和涉税文书电子化推送与签收!
三、优化发票办理!
1、将小规模纳税人自行开具增值税专用发票试点范围扩大至租赁和商务服务业、科学研究和技术服务业以及居民服务、修理和其他服务业。
2、除了特定纳税人及特殊情形外,取消增值税发票抄报税,改由纳税人对开票数据进行确认。
3、加大电子发票推广力度,在税控开票软件中增加电子发票开具功能,开展税务机关网上代开增值税电子普通发票试点。
4、将取消增值税发票认证的纳税人范围扩大至全部增值税一般纳税人。
5、优化增值税发票管理系统,在向纳税人推送增值税扣税凭证信息的同时,实现增值税普通发票信息的归集推送和共享共用。
2018年度所得的12万申报
不用做了!
2月12日消息,国家税务总局12366北京纳税服务中心负责人表示,据新修改的个人所得税法,2019年1月1日起,纳税人无须再办理年所得12万元以上自行纳税申报。对于会计来说,工作量大大减少了。

一、2018年度年所得12万元以上的个人,还用办理自行申报吗?
答:根据新修改的个人所得税法,2019年1月1日起,纳税人无须再办理年所得12万元以上自行纳税申报。但对2018年度从两处及以上取得工资薪金所得、日常缴纳税款不足等情形的纳税人,可于2019年6月30日前,参照原年所得12万元以上纳税申报有关规定办理相关未尽涉税事宜。
二、个体工商户业主、个人独资企业投资者、合伙企业个人合伙人取得的经营所得按月征收个人所得税的,2月份该如何申报缴纳2019年1月份经营所得个人所得税?
答:根据征收方式的不同,办理途径有所不同:
(1)实行定期定额征收方式征收个人所得税的,仍按各地税务局此前规定的方式和渠道办理申报纳税。
(2)实行查账征收、非定期定额核定征收个人所得税的,具体的办理途径有三种:
一、是通过各地电子税务局自然人办税服务平台(WEB端)办理纳税申报,可采用银联卡在线支付或个人三方协议等方式缴纳税款。纳税人办理纳税申报时,可先注册个人所得税APP,再通过扫描二维码或者用户名登录自然人办税服务平台(WEB端)办理申报缴税。
二、是通过办税服务厅办理纳税申报,可采用个人三方协议或POS机刷卡等方式缴纳税款。
三、是个人独资企业投资者、合伙企业个人合伙人可由被投资单位通过扣缴客户端代为办理申报,并通过个人三方协议或银行端查询等方式缴税。
三、某些行业员工流动性比较大,一年换几个城市租赁住房,或者当年度一直外派并在当地租房子,如何申报住房租金专项附加扣除?
答:对于为外派员工解决住宿问题的,不应扣除住房租金。对于外派员工自行解决租房问题的,对于一年内多次变换工作地点的,个人应及时向扣缴义务人或者税务机关更新专项附加扣除相关信息,允许一年内按照更换工作地点的情况分别进行扣除。
四、主要工作地在北京,在燕郊租房居住,应当按北京还是燕郊的标准享受住房租金扣除?
答:如北京是纳税人当前的主要工作地,应当按北京的标准享受住房租金扣除。
五、对选择由扣缴义务人申报专项附加扣除的纳税人,若专项附加扣除信息发生变化,应如何处理?
答:若纳税人的专项附加扣除信息发生变化,纳税人可通过“个人所得税”APP、“自然人办税服务平台”网页自行更新,通知扣缴义务人在扣缴客户端中点击【下载更新】,下载最新的专项附加扣除信息;或填写《个人所得税专项附加扣除信息表》提交给扣缴义务人。扣缴义务人在扣缴客户端中点击【修改】,更新填报信息。
取消10项办税证明事项的公告发布!
办税申报提速!70%涉税事项一次办结
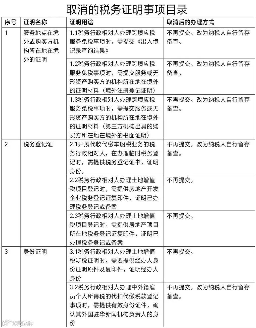
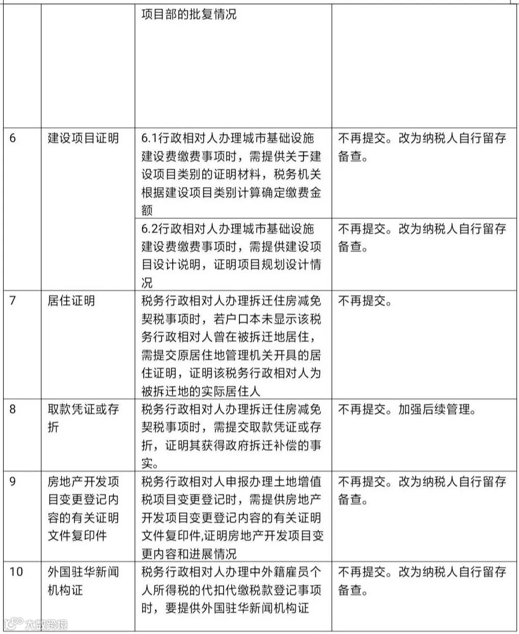
1取消10项证明事项的公告
国家税务总局北京市税务局关于取消10项证明事项的公告
国家税务总局北京市税务局公告2019年第1号

一、关于《国家税务总局北京市税务局关于取消10项证明事项的公告》的政策解读
1、制定《公告》的背景
为贯彻落实党中央、国务院关于减证便民、优化服务的部署和国家税务总局关于做好证明事项清理工作的有关要求,以及更好支持和服务民营经济发展的部署,国家税务总局北京市税务局结合工作职责进行了全面清理,决定取消10项税务证明事项。
2、《公告》的主要内容
1)决定取消的税务证明事项
此次决定取消的10项税务证明事项,涉及24项具体办理事项。从证明材料来源看,需要专门为办理税费事项另行从第三方取得证明材料的共2项(服务地点在境外或购买方机构所在地在境外的证明、居住证明),需要提供法定证照等已有材料的共8项(税务登记证、身份证明、许可证件、批复文件、建设项目证明、取款凭证或存折、房地产开发项目变更登记内容的有关证明文件复印件、外国驻华新闻机构证);从涉及经济主体看,涉及民营经济的共7项(服务地点在境外或购买方机构所在地在境外的证明、税务登记证、许可证件、批复文件、建设项目证明、取款凭证或存折、房地产开发项目变更登记内容的有关证明文件复印件),涉及个人等其他主体的3项(身份证明、居住证明、外国驻华新闻机构证)。
2)取消证明事项后的替代措施
《公告》附件中列示的证明事项取消后,均不需要再提供相关材料,改为纳税人自行留存备查、加强后续管理等方式办理,每项证明事项的具体替代措施已在附件中列明。
3、《公告》施行日期
本公告自发布之日起施行。自发布之日起,附件所列证明事项停止执行。附件所列证明事项涉及的规范性文件,按程序修改后另行发布。
二、附件



2018年度所得的12万申报
不用做了!
2月12日消息,国家税务总局12366北京纳税服务中心负责人表示,据新修改的个人所得税法,2019年1月1日起,纳税人无须再办理年所得12万元以上自行纳税申报。对于会计来说,工作量大大减少了。

一、2018年度年所得12万元以上的个人,还用办理自行申报吗?
答:根据新修改的个人所得税法,2019年1月1日起,纳税人无须再办理年所得12万元以上自行纳税申报。但对2018年度从两处及以上取得工资薪金所得、日常缴纳税款不足等情形的纳税人,可于2019年6月30日前,参照原年所得12万元以上纳税申报有关规定办理相关未尽涉税事宜。
二、个体工商户业主、个人独资企业投资者、合伙企业个人合伙人取得的经营所得按月征收个人所得税的,2月份该如何申报缴纳2019年1月份经营所得个人所得税?
答:根据征收方式的不同,办理途径有所不同:
(1)实行定期定额征收方式征收个人所得税的,仍按各地税务局此前规定的方式和渠道办理申报纳税。
(2)实行查账征收、非定期定额核定征收个人所得税的,具体的办理途径有三种:
一、是通过各地电子税务局自然人办税服务平台(WEB端)办理纳税申报,可采用银联卡在线支付或个人三方协议等方式缴纳税款。纳税人办理纳税申报时,可先注册个人所得税APP,再通过扫描二维码或者用户名登录自然人办税服务平台(WEB端)办理申报缴税。
二、是通过办税服务厅办理纳税申报,可采用个人三方协议或POS机刷卡等方式缴纳税款。
三、是个人独资企业投资者、合伙企业个人合伙人可由被投资单位通过扣缴客户端代为办理申报,并通过个人三方协议或银行端查询等方式缴税。
三、某些行业员工流动性比较大,一年换几个城市租赁住房,或者当年度一直外派并在当地租房子,如何申报住房租金专项附加扣除?
答:对于为外派员工解决住宿问题的,不应扣除住房租金。对于外派员工自行解决租房问题的,对于一年内多次变换工作地点的,个人应及时向扣缴义务人或者税务机关更新专项附加扣除相关信息,允许一年内按照更换工作地点的情况分别进行扣除。
四、主要工作地在北京,在燕郊租房居住,应当按北京还是燕郊的标准享受住房租金扣除?
答:如北京是纳税人当前的主要工作地,应当按北京的标准享受住房租金扣除。
五、对选择由扣缴义务人申报专项附加扣除的纳税人,若专项附加扣除信息发生变化,应如何处理?
答:若纳税人的专项附加扣除信息发生变化,纳税人可通过“个人所得税”APP、“自然人办税服务平台”网页自行更新,通知扣缴义务人在扣缴客户端中点击【下载更新】,下载最新的专项附加扣除信息;或填写《个人所得税专项附加扣除信息表》提交给扣缴义务人。扣缴义务人在扣缴客户端中点击【修改】,更新填报信息。
取消10项办税证明事项的公告发布!
办税申报提速!70%涉税事项一次办结
1取消10项证明事项的公告
国家税务总局北京市税务局关于取消10项证明事项的公告
国家税务总局北京市税务局公告2019年第1号

一、关于《国家税务总局北京市税务局关于取消10项证明事项的公告》的政策解读
1、制定《公告》的背景
为贯彻落实党中央、国务院关于减证便民、优化服务的部署和国家税务总局关于做好证明事项清理工作的有关要求,以及更好支持和服务民营经济发展的部署,国家税务总局北京市税务局结合工作职责进行了全面清理,决定取消10项税务证明事项。
2、《公告》的主要内容
1)决定取消的税务证明事项
此次决定取消的10项税务证明事项,涉及24项具体办理事项。从证明材料来源看,需要专门为办理税费事项另行从第三方取得证明材料的共2项(服务地点在境外或购买方机构所在地在境外的证明、居住证明),需要提供法定证照等已有材料的共8项(税务登记证、身份证明、许可证件、批复文件、建设项目证明、取款凭证或存折、房地产开发项目变更登记内容的有关证明文件复印件、外国驻华新闻机构证);从涉及经济主体看,涉及民营经济的共7项(服务地点在境外或购买方机构所在地在境外的证明、税务登记证、许可证件、批复文件、建设项目证明、取款凭证或存折、房地产开发项目变更登记内容的有关证明文件复印件),涉及个人等其他主体的3项(身份证明、居住证明、外国驻华新闻机构证)。
2)取消证明事项后的替代措施
《公告》附件中列示的证明事项取消后,均不需要再提供相关材料,改为纳税人自行留存备查、加强后续管理等方式办理,每项证明事项的具体替代措施已在附件中列明。
3、《公告》施行日期
本公告自发布之日起施行。自发布之日起,附件所列证明事项停止执行。附件所列证明事项涉及的规范性文件,按程序修改后另行发布。
二、附件



还要恭喜财务们的是,2019年底前将实现70%以上涉税事项一次办结,纳税人可全程网上办理或最多只需要到税务机关跑一次!
2办税申报提速!70%涉税事项一次办结
一、优化流程提速!
1、拓宽“最多跑一次”事项范围,年底前实现70%以上涉税事项一次办结。
2、推行纳税人“承诺制”容缺办理和纳税申报“提醒纠错制”。
3、优化海关缴款书抵扣方式,将标识有统一社会信用代码的海关缴款书纳入选择确认范围。
4、取消非居民企业汇总缴纳企业所得税机构场所审批。
5、选择税务风险内部控制完善、遵从意愿强的大企业集团,签订税收遵从合作类协议并加强跟踪服务。
二、纳税申报提速!
完善信息系统,研究个人所得税综合所得汇算清缴预填申报,实现综合所得汇算清缴申报时主动预填相关申报信息并由纳税人确认的功能。
三、税费缴纳提速!
1、推动自然人以统一身份、统一代码缴纳个人所得税、社会保险费和相关非税收入,提供线上、线下多渠道缴纳税费服务。
2、推动通过第三方非银行支付机构缴纳税费,为自然人办理缴纳税费提供便利。
3、实现以网签方式办理“授权(委托)划缴协议”事项。
四、退税办理提速!
1、确保审核办理正常出口退税的平均时间在10个工作日以内,实现申报、证明办理、核准、退库等业务网上办理。
2、推广标准版国际贸易“单一窗口”出口退税申报功能。
3、优化其他退税办理,推动退税申请、退税审核、退库业务实现全流程网上办理。
附:
最新减税降费工作计划
4类13项52条内容时间进度安排表





来源:国家税务总局、北京税务、财务第一教室、会计说


