搜索
首页
大数快讯
大数活动
服务超市
文章专题
出海平台
流量密码
出海蓝图
产业赛道
物流仓储
跨境支付
选品策略
实操手册
报告
跨企查
百科
导航
知识体系
工具箱
更多
找货源
跨境招聘
DeepSeek
首页
>
2019年中国科创板全面解读报告
>
0
0
2019年中国科创板全面解读报告
未来云智能科技
2019-04-25
2
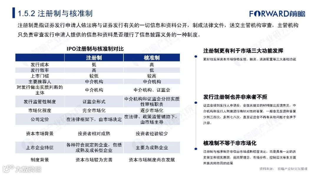
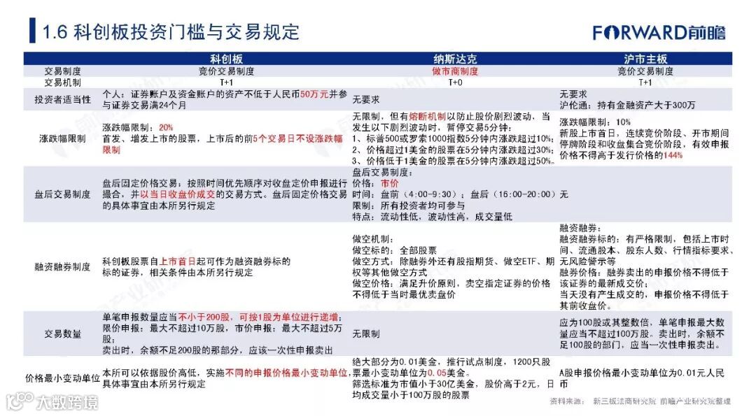
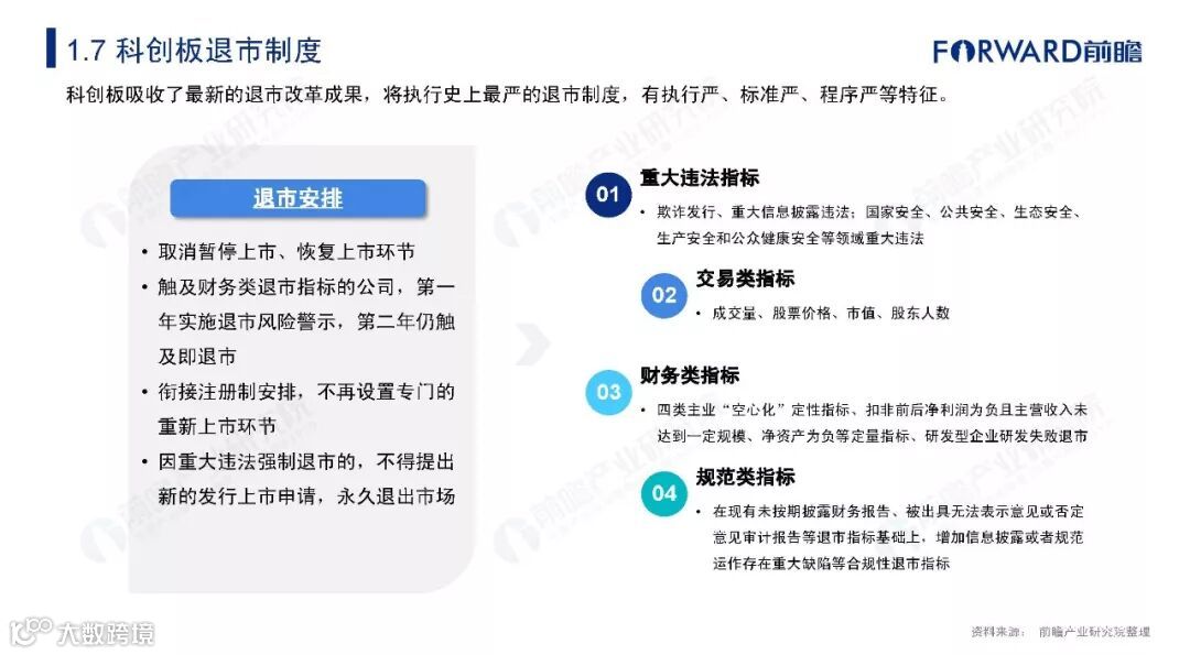
导读:2019年中国科创板全面解读报告
往 期 回 顾
「机器人 · 攻略」来自一位10年老销售的几点忠告!看哭了......
「机器人 · 攻略」在这儿,终于找到客户跟丢の原因了!
客户收割机—— 未来云电销机器人(全行业)
点「在看」的人都变好看了哦
【声明】内容源于网络
0
0
未来云智能科技
LP联盟--好项目是王道 我们始终致力于利用丰富的行业资源和投资渠道的能力帮助投资人走向卓越!
内容
113
粉丝
0
关注
在线咨询
未来云智能科技
LP联盟--好项目是王道 我们始终致力于利用丰富的行业资源和投资渠道的能力帮助投资人走向卓越!
总阅读
10
粉丝
0
内容
113
在线咨询
关注