
去动物园怕老虎?去里约怕歹徒?搞CP怕紫薇?休慌!广电“好例有”一本案例在手,小区营销再不怕难缠用户,业绩蹭蹭涨,工资月月翻,更何惧天下难事?什么!还有IPAD,小米平衡车大奖相送!哪里报名?投桃报“例”就在广电营销论坛!
【战况播报】16家参赛单位,38名名师评委,545个参赛案例已到达战场。
上梯日当午
汗洒如暴雨
可知线路通
秒秒皆辛苦
这是广电装维人员日常辛勤工作的冰山一角
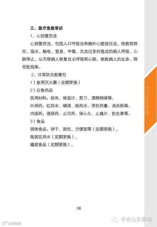
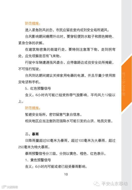
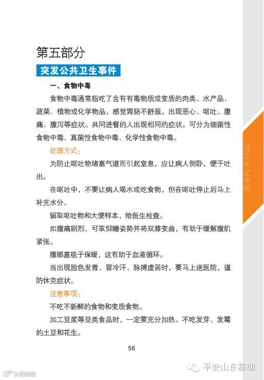
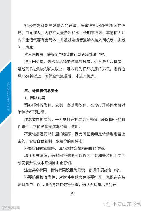
恶劣的环境增加了意外发生的几率,也威胁着一线装维人员的生命健康。为了保护这些“最可爱的人”,广电营销论坛特摘录以下《员工安全手册》。如果爱他,就请转给他!!!

































以上为部分节选,如需全版在微信号后台回复关键字《安全手册》即可!


