“如果你在2012年错过了公众号,在2018年错过了抖音,那么在2020年,你不能再错过视频号了。”这句充满了煽动性的话,正在被一众视频号创作者在各个渠道传播。微信视频号的横空出世一开始就被寄托了商业变现的渴望,也是微信的商业化之路探索的又一里程碑。
微信:一直在探索兼顾用户体验的
商业化之路
微信一直在野心勃勃且小心翼翼地探索其商业化之路。微信自2011年诞生以来,发展划分为三个阶段:1)2011-2013年:零商业化阶段。2)2014-2017年:探索ToC广告变现阶段。3)2018年至今:发力B端业务,努力实现广告扩容。无论是加入图文付费、看一看、搜一搜、视频号等内容形态,还是引入小程序,在社交生态中融入交易生态,微信总是在动作谨慎地,维持着高水准用户体验的同时,极力拓宽其商业化之路。
图1:微信发展进程中的里程碑事件
初生的微信:零商业化,
以用户体验为中心
微信在发展早期近乎零商业化,专注通讯与社交,完善内部生态构建。2011年,腾讯紧抓移动互联网浪潮,推出微信从而进入移动IM领域。2011年5月,微信加入语音对讲功能,并密集推出“附近的人”、“摇一摇”、“漂流瓶”功能,尽力引导用户社交。2012年4月,微信的月活达到6000万,平台开放朋友圈强化社交属性,打造微信公众平台孕育内容生态,提供微信开放平台拥抱第三方,努力完善用户体验。这个阶段,微信的变现举措几乎为零,但已经有探索商业化方法的苗头,如微信3.5版本推出“扫一扫”等功能,为打通线上线下壁垒,进入本地生活领域埋下伏笔。
图2:微信社交功能初尝试
社交时代的微信:在克制中摸索对C端用户
最友好的商业模式
随着微信的用户体量逐渐扩大,微信开始探索商业化之路。2013年微信用户便达到了3.5亿,对比同年微博的5亿注册用户,微信已经初步具备商业化规模的用户基数。2013年是微信商业化的元年,这一年,微信发布了支付、游戏中心、表情中心共三个商业化产品:1)游戏中心:游戏是公司历来的营收重点,借助微信的大用户量、高活跃度和强关系链,腾讯自然地将这种优势从PC端迁移到了移动端;2)表情中心:表情包在QQ时代就一直是中国网民的爱好,同时期,日本社交产品Line成功通过表情包收费取得商业变现的成功,于是微信也尝试通过表情进行商业变现。遗憾的是,由于中日消费习惯的不同,表情包付费的尝试失败;3)微信支付:微信支付诞生早期,更多是作为电商O2O体系中的一环推出的,腾讯此前的电商购物业务不顺利,希望借助微信“附近的商家+我的卡包+微信支付”的组合拳入局O2O本地生活服务,附近的商家、我的卡包尝试近乎失败,微信支付却凭借着高频的用户使用习惯脱颖而出,成为公司继游戏业务外另一个重要业务。
支付业务变现是微信一次成功的商业化尝试。2014年春节,微信推出支付红包,在几乎没有任何市场资源投入的情况下引发病毒式传播,凭借这一巧妙的玩法完成了大规模的用户绑卡,并在同年3月份立即对商户开放,大力布局O2O和线下支付场景。区别于支付宝的重运营策略,微信支付更倾向于精细化打磨产品,提升支付体验、打造创新支付形态,在产品端积累优势。凭借6亿日活、高频的巨大流量,微信打破了支付宝在互联网支付中一家独大的格局。2014Q3,支付宝在移动支付市场的市占率高达83%,随后被微信支付迅速挤占,2017Q1,微信支付的市场规模已高达40%。
图2:历年除夕微信红包发放数量(亿个)
图3:2014Q3-2019Q3财付通GMV和市占率
短视频时代的微信:“短内容”落地,
微信最值得期待的内容方向
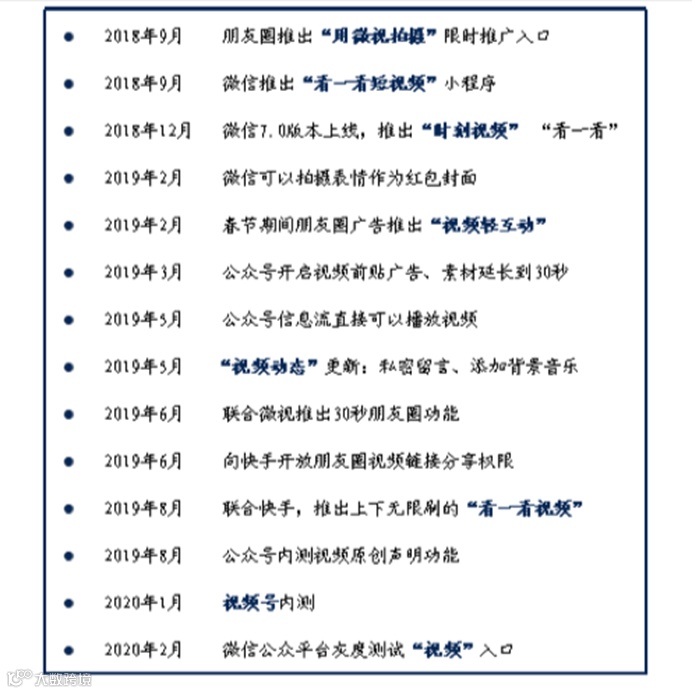
微信的“视频梦”由来已久,他在不断释放加码视频内容的信号:2018年9月,朋友圈推出了“用微视拍摄”的限时推广入口;2018年12月,微信推出了“即刻视频”,2019年12月,微信在朋友圈试水“视频轻互动”,从推广力度和入口来看,微信并未在视频中投入全力。2020年春节前,微信视频号开通内测,可以发布图片和视频内容,内容呈现形式为瀑布流形式;用户可以在视频号内点赞评论和关注,保证内容生产者与用户的互动,虽然视频号的发展尚属早期,自推出以来,已经出现了阅读超过10万次,点赞超过2万次的视频内容,这样的流量效果让众多视频作者跃跃欲试。2020年2月,微信公众号上线视频灰度测试入口,据36kr报导,视频消息还独有“视频后贴广告”的商业化模式,开通后系统会根据用户画像自动展现广告;同时公众号底部广告对视频消息也同样适用。
图4:微信的“视频梦”
视频号的广告价值体现 潜在广告空间可观
视频号的潜在广告价值较大,但依赖内容质量的提升。与看一看的逻辑类似,视频号的广告价值受到人均观看视频数和广告加载率驱动。与看一看不同,微信没有视频内容的生态基础,并面临着现存短视频产品的竞争。其广告价值能否释放,取决于能否凭借优质内容和算法推荐获取尽可能多的用户时长。
微信广告的潜在价值有望通过看一看和视频号释放。经过上述分析,看一看和视频号的潜在广告空间相对可观。但考虑到微信内部各产品可能存在分流效应,看一看和视频号的用户时长增加,可能会导致朋友圈和公众号的用户时长下降,从而侵蚀朋友圈广告和公众号广告收入。在实际CPM相同的情况下,看一看和视频号的广告价值提升空间要更高。因此,看一看和视频号的意义更多在于将用户转移至高变现价值的场景。
图5:微信广告位潜力测算
结论:视频号,打通了微信生态的社交公域流量闭环,构造社交电商新打法
微信生态过去也能发朋友圈、小视频或者即刻视频,但这些内容仅限于你的朋友圈好友观看,属于“私域流量”。视频号则意味着微信平台提供小视频到“扩散朋友圈+微信群+个人号”的方式,让大家的短视频内容可以被更多人看见,从而放开了微信生态里面过去无法扩散抖音、快手等小视频的限制,我们只需要把自己的短视频内容同步发布到视频号,就可以在微信生态里传播和流传,这是一个新的流量传播渠道。
而且视频号一开始就允许带微信公众号文章链接,意味着通过视频号带货的通道是已经打开的,只需要在视频号内容中引导大家点击关联的微信公号链接,用户就可以在微信公号里面推荐产品和服务,形成一个完整的商业闭环。
如果视频号未来允许关联微信小程序,就可以通过视频号推荐在小程序马上下单,那么商业转化的想象空间就会进一步打开。对于有足够粉丝的号主,还可以通过导入腾讯直播加速转化,然后把粉丝沉淀在企业微信中。
一旦在微信生态里打通“视频号+微信公号+微信小程序+微信直播+企业微信”,腾讯就形成了对抗阿里的社交电商新打法。

