2023年10月,十四届全国人大常委会第六次会议审议通过了国务院关于增加发行10000亿元国债支持灾后恢复重建和提升防灾减灾救灾能力的议案。
公布消息至今,万亿国债已经分3个批次进行增发,各个批次的用途、金额等信息整理如下:
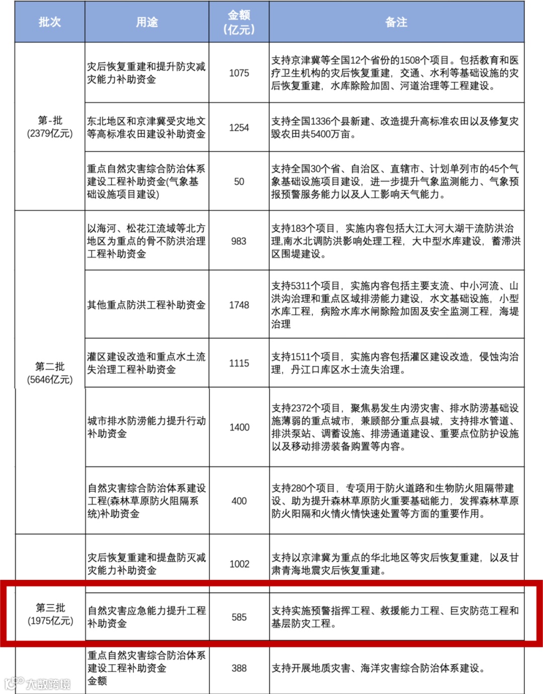
其中,“智慧应急”类项目包含在第三批1975亿元中的“自然灾害应急能力提升工程补助资金”585亿元支持项目中。
随着资金的到位,全国各省市开始自然灾害应急能力提升工程的建设热潮,各省份的“智慧应急”项目持续公示。在这些项目中,四大运营商可以凭借广泛的网络覆盖、强大的通信能力和丰富的信息化解决方案经验为预警指挥、数据传输、应急通信等方面提供有力支持,非常有竞争优势。
现将近期全国各省的“智慧应急”项目整理如下,供大家参考。
1. 从项目数量和预算来看:截至目前,已有30个省/直辖市公示了智慧应急类项目,项目总数达101个,总预算金额达167.4亿元。四川、湖北、黑龙江、广东、河北、重庆、湖南、陕西、福建、广西、西藏、甘肃、内蒙古、河南、安徽、天津、贵州、吉林18个省市预算金额超5亿元,其中四川省以10个项目预算10.8亿元位居第一。
2. 从建设内容来看:主要包括4个能力的建设:一是提升综合风险监测预警能力;二是提升指挥调度能力;三是提升自然灾害数据汇聚能力;四是提升支撑保障能力。
以下是具体的项目清单:
内容来源:各省招标网站、新型智慧城市资讯

