点击上方蓝字关注“公众号”
《中华人民共和国个人所得税法》修正案
小翮获悉中国人大网 2018年6月29日 08:00:35发布了新闻,个人所得税法修正案(草案)意见征求的稿件。内容为:第十三届全国人大常委会第三次会议对《中华人民共和国个人所得税法修正案(草案)》进行了审议。现将《中华人民共和国个人所得税法修正案(草案)》在中国人大网公布,社会公众可以直接登录中国人大网(www.npc.gov.cn)提出意见,也可以将意见寄送全国人大常委会法制工作委员会(北京市西城区前门西大街1号,邮编:100805。信封上请注明个人所得税法修正案草案征求意见)。征求意见截止日期:2018年7月28。
修改的总体思路
这次修改个人所得税法,旨在落实党中央、国务院关于个人所得税改革的决策部署,依法保障个人所得税改革顺利实施。修改工作坚持突出重点,对现行个人所得税法不适应改革需要的内容进行修改,补充、完善保障改革实施所需内容。对其他内容,原则上不作修改。
《个人所得税》对照表如下
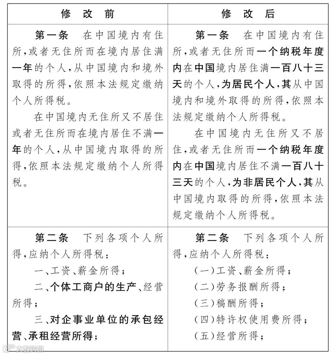
一、将第一条修改为:“在中国境内有住所,或者无住所而一个纳税年度内在中国境内居住满一百八十三天的个人,为居民个人,其从中国境内和境外取得的所得,依照本法规定缴纳个人所得税。
“在中国境内无住所又不居住,或者无住所而一个纳税年度内在中国境内居住不满一百八十三天的个人,为非居民个人,其从中国境内取得的所得,依照本法规定缴纳个人所得税。”
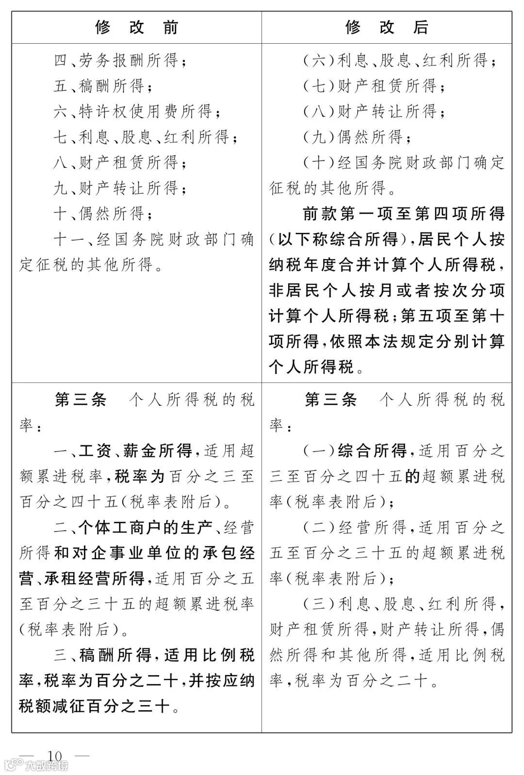
二、将第二条第二项、第三项合并,作为第五项,修改为:“(五)经营所得”。
增加一款,作为第二款:“前款第一项至第四项所得(以下称综合所得),居民个人按纳税年度合并计算个人所得税,非居民个人按月或者按次分项计算个人所得税;第五项至第十项所得,依照本法规定分别计算个人所得税。”
三、将第三条修改为:“个人所得税的税率:
“(一)综合所得,适用百分之三至百分之四十五的超额累进税率(税率表附后);
“(二)经营所得,适用百分之五至百分之三十五的超额累进税率(税率表附后);
“(三)利息、股息、红利所得,财产租赁所得,财产转让所得,偶然所得和其他所得,适用比例税率,税率为百分之二十。”
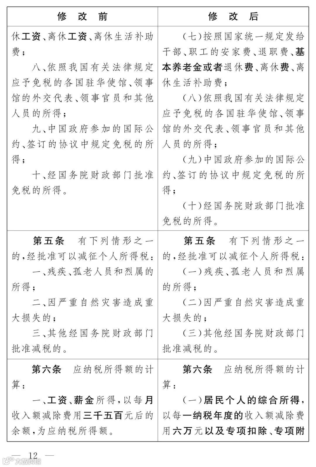
四、在第四条第六项中的“复员费”后面增加“退役金”。
将第七项中的“退休工资、离休工资”修改为“基本养老金或者退休费、离休费”。
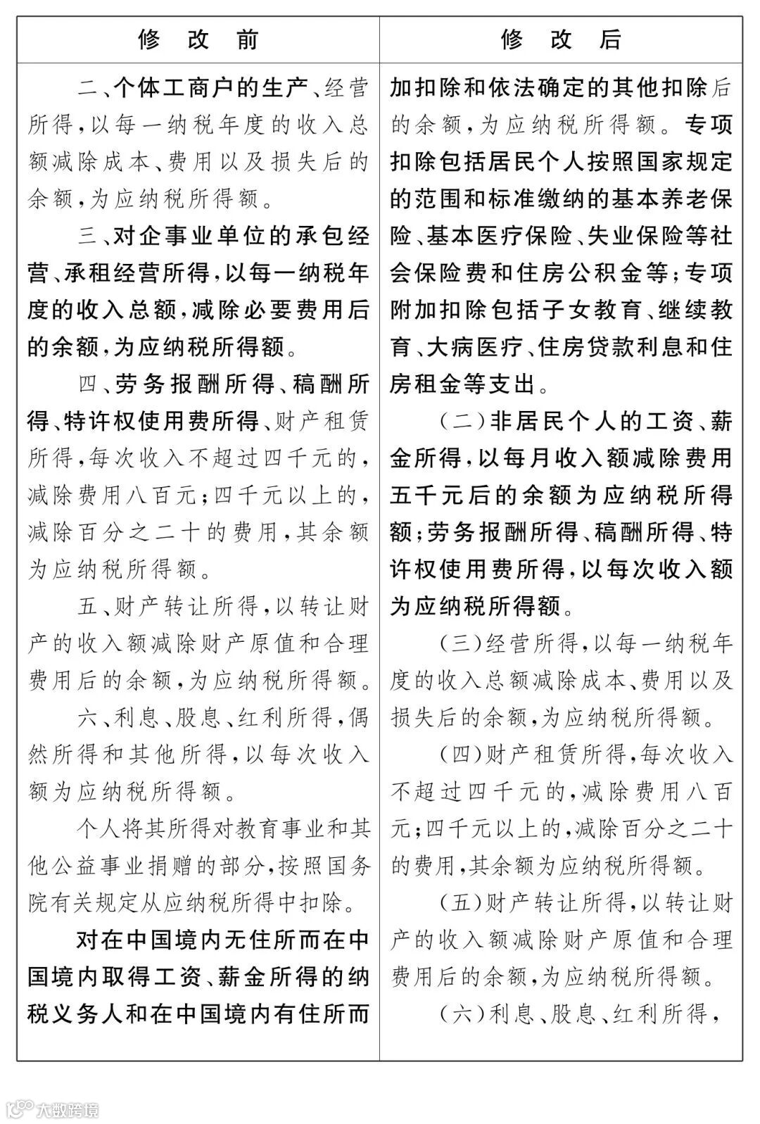
五、将第六条修改为:“应纳税所得额的计算:
“(一)居民个人的综合所得,以每一纳税年度的收入额减除费用六万元以及专项扣除、专项附加扣除和依法确定的其他扣除后的余额,为应纳税所得额。专项扣除包括居民个人按照国家规定的范围和标准缴纳的基本养老保险、基本医疗保险、失业保险等社会保险费和住房公积金等;专项附加扣除包括子女教育、继续教育、大病医疗、住房贷款利息和住房租金等支出。
“(二)非居民个人的工资、薪金所得,以每月收入额减除费用五千元后的余额为应纳税所得额;劳务报酬所得、稿酬所得、特许权使用费所得,以每次收入额为应纳税所得额。
“(三)经营所得,以每一纳税年度的收入总额减除成本、费用以及损失后的余额,为应纳税所得额。
“(四)财产租赁所得,每次收入不超过四千元的,减除费用八百元;四千元以上的,减除百分之二十的费用,其余额为应纳税所得额。
“(五)财产转让所得,以转让财产的收入额减除财产原值和合理费用后的余额,为应纳税所得额。
“(六)利息、股息、红利所得,偶然所得和其他所得,以每次收入额为应纳税所得额。
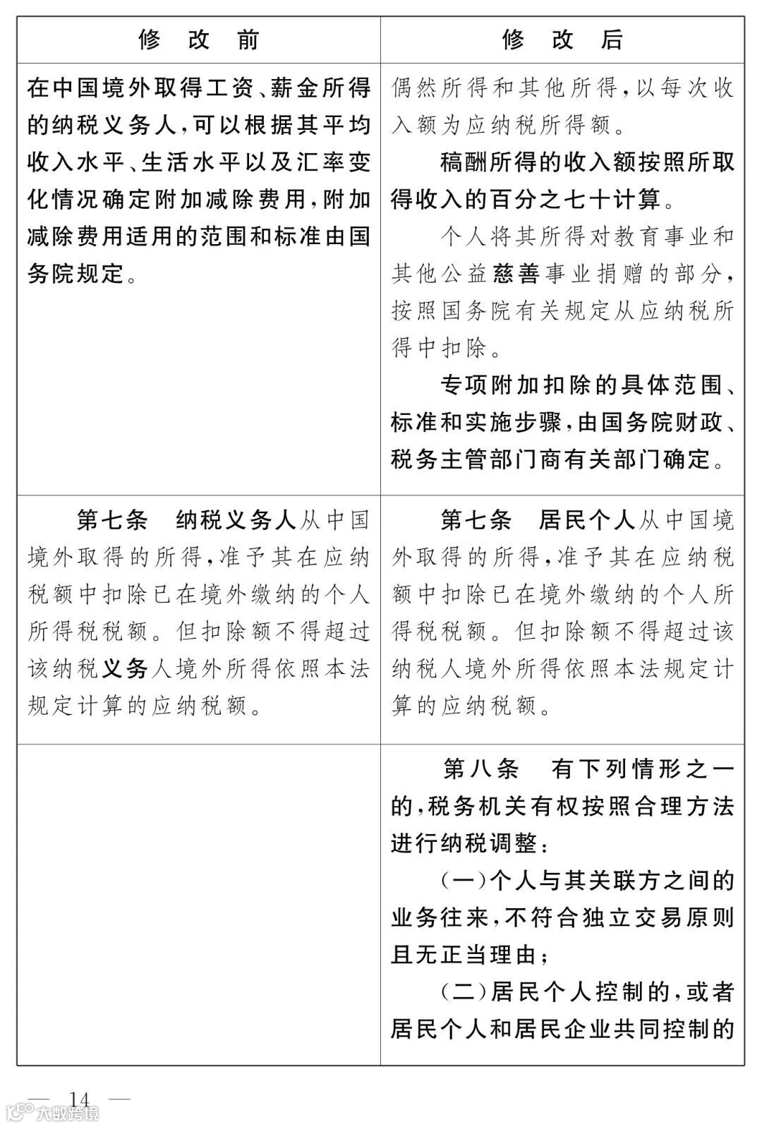
“稿酬所得的收入额按照所取得收入的百分之七十计算。
“个人将其所得对教育事业和其他公益慈善事业捐赠的部分,按照国务院有关规定从应纳税所得中扣除。
“专项附加扣除的具体范围、标准和实施步骤,由国务院财政、税务主管部门商有关部门确定。”
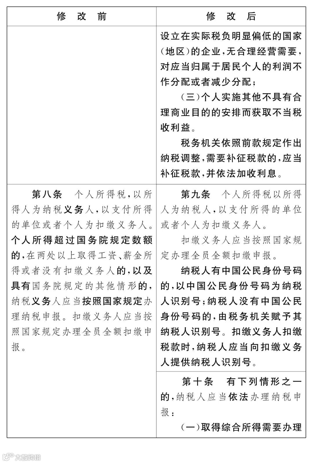
六、增加一条,作为第八条:“有下列情形之一的,税务机关有权按照合理方法进行纳税调整:
“(一)个人与其关联方之间的业务往来,不符合独立交易原则且无正当理由;
“(二)居民个人控制的,或者居民个人和居民企业共同控制的设立在实际税负明显偏低的国家(地区)的企业,无合理经营需要,对应当归属于居民个人的利润不作分配或者减少分配;
“(三)个人实施其他不具有合理商业目的的安排而获取不当税收利益。
“税务机关依照前款规定作出纳税调整,需要补征税款的,应当补征税款,并依法加收利息。”
七、将第八条改为两条,分别作为第九条、第十条,修改为:
“第九条 个人所得税以所得人为纳税人,以支付所得的单位或者个人为扣缴义务人。
“扣缴义务人应当按照国家规定办理全员全额扣缴申报。
“纳税人有中国公民身份号码的,以中国公民身份号码为纳税人识别号;纳税人没有中国公民身份号码的,由税务机关赋予其纳税人识别号。扣缴义务人扣缴税款时,纳税人应当向扣缴义务人提供纳税人识别号。
“第十条 有下列情形之一的,纳税人应当依法办理纳税申报:
“(一)取得综合所得需要办理汇算清缴;
“(二)取得应税所得没有扣缴义务人;
“(三)扣缴义务人未扣缴税款;
“(四)取得境外所得;
“(五)因移居境外注销中国户籍;
“(六)非居民个人在中国境内从两处以上取得工资、薪金所得;
“(七)国务院规定的其他情形。”
八、增加一条,作为第十一条:“居民个人取得综合所得按年计算个人所得税;有扣缴义务人的,由扣缴义务人按月或者按次预扣预缴税款,居民个人年度终了后需要补税或者退税的,按照规定办理汇算清缴。预扣预缴办法由国务院税务主管部门制定。
“居民个人向扣缴义务人提供专项附加扣除信息的,扣缴义务人按月预扣预缴税款时应当按照规定予以扣除,不得拒绝。
“非居民个人取得综合所得,有扣缴义务人的,由扣缴义务人按月或者按次扣缴税款,不办理汇算清缴。”
九、将第九条改为第十二条,修改为:“扣缴义务人每月所扣的税款,应当在次月十五日内缴入国库,并向税务机关报送纳税申报表。
“纳税人取得综合所得需要办理汇算清缴的,应当在取得所得的次年三月一日至六月三十日内办理汇算清缴。
“纳税人取得经营所得的,应当在月度或者季度终了后十五日内向税务机关报送纳税申报表,并预缴税款;次年三月三十一日前办理汇算清缴。
“纳税人取得应税所得没有扣缴义务人的,应当在取得所得的次月十五日内向税务机关报送纳税申报表,并缴纳税款。
“纳税人取得应税所得,扣缴义务人未扣缴税款的,纳税人应当在次年六月三十日前,缴纳税款;税务机关通知限期缴纳的,纳税人应当按照期限缴纳税款。
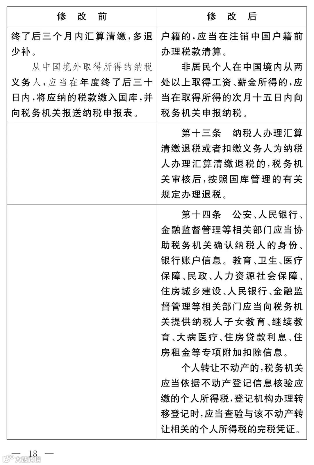
“纳税人从中国境外取得所得的,应当在取得所得的次年三月一日至六月三十日内申报纳税。
“纳税人因移居境外注销中国户籍的,应当在注销中国户籍前办理税款清算。
“非居民个人在中国境内从两处以上取得工资、薪金所得的,应当在取得所得的次月十五日内向税务机关申报纳税。”
十、增加一条,作为第十三条:“纳税人办理汇算清缴退税或者扣缴义务人为纳税人办理汇算清缴退税的,税务机关审核后,按照国库管理的有关规定办理退税。”
十一、增加一条,作为第十四条:“公安、人民银行、金融监督管理等相关部门应当协助税务机关确认纳税人的身份、银行账户信息。教育、卫生、医疗保障、民政、人力资源社会保障、住房城乡建设、人民银行、金融监督管理等相关部门应当向税务机关提供纳税人子女教育、继续教育、大病医疗、住房贷款利息、住房租金等专项附加扣除信息。
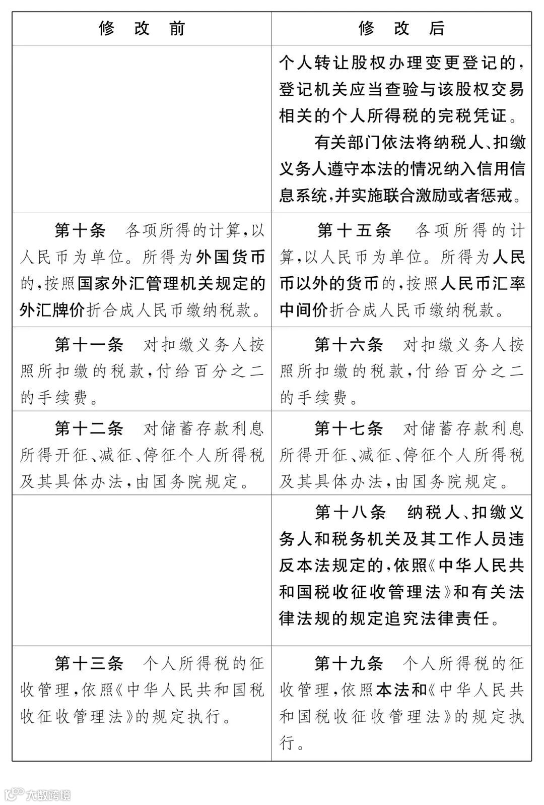
“个人转让不动产的,税务机关应当依据不动产登记信息核验应缴的个人所得税,登记机构办理转移登记时,应当查验与该不动产转让相关的个人所得税的完税凭证。个人转让股权办理变更登记的,登记机关应当查验与该股权交易相关的个人所得税的完税凭证。
“有关部门依法将纳税人、扣缴义务人遵守本法的情况纳入信用信息系统,并实施联合激励或者惩戒。”
十二、将第十条改为第十五条,将该条中的“外国货币”修改为“人民币以外的货币”,“国家外汇管理机关规定的外汇牌价”修改为“人民币汇率中间价”。
十三、增加一条,作为第十八条:“纳税人、扣缴义务人和税务机关及其工作人员违反本法规定的,依照《中华人民共和国税收征收管理法》和有关法律法规的规定追究法律责任。”
十四、将第十三条改为第十九条,修改为:“个人所得税的征收管理,依照本法和《中华人民共和国税收征收管理法》的规定执行。”
十五、增加一条,作为第二十条:“本法所称纳税年度,自公历一月一日起至十二月三十一日止。”
十六、将个人所得税税率表一(工资、薪金所得适用)修改为:
个人所得税税率表一(综合所得适用)
注2:
非居民个人取得综合所得依照本表按月换算后计算应纳税额。)(注1:本表所称全年应纳税所得额是指依照本法第六条的规定,居民个人取得综合所得以每一纳税年度收入额减除费用六万元以及专项扣除、专项附加扣除和依法确定的其他扣除后的余额。
十七、将个人所得税税率表二(个体工商户的生产、经营所得和对企事业单位的承包经营、承租经营所得适用)修改为:
个人所得税税率表二(经营所得适用)
(注:本表所称全年应纳税所得额是指依照本法第六条的规定,以每一纳税年度的收入总额减除成本、费用以及损失后的余额。)
此外,还对个别条文作了文字修改,并对条文序号作了相应调整。
本修正案自2019年1月1日起施行。本修正案施行前,自2018年10月1日至2018年12月31日,纳税人的工资、薪金所得,先行以每月收入额减除费用五千元后的余额为应纳税所得额,依照本修正案第十六条的个人所得税税率表一(综合所得适用)按月换算后计算缴纳税款,并不再扣除附加减除费用;个体工商户的生产、经营所得,对企事业单位的承包经营、承租经营所得,先行适用本修正案第十七条的个人所得税税率表二(经营所得适用)计算缴纳税款。
《中华人民共和国个人所得税法》根据本修正案作相应修改,重新公布。
各位看官,如果您对修改草案有哪些意见,欢迎留言,小翮为您代为提交。
微 信 号丨上海飞翮技术
网 址丨www.feihec.com
合作邮箱丨han.li@feihec.com
合作电话丨13264343960(李晗)

