

档即用网www.downjy.com向您分享如下的“异常管理”的知识。原版文档下载方法参照文章底部说明~
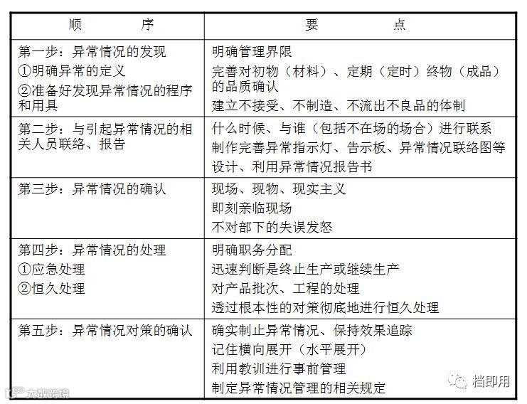
1异常管理实施步骤
生产现场的异常管理就是指为了能够检测、控制、解决生产过程中的错误、突发和失控状况,而制定的一系列措施和管理手段。在现场管理中,针对每天出现的异常问题,快速应对并及时处理,防止其再发生是很重要的,因此现场管理也称为异常管理。管理的本质就是在顺利的情况下,一旦有什么异常,则尽快地发现并采取措施。下面主要介绍异常管理工具方法。

1、现场异常情况管理的考虑方法及实施步骤

2、减少现场异常情况的推进方法图

2异常管理工具方法
1、分层审核:
是一种文化:以现场为中心、执行文化、沟通文化。
是一种机制:上级督导下级。
是一种措施:确保始终严格遵守和执行标准。
是一种方法:识别和控制高风险(重要)的过程要素。
分层审核表应包含以下三个组成部分:
工厂管理人员和主管针对工位应评审相同的项目工位问题、质量关注点;
评估班组长的工作内容生产系统问题。

2、走动式管理:
走动管理体现了指导与服务的职能。
走动管理体现了调查与研究的功能。
走动管理体现了主动管理、及时管理的态度和作风。
走动管理还体现了学习与提高的效能。

走动式管理的注意事项:
在有等级的组织中,走动式管理经常会冒犯或者冲撞组织的等级链。因此,走访者会遇到这样的困境:既要遵守组织的权责关系和等级秩序,又要在某种程度上抛开这种规矩。对于如何走出这种困境,彼得斯提出了两种可行的方法:

3、可视化管理:
现场人员借助于目视管理板,并利用形象直观,色彩适宜的各种视觉感知信息(表格、图形、数据、颜色)来组织、管理和改善现场生产活动,同时可以一目了然地发现异常状态及问题点的管理方式的一种管理工具——“用眼睛来管理”。
意义:把工厂中潜在的问题暴露出来,让任何人一看就知道异常情形的所在。
目的:创建“透明的”的工作场所,使任何人站在生人和陌生的角度都可以判断出正常与否,使问题表面化。只有这样,我们的管理才可以得到落实、改善和提高。

可视化管理的范围:
人的行动;
厂房、办公室的状态、名字、用途、使用或联络方法;
设备、装备的状态;
材料及备品的良/不良、数量、位置、品名、用途;
工器具的良/不良、数量、位置、品名、用途使用方法;
制造方法、条件的标准;
生产的进行状态、显示看板;
文件的保管、拿取方法;
其他情报/管理信息。

可视化管理的进行步骤:
先明确可视化管理的目的;
确定是羡慕的的管理要害部位;
准备管理部位的可视化管理的模拟道具和材料;
制作并设置;
做成正式道具并维持管理;
持续改善。

可视化管理完成的检查要点:
在远处也能清楚看见吗?
需要加强管理的部位标示了没有?
好坏状态任何人都能指正吗?
任何人都能使用并使用方便吗?
任何人都能遵守并对出错时都能及时纠正吗?
使用可视化道具能增添现场的明亮整洁吗?
是否按“(模拟)道具→设置→(模拟)使用”顺序进行吗?
有不足点时是否进行改善,直到(模拟)道具符合要求为止?
没有不足点时耐久性材料制作/设置/使用了吗?
可视化与公司标准一致吗?
4、5S管理:
规范管理;提振形象;提高效率;提升素养。

寻找物料百态图:

5、停线管理:
稳定化生产;尊重员工;敬畏质量;激发热情。

6、差数管理:

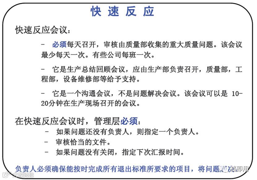
7、快速反应:
精益理念:问题零容忍,生产安定化。
目的意义:标准化的应对重大的内/外部质量问题的反应流程;通过例会加强沟通和强化纪律;用目视化的方法展现重要问题。
要求:每天召开生产总结回顾会议;对问题进行看板管理。

快速反应举例:



3异常管理具体事例
现场的异常情况管理的方法大致可以分为以下这三类情况:
①事前防止————————预防措施
②异常情况的发现、处理——应急处理
③再发防止————————恒久处理
实际上,这三种情况是相辅相成、互相影响的。对于异常情况的处理必须迅速、及时。异常情况的发现也应及时。并尽快进行相应的应急处理,对于防止再次发生的恒久处理,则应当在应急处理的基础上采取切实可行的方法和措施进行预防,并制定出相应的事前防止对策。
下面介绍事前防止、异常情况的发现与处理,以及再发防止等方面的具体实例(各举一例)。

事例1 事前防止的具体事例
防止异常情况发生的最基本方法还是要每一个人都必须具有责任感,认真完成自己的工作。为了促使每个人都有能自觉地意识到自己的责任,可以制作(品质责任护照)让每个人有工作中者持有一份。
要制作品质责任护照时,要把握好下面要领。
①贴上本人的照片
②用图示表示出重要的管理项目以便于理解。
③列出必须遵守的注意事项并记入图表中

事例12、 品质管理卡
发生了异常情况后要及时地发现、处理、不要把它带入后来工程中,这对防止异常情况的发生也是非常重要的。从事例13开始将分别对发现异常情况的方法进行介绍,这里最基本的就是要求每个人在自己的职上都要有很强的责任感。这种责任感是发现异常情况的力量所在,在把看书的工作成果交接到后来工程中去的时候,最好是附上品质管理卡,对自己的成果负责。现今在很多企业都已经采用了这种方法。
如果在自己的工厂忽略了异常情况。就会给后来的工程带来很多麻烦。这时管理者,监督者就应该进行认真的检讨和反省。以确保品质管理的有效性。

事例25、 发现者分析
在对异常现象进行现发防止的过程中,随时注意防止异常情况的发生是非常重要的,对于发生的异常情况究竟在哪个阶段由谁发现的,是否制定了能够有效地防止后来工程受到以前工程的异常情况影响的体制等也是不可忽略的方面。
比如说,如果没有注意到A工程发生了异常情况,那么就可能在后来B工程、C工程、D工程发现。地这种情况下,C工程的检查情况如何、工程内是否有不恰当的地方、管理者,监督者的做法等异常情况管理体制都是非常重要的。在B工程也是一样,也要制定一个能够发现异常情况的体制。当然,A工程作为发生异常情况的源头,更应该反省一下为什么没有能够制止住异常情况的发生,这样,透过分析不同的异常情况的发生者,可以有效地提高自己公司的管理系统,它也是提高公司管理水准的一种有力手段。

如需浏览完整内容,请下载原版文件
下载方式如下:请登录 [档即用网] www.downjy.com
进入【生产/制造/现场管理】专栏,或搜索【异常管理】即可下载
往期优秀文章:
长按二维码加入档即用,更多制造业管理知识享不停


