

档即用www.downjy.com向您分享如下的“企业KPI实例之详解”的知识。原版文档下载方法参照文章底部说明~
1KPI的制定方式
1、KPI业绩考评体系的基本功能
KPI业绩考评体系是一整套覆盖各项职能和各个层级的关键业绩指标管理系统,是从分析和计划、汇报和指导、考核等三个方面实现管理规范化,提高业务水平。为了加强对公司人员的业绩考评和奖惩机制,需要建立KPI业绩考评体系。

2、KPI业绩考评与激励沟通流程
(1)KPI指标确定
工 作要点:依据三个判断依据选择各职位关键业绩指标:
–对公司价值 /利润的影响程度
–指标计算的可操作程度
–该岗位对指标的可控程度
负责人:管理顾问
(2)考核过程
工作要点:KPI考评实施流程及沟通流程;KPI评分流程。
负责人:公司各级人员及人力资源部
(3)激励沟通
工作要点:公司KPI薪资结构与薪酬和季度奖计算实例;KPI 考核对培训的支持作用;员工激励方案
负责人:公司高层、人力资源部
3、KPI的制定方式
(1)举例一
•根据公司目标规划,在每月月初由高层管理人员和财务部门制订公司整体经营计划和财务预算,对其进行分解;
•确定各部门的目标完成计划、确定各部门的预算;
•在定岗定级的基础上,由人力资源部门统一制订确定各岗位的KPI

(2)举例二

2KPI考评的具体实施流程图
1、KPI考评的具体实施流程图
每月由总裁主持召开总裁会议,讨论各部门的业绩表现及下月度工作计划。

人力资源部同时并行写出分析结果,实施激励方案,并在总裁会上通报各部门。注:以上实施流程是KPI考评的基本原则,公司可根据实际作相应调整
实施举例
(1)KPI评分依据各职位的具体KPI考核指标计算而得出——CMO某月KPI评分标准表举例

填写KPI评分表

(2)由直接上级与员工单独进行交流(即本例中,由总裁与CMO单独进行交流)

(3)CEO主持召开总裁会议,总结本月的经营情况,并制定下月工作的具体安排。

制定计划后,由直接上级与各经理沟通下月工作计划

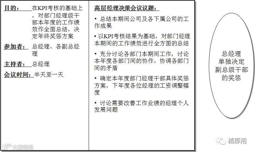
(4)总经理主持召开高层经理决策会议,决定部门经理级干部的奖惩,同时总经理单独决定副总级干部的奖惩

决定奖惩之后,由直接上级与被考核人单独交流奖惩决定。

人力资源部负责实施奖惩决定,撰写各考核对象本年度的考核报告,并存档——考核报告举例

2、KPI评分流程

需浏览完整内容,请下载原版文件
下载方式如下:请登录 [档即用网] www.downjy.com
进入【人力资源/培训/薪资】专栏,或搜索【最全企业KPI实例之详解】即可下载
长按二维码加入档即用,更多制造业管理知识享不停


