

档即用网www.downjy.com向您分享如下的“IPQC制程审核”的知识。原版文档下载方法参照文章底部说明~
1IPQC制程审核的方法
1、IPQC制程审核的目的

IPQC制程审核的目的何在呢?清楚回答以上问题,就是要明白IPQC存的意义。
产品实现的过程是一个复杂的人机交互的系统,由不同的工序构成,在这个过程中,既有物流,又有信息流,要想使输出满足客户要求,就必须做到如下几个方面:
(1)保证输入质量
(2)机器设备稳定,有充分的能力,人员严格按标准作业
(3)与产品质量密切相关的各关键参数(CTQ)处于稳定受控状态
(4)信息准确,完整,及时,能发挥指导作用
(5)有效的工序监控机制,能及时发现过程的异常
(6)向前反馈机制使过程能及时对异常进行修正
(7)向后反馈机制能有效防止不良流失
(8)产品初未件审核,提供班次质量保证
(9)工序接口顺畅,防止资源浪费
以上各方面的执行有赖于IPQC的持续努力,过程才是真正意义上的,保证输出质量的过程,所以IPQC的工作,实现了流程向过程的过渡,使输出不再是输入的简单相加,而是数量和质量上增值。

2、IPQC制程审核的依据

IPQC制程审核的依据有哪些呢?主要有以下几方面的依据:
(1)生产工艺流程---规定了产品的生产工艺,机器配置,人员配置,工装夹具,辅助材料
(2)质量控制流程---规定了各工序控制要点,控制方法,检查频率,相关记录,参考文件
(3)产品数据---BOM,ECN,IMRB,客户通知
(4)制程巡检,首件确认执行文件
(5)制程异常执行文件
(6)不合格品控制文件
(7)物料管理规定---物料预处理,物料正确摆放,标识,正确投入
(8)静电控制要求
(9)部门相关规定---5S等内容
(10)要求跟进事项---决议事项
3、IPQC制程审核的方法

IPQC制程审核的方法包括哪些呢?主要有以下几方面的方法:
(1)依审核清单执行过程审核---过程基本状况,不依产品而变
(2)工序作业检查---物料,工具,辅料,方法,人员确认
(3)首件确认检查---依产品而有别,工艺,设备,软件,参数检查
(4)记录---真实,清楚,及时
(5)各工序间反馈机制---及时反馈相关信息
(6)预警机制起作用
(7)不合格品控制---标识,隔离,区分放置,统计分析
(8)物料投入---将正确的物料,在正确的时间,投入到正确的产品,并及时准确记录以方便追溯
(9)产品标准---工艺标准,功能要求
(10)各工序输出抽样检查---确认工序稳定,有充分能力,产品合格
2IPQC制程审核要点讲解
1、SMT工艺流程介绍
(1)胶水板 + AI(MI)+ 波峰焊工艺
点胶(钢网印刷胶水) +胶水检查 + 组件贴装 + 贴装检查 +回流炉固化 + 炉后检查 + 插件(AI或MI) + 插件检查 + 波峰焊接 + 炉后焊点检查 + 焊点修正 + 手焊部品 + 外观检查(洗板) + 分板 + 测试 + 包装
(2)锡浆板 + 手焊
①单面板工艺
材料预处理 + 印刷锡浆 + 锡浆检查 + 组件贴装 + 贴装检查 + 回流焊接 + 炉后目检 + ICT测试 +手焊部品+ 外观检查(刷板) + 分板 +功能检查+包装
②双面板工艺
材料预处理 + 印刷锡浆 + 锡浆检查 + 组件贴装 + 贴装检查 + 回流焊接 + 炉后目检 + 印刷锡浆 + 锡浆检查 + 组件贴装 + 贴装检查 + 回流焊接 + 炉后目检 + ICT测试 +手焊部品+ 外观检查(刷板)+分板 + 功能检查 +包装
2、分工序审核要点介绍
(1)材料预处理:
①IC 烧碌---FlashIC 程序化处理。程序代码,版本与型号对应关系表,烧碌设备点检,防静电措施,烧碌前后的标识,烧碌数量的控制,烧碌OK品的抽测,烧碌作业PI,标识工具,人员作业标准化,上岗证是否有经过相关培训,不良处理方法。
②PCB及BGA 烘烤---防止两种物料吸湿而在焊接过程发生部品损坏或焊点不良
原包装或散包装,烘烤参数(温度/时间),炉内放置方法(堆栈高度),进出炉记录数量控制(循环置入),重新烘烤的限制,出炉后使用时间控制,进出炉检查,PI。
③物料预加工---非贴装物料或需手放或插机料。加工PI,加工规格控制(工装/抽检记录/限度样板),混料防止,加工工装标识/点检,人员作标准化,极性部品加工后极性判定,防静电(IC类),上岗资格。
④贴装工装制作---异形部品或无相应的FEEDER。标识,同一性,方向,使用时不良情况。
(2)贴装工序:
①机器---机器程序,版本,上机纸—对应BOM型号,版本,贴片工装,顶针模板,物料规格,飞达类型,贴装托盘,机器点检表,掉料率,双TABLE
②上料---上岗证,作业指引,上料记录,空盘放置,备用物料,飞达识别,IC方向,数据输入(IC MOUNTER),主代料区分,料带差异(方向不同),
③对料---上机纸---对应BOM型号,版本,核对备用料,写站位,测料值,丝印,方向,飞达类型,上料记录正确,及时填写,记录与空盘核对,板料核对
(3)回流工序:
①机器---回流炉型号,回流炉程序,回流炉温区设定,回流炉温度测定,回流炉温度判定,链条宽度,炉速设定,机器点检表
②过炉---过炉间距(前后,左右),方向,过炉工装(型号,规格,冷却)
(4)AOI工序:
①机器---机器程序,版本,型号,工装,OK/NG样板,样板检测结果,机器点检,部品高度是否超出机器限制
②人员---上岗证,作业指引,检查记录,检测不良确认方式,不良码识别,接投板作业是否导致不良产生(方向),异常报警,静电防护
(5)ICT工序:
①机器---测试程序(型号,版本),测试针位,定位PIN,防错方法(红外感应Sensor,
PCBA置入方向防错,双手按钮设定),气压,电压,漏电,样板测试,测试覆盖率,测试PIN平整度,点检表
②人员---上岗证,作业指引,测试记号,测试记录,不良标识,放置,辅助工具(酒精,毛刷),不良打印,静电防护
(6)分板工序:
①人员---上岗证,作业指引,辅助工具,静电防护,分板后检查,不良标识,放置,异常报警
②机器---程序(CAD程序),模具,参数设定,定位,防错,刀具,气压,机器点检,刀/模具使用次数监控
(7)手工焊接工序:
①工具---烙铁,锡丝,松香,溶剂,焊接工装,刷子,烙铁温度控制,漏电控制
②物料---加工物料区分放置,标识,物料抽样检查,方向控制人员---上岗证,作业指引,静电防护,物料浮高控制,焊点标准,引脚长度检查,
③板面清洁(松香,锡碎残留),板面检查(锡珠)
(8)包装工序:
人员---上岗证,作业指引,包装方式,辅助工具,包装数量,静电防护
(9)FCT工序:
①机器---测试程序(型号,版本),测试针位,定位PIN,防错方法(红外感应Sensor,
PCBA置入方向防错,双手按钮设定),气压,电压,漏电,样板测试,测试步骤指示,测试PIN平整度,点检表,测试碟,接口确认
②人员---上岗证,作业指引,测试记号,测试记录,不良标识,不良代码,放置,辅助工具(酒精,毛刷),不良打印,静电防护
(10)修理工序:
①工具---烙铁,锡丝,松香,溶剂,吸锡线/器.热风枪,返修工作台,针位图,原理图,烙铁温度控制,漏电控制
②人员---上岗证,作业指引,静电防护,物料识别,,焊点标准,板面清洁(松香,锡碎残留),板面检查(锡珠),不良待修,修理OK区分,按型号分类放置,修理记号,修理品检查,修理记录
3、生产线5S检查
①人员5S:穿着,静电,言谈,礼貌,离位后物品归位,上下班按规定要求,遵守公司及车间规定,不乱扔垃圾,不随地吐痰,不损坏公物,不恶意损坏产品
②工位5S:工位整洁,产品/工具摆放有序,数量受控,正确统一标识,作业指引正确展示于工位
③机器设备5S:机器内外清洁,无油污,散料,废屑,作业指引整洁/完整,正确展示紧急制动按钮清楚标识,安全Sensor动作可靠,仪器仪表正常运作,辅助工具整齐归位,正确标识,各参数按规定点
④工装工具5S:定位,标识,归位,整洁,完好,清单展示,统一管理,责任明确
⑤地面5S:地面干净无杂物,区域划分清楚,统一标识
⑥物料5S:在线物料为在制物料,物料分类放置,正确标识,堆高符合规定要求,数量,型号,站位清晰
⑦物品5S:物品定位放置,正确标识,限量,统一管理,责任明确
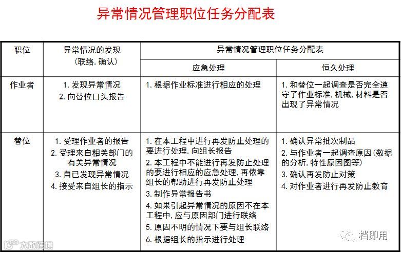
4、异常发现与处理



5、记录处理
记录的要求:
①记录要易于查找---标识,收集,编目,归档
②通过适当的载体存在
③记录要清晰---真实,准确,清晰,不可涂改(即便笔误,可以划线加签字/盖印)
④要注意存储环境---防止损坏,变质,丢失
⑤要有适当的保存期---一般以合约规定为准
6、重点跟进事项
重点跟进事项:
上司交待事项
客户投诉事项
QA退机事项
变更事项
试产跟进
禁用物料事项---IQC通知
特采物料---IQC通知
特殊部品---工艺难点
生产注意事项---过往多发问题点
改善对策跟进事项
更改工艺/更换工装,模具,冶具
生产异常情况发生
7、沟通技巧
保持眼神接触
点头表示赞成,有适当的面部表情
避免干扰性的动作或姿势
提问
重新解释
避免打断说话人
不要说得太多
在说话者和倾听者两个角色之间自如转换
如需浏览完整内容,请下载原版文件。
下载方式如下:请登录 [档即用网] www.downjy.com
进入【内部质量/供应商质量】专栏,或搜索【IPQC制程审核】即可下载
往期优秀文章:
如何当好“兵头将尾”的企业班组长,产生“1+1>2”的效应?
长按二维码加入档即用,更多制造业管理知识享不停


