

档即用网www.downjy.com向您分享如下的“现场管理三大工具”的知识。原版文档下载方法参照文章底部说明~
1标准化
某企业进行内训时,该企业生产部部长提问道:我们部门有一位设备维修工,经常违反纪律,但有些设备只有他会修理。请问我们是否该处分他?其实国内不少企业都会出现类似这样让管理者头疼的问题。在一个企业里,如果出现像这样不可缺少的人,那对企业来说是十分危险的。避免或减少这种危险的法宝就是标准化。
标准化就是将企业里有各种各样的规范,如:规程、规定、规则、标准、要领等等,这些规范形成文字化的东西统称为标准(或称标准书)。制定标准,而后依标准付诸行动则称之为标准化。那些认为编制或改定了标准即认为已完成标准化的观点是错误的,只有经过指导、训练才能算是实施了标准化。
创新改善与标准化是企业提升管理水平的2大轮子。改善创新是使企业管理水平不断提升的驱动力,而标准化则是防止企业管理水平下滑的制动力。没有标准化,企业不可能维持在较高的管理水平。
1、标准化的四大目的
(1)必须对作业流程、作业方法、作业条件加以规定并贯彻执行,使之标准化。
(2)标准化有以下四大目的:技术储备、提高效率、防止再发、教育训练。
(3)标准化的作用主要是把企业内的成员所积累的技术、经验,通过文件的方式来加以保存,而不会因为人员的流动,整个技术、经验跟着流失。达到个人知道多少,组织就知道多少,也就是将个人的经验(财富)转化为企业的财富;更因为有了标准化,每一项工作即使换了不同的人来操作,也不会因为不同的人,在效率与品质上出现太大的差异。
2、良好标准的制定要求
国内许多企业都有这样或那样的标准,但仔细分析你会发现许多标准存在操作性差、不明确等问题,例如,“要求冷却水流量适中”。什么是流量适中?不可操作。“要求小心地插入”,什么是“小心”?不可理解。其实,一个好的标准的制定是有要求的,要满足以下六点:
(1)目标指向,标准必须是面对目标的:即遵循标准总是能保持生产出相同品质的产品。因此,与目标无关的词语、内容请勿出现。
(2)显示原因和结果:比如“安全地上紧螺丝”。这是一个结果,应该描述如何上紧螺丝。又比如“焊接厚度应是3微米”这是一个结果,应该描述为:“焊接工用施3.0A电流20分钟来获得3.0微米的厚度”。
(3)准确,要避免抽象:“上紧螺丝时要小心”。什么是要小心?这样模糊的词语是不宜出现的。
(4)量化、具体:每个读标准的人必须能以相同的方式解释标准。为了达到这一点,标准中应该多使用图和数字。例如,使用一个更量化的表达方式,“使用离心机A以100+/-50rpm转动5~6分钟的脱水材料”来代替“脱水材料”的表达。
(5)现实:标准必须是现实的,即可操作的。标准的可操作性非常重要。可操作性差是国内许多企业的通病。我们可以在许多企业车间的墙上看到操作规程、设备保养等标准,我们比较一下下面二个表,感受一下什么是可操作性。
(6)修订:标准在需要时必须修订。在优秀的企业,工作是按标准进行的,因此标准必须是最新的,是当时正确的操作情况的反映。永远不会有十全十美的标准。也遵循一个SDCA的螺旋式改进过程。

3、标准化的过程
标准化是一个过程,我们不能指望本月发出红头文件,下个月各种符合要求的标准就完成了。在进行标准化时一定要有耐心,有些人会认为我把经验写出来后就变得不重要,工作与薪水都不保险了,有这种想法十分正常,完全可以理解。因此,营造良好的改善氛围非常重要,比如管理看板、合理化提案制度、部门/公司改善发表大会、改善能手、标准化竞赛等等,让做得好的有成就感,做得不好的有压力,逐步引导,最终完成有效的标准化过程。
如现场管理的工作都要按照“五按五干五检”,即:
(1)按程序、按线路、按标准、按时间、按操作指令
(2)干什么、怎么干、什么时间干、按什么线路干、干到什么程度
(3)由谁来检查、什么时间检查、检查什么项目、检查的标准是什么、检查的结果由谁来落实。
2目视管理
目视管理就是通过视觉导致人的意识变化的一种管理方法。
目视管理实施的如何,很大程度上反映了一个企业的现场管理水平。无论是在现场还是在办公室,目视管理均大有用武之地。在领会其要点及水准的基础上,大量使用目视管理将会给企业内部管理带来巨大的好处。
在日常活动中,我们是通过“五感”(视觉、嗅觉、听觉、触摸、味觉)来感知事物的。其中,最常用的是“视觉”。据统计,人的行动的60%是从“视觉”的感知开始的。因此,在企业管理中,强调各种管理状态、管理方法清楚明了,达到”一目了然”,从而容易明白、易于遵守,让员工自主性地完全理解、接受、执行各项工作,这将会给管理带来极大的好处。
1、以人为本、高效率的管理方法
管理对管理者而言也许体现了优越感,但对被管理者来说并不是一件愉快的事情,“尽量减少管理,尽量自主管理”这一符合人性要求的管理法则,只有在目视管理中才能发挥的淋漓尽致。实施目视管理,即使部门之间、全员之间并不相互了解,但通过眼睛观察就能正确地把握企业的现场运行情况,判断工作的正常与异常,这就能够实现自主管理目的。省却了许多无谓的请示、命令、询问,使得管理系统能高效率的运作。
2、对错一目了然的方法
很多企业的管理规章制度只是留在文件上,殊不知不用看文件,在现场就能判定对错对现场管理来说是多么的重要。
3、目视管理的水准
目视管理可以分为3 个水准:
初级水准:有表示,能明白现在的状态;
中级水准:谁都能判断良否;
高级水准:管理方法(异常处置等)都列明。
在许多企业里,通常只达到目视管理的初级水准,达到中级水准的已不多见,能达到高级水准的更是凤毛麟角。

4、目视管理的实施方法
目视管理本身并不是一套系统的管理体系或方法,因此也没有什么必须遵循的步骤。如果说一定要列出推行的方法,那么通过多学多做,树立样板区,然后在公司全面展开是可取的。
目视管理的实施可以先易后难,先从初级水准开始,逐步过度到高级水准。在实施过程中充分利用好红牌作战及定点摄影将十分有益。
目视管理做为使问题“显露化”的道具,有非常大的效果。但是,仅仅使用颜色,不依具体情况在“便于使用”上下工夫,是没有多大意义的。因此,发挥全员的智慧,下工夫使大家“都能用、都好用”是实施目视管理的重要之所在。

3管理看板
管理看板是发现问题、解决问题的非常有效且直观的手段,尤其是优秀的现场管理必不可少的工具之一。是给客户信心及在企业内部营造竞争氛围,有无形压力的氛围之非常重要的手段。
管理看板是管理可视化的一种表现形式,即对数据、情报等的状况一目了然的进行的透明化的管理活动。它通过各种形式如标语、现况板、图表、电子屏等把文件上、脑子里或现场隐藏的情报揭示出来,以便任何人都可以及时掌握管理现状和必要的情报,从而能够快速制定并实施应对措施。
1、管理看板的作用
(1)展示改善的过程,让大家都能学到好的方法及技巧。
(2)展示改善成绩,让参与者有成就感、自豪感
(3)营造竞争的氛围
(4)营造现场活力的强有力手段。
(5)明确管理状况,营造有形及无形的压力,有利于工作的推进。
(6)树立良好的企业形象。(让客户或其他人员由衷地赞叹公司的管理水平)
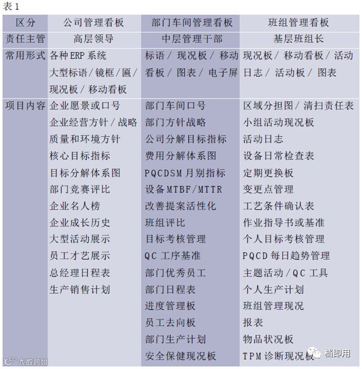
2、管理看板的分类
按照责任主管的不同,一般可以分为公司管理看板、部门车间管理看板、班组管理看板三类。如下表所示:

3、下面我们通过部分事例来简单说明如何进行运用
(1)“目标分解展示板”
目标分解展示板能使高层领导从日常管理里解脱出来。所谓目标分解,是公司经营管理的一级指标向二级、三级指标层层展开的一个系统验证图。制订时必须根据公司经营方针,对主要的指标进行重点分解管理,一般步骤如下:
第一、综合目标设定:进行对比后选定课题,确定综合目标。 综合目标不宜选定太多,否则会分散注意力。一般选定1个指标或2~3个指标,大多数情况不超过4个指标,其目标值应用数值具体表示出来(如表)

第二、目标展开:按TP(综合生产力)目标展开,树立对策体系。目标一般可以按照产品、工序、原因、技术等来分解。但应考虑以下情况,如现象把握难易度,对策实施难易度,成果把握难易度等,然后决定按什么顺序来展开(如表)


第三:对策选定:对策检讨、选定,树立对策方案,验证。 为达成每个目标值应探索能够实践的具体对策。至今为止,企业在以BOTTOMUP(由下到上)为主的改善活动中,经常出现一些因对策选定盲目而发生负作用的事例,或是对“什么是对策”进行直观的判定,或是根据以往的经验树立并实施对策而使在对效果不能预测的状态下盲目实施,造成无法获得其改善成果。
为了预防上述这样的问题,提高目标完成率,在目标展开阶段开展原因验证的工作至关重要,这样对于对策手段的选定会大有帮助。
(2)“设备计划保全日历”
“设备计划保全日历”是指设备预防保全计划,包括定期检查、定期加油及大修的日程,以日历的形式预先制订好,并按日程实施。优点是就像查看日历一样方便,而且日历上已经记载了必需做的事项,等完成后做好标记。
(3)“区域分担图”
“区域分担图”也叫责任看板,是将部门所在的区域(包括设备等)划分给不同的班组,由其负责清扫点检等日常管理工作。这种看板的优点是从全局考虑,不会遗漏某区域或设备,是彻底落实责任制的有效方法。
(4)“安全无灾害板”
“安全无灾害板”的目的是为了预防安全事故的发生而开展的每日提醒活动,包括安全无灾害持续天数、安全每日一句、安全教育资料与信息。一般设置在大门口员工出入或集中的地方。
(5)“班组管理现况板”
“班组管理现况板”是集合部门目标、出勤管理、业务联络、通讯联络、资料、合理化建议、信箱等内容,是班组的日常管理看板,一般设置在休息室或早会的地方。
(6)“定期更换板”
“定期更换板”是根据备件的使用寿命定期进行更换的管理看板,一般张贴在需要更换作业的部位,方便任何人检查或监督。优点是能将文件上或电脑里要求的作业事项直观表现于现物上,不容易遗忘。
(7)“QC工具”
“QC工具”开展主题活动必要的手段,主要是针对特定的工作失误或品质不良运用QC工具展开分析讨论,并将结果整理在大家容易看到的地方,以提醒防止发生这样的问题,而且大家随时可以提出新的建议并进行讨论修订。一般适合于工作比较单一的情况,或特定的课题活动,并不是每个小课题都这样。
(8)“TPM诊断现况板”
“TPM诊断现况板”是为了持续推进TPM活动而进行的分7阶段的企业内部认证用记录板,体现小组活动水平的高低,阶段越高水平越高。
4、总结
总之,管理看板的使用范围非常广,根据需要而选用适当的看板形式。管理看板是一种高效而又轻松的管理方法,有效地应用对于企业管理者来说是一种管理上的大解放。
如需浏览完整内容,请下载原版文件。
下载方式如下:请登录 [档即用网] www.downjy.com
进入【生产/制造/现场管理】专栏,或搜索【现场管理三大工具】即可下载
往期优秀文章:
精益生产现场管理和改善PPT132页(限时免费下载 别错过哦)
长按二维码加入档即用,更多制造业管理知识享不停


