导读:
简易计税有哪些好处?都有什么项目可用?
01
简易计税
有哪些优缺点
简易计税是一种简化的税收计算方式,主要用于增值税的征收,适用于小规模纳税人和一般纳税人在特定情况下的税务处理。
简易计税方法主要针对无法取得或抵扣增值税专用发票进项税额的特殊行业纳税人,通过简化计算过程,减轻企业和个人的税务负担,提高纳税效率。简易计税有那些优缺点呢?
优点
1.操作简便:简易计税方法相对于一般计税方法而言,操作更为简便,对于财务管理较为基础的中小型企业可能更易上手。
2.减轻纳税人负担:简易计税方法通过按销售额和征收率计算应纳税额,避免了繁琐的进项抵扣,从而减轻了纳税人的负担,特别是对于销售额相对较小的企业。
3.由于不涉及进项抵扣,简易计税方法减少了企业财务管理的复杂性,使得财务记录和报税变得更为简单。
缺点
1.无法抵扣进项税额:与一般计税方法不同,简易计税方法下企业不能抵扣进项税额,这可能使得一些企业在购买服务或商品时支付的增值税成为不可降低的成本。
2.不适用于复杂业务:简易计税方法更适用于业务较为简单的企业,对于业务较为复杂、有大量进项抵扣需求的企业而言,可能并不是最优选择。
3.限制切换纳税方式:选择了简易计税方法后,企业在未来36个月内不能切换到其他的纳税方式,这可能限制了企业在不同阶段调整纳税策略的灵活性。
那么,小规模纳税人、个人及个体工商户都有哪些简易计税项目呢?继续往下看。
02
简易计税时
不同主体具体项目
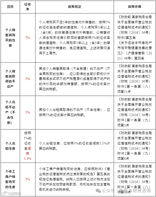
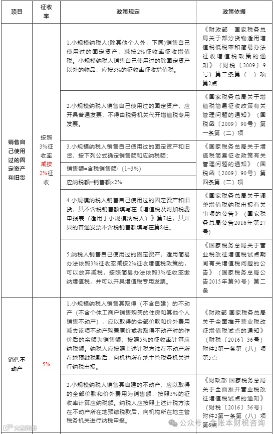
小规模纳税人、个人及个体工商户都有哪些简易计税项目呢?用一张表来梳理下:
01
小规模纳税人
小规模纳税人发生应税行为适用简易计税方法计税,增值税征收率为3%,财政部和国家税务总局另有规定的除外。
02
个人和个体工商户
1.一般纳税人发生财政部和国家税务总局规定的特定应税行为,可以选择适用简易计税方法计税,但一经选择,36个月内不得变更。
2.简易计税方法的应纳税额,是指按照销售额和增值税征收率计算的增值税额,不得抵扣进项税额。
应纳税额计算公式:应纳税额=销售额×征收率。
3.简易计税方法的销售额不包括其应纳税额,纳税人采用销售额和应纳税额合并定价方法的,按照下列公式计算销售额:销售额=含税销售额÷(1+征收率)。
4.除另有规定外的,选择简易计税办法可以开具增值税专用发票。


