第二届中国商飞3D打印结构优化
设计大赛
暨第四届中国(国际)3D打印创意设计大赛
工业组晋级决赛名单及决赛
赛程安排
决赛简述
第二届中国商飞3D打印结构优化设计大赛暨第四届中国(国际)3D打印创意设计大赛自3月开赛以来,共有80余支队伍参赛,收到有效作品48件。经过作品初选和专家评审等环节,评选出了入围决赛的工业组参赛团队,现依据赛程安排,统一公布晋级决赛的团队,以及决赛主题、赛程安排和评审办法等。
决赛时间、地点与日程安排
1、决赛时间
时间:2019年9月19日-21日
2、决赛日程
3、决赛地点
现场答辩区域为西安高新国际会议中心二楼会议厅-东大厅(详情见2019IAME会刊或现场说明展板或指示牌)。
决赛团队
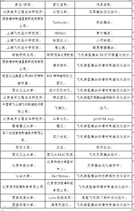
入围决赛名单(排名不分先后):

工业组决赛主题与作品提交
1、决赛形式
决赛为现场赛,采取赛前统一公布命题、自行设计、统一打印,现场展示、答辩、测试验证的形式进行比赛,评委通过对设计报告、现场加载试验和答辩的表现和结果进行评判、得分。
2、决赛主题
决赛主题为飞机典型接头的增材制造再优化设计。以初赛题目飞机典型双耳接头结构为基础,缩小零件尺寸、简化载荷工况,按比赛要求对接头进行基于增材制造工艺的结构再优化设计,通过决赛现场力学性能测试检验结构的承载能力和减重效果。主题说明如下:
1)选取的飞机典型双耳接头初始结构如图1所示,尺寸为初赛结构的1/5,即124mm×97.2mm×49.2mm。结构的可设计域与非设计域如图2所示,图2中灰色区域为不可设计域,以确保装配要求,其余蓝色区域为可设计区域。
图1 双耳接头结构
图2 结构的可设计域与非设计域
(2)接头用25个M3螺栓固定在夹具上,螺栓的抗拉强度为800MPa,屈服强度为640 MPa,最终的优化设计方案可以舍弃部分螺栓孔。耳片内销轴与另一个夹具固定。决赛现场将进行力学性能测试试验,拉伸试验机的载荷施加方向为X轴方向,如图3所示。
图3 接头约束示意图
试验结果的计分方式为:
R = F/m
其中:R为试验结果(N/g),F为结构承受最大载荷(N),m为结构质量(g)。
(3)比赛作品采用SLA工艺制造,材料为光敏树脂,材料属性如表1所示,工艺特点如表2所示。
表1 材料属性
表2 工艺特点
(4)作品要求:设计时应考虑增材制造(SLA)的工艺约束,不得出现封闭空腔或难以去除的支撑。
(5)模型获取:登陆大赛官方网站“www.niiam.cn”,点击导航栏的“3D打印大赛”进入页面,下载“决赛模型”文件。
3、作品提交
(1)零件设计报告:文件格式为word 2013,内容包括结构再优化设计思路说明,优化方法介绍,设计过程,强度校核,减重效果分析,打印摆放方向说明等。
(2)答辩文件:文件格式为PPT,便于选手现场答辩时使用。
(3)零件设计数模:数模格式为stp或stl格式。
决赛评分标准
决赛成绩由现场加载试验结果、报告质量和答辩表现等综合决定。
大赛总成绩的核算
依据组委会2019年3月公布的《第二届中国商飞3D打印结构优化设计大赛暨第四届中国(国际)3D打印创意设计大赛 赛程说明》,工业组大赛总成绩=决赛成绩。
大赛奖项说明
1、一、二、三等奖奖励
2、优秀团队奖励
3、评选与奖励说明
(1)奖品(或奖金)均以“团队”为奖励,所有奖项不重复评奖;
(2)晋级决赛的团队未到现场进行决赛,视为弃权,不予以评奖;
(3)如以奖金形式进行奖励,奖金金额为税前金额。
颁奖活动
组委会定于2019年9月21日9:00,在西安高新国际会议中心举办大赛颁奖活动(详情见2019IAME会刊或现场说明展板或指示牌)。现场颁发获奖证书和奖品,如以奖金形式进行奖励,采取汇款的形式汇入参赛团队所指定的收款人账户中。
参赛费用
(1)本次大赛为免费参加,不收取任何费用。决赛期间产生的交通、住宿、餐饮等费用,由参赛队伍承担。
(2)考虑参赛选手受打印设备资源制约,决赛作品实物由组委会统一于8月25日决赛零件设计报告提交截止后代为免费打印,打印数据以选手最终提交的设计文件为准,不进行二次打印。
其他说明
(1)为确保比赛正常进行,建议参赛团队提前一天到达西安,熟悉赛场环境及行程路线安排。
(2)决赛现场严格按照比赛现场规则说明和管理人员要求进行现场比赛。
(3)任何选手在比赛期间未经组委会的批准不得接受其它单位和个人进行的与比赛内容相关的采访,违反者取消比赛资格。
(4)任何选手不得将比赛的相关信息私自公布。
(5)参赛团队违反竞赛规则,且不听组委会提醒、劝阻,依然我行我素,取消该团队比赛资格。
(6)其它未涉事项或突发事件,由大赛组委会负责解释或决定。
联系方式
大赛组织:第二届中国商飞3D打印结构优化设计大赛
马立敏 18910565757
中国(国际)3D打印创意设计大赛组委会
孙亚威 18392128669
孟 妍 13186160139
地 址:西安市高新区上林苑七路

