
11月,还要减轻会计人的工作量,税务总局、各地税务局陆续出台减轻工作量的政策。11月6日,人社部也出台取消多项证明材料,立刻整理推送给大家,快来一起看看这些利好政策吧。
1
人社部重磅通知
这42项证明材料取消了
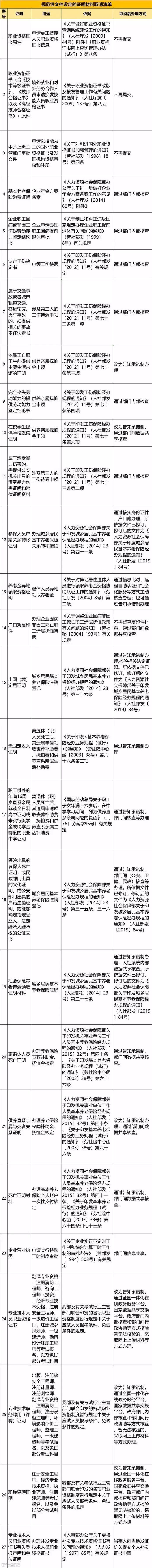
11月6日,人社部再取消42项证明材料,包括包括学校在读证明、直系亲属关系证明、死亡证明、专业技术职务聘用证明等。
一图了解已取消的42项证明材料有哪些
以及取消后的办理方式↓↓↓
加上之前的73项,人社部取消截至目前取消的证明材料已经多达115项啦!
其实除了人社部,税务总局和各地税务局也出台了一系列减轻大家工作量的新举措!
下面就带大家一起来学习一下!
2
国家税务总局明确了
取消这25项办税证明
会计工作量大减
好消息!这25项证明以后都不用交啦!
日前,国家税务总局印发《关于公布取消一批税务证明事项以及废止和修改部分规章规范性文件的决定》,在前期分两批取消35项税务证明事项的基础上,再取消25项税务证明事项,进一步提升纳税人、缴费人办税缴费便利度,增强减税降费获得感。
一图了解已取消的25项税务证明事项有哪些
以及取消后的办理方式↓↓↓
3
减少会计工作量
各地税务局政策也来了
一、海南海口税务局:取消“零申报”,8月1日起执行无税不申报!
为进一步减轻纳税人的负担,将“放管服”的精神继续落实,8月起,海口市已打响第一枪,正式执行“无税不申报”。
以前:无论企业是否有收入,都要进行申报,即使是“零申报”,无形中加大了会计们的工作量。
现在:部分税种可以实行“无税不申报”,为会计们减少了许多无效繁杂的工作。
海口市此次的新政不失为一种“创新”,海南作为唯一一个全省都规划为自由贸易区的地方,未来定是国家精心建设的地方,不管是在政策上还是在制度上都会先行于其他地方,相信在“放管服”的大背景下,这项政策会在全国内实施,越来越多便民利民的政策,也会遍地开花!
二、深圳前海税务局:取消纸质发票!2020年1月1日起执行!
深圳市税务局将在前海试点,全面推广电子发票,到2020年1月1日将全面停止供应纸质增值税普通发票。
对于使用区块链电子发票的企业,深圳税务部门将根据企业实际业务进行无限量发票供应,纸质发票将逐步退出历史舞台。
.......
利好政策越来越多,大家办事也越来越方便,期待不断有新利好出台,为好政策点赞。
来源:国家税务总局
近年来,我国迫切要求深化会计改革,切实加强管理会计工作。中税网一批莘莘学子也已顺利取得了管理会计证书,可是很多学员也会反应如何更好的把这个证书的精髓落实到实际工作中去?如何切身处地的参与到公司的管理中去?
今晚19:00
由管理会计领域金牌讲师张老师为您带《管理会计财务模型实战演练课程》,独家为您揭秘如何自信运营管理会计!
赶快识别下图二维码参与报名吧



点一下“在看”,你会更好看!



