来源 | 36氪研究院(ID:kr_research)
封面来源 | 拍信图库
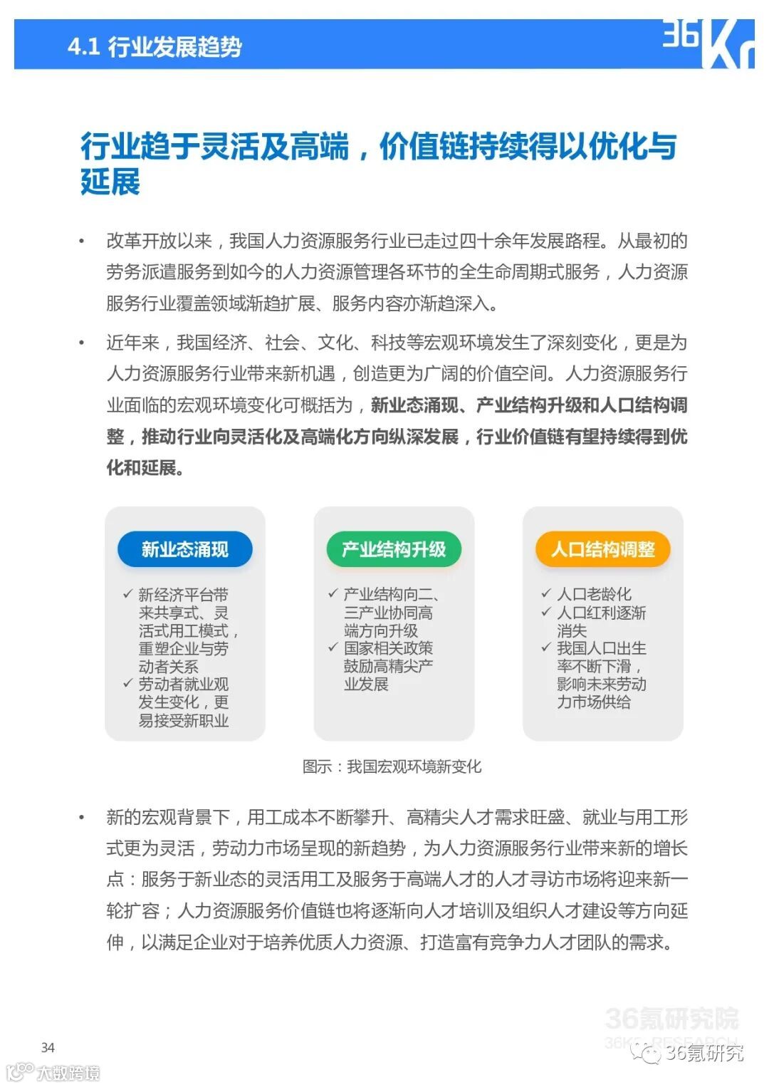
后疫情时代,企业数字化转型需求得到进一步释放。叠加我国产业转型升级、人口红利消失带来的用工成本上升等系列经济、社会因素,组织能力建设成为企业绕不开的命题,以更好支撑业务运营、降本增效、实现数字化战略目标。组织人力建设归根结底以人力资源的管理为核心,因而新的宏观形势下,“以人为本”的人力资源服务行业同样面临新的机遇与挑战。
人力资源服务行业是什么?
经营性人力资源服务行业(以下简称人力资源服务行业)有别于公共性人力资源服务,前者以盈利为目的,后者则属于政府提供的公共服务。本质上,人力资源服务行业为企业及各类组织提供以“人”为核心的管理解决方案,覆盖从人才选拔到组织人才建设各环节。
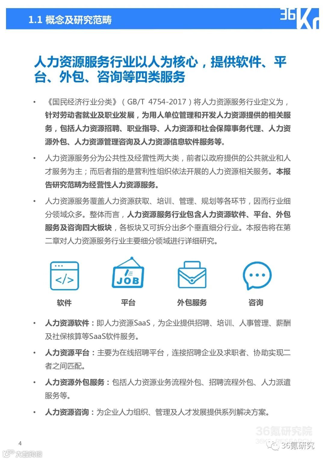
整体而言,我国人力资源服务行业包含人力资源软件、平台、外包、服务及咨询四大板块。

人力资源服务行业细分领域众多,竞争格局较为分散
人力资源服务行业涵盖招聘、人事管理、社保及薪酬管理、人力资源外包事务代理、人力资源管理咨询等各领域服务,细分领域众多。
部分细分赛道中,如发展历程较长的在线招聘及人力资源服务外包,头部企业已现。在巩固自身竞争优势的同时,一些头部企业积极向其他人力资源模块进行业务布局,实现价值链的延伸。但整体而言,行业护城河并不深,竞争格局较为分散,综合类巨头暂未诞生,仍有不少新入玩家以垂直领域、垂直客群切入,以期在万亿规模的人力资源服务市场中分一块蛋糕。
新形势下,人力资源服务行业发展趋势如何?
面对产业转型升级、平台经济快速发展、企业用工成本提高等新形势,用工形式渐趋灵活与弹性化,为我国人力资源服务行业注入发展新动力。面对灵活用工的高速发展,国家正在积极出台相关法规及监管政策,推动整个人力资源服务行业的规范化,进而加速行业洗牌,实现优胜劣汰、大浪淘沙。
同时,在各类科技的赋能作用下,我国人力资源服务行业逐渐实现从劳工派遣到高端人才寻访、人才培训及组织能力建设等服务业态的拓展和升级,以满足企业、劳动力、社会三方不断发展变化的用工及就业需求。
本报告重点研究问题如下:
我国人力资源服务行业覆盖哪些垂直细分领域?
人力资源服务行业发展的驱动因素有哪些?
在线招聘、HR SaaS、人力资源服务外包、灵活用工等主要细分领域发展背景、市场规模、竞争格局如何?
我国人力资源服务行业有望呈现哪些发展趋势?
获取完整PDF版报告,请滑至尾部,
添加飞翮智能客服微信哦!




































(The End)
获取完整PDF版报告,可以添加飞翮智能客服微信哦:

关于飞翮智享
目前飞翮智享有员工100余人,其中研发人员占比70%以上,高管团队均来自人力资源服务行业的头部企业,且具备完整的人力资源业务专家顾问团,顾问团成员均来自FESCO、易才、SAP等企业,基于对业务的资深专业性以及敏锐且深刻的洞察力,赋能人力资源服务企业数字化业务能力。


