
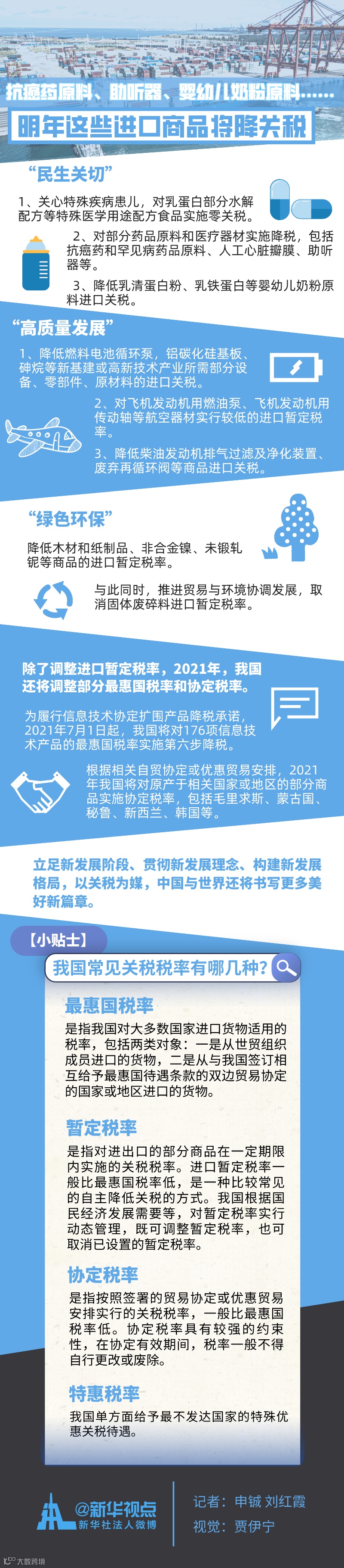
每逢年末,我国都会根据经济社会发展情况对新一年的部分商品的关税税率进行调整。国务院关税税则委员会23日印发2021年关税调整方案,决定从明年1月1日开始,对883项商品实施低于最惠国税率的进口暂定税率,抗癌药原料、助听器、婴幼儿奶粉原料等跟百姓生活密切相关的商品均在其中。同时,随着中国对外开放持续扩大,部分协定税率、最惠国税率也将在明年降低。(记者 申铖 刘红霞)

文章来源:国家税务总局,版权归原作者所有,如有不妥,请联系删除。




中税网
每逢年末,我国都会根据经济社会发展情况对新一年的部分商品的关税税率进行调整。国务院关税税则委员会23日印发2021年关税调整方案,决定从明年1月1日开始,对883项商品实施低于最惠国税率的进口暂定税率,抗癌药原料、助听器、婴幼儿奶粉原料等跟百姓生活密切相关的商品均在其中。同时,随着中国对外开放持续扩大,部分协定税率、最惠国税率也将在明年降低。(记者 申铖 刘红霞)

文章来源:国家税务总局,版权归原作者所有,如有不妥,请联系删除。



