搜索
首页
大数快讯
大数活动
服务超市
文章专题
出海平台
流量密码
出海蓝图
产业赛道
物流仓储
跨境支付
选品策略
实操手册
报告
跨企查
百科
导航
知识体系
工具箱
更多
找货源
跨境招聘
DeepSeek
首页
>
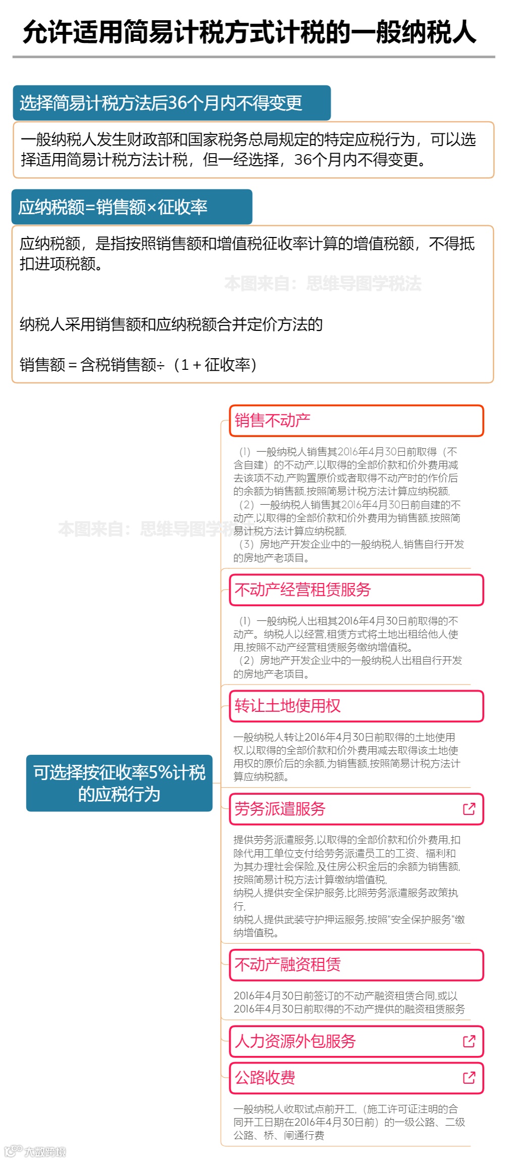
大家好,我叫增值税!这是我的最新税率表!(4月更新版)
>
0
0
大家好,我叫增值税!这是我的最新税率表!(4月更新版)
中税网
2022-04-15
0
来源丨思维导图学税法、大白学会计
中税网
【声明】内容源于网络
0
0
中税网
中税网-智慧财税服务平台!
内容
3158
粉丝
0
关注
在线咨询
中税网
中税网-智慧财税服务平台!
总阅读
4.6k
粉丝
0
内容
3.2k
在线咨询
关注