点击蓝字
关注我们
金税四期+智慧稽查+大数据,税收风险再升级!税务局紧急通知!11月15日起,纳税人务必自查这173个风险点,否则……
新一轮的稽查开始!
“三假”企业首当其冲!

会议中指出:
一、建立六部门联合打击工作机制
为进一步加大打击“三假”涉税违法犯罪的力度,在国家税务总局、公安部、海关总署、中国人民银行四部门专项打击的基础上,新增最高人民检察院、外汇管理局。
二、六部门要健全五大机制
1、立足常打长打,健全组织领导机制。
2、强化数据共享,健全监控预警机制,切实防范和及时处置行业性、区域性、潜在性“三假”涉税犯罪风险。
3、聚焦精准打击,健全联合办案机制,做好行刑衔接,对案情重大复杂、社会影响力大的案件进行联合督办。
4、注重综合施策,健全依法惩处机制,促进常高压、强震慑。
5、突出以打促治,健全改进提升机制,完善各部门监管措施及相关制度,进一步强化源头防范、系统治理。
三、“三假”企业,严厉打击绝不手软
严查开始!
这八大行业,要小心了!
1、电商行业
2、建筑行业
3、外贸行业
4、劳务派遣行业
5、医疗美容行业
6、直播、文娱行业
7、高新技术企业
8、高收入人群股权转让等行业和领域。
税务局将从整个链条上下游实施核查,主要核查会集中在以下六个方面:
1、费用的真实性;
2、成本的真实性;
3、收入的真实性;
4、利润的真实性;
5、票据使用真实性;
6、企业业务真实性;
7、账务的真实性;
8、库存商品真实性;
税务局重磅发文!
这173种情形不要再有了!
赶紧对照自查!

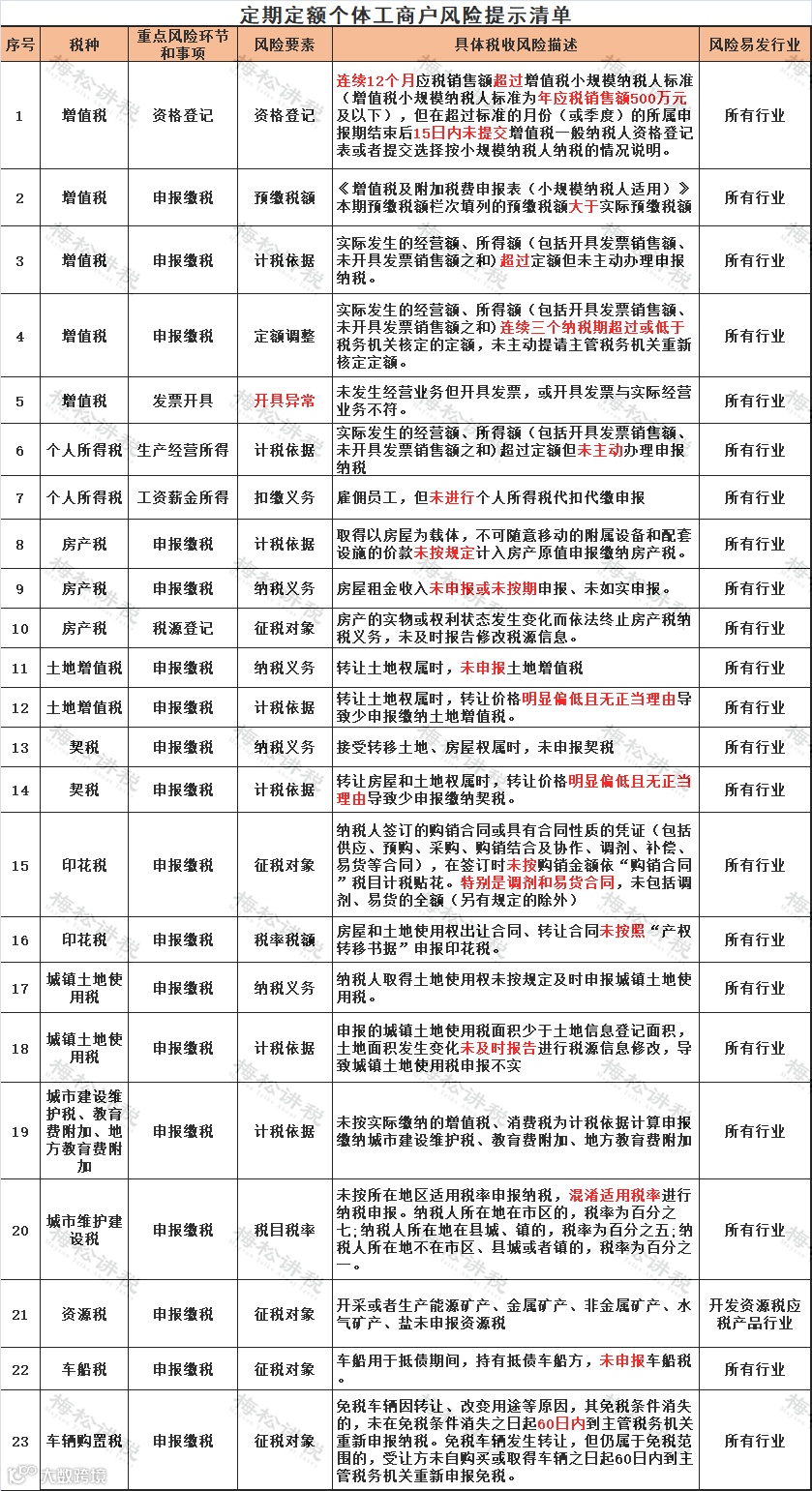
该风险提示清单按纳税人进行了分类,其中,个体工商户涉及23条,小规模纳税人涉及70条,一般纳税人涉及80条,详情请看以下附件:
附件1:个体工商户风险提示清单

附件2:小规模纳税人风险提示清单

附件3:一般纳税人风险提示清单

【END】
财务问题搞不懂,税管政策变化多,找一诺快记来帮忙!
一诺快记全国150+直营分公司,为您提供公司注册、记账报税、注销、资质代办、税务筹划等一站式财税服务。
讲诚信,记好账!
诚信服务热线:400-068-0807

