案例
分享
小诺最近看见这样一个案例,跟各位老板一起分享一下~
A与B签订《股权转让协议》,转让某科技有限公司15%股权,股权转让价格110000000元。
B共支付伍某股权转让价款50000000元。后来股权变更办理完成,A未按规定申报缴纳财产转让所得个人所得税。此外,《股权转让协议》也没有按照要求缴纳印花税。
最后,不言而喻,被处罚了。追征个人所得税18689000元,追征印花税55000元,同时加收滞纳金。
看这罚款的力度,你还敢不认真交税吗?
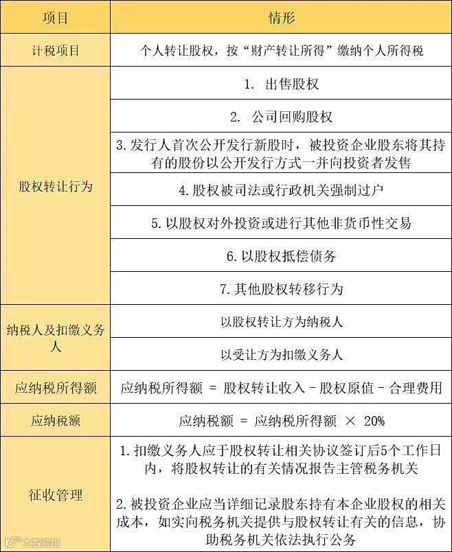
当然,有的老板可能第一次做股权转让的事,对容易踩坑的点不太了解,今天小诺就给大家普及一下转让个人股权的那些事!
需要缴纳哪些税?
一、个人所得税
二、印花税
纳税人转让股权的印花税计税依据,按照产权转移书据所列的金额(不包括列明的认缴后尚未实际出资权益部分)确定。产权转移书据,税率为价款的万分之五。
三、增值税
个人转让所持有的非上市公司股权,不需要缴纳增值税。
这三种税款是在股权转让的时候必须缴纳的。
纳税义务发生的时间:
1.受让方已经支付或支付了部分价款的
2.股权转让协议已经签订生效
3.受让方已经实际履行股东职责或享受股东权益的
4.国家有关部门判决、登记或公告生效
5.这四种行为已经完成:
股权被司法或行政机关强制过户
以股权对外投资或进行其他非货币性交易
以股权抵偿债务
其他股权转移行为
6.税务机关认定的其他有证据表明股权已经发生转移的情形
“我该交的都交了,为什么税务机关还会找上我?”
还有一种情况,就算你交了税款,还是会被查,那就是——股权转让收入明显偏低。
不过各位老板也不用过于担心,只要你符合以下这几种情况,是完全没问题的:
√ 能出具有效文件,证明是因为国家的政策调整导致公司的生产经营有巨大亏损,可以低价转让股权。
√ 将股权转让给继承人或有其他身份关系连接的人,比如:配偶、子女、兄弟姐妹等等以及对转让人有直接抚养或有赡养义务的人。(需要提供相关的证明文件)
√ 有相关法律、政府文件或企业章程规定,并能充分证明转让价格合理且真实的本企业员工的内部转让。
√ 股权转让的双方能够拿出相关材料证明其合理性等其他情形。
对于股权转让,最需要注意的小诺已经告诉大家了。
此外还需要提醒一下,不要“冒险行事”。有一部分人想要通过双方的沟通,为了达到避税的目的就签署低价合同。
这不是合理合法的避税,完全属于偷逃税,是违法行为。
没办法得逞不说,税务机关还将按照每股净资产或股权对应的净资产份额核定股权转让收入,税法还规定对偷逃税款处50%至五倍罚款,出现小诺举的案例的情形,还是老老实实纳税吧~
推荐阅读
(点击图片即可获取全文)
求分享
求点赞
求在看

