新《公司法》即将施行
财税七大变化,
新旧公司如何应对?
前言
新《公司法》将于2024年7月1日正式施行,随着新法实施,公司的税务管理也会受到相应影响。对于老板们而言,需要关注的是新修“七大变更”。不仅如此,还有很多企业都在疑惑,减资?实缴?还是接着观望观望?
Part 1
在新《公司法》中,老板们最为关注的重点无非是:注册公司成立5年内必须完成出资实缴;要做减资应当注意涉及到的税务问题;非货币基金增加了股权、期权;公司不能清偿到期债务,认缴出资要加速到期,为了保护债权人利益需要提前完成认缴出资等等……
第四十七条第一款
有限责任公司的注册资本为在公司登记机关登记的全体股东认缴的出资额。全体股东认缴的出资额由股东按照公司章程的规定自公司成立之日起五年内缴足。
第二百六十六条第二款
本法施行前已登记设立的公司,出资期限超过本法规定的期限的, 除法律、行政法规或者国务院另有规定外, 应当逐步调整至本法规定的期限以内;对于出资期限、出资额明显异常的,公司登记机关可以依法要求其及时调整。具体实施办法由国务院规定。
划重点:
认缴制改为限期实缴制,不仅包括新成立的公司,也包括存量公司。由此带来的财税问题包括:印花税交的多了、过桥资金引发的股东借款、无偿借款多了。
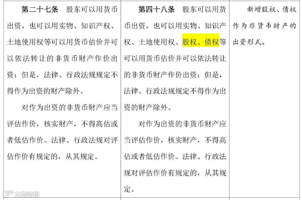
第四十八条第一款
股东可以用货币出资,也可以用实物、知识产权、土地使用权、股权、债权等可以用货币估价并可以依法转让的非货币财产作价出资;但是,法律、行政法规规定不得作为出资的财产除外。
划重点:
出资方式正列举增加了股权和债权两种非货币性资产,财务人员应结合非货币性资产投资涉税、股权(资产)划转涉税政策予以关注。
第五十四条
公司不能清偿到期债务的,公司或者已到期债权的债权人有权要求已认缴出资但未届出资期限的股东提前缴纳出资。
划重点:
尽管《公司法》第四十七条规定股东可以在五年内缴足认缴的出资额,但如果公司不能清偿到期债务,为了保护债权人的利益,公司或者债权人有权要求股东提前缴纳出资。
第八十八条第一款
股东转让已认缴出资但未届出资期限的股权的,由受让人承担缴纳该出资的义务;受让人未按期足额缴纳出资的,转让人对受让人未按期缴纳的出资承担补充责任。
划重点:
股权转让协议应将已出资股权对应的价款和未届出资期限股权对应的价款分别列示,这样可以少缴印花税。
第六十七条第二款
董事会行使下列职权:
|
(一) |
召集股东会会议,并向股东会报告工作; |
|
|
(二) |
执行股东会的决议; |
|
|
(三) |
决定公司的经营计划和投资方案; |
|
|
(四) |
制订公司的利润分配方案和弥补亏损方案; |
|
|
(五) |
制订公司增加或者减少注册资本以及发行公司债券的方案; |
|
|
(六) |
制订公司合并、分立、解散或者变更公司形式的方案; |
|
|
(七) |
决定公司内部管理机构的设置; |
|
|
(八) |
决定聘任或者解聘公司经理及其报酬事项,并根据经理的提名决定聘任或者解聘公司副经理、财务负责人及其报酬事项; |
|
|
(九) |
制定公司的基本管理制度。 |
|
划重点:
原《公司法》第四十六条对有限公司董事会职权的规定有一项是:制订公司的年度预算方案、决算方案,新《公司法》把这一项删除了,这是一个好消息,财务预算与决算方案不用上董事会了,有利于提高预决算工作效率。
第五十七条第二款
股东可以要求查阅公司会计账簿、会计凭证。股东要求查阅公司会计账簿、会计凭证的,应当向公司提出书面请求,说明目的。
划重点:
新《公司法》扩大了股东查账的范围,即有限公司的股东可以查阅公司的会计凭证,既包括记账凭证也包括原始凭证。
第二百一十二条
股东会作出分配利润的决议的,董事会应当在股东会决议作出之日起六个月内进行分配。
划重点:
法人股东根据企业所得税法实施条例第十七条的规定,在被投资企业股东会作出利润分配决定的日期确认收入的实现。股东是自然人的,被投资公司应根据国税函〔1997〕 656号的规定,及时履行个人所得税扣缴义务。
Company Law of People
Part 2
1
公司存在注册资本虚高的,要及时减资
如果公司注册资金较高千万甚至上亿,到了出资期限后股东出资肯定是比较难的,所以减少公司注册资金是不错的选择(小公司或未上市公司慎用)。
2
及时修改公司章程
根据上文七大变化中的第五点,调整公司董事会职权,改变相应的公司架构,仔细研读公司新内容规定,避免出现违背新公司法的情形。
3
以实物、知识产权、土地使用权、
股权、债权等非货币财产作价出资
如七大变化中的第二条,财务人员应结合非货币性资产投资涉税、股权(资产)划转涉税政策予以关注。
4
注销公司或注册个人独资企业和个体户
公司可以“股东会决议解散”,但是要注意个人独资企业和个体户注册这两种经营主体特征是个人出资经营、收益和风险完全由个人承担,属无限连带责任。
5
非经营状态可以转让股权
如果公司不经营了,可以将股权转移出去,可减少这个烦恼。
Company Law of People
Part 3
公司减资要遵循合法程序,不可偷工减料
根据新《公司法》相关要求,存量公司及股东,应按照自身的经营需要、结合自身的实际情况,适量控制注册资本。针对有需要的公司及股东,在面临公司减资事项时,应做好两方面的安排:
严格按照新《公司法》的要求程序进行减资,切勿偷工减料,省略程序;
严格按照新《公司法》的规定,完善债权人保护制度,尤其是通知债权人以及清偿债权人债务或者提供担保,为公司减资创造实质保障。
公司减资方式
1.等比减资和不等比减资
等比减资指公司的全体股东按相同比例减少对公司的出资。这种减资相对简单,各股东的出资比例不变,只是出资金额减少,且不会涉及公司股东之间的利益冲突。
不等比减资指仅部分股东减资,或各股东均减资但减资比例不尽相同。这种减资较为复杂,各股东之间存在利益冲突,需对公司进行估值(减资对价=公司估值×减资股东持股比例),由股东在评估的基础上协商作价,并签订减资协议。
2.实质减资和形式减资
实质减资指公司在减少注册资本的同时,还需向股东支付减资对价,从而使得公司净资产减少。如向股东剥离公司的业务和资产就属于典型的实质减资。
形式减资指仅减少注册资本数额,公司无需向股东支付减资对价,公司净资产未减少。如对股东尚未出资的注册资本进行减资就属于典型的形式减资。
公司减资流程
1. 减资公司编制资产负债表及财产清单;
2. 股东会作出减少注册资本决议;
3. 自减资决议作出之日10内通知已知债权人(书面);
4. 自减资决议作出之日30日内在报纸上或者国家企业信用信息公示系统公告,主要是通知未知债权人(书面);
5. 债权人在30天/45天之内,要求公司清偿债务/提供担保;
6. 公司向工商登记机构申请减少注册资本,办理减资变更登记手续。
公司减资后税务处理
一、个人股东减资撤资
1.撤资收回金额>投资成本
需要交税,按照“财产转让所得”项目缴纳个人所得税。
应纳税所得额=个人取得的股权转让收入—原实际出资额(投入额)及相关税费
注意:
(1)股权收入是全口径收入,既包括股权转让价款,也包括赔偿金、违约金等价外收入。
(2)对非法人企业投资份额转让,比照股权转让进行个人所得税处理。
2.撤资收回金额偏低却无正当理由的
税务局有权核定股权转让收入,计算缴纳个人所得税。
3.撤资收回金额<投资成本,但有正当理由
这种情况无需缴纳个人所得税。
二、法人股东撤资减资
|
情形 |
企业所得税 确认 |
是否缴税 |
|
相当于初始出资的部分 |
确认为投资收回 |
免税 |
|
相当于被投资企业累计未分配利润和累计盈余公积,按减少实收资本比例计算的部分 |
确认为股息所得 |
免税 |
|
其余部分 |
确认为投资资产转让所得 |
免税 |
问
撤资跟减资一样吗?
答
不一样,二者虽然都是从被投资企业退回投资,但是撤资是一次性事项,撤资后不再保留股份,而减资只是减少股权份额,仍会保留部分股份。
问
撤资和股权转让一样吗?
答
不一样,撤资是股东跟被投资企业的事情,股权转让是股东之间的事情。
问
撤资减资需要注意什么?
答
一是需通过股东会决议。
二是按照规定通知和公告债权人,否则退股股东有可能承担连带赔偿责任。
Company Law of People
政策依据:
1.《中华人民共和国公司法》第三十四条
2.《企业所得税法》第二十六条
3.《企业所得税法实施条例》第八十三条
4.《国家税务总局关于<关于个人独资企业和合伙企业投资者征收个人所得税的规定>执行口径的通知》(国税函[2001]84号)
5.《税收征管法》第六十九条
6.《国家税务总局关于进一步加强高收入者个人所得税征收管理的通知》(国税发[2010]54号)
关于一诺快记
一诺快记是一诺前景旗下财税品牌,旨在为中小微企业提供专业的财税解决方案,全国直营分公司200+,服务标准统一化,发展至今已累计为100万+企业提供了专业的财税服务。“讲诚信,记好账”是我们不变的服务宗旨。
关注我们
工商注册、公司注销
记账报税、地址服务
资质代办、税务咨询
服务热线:400-068-0807

