改变未来
把3D技术穿在脚上
运动鞋发展史是一部缓震的发展史。缓震科技一直朝着更轻、更弹的功能方向发展,经历了近百年的发展已经到达了巅峰,同时也遇到了瓶颈,3D打印突破性的用拓扑结构实现缓震,而且可以实现不同区域有不同的缓震效果,不需要模具,完全是柔性制造,3D打印进入了一个新的时代。
TREND/
Catch up with the trend
未来影响&数据洞察
Highlights worthy of attention
✔ 人口规模&消费规模∶
Y世代仍是消费市场的主力军,但Z世代已经开始在某些领域引领消费趋势
✔ Z世代敢于尝鲜:
新技术加速赋能多个领域,为人们带来更便捷的体验
✔ 科技承载创意:
让未来提前到来,Z世代消费人群与未来科技的距离不断被拉近
✔ 3D打印走入大众生活 ∶
让创意想法随时变现,打破虚拟和现实疆界,缔造"真实"乐园
新消费人群
新消费人群
新消费人群
消费者画像
新消费人群∶
New Consumer Group-Consumption Insights
让未来提前到来,Z世代消费人群与未来科技的距离不断被拉近
博理客户 图片来源:SCRY公众号
Y世代和Z世代是当前消费市场最常被提及的人群。Y世代已成为消费主力军,而Z世代的消费能力也在逐步提升,围绕这部分人群的新流量体系已经悄然构建。
95后约9945万人,00后约8312万人,05后约7995万人。他们撑起了国内4万亿的消费市场,正在成长为未来中国新经济、新消费的主导力量。这一代年轻群体拥有更强的消费实力和消费意愿,随着他们的成长,消费市场将受到越来越大的影响。
消费者画像:
Consumer Portrait
从“潮、玩、生、活”四个维度深度解析对应消费群体的生活方式。“虚拟先行者”是我们对Z世代潮流科技消费者的定义,他们崇尚着科技所带来的进化,并作为先驱探索虚拟现实构建的世界。
他们习惯于通过数字化身在真实里寻找虚幻的满足,又总是过度沉浸在虚幻里寻找超越现实的虚拟,通过这场打破虚拟与现实界限的昂贵游戏作为媒介,传递乐观情绪,表达真正的自我。
概念科技深度运用
概念科技深度运用
概念科技深度运用
六大趋势
打破壁垒:
概念性创意照入现实!
博理客户 图片来源:SCRY公众号
重新定义虚拟世界与物理空间交互的时尚生活方式,拓宽了设计创意的虚实边界,令时尚理念得以多维传播,从而实现文化价值与产业价值的良性循环。
球鞋概念已然不是那些被球员们穿着驰骋赛场的运动鞋了,它们更是在球鞋文化和时装设计逻辑的孕育下出现的衍生球鞋品类。球鞋设计跳出固有轮廓,不甘于既定框架的设计师,将概念性创意照入现实,出现了此前不曾有过的、充满未来感的先锋设计,让未来的鞋履设计更有看点。
概念科技的六大趋势
打破界定:虚拟与现实的梦幻联动
互联网的终极意识形态架起了精神互通交互的桥梁,以更具多面性的视角延续了人类文明的次元乌托邦。虚拟与现实打破界定,梦幻联动。
▷关键词
全新数字化表达
自定义街头潮流
「流动体」美学
「一体化」:3D打印球鞋设计
更多的新兴设计师将参与到围绕 3D 打印技术的鞋履设计当中来,3D 打印技术将简化创意者对供应链的依赖,将这种依赖转移到对这种技术的研究深度。
▷关键词
概念落地化设计
极繁与极简的碰撞
简化对供应链的依赖
个性化:定制需求急剧增长
不少传统运动品牌和时装品牌也越来越追求夸张和突出,材质、外观、科技等等方面不再局限于常规表现形式,定制化需求的急剧增长。
▷关键词
「模块化组合」
可拆卸替换组件
激发想象力/创造力
量产前提:先锋程度减弱
先锋程度减弱的产品设计以及品牌影响力作为背景是巨大产量的前提。
▷关键词
弱化先锋外观
满足个性与舒适需求
满足日常和运动场景
功能化提升:突破季节/场景限定
3D打印不需要开模,降低了鞋的创新门槛,更极简的产品开发流程在带来便利的同时也带来了更多的竞争,舒适度的提升是关键所在。
▷关键词
分离式/二合一
材质和技术互相融合
产品升级/体验升级/四季皆宜
展望未来:可持续发展的思考
▷关键词
可持续性发展
回收再利用
环保可降解
制鞋工艺质变
制鞋工艺质变
制鞋工艺质变
3D打印技术
3D打印技术:
运动鞋制造领域的新希望
博理客户 图片来源:SCRY公众号
计算机技术、材料合成技术发展到顶峰必然会融合,融合产生的结果就是发明了3D打印,将计算机的数据可以直接变成产品。3D打印技术,即快速成型技术的一种,它是一种以数字模型文件为基础,运用粉末状金属或塑料等可粘合材料,通过逐层打印的方式来构造物体的技术。
随着3D打印技术的迅速发展,鞋业制造也渐渐地迎来这项技术,并在近几年有着质的飞跃。科技引领未来,创新驱动发展,制鞋工艺的质变是改变行业根基的关键。无论对制造商,还是对消费者来说,这都将为鞋业制造带来新的希望。
什么是3D打印
3D打印,也可以称作为增材建造,它是一种以数字模型作为基础,运用粉末状金属或塑料等可粘合材料,通过使用计算机创建的设计逐层创建三维对象的方法。相比于减材建造,3D打印从更大的材料块中切割出最终设计,从而减少了材料的浪费。
据央视《新闻联播》报道,2021年国内的3D打印装备同比增长了27.7%,同时也预计这将会在今年不断保持增长的趋势。
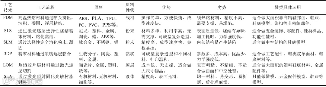
常用3D打印工艺、材料及优势比较
优质案例解读
优质案例解读
优质案例解读
High-Quality Cases
博理3D打印:
助力想象走进现实
博理客户 图片来源:SCRY公众号
博理的HALS超高速3D打印速度相比于传统3D打印提升百倍,材料性能提升10倍以上。通过建立3D打印数字化智能制造超级工厂,使3D打印技术的应用从模型制造走向批量化制造终端零部件的2.0时代。
博理使命是用数字化的柔性制造满足人们的个性化需求,博理愿景是成为高分子材料3D智能制造的领军企业,成为世界云工厂。
SCRY「全数字化鞋履」的未来
由主理人魏子雄 2020 年成立的品牌 SCRY 主打 3D 打印概念,凭借酷炫的造型赢得了不少球鞋玩家追捧。近日, 先锋品牌 SCRY 正式发布名为「Stela」的全新鞋款,灵感来源于太空中的黑色方碑。
2022年3月3日,在巴黎时装周的Palalsde Tokyo秀场,SCRY与HELIOTEMIL合作的2022秋冬系列鞋款正式发布。基于「Solitary Uniform」概念,在SCRY的T数字胚胎。技术框架下,以「一体增材制造鞋履」为载体,探讨「个体」独立性与「制服」统一性之间的矛盾。
「Neptune Hybrid」诞生于想象与现实的交界,数字技术和传统工艺的对立与混合之中。SCRY将HALS超高速打印技术制造的鞋底与哑光皮革鞋面相结合,鞋身的有机造型来自于对外星球未知生命形式的幻想。
匹克3D打印一体鞋:普罗米修斯
匹克3D打印「普罗米修斯」,设计灵感来自于盗火者普罗米修斯的故事,匹克致敬中外共通的伟大先行者。鞋款设计采用了3D打印技术还原了人类足部筋膜和骨骼勾连在一起的设计思路,极具未来感和科技感。同时鞋款之上拥有多组大三角结构,体现匹克标志元素。
普罗米修斯的诞生是大数据和3D打印技术完美结合的产物,匹克的多年大量运动员数据&博理科技的全产业链数字化超高速3D打印技术,为传统鞋业生产注入了新的活力,开启了一个全新DDM(直接数字化制造)模式、一体成型,大大缩短了产品的开发和生产周期,使快速规模化生产得以实现。同时让消费者能获得个性化定制的体验,感受到来自博理3D的科技力量。
另一款以仿生学为灵感的新一代 3D 打印鞋款「启源」问世,将人类与大自然不断进化的探索,注入鞋款的设计之中,带来出前所未有的视觉冲击。鞋身一改之前 3D 打印鞋款的网格纹路,采用类似海洋生物甲壳的多层结构。不仅是鞋面,这样的设计还一直延伸到外底,让这款鞋的造型浑然一体。外层甲壳之内,则是无数圆孔组成的 “内靴” 结构,在穿着时贴合双脚。中底依然是多边形空间结构,以此提供缓震与支撑功能。中间部位还有镂空设计,营造前卫造型的同时尽显匹克对于 3D 打印结构牢固性的信心。
博理3D-助力想象走进现实
超高速3D打印技术领导者
博理科技是一家以材料为核心的全产业链3D打印高新技术企业,致力于3D打印终端零部件的规模化柔性制造。博理从材料出发研发了HALS超高速 3D打印技术,通过特定的分子结构设计实现了高性能高分子材料的超高速3D打印成型,开创了以3D打印为基础的“设计即产品”新制造模 式,助力多行业数字化制造的转型与升级。
博理启动了分布式智能云工厂与数据云平台的建设,博理的愿景是成为高分子材料3D智能制造的领军企业和世界云工厂。博理专注于为客户提供3D打印数字化智能制造服务及解决方案,旨在用数字化的柔性化制造满足人们的个性化需求,创意无限,造你所想!
获取更多3D打印资讯
联系方式:0512-63362261 / 18101553906
VIEW MORE ✧
点击阅读原文了解我们
官方网站 | http://www.pop-shoe.com/
咨询热线 | 4008-210-500转2
QQ咨询 | 800036829
欢迎关注
POP SHOES

CONTACT US



