01.
(一)大赛宗旨
持续打造全球一流的设计赛事,致力推出具有国际影响力的时尚载体,凝聚全球鞋业设计力量,驱动中国鞋业华丽蝶变。大赛延续“时尚引领、设计驱动、产业升级”主线,依托强大的中国鞋业产业链和消费市场,以“世界视野”面向全球有志之士征集设计作品、链接时尚原创,为设计师提供成就梦想的土壤,以赛引才、以赛引流、以赛引资、以赛引潮,传递中国鞋业时尚态度,讲好中国鞋业故事,为世界鞋业重塑迭代,提供中国方案。
(二)组织机构
主办单位:
中国皮革协会 温州市人民政府
承办单位:
浙江省皮革行业协会
浙江省版权协会
温州市鞋产业链办公室
温州市鹿城区人民政府
协办单位:
中共温州市委人才工作领导小组办公室
温州市经济和信息化局
温州市投资促进局
温州市鞋革行业协会
执行单位:
设界科技集团有限公司(POP设界)
(三)赛事时间
作品征集
初赛海选
半 决 赛
作品制作
:2025年5月26日-8月30日
:2025年8月-9月
:2025年9月
:2025年9月-11月
总决赛评审:
2025年11月(颁奖大典前一周)
总决赛/颁奖大典:
2025年11月
(注:如遇特殊情况,赛事时间可能调整,具体安排以官方通知为准。)
(四)报名方式
官方网站:http://rba.lucheng.gov.cn/
官方小程序:
02.
(一)参赛对象
大赛面向全球招募参赛者,包括但不限于时尚独立设计师、设计师工作室及企业,皮革制品、艺术设计、工业设计类、服装设计类相关院校在校学生均可报名参赛。
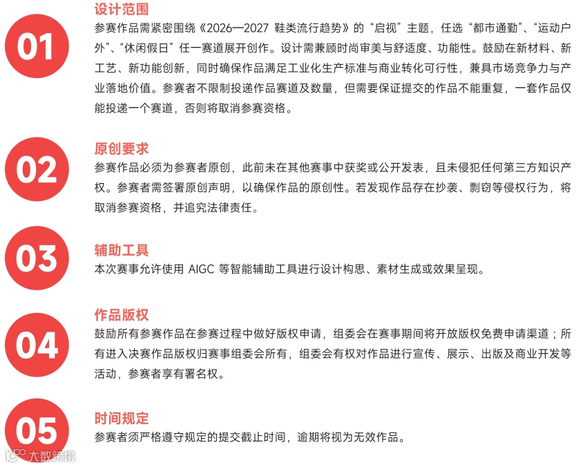
(二)参赛要求
(三)作品要求
参赛者任选赛道提交 3 - 5 款系列设计作品效果图,整合在 1 页呈现,各作品需具备风格一致性或主题关联性,保证作品完整性与系列性。
将设计主题、设计灵感、方案介绍、材料介绍等内容,整理在 1 - 4 页展示。
若作品使用图案,后续需提交 AI、CDR 格式的图案矢量图,或不影响打样的高清大图。
对所使用的材料、工艺以及材料的选择进行详细介绍,确保材料性能良好及具备可落地性。
设计效果图要求体现设计主题,内容完整。需包含作品名称、彩色效果图,三视图(正视图、侧视图、俯视图),材料和工艺搭配说明等。效果图提交后不予退还,请自留底稿。
03.
本次大赛与“POP趋势·鞋子”合作研究,紧扣当下时尚行业流行趋势,聚焦中国鞋履领域,从社会、文化、消费等多元维度切入,发布《2026—2027 鞋类流行趋势》,以 “启视” 为主题。
赛道一 :都市通勤
(趋势设计主题 :破晓之际)
赛道二 :运动户外
(趋势设计主题 :燃点)
赛道三 :休闲假日
(趋势设计主题 :情绪调色师)
04.
初赛海选环节由评审团对所有符合资格的参赛作品从灵感创意、效果图等角度打分,选出 150 组入围半决赛作品。半决赛中,入围者需提交视频版作品阐述,评审团从多维度二次评选,公布 45 组入围决赛作品名单。决赛将采用实物评审与主题路演结合的方式,由评委现场评审确定各奖项归属。
05.
(一)奖项与奖金
(二)政策支持
06.
联系人:
华老师
联系电话:
18379177469
邮箱:
1512548405@qq.com
更多详见POP鞋子趋势网站

