
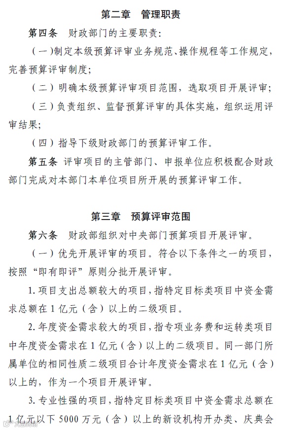
关于印发《预算评审管理暂行办法》的通知
财预〔2023〕95号
党中央有关部门,国务院各部委、各直属机构,中央军委后勤保障部,全国人大常委会办公厅,全国政协办公厅,最高人民法院,最高人民检察院,各民主党派中央,有关人民团体,各中央管理企业,其他中央预算单位,各省、自治区、直辖市、计划单列市财政厅(局),新疆生产建设兵团财政局:
按照《中华人民共和国预算法实施条例》、《国务院关于进一步深化预算管理制度改革的意见》(国发〔2021〕5号)有关精神,为健全项目支出预算评审制度,提高预算评审工作的管理水平,我们制定了《预算评审管理暂行办法》。现予印发,请遵照执行。
附件:预算评审管理暂行办法
财政部
2023年10月28日











中税网内训标案——预算和内控

