大数跨境
0
0

【涨知识】破产重整企业如何高效修复纳税缴费信用,看这里!

【涨知识】破产重整企业如何高效修复纳税缴费信用,看这里! 中税网
2025-08-22
2


我公司刚刚完成破产重整,现在企业纳税缴费信用评级为D级,我应该如何申请信用修复呢?

自2025年7月1日起施行的《国家税务总局关于发布<纳税缴费信用管理办法>的公告》(国家税务总局公告2025年第12号)针对破产重整企业的信用修复做出了明确的规定,我们一起来看看吧!









Q

具体适用条件?

企业进入破产重整或者和解程序后,该企业或者其管理人已依法缴纳税费款、利息、滞纳金、罚款,并纠正相关纳税缴费失信行为的,可以申请按照破产重整企业适用的修复标准开展信用修复。

A

Q

申请按破产重整企业适用的修复标准开展修复需要提供什么材料?

申请按照破产重整企业适用的修复标准开展信用修复的,应当提供人民法院批准的重整计划或者认可的和解协议。

A

Q

破产重整企业适用的修复标准是什么?

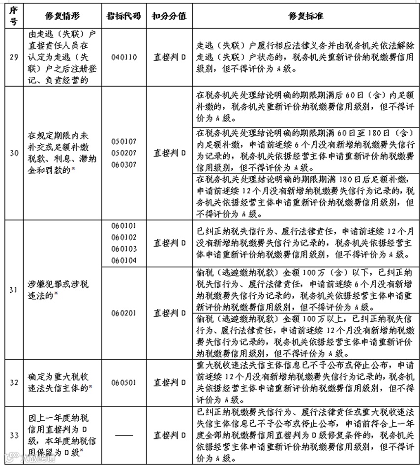
1. 对于未按规定期限办理税费申报、代扣代缴等21项失信行为,符合修复条件的破产重整企业或其管理人申请纳税缴费信用修复时,扣分指标修复标准视同3日内纠正。

2. 对于部分纳税信用直接判为D级的严重失信行为,符合修复条件的破产重整企业或其管理人申请纳税缴费信用修复时,修复标准不受申请前连续一段时间没有新增纳税缴费失信行为记录的条件限制。



相关指标已在《纳税缴费信用修复范围及标准》中用“※”进行标注。




A

来源丨转自上海税务,如有不妥,请联系删除

中税网

点击下图,开创AI驱动财税治理的新范式

图片

【声明】内容源于网络
0
0
中税网
中税网-智慧财税服务平台!
内容 3158
粉丝 0
中税网 中税网-智慧财税服务平台!
总阅读2.6k
粉丝0
内容3.2k