搜索
首页
大数快讯
大数活动
服务超市
文章专题
出海平台
流量密码
出海蓝图
产业赛道
物流仓储
跨境支付
选品策略
实操手册
报告
跨企查
百科
导航
知识体系
工具箱
更多
找货源
跨境招聘
DeepSeek
首页
>
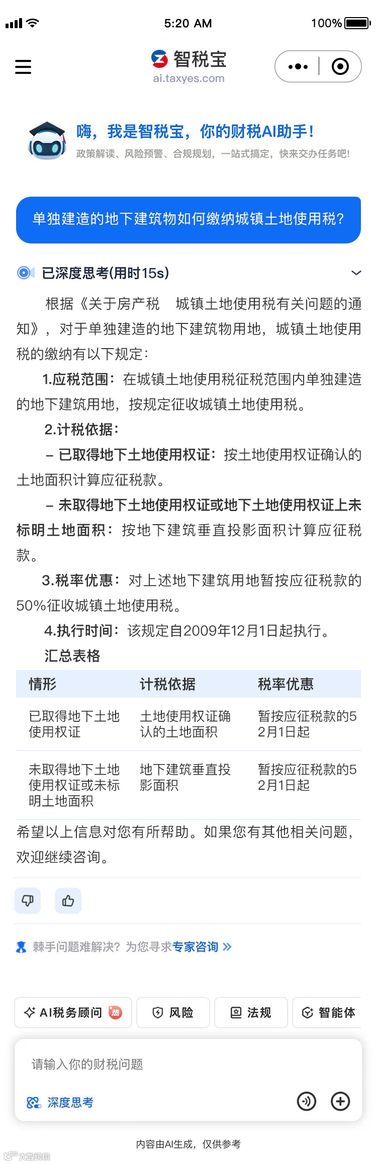
单独建造的地下建筑物如何缴纳城镇土地使用税?
>
0
0
单独建造的地下建筑物如何缴纳城镇土地使用税?
中税网
2025-12-18
2
点击下图,开创AI驱动
财税
治理的新范式
【声明】内容源于网络
0
0
中税网
中税网-智慧财税服务平台!
内容
3158
粉丝
0
关注
在线咨询
中税网
中税网-智慧财税服务平台!
总阅读
73
粉丝
0
内容
3.2k
在线咨询
关注