搜索
首页
大数快讯
大数活动
服务超市
文章专题
出海平台
流量密码
出海蓝图
产业赛道
物流仓储
跨境支付
选品策略
实操手册
报告
跨企查
百科
导航
知识体系
工具箱
更多
找货源
跨境招聘
DeepSeek
首页
>
风险提示!
>
0
0
风险提示!
捌个点
2025-05-21
1
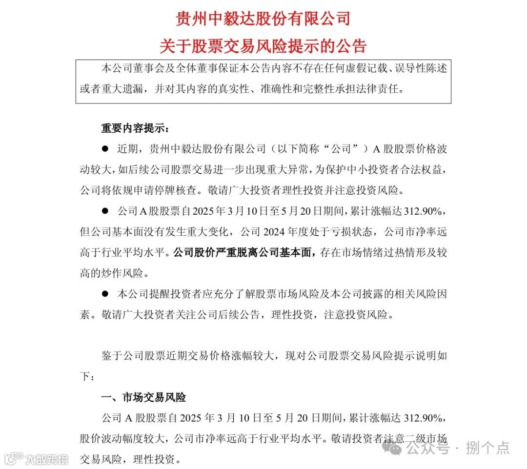
好像这是头一次中午发公告提示风险。
【声明】内容源于网络
0
0
捌个点
尊重市场,让他八个点。
内容
22
粉丝
0
关注
在线咨询
捌个点
尊重市场,让他八个点。
总阅读
9
粉丝
0
内容
22
在线咨询
关注