王健林摊上事了,苏宁易购和万达已经撕破脸皮
电商行业
“苏宁易购要求万达集团支付50.4亿”
10月22日晚,苏宁易购发布公告称,公司作为申请人,已经收到中国国际经济贸易仲裁委员会受理通知。
1、请求裁决万达集团向公司和苏宁国际支付 410,000,000 股股份的回购款人民币 5,040,598,551.33 元(50.4亿元)。
2、请求裁决大连万达商业管理集团股份有限公司对万达集团的上述付款义务承担连带责任。
3、请求裁决万达集团和万达商管承担本案仲裁费、保全费、保险费、律师费等全部费用。
50.4亿,这可不是一笔小数目。随之,“苏宁易购要求万达集团支付50.4亿”的话题也冲上了热搜。
图源:微博热搜
那么,苏宁易购为什么要申请仲裁?说到理由,我们可能得先回顾一下整个事情的背景脉络。
2014年12月,万达商业成功在香港挂牌上市,募资313亿港元,市值超过两千亿港元。不过,上市不久,王健林认为公司价值被严重低估,有意推动其在A股上市。
2015年9月,万达商业向证监会递交招股书,正式开启回A之路。2016年9月,王健林将万达商业私有化,并与多家机构签署了一份价值高达300亿的对赌协议。
根据该协议,万达需在退市后的两年之内完成在A股的上市,期限是2018年8月31日,否则将承担数百亿的股权回购与利息偿还义务。
问题是,那一年,万达也没有在A股上市成功。随后,2018年1月29日,万达集团宣布,腾讯作为主发起方,联合苏宁、京东、融创在北京与万达商业签订涉资340亿元的战略投资,拟收购万达商业香港退市时引入的投资人持有的约14%股份。其中,苏宁出资95亿元收购万达商业约4.02%股权。
不过,后来万达赴A股上市的道路并不顺利。几经周折,2021年3月,万达商管宣布终止A股上市计划,随后对旗下轻资产相关资源进行重组,以“珠海万达商管”的名义继续冲击港股。2023年6月,珠海万达商管第四次向港交所递交招股书,同年12月,据港交所消息,珠海万达商业管理集团有限公司IPO显示“已失效”。
在公告中,苏宁提到,2018年1月29日,公司与万达集团、万达商管签署《关于大连万达商业地产股份有限公司之战略合作协议》。公司指定子公司苏宁国际受让了《战略合作协议》项下的权利义务,并由苏宁国际最终持有万达商管 4.02%的股份。
公司认为,万达集团和万达商管违反了《战略合作协议》的约定,且触发了《战略合作协议》中的股份回购条款,万达集团和万达商管拒不纠正且拖延回购股份,遂基于实际情况,依据《战略合作协议》的约定向贸仲申请裁决,请求裁决万达集团和万达商管回购部分股份,支付相应的股份回购款。
需要指出的是,目前该案件尚未开庭审理,后续审理结果存在不确定性。
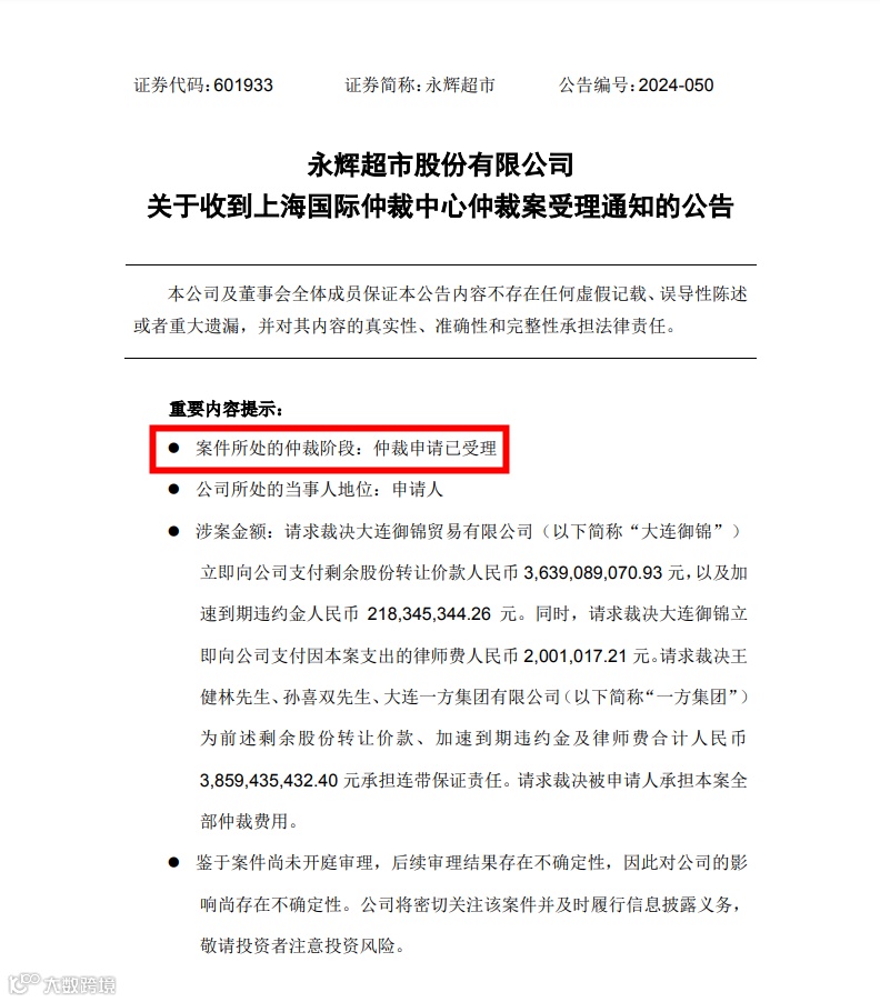
10月10日,永辉超市发布公告提到,2023年12月,永辉超市作价45.3亿元向大连御锦出售所持万达商管3.89亿股股份,按照协议由大连御锦分八期支付。

图源:永辉超市公告
公告称,2024年7月26日,永辉超市与大连御锦、王健林、孙喜双、一方集团经友好协商,签订补充协议。根据协议约定,本次转股的剩余股份转让价款合计人民币38.39亿元共分八期支付(具体为第三期至第十期),其中第四期股份转让价款的约定付款时间为9月30日,约定付款金额为人民币3亿元。协议约定王健林、孙喜双、一方集团将为剩余转让价款的支付提供担保。
但截至2024年10月11日,大连御锦仅支付了前三期转让款,剩余超36亿元未付。永辉超市已提起仲裁,追究大连御锦及王健林等担保人责任。
10月13日,永辉超市再次发布公告称,公司作为申请人,已收到上海国际经济贸易仲裁委员会关于其仲裁申请的受理通知。目前该案件也尚未开庭审理。

图源:永辉超市公告
风口浪尖上的万达,王健林压力不小
麻烦事一桩接着一桩,万达集团被推上了风口浪尖,王健林身上的压力也不小。
王健林,这个名字应该不少人都知道。简单来说,王健林是万达集团的创始人,万达成立于1988年,最初是一家房地产开发公司,现在已经发展成涉及商业地产、文化、旅游等多领域的企业集团。
据天眼查显示,大连万达集团是一家以从事房地产业为主的企业,王健林为法定代表人,大连万达集团股份有限公司由大连合兴投资有限公司持股99.76%,王健林持股0.24%。另外,大连合兴投资有限公司由王健林持股98%,王思聪持股2%。
图源:天眼查
2013年-2017年,王健林顺风顺水,他创立的万达集团也可谓傲视群雄。那几年,王健林曾几次坐上中国首富的位置。
2013年,福布斯中国富豪榜,大连万达集团董事长王健林凭借860亿元人民币的净资产首次登上榜首。2015年,王健林以300亿美元的财富再次夺得中国首富之位。2016年,王健林以330亿美元的身价蝉联富豪榜第一。
除了中国“首富”的光环,或许你还记得他说的”先定一个小目标,比如说先挣它一个亿。“到现在,“一个小目标”已经成为网络热梗,几乎无人不知。
过去,王健林与万达也曾风光无限。不过现在的王健林可谓麻烦事缠身。上文提到,珠海万达商管四次冲击IPO失败,而上市失败带来的麻烦也不小。
彼时,为了让珠海万达商管早日上市,王健林拉来22家机构投资人,融资380亿,并签下了对赌协议,如果珠海万达商管未能在2023年年底成功在香港联交所挂牌上市,那么投资者有权要求万达集团按照8%的年利率回购其持有的股份,或者选择获取珠海万达商管的全部股权。
后来,万达商管上市未能如愿以偿。2023年12月,大连万达商管宣布与太盟签署新投资协议。太盟将联合其他投资者,在2021年的投资赎回期满时,经万达商管赎回后,对珠海万达商管再投资。
今年3月,大连万达商管与太盟投资集团、中信资本、Ares Management、阿布扎比投资局、穆巴达拉投资公司正式签署投资协议,五家投资方决定联合向大连新达盟商业管理有限公司投资约600亿元。
注资后,五家投资方将合计持有新达盟60%的股权,大连万达商管持股40%,这也意味着王健林暂时失去了珠海万达商管的绝对控制权。
到现在,王健林的“对赌”危机暂时宣告解除。但需要指出的是,万达仍有不小的资金压力。面临债务压力,王健林也开启了“卖卖卖”模式。
2024年,王健林动作不断,不停转让资产。据不完全统计,2023年以来,大连万达商管集团对外转让了至少26家公司的控制权,涉及位于北京、上海、广州等多家万达广场。最新消息显示,10月,王健林卖掉了万达在美国传奇影业的全部股权。
如今,面对永辉超市和苏宁易购的“追债”,王健林会如何应对,我们将持续关注。
电商行业
电商头部大号,关于电商的一切。