榆林神木德润炭质还原剂有限公司“11·20”较大爆炸事故调查报告
2024年11月20日14时49分,神木市德润炭质还原剂有限公司兰炭废水治理改造工程-短流程工艺项目在脱酚设备调试过程中发生一起较大爆炸事故,造成4人死亡、6人受伤,直接经济损失约1359万元。
事故发生后,省委、省政府高度重视,省委书记赵一德批示“做好善后工作。要认真调查管理上的原因,依法依规依纪作出处理”。省委副书记、省长赵刚批示“请省卫健委指导榆林市全力救治伤者,并做好相关善后工作。省应急厅并榆林市要查明事故原因和责任,举一反三,防止类似事故再次发生”。常务副省长王晓批示“要做好伤员救治、伤亡人员家属安抚、事故原因调查、善后处置等工作。另要查清爆炸时间、成因、救援、为何迟报等情况,举一反三推动安全生产责任落地落细落实”。省应急管理厅厅长郭柱国要求“请中华同志阅。谢辉同志带领危化处及专家立即赶赴现场指导救援,榆林市组织力量妥善处置,全力做好被困人员搜救和伤员救治工作。安抚伤者及家属,严防次生灾害,查明原因,做好舆情引导”。省应急管理厅相关负责同志,榆林市委、市政府主要领导和榆林市相关部门主要负责同志,第一时间赶赴现场组织应急救援处置和善后工作。
根据《中华人民共和国安全生产法》和《生产安全事故报告和调查处理条例》(国务院令第493号)有关规定,2024年11月24日,经省政府批准,成立了由省应急管理厅牵头,省公安厅、省总工会、榆林市政府参与,邀请省纪委监委参加的榆林神木德润炭质还原剂有限公司“11·20”较大爆炸事故调查组(以下简称“事故调查组”),对该起事故提级调查。
事故调查组按照“科学严谨、依法依规、实事求是、注重实效”和“四不放过”的原则,通过反复勘验现场、查阅资料、询问证人、检测鉴定、专家论证和讨论分析,还原了事故发生、报告和救援的经过,查明了事故发生的原因和直接经济损失,认定了事故性质和责任,提出了对有关责任单位和责任人员的处理建议,并针对事故原因及暴露出的问题,提出了事故整改措施和改进工作的建议。
经调查认定,榆林神木德润炭质还原剂有限公司“11·20”较大爆炸事故是一起因企业主体责任不落实、违规组织设备调试造成的生产安全责任事故。
一、事故基本情况
(一)事故发生单位及相关单位概况
1.神木市德润炭质还原剂有限公司(以下简称“德润公司”),系事故发生单位。
该企业成立于2009年,位于神木市孙家岔镇燕家塔工业园区,占地面积160亩,法定代表人:张雄虎,统一社会信用代码:9161082168796362X0,注册资本:2000万元,经营范围:进出口贸易;兰炭、煤焦油、煤气、焦炭或半焦炭生产及销售;面煤、硅铁销售。德润公司系陕西恒德煤焦电化集团有限公司全资子公司,2022年6月,将原有的80万吨兰炭生产线交予陕西恒德煤焦电化集团有限公司管理,管理人员全部分流、离职;同时,陕西恒德煤焦电化集团有限公司对污水处理蒸氨脱酚设备进行拆除改造,现有20t/h氨水焚烧系统、余热锅炉系统、生化池及厂房等设施。
2.陕西恒德煤焦电化集团有限公司(以下简称“恒德集团”)
该企业组建于2011年12月,法人:张雄虎,统一社会信用代码:91610821586982469H,注册地址:神木市孙家岔镇燕家塔村。现有员工1263人,总资产27.8亿元。恒德集团下设行政中心、生产中心、运营中心,辖管神木市德润炭质还原剂有限公司、神木市恒润煤化工有限公司、神木市瑞德煤基活性炭有限公司等10家独立法人子公司,产能有兰炭200万吨/年、洗精煤270万吨/年、煤焦油20万吨/年、煤气20亿立方/年、硅铁7.5万吨/年、金属镁2万吨/年、发电量6.5亿度/年、供热面积60余万平方米。
3.唐山市工业技术研究所(以下简称“唐山研究所”),系工艺和设备、安装调试技术提供单位。
该企业成立于2002年,个人独资企业,法定代表人:张庆华,注册地址为:唐山市路南区南厂路52号,统一社会信用代码:91130202X01055900B,注册资金45万元,经营范围:工业技术领域的开发、转让、咨询、服务;五金、交电、机械电子设备零售等,无特种设备销售、设计、制造、安装、维修、改造等相关资质。经实地调查核实,工商营业执照注册地址实际为一培训机构。
4.神木市世阳机械加工有限公司(以下简称“世阳机械公司”),系事故脱酚设备制造单位。
该企业成立于2018年1月15日,注册地址:陕西省榆林市神木市大柳塔镇后柳塔村,企业类型:有限责任公司,法定代表人:刘世明,统一社会信用代码:91610821MA708R7J7P,工商注册号:612722100114968,组织机构代码:MA708R7J-7,行业:通用设备制造业,主要经营范围:金属结构制造、金属工具制造、建筑用金属配件制造、建筑装饰、水暖管道零件及其他建筑用金属制品制造等。
5.陕西中尚裕铭建设工程有限公司(以下简称“中尚裕铭公司”),系事故项目劳务服务单位。
该企业成立于2020年,注册地址为:陕西省榆林市神木市神木镇张庄村,企业类型:有限责任公司(自然人独资),法定代表人:尚裕明,统一社会信用代码:91610821MA70D3FA6H,经营范围:一般项目、对外承包工程、普通机械设备安装服务、机械设备租赁、劳务服务(不含劳务派遣)等。
6.江苏真水源环保设备有限公司(以下简称“真水源公司”),系事故项目蒸氨塔设备制造单位。
该企业成立于2015年10月14日,注册地址:宜兴市徐舍镇洴浰村宜归公路西侧,企业类型:有限责任公司(自然人投资或控股),统一社会信用代码:91320282MA1M9FGM05,法定代表人:李贤昌,经营范围:一般项目,环境保护专用设备制造;环境保护专用设备销售;技术服务、技术开发、技术咨询,通用设备制造等。
7.江苏合思环境技术有限公司(以下简称合思公司),系事故项目原总承包单位。
该企业成立于2015年8月,注册地址:宜兴市高塍镇外商投资工业园裕泰华路8号,企业类型:有限责任公司(自然人投资或控股),统一社会信用代码:9132028234648652XE,法定代表人:洪知,经营范围:许可项目,建设工程施工、建设工程设计,技术服务、技术开发、技术咨询,环境保护专用设备制造,环境保护专用设备销售,环保咨询服务等。有环境工程设计、水污染防治工程乙级资质证书,证书编号为A232061477,有效期至2027年6月28日。
(二)项目概况
1.事故项目基本情况
事故项目名称为兰炭废水治理改造工程-短流程工艺项目(以下简称事故项目),地址位于榆林市神木市孙家岔镇燕家塔工业园区德润公司院内。事故项目主要涉及单位:建设单位为恒德集团,管理单位为德润公司,工艺和设备、安装调试技术服务提供单位为唐山研究所,事故设备制造单位为世阳机械公司,劳务服务单位为中尚裕铭公司。
事故项目脱酚设备安装调试情况:2024年9月21日,完成脱酚土方作业。9月25日,完成脱酚塔基础作业。从9月26日开始,依次进行吊装脱酚塔钢结构,安装一、二、三效下端塔,吊装一、二、三效塔上端,完成一、二、三效上下端联通管,安装管道、水泵、换热器及其钢平台。上述主体设备安装完毕后,11月5日,唐山研究所与恒德集团签订《保密协议》。11月8日,开始蒸氨设备调试。11月10日,完成爬梯、检修平台等附属设施安装。11月19日,开始脱酚设备调试。11月20日,由唐山研究所张庆华指挥,真水源公司赵国才,德润公司张保春、高鑫、史江、张恒等4人,恒德集团陈航航、王凯等2人,中尚裕铭公司段海参与脱酚设备调试,在调试脱酚装置过程中发生爆炸事故。
2.项目手续办理情况
事故项目属于《陕西恒德煤焦电化集团有限公司360万吨/年兰炭煤热解分级提质综合利用及36万吨/年煤焦油加氢联产10万吨/年LNG综合利用项目》的配套废水处理子项目,以总项目办理入园、立项手续,取得榆林市行政审批服务局批复的环境影响报告书。编制的360万吨兰炭项目(一、二期工程)安全预评价报告、安全设施设计专篇没有事故项目的相关内容。
(三)项目合同签订情况
2021年6月18日,恒德集团与合思公司签订《陕西恒德煤焦电化集团有限公司1500t/d兰炭废水处理项目设计合同》。
2021年8月2日,恒德集团与合思公司签订《建设工程施工合同》(合同编号:SXHDSG-2021-07-001)。
2021年9月22日,德润公司与合思公司签订《购销合同》,双方约定由合思公司负责兰炭废水处理项目的设计、施工、设备购销等事项。项目进展到70%后,因合思公司项目负责人兼技术总工洪树虎因病离世,后续项目未能完成,相关资料至今未全部交付,经半年多调试不能正常运转达标。
2024年6月,唐山研究所法定代表人张庆华主动与恒德集团对接业务,介绍本单位已有2套蒸氨脱酚废水处理设备在神木市2家兰炭生产企业均已运行,且出水合格,意向以类似技术改造德润公司无法正常运行的蒸氨脱酚设备。后经恒德集团到周边实地考察,决定拆除合思公司的蒸氨脱酚系统设备,采用唐山研究所工艺技术。
2024年6月8日,恒德集团与唐山研究所签订《陕西恒德煤焦电化集团有限公司兰炭废水治理改造项目合同》,合同金额588万元整,双方约定项目建设规模、工程地点、出水指标、主要流程、生产能力估算、主体设备等事项。其中,由唐山研究所负责提供主体设备(蒸氨系统脱酸一体塔、氨吸收塔、换热器、集油罐和脱酚系统三效脱酚塔、缓冲罐、气液分离器、汽相槽等主要设备;以及塔圆平台、围栏、爬梯等配套设施),负责工艺设计、设备安装设计、现场安装指导、调试、人员培训,提供工艺、设备图纸及外框架平台图纸。恒德集团负责土建、钢平台、支座、各式管道、各种阀门、仪表、液位计、水泵、窥镜、自动控制、配电、安装及系统所需工艺条件等。
2024年6月,唐山研究所张庆华委托世阳机械公司对脱酚系统主体设备进行加工制造,双方未签订书面合同。世阳机械公司加工制造设备完成后,于2024年8月5日至10月15日分5批次运至德润公司,由德润公司张保春签字接收。唐山研究所向世阳机械公司支付设备加工制造款项,截至事故发生前,已付货款110万。
2024年6月,唐山研究所与真水源公司签订了《30T/h兰炭废水项目设备供货》(蒸氨装置技术规格书),约定由真水源公司负责提供事故项目蒸氨塔设备制造及调试工作,真水源公司安排技术员赵国才配合唐山研究所张庆华对蒸氨设备进行调试工作。蒸氨设备调试完成后,张庆华邀请赵国才配合完成脱酚设备调试工作。
(四)事故装置工艺及设备情况
1.事故装置相关工艺流程
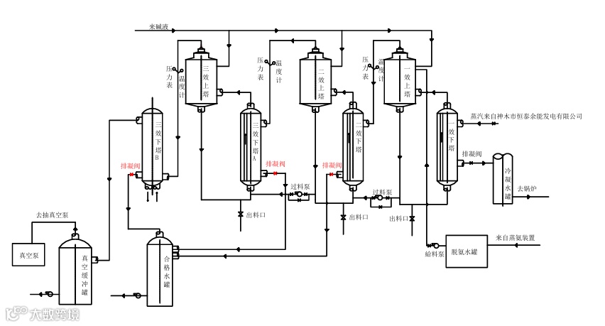
图1 事故项目工艺流程
由于本装置唐山研究所以保密为由未提供工艺包资料,本次调试是在唐山研究所的指导下进行的,事故发生时唐山研究所相关人员在事故中死亡,相关资料不全,本流程是在技术组成员对周围同类型企业调查后,根据现场实际编制,工艺流程如下:
用给料泵将蒸氨装置出来的脱氨废水(主要成分是粗酚)从脱氨水罐送到一效脱酚塔上塔,在0.12MPa的蒸汽进入一效脱酚塔下塔壳程对一效脱酚塔下塔管程的加热下,在一效脱酚塔上塔、下降管、下塔管程之间自然循环,一效脱酚塔下塔产生的冷凝水进入冷凝水罐后外送电厂,粗酚与过量的氢氧化钠溶液在一效脱酚塔中反应生成粗酚盐(上塔液位控制指标:不低于0.5m,温度控制指标:不高于80℃,真空:-0.03~-0.04MPa)。
在真空泵的作用下,一效脱酚塔上塔产生的蒸汽进入二效脱酚塔下塔壳程加热二效脱酚塔内的介质,二效脱酚塔上塔产生的蒸汽进入三效脱酚塔下塔A壳程加热管程内的介质,二效脱酚塔下塔和三效脱酚塔下塔A、三效脱酚塔下塔B产生的冷凝水进入合格水罐。
当一效脱酚塔上塔液位达到1m时,开启一效过料泵向二效脱酚塔进料,当二效脱酚塔上塔液位达到0.7m时,开启二效过料泵向三效脱酚塔进料。
当三效脱酚塔物料比重达到1.25时,开启放料阀出料。
2.事故设备基本情况
事故设备是脱酚装置一效脱酚塔上塔。该设备筒体为立式圆筒形结构,上下封头为无折边锥形封头,由四只耳式支座支撑,直径4400mm,板厚12mm,高10658mm,材料Q235B(见图2)。
该设备由唐山研究所委托世阳机械公司加工制造,2024年10月15日完成交付,由唐山研究所张庆华指挥安装调试,事故发生时,设备正在带料调试过程中。
图2 脱酚装置一效脱酚塔上塔结构图
经查《兰炭废水治理操作规程》得知,该设备正常运行参数为:压力约-0.03~-0.04MPa,温度约80℃,介质:除油除氨兰炭废水及浓度为30%的碱液。
该设备安装情况:支座采用焊接形式点焊在高程为13.1m的钢架梁上,90°支座与二效脱酚塔上塔一支座相连接(见图3)。液相连接管与一效下塔相连接,汽相连接管与二效下塔相连接(见图4)。
(五)事故发生经过
图3 脱酚装置一效脱酚塔上塔安装位置图
图4 脱酚装置一效脱酚塔上塔气液相连接管结构图
2024年11月19日,事故项目负责人张保春安排人先后向一、二、三效脱酚塔加入约20吨30%的碱液,并开启了一、二、三效脱酚塔过料泵的旁路(二、三效脱酚塔之间过料泵旁路阀显示开度30%,实际阀门未开启)。11月20日,再次向一、二效脱酚塔加入约20吨30%的碱液。
11月20日7时25分,监控视频显示一效、二效脱酚塔上塔液位约1m,三效脱酚塔上塔液位约0.4m(见图5)。
图5 一效、二效、三效脱酚塔上塔液位
11月20日8时许,恒德集团热控工作人员王凯、中尚裕铭公司段海在脱酚塔框架一层平台焊接穿线管。
8时25分,张保春通知神木市恒泰余能发电有限公司高勇开始供应蒸汽,要求蒸汽供气压力0.1~0.2MPa,供气温度小于140℃。
9时30分许,唐山研究所张庆华带领赵国才及2名焊工进入厂房,并开展焊接脱酚二效塔与液相连接管焊缝一处漏点。
9时59分,张保春通知高勇调整蒸汽供气压力为0.4MPa,高勇安排神木市恒泰余能发电有限公司付建军进行操作。
10时30分许,2名焊工完成焊接离开厂房,张保春指令张恒、史江、高鑫配合赵国才启动蒸氨设备。
11时许,张恒、史江、高鑫配合赵国才向一效脱酚塔注入脱氨废水,并启动真空泵,启动后一效二效脱酚塔的管道的负压表压力显示为“0”,未建立负压,三效塔管道的负压表显示约-80kPa。
11时许,张庆华安排赵国才、张恒、史江、高鑫打开蒸汽阀门向一效塔下塔送蒸汽并观察设备状态。
11时20分许,张庆华、赵国才离开调试现场就餐。
11时40分许,张保春去公司食堂就餐,现场无人看护,张恒、史江、高鑫等人在控制室就餐。
12时20分许,张保春在控制室电话通知张庆华回控制室。
12时45分许,张庆华回控制室后,询问张保春一效脱酚塔上塔内液面是否沸腾,张保春让张恒去厂房内查看,张恒看后回复尚未沸腾,张庆华告知张保春蒸汽压力过低,并让张恒把蒸汽压力调高。
12时55分,张保春在控制室询问张庆华一二效是否应该有负压?是否应该打开二效和三效的排凝液阀?张庆华认为没必要,认为一效的二次蒸汽到二效下塔受冷凝后就会形成负压,等一效上塔内介质沸腾后再打开二、三效排凝液阀。
13时44分,一效脱酚塔上塔液位约0.9m,二效脱酚塔上塔液位约0.2m(见图6)。
图6 一效、二效脱酚塔上塔液位
14时25分,一效脱酚塔上塔液位约0.5m,二效脱酚塔上塔液位约0.2m(见图7)。
图7 一效、二效脱酚塔上塔液位
14时27分,张保春打电话询问高勇蒸汽管线出口压力情况,高勇告诉张保春蒸汽管线出口压力为0.4MPa,张保春告诉高勇一效脱酚下塔蒸汽进口压力为0.12MPa,张保春要求将源头蒸汽出口压力提至0.6MPa,高勇安排付建军按要求进行操作。
14时45分许,张恒到控制室,告诉张庆华、张保春,一效脱酚塔上塔温度达到150℃(控制室视频录音),询问要不要关蒸汽。随后,张庆华、赵国才、张恒、史江、高鑫到现场观察。
14时48分,源头蒸汽压力达到0.595MPa,爆炸前一效、二效脱酚塔上塔液位约0.1m(见图8)。
图8 爆炸前一效、二效脱酚塔上塔液位
14时49分,一效脱酚塔上塔发生爆炸。
14时50分,张保春通知高勇停止供应蒸汽。
(六)事故现场情况
事故现场位于榆林市神木市孙家岔镇燕家塔工业园区神木市德润炭质还原剂有限公司兰炭废水治理改造工程-短流程工艺项目区域内。
1.事故设备
事故设备(脱酚装置一效脱酚塔上塔)爆裂为六部分,其中五部分在脱酚装置区,另一部分在装置外(见图9)。
图9 脱酚装置一效脱酚塔上塔爆炸物位置图
(1)最大部分(爆炸物6)包含了筒体、上锥形封头、部分一效脱酚塔上塔至二效下塔的连接管及一块下锥形封头残留件,跌落至装置区外。爆炸物6有一处距离90°支座顺时针方向200mm,从下锥大端沿一纵向焊缝向外翻的开裂,长度为1100mm;在筒体与一效下塔上部连接管道开孔处有一约470mm×230mm的缺口。四个支座中,一个与二效脱酚塔上塔支座的连接件落至装置区内地坪上,其余三个均附带在筒体上。受爆炸后摔落冲击影响,筒体部分部位内凹变形,上封头一处受撞击内凹,焊缝部位开裂,上部接管第1个弯头严重变形。两个视镜中,一个视镜完全损毁。进水管、进碱液管、液位计接管均脱落(见图10)。
图10 爆炸物6勘查情况
(2)事故设备断裂部位典型断口形貌(见图11)。
图11 典型断口形貌勘查情况
(3)其他爆炸物都是下锥形封头开裂部分,散落在脱酚装置区内,5件均出现不同程度的扭曲变形(见图12)。
图12 爆炸物勘查情况
2.其他受损伤设备
(1)一效下塔上、下封头与弯头连接处部分内凹严重,两个支座脱离钢架梁抬高架空,塔体整体倾斜(见图13)。
图13 一效下塔勘查情况
(2)二效脱酚塔上塔与一效脱酚塔上塔支座连接件脱落,脱落支座处上部筒体部分凹陷,范围为高2300mm×宽1700mm,最深为160mm(见图14)。
图14 二效脱酚塔上塔勘查情况
(3)一效脱酚塔上塔下封头下部锥形圈脱落外翻并连接在连接管道上,一效下塔下部第一弯头内凹变形,第二弯头与水平直管段连接焊缝开裂,开裂长度2120mm(弧长)(见图15)。
图15 一效脱酚塔上塔与二效下塔连接管勘查情况
(4)三效下塔A上封头内凹严重;三效脱酚塔上塔筒体与三效下塔A上封头的管道断裂(见图16)。
图16 三效下塔A及连接管勘查情况
(5)进一效下塔的蒸汽管道保温部分受损,进一效下塔前第一弯头与管段对接焊缝部分开裂(见图17)。
图17 蒸汽管道勘查情况
(6)所有工艺管线、仪表控制系统不同程度受损,顶棚全部掀翻,迎爆面设备、管道保温局部受损。蒸氨系统管道、仪表受损严重(见图18)。
图18 其他勘查情况
3.伤亡人员位置关系(见图19)
图19 伤亡人员位置图
(七)人员伤亡和直接经济损失情况
1.死亡人员情况
(1)陈航航,男,恒德集团生产管理中心副总经理、热控总工。2024年11月20日,经医护人员现场确认死亡。
(2)赵国才,男,真水源公司技术员(脱酚设备调试过程中实际为唐山研究所临聘人员)。2024年11月20日,经医护人员现场确认死亡。
(3)张庆华,男,唐山研究所法人。2024年11月20日,经医护人员现场确认死亡。
(4)王凯,男,恒德集团热控主修。2024年11月21日1时15分,经医院抢救无效死亡。《居民死亡医学证明(推断)书》显示直接死亡原因为爆炸致使全身多处损伤,死因推断为低血容量性休克,呼吸循环衰竭。
2.受伤人员情况
(1)高鑫,男,德润公司运行主操。入院诊断:深二度烧伤,体表60%~69%的烧伤,创伤性休克,重度呼吸道烧伤,骨盆骨折,左股骨干骨折,右侧开放性胫骨骨折,创伤性湿肺,头皮烧伤,尿道损伤,正在医院接受治疗。
(2)史江,男,德润公司运行主操。入院诊断:体表70%~79%烧伤,低血容量性休克,重度呼吸道烧伤,创伤性湿肺,右髌骨、右股骨、右胫骨骨折,双眼重度角膜、双眼结膜烧伤,正在医院接受治疗。
(3)张恒,男,德润公司运行班长。入院诊断:体表50%~59%烧伤,轻度呼吸道烧伤,低血容量性休克,骨盆骨折,双侧多发肋骨骨折,右下肺创伤性湿肺,右侧肱骨骨折,右肩关节半脱位,腰骶横突骨折,正在医院接受治疗。
(4)段海,男,中尚裕铭公司工人。入院诊断:颜面部烧伤浅2度,面积3%,双肺多发肺大泡,上颌窦炎,双眼眼睑轻度烧伤,正在医院接受治疗。
(5)边飞林,男,拉货司机(厂房外爆炸波及受伤),已康复出院。
(6)马海潮,男,延津县方浩防腐保温工程有限公司保温工(厂房外爆炸波及受伤),已康复出院。
3.直接经济损失
根据《企业职工伤亡事故经济损失统计标准》(GB6721-86)核定,榆林神木神木市德润炭质还原剂有限公司“11·20”较大爆炸事故直接经济损失约1359万元。
(八)其他情况
根据神木市气象局出具的《“11·20”事故当天天气实况的报告》,事发当日,德润公司周边平均气温-2.7℃至4.6℃,平均风速0.5m/s至1.9m/s。
二、事故应急处置及评估情况
(一)事故信息接报及响应情况
1.事故信息接报情况
14时50分,德润公司项目负责人张保春将事故情况电话报告恒德集团生产中心总经理赵军,赵军安排值班员王倩拨打120急救电话。
14时50分,事故发生时德润公司库管员宋伟正好行至泵房处,便将事故情况报告恒德集团董事长张雄虎。
14时51分,神木市120指挥中心接到孙家岔燕家塔工业园区德润公司有人员受伤的急救电话。
14时55分,德润公司值班员王倩拨打119电话。
14时55分,神木市黄庄消防救援站和大柳塔政府专职消防站接到指挥中心调度,接警后立即出动消防车、抢险救援车。
14时57分许,张雄虎向神木市应急管理局局长李志军报告了事故情况;李志军立即带队赶赴现场。
15时04分,张雄虎向神木市兰炭产业特色园区管委会包片领导方尚鹏报告了事故情况。
15时09分,神木市应急管理局局长李志军向神木市常务副市长韩秀晋报告了事故情况。
15时13分,神木市应急管理局局长李志军向榆林市应急管理局局长王道山报告了事故情况。
15时22分,神木市常务副市长韩秀晋向榆林市副秘书长杭磊报告了事故情况。
15时36分,神木市常务副市长韩秀晋向榆林市政府常务副市长杨向喜报告了事故情况。
15时38分,神木市兰炭产业特色园区管委会包片领导方尚鹏向神木市政府办公室主任杨三建和神木市兰炭产业特色园区管委会主任王晓君报告了事故情况。
15时53分,神木市应急管理局局长李志军向陕西省应急管理厅厅长郭柱国报告了事故情况。
16时30分,榆林市应急管理局指挥中心向陕西省应急管理厅指挥中心上报了事故情况。
2.事故信息响应情况
14时51分,德润公司值班员王倩拨打120急救电话,神木市120指挥中心接到急救电话后,立即派出救护车赶赴救援;同时神木市卫生健康局启动了医疗救治应急预案,成立“11·20”安全事故医疗救治工作领导小组及救治工作专班开展后续事故医疗救治工作。
14时57分,神木市应急管理局局长李志军接到恒德集团法定代表人张雄虎的事故报告后立即带队赶赴现场,并向神木市常务副市长韩秀晋电话汇报了事故相关情况,神木市政府立即上报榆林市政府,并启动《陕西省榆林市神木市生产安全事故应急预案》,榆林市常务副市长杨向喜带领市级相关部门第一时间赶赴事故现场,指导救援处置工作;神木市委书记杨成林,神木市常务副市长韩秀晋,第一时间赶赴现场指导救援,同时神木市政府值班室通知相关部门赶赴现场开展处置工作。
14时57分,神木市应急管理局局长李志军通知神木市消防救援大队,安排神木市应急救援大队、龙华煤矿专职救援队相关人员赶赴事故现场进行事故救援及先期处置工作。
14时58分,孙家岔卫生院医护人员先行到达现场,开展救护工作。
15时07分,神木美惠创伤医院医护人员到达现场,开展救护工作。
15时24分,大柳塔试验区人民医院医护人员到达现场,开展救护工作。
15时26分,大柳塔政府专职消防站消防人员到达现场,开展救援工作。
15时32分,黄庄消防救援站消防人员到达现场,开展救援工作。
(二)事故现场应急处置情况
1.企业和现场人员自救互救情况
事故发生后,张雄虎、赵军、马识途、张保春、苏跃宇等管理人员立即赶到事故现场查看情况,核对事故现场伤亡人数,并开展救援工作,14时58分将两名伤者王凯、史江送上救护车,15时03分,马识途驾车将受伤较轻的段海送往医院救治,15时07分将两名伤者高鑫、张恒送上救护车。经120医护人员现场确认张庆华、赵国才、陈航航3人现场死亡。
事故现场污水处理设施蒸氨塔装置发生氨水泄漏,恒德集团生产中心总经理赵军安排张保春第一时间关闭蒸氨塔出口阀门,组织救人。安全管理人员苏跃宇联系值班人员王建斌关闭雨水排放总阀,安排两台铲车搬运焦粉将事故现场四周进行围堵,以免氨水排出厂区。
2.政府及相关部门应急处置情况
神木市政府接到事故报告后,成立了由神木市市长段智博任组长,市委副书记索军虎、常务副市长韩秀晋任副组长,相关部门主要负责同志为成员的应急处置工作领导小组,领导小组下设综合协调及信息组、事故调查组、善后工作组、医疗救治组、舆情管控组、后勤保障组、现场维护组等7个工作组开展现场救援与应急处置工作。
15时16分,神木市兰炭产业特色园区消防站负责人张鑫带队到达现场,与现场人员了解情况后迅速佩戴正压式空气呼吸器,安排2人勘查现场,2人进行警戒。
15时26分,大柳塔消防队出动的城市主战消防车、抢险救援车2车14人,指挥车1车4人到达事故现场,由张鑫向大柳塔消防队副中队长刘瑜汇报现场及人员伤亡情况,随后大柳塔消防队接管救援任务;经询问厂区负责人得知,现场为废水处理装置脱酚塔爆炸,经侦查现场无有毒有害气体,大柳塔政府专职消防站立即展开救援。
15时28分,现场指挥员刘瑜命令燕家塔小型站4名战斗员负责现场警戒,大柳塔政府专职消防站6名指战员分为两个搜救组进入事故现场进行搜救,未发现其他伤亡人员。
15时32分,黄庄路消防救援站出动的城市主战消防车、抢险救援车2车10人,指挥车1车2人到达事故现场,指挥员向辖区大队现场指挥员领受任务。
15时35分,由站长高帆带领3名消防员组成搜救1组进入事故现场,搜寻被困人员,副站长刘夏江带领3人组成搜救2组沿外围逆时针方向搜寻被困人员,未发现其他伤亡人员。
15时38分,神木市应急管理局局长李志军及相关人员到达事故现场,对事故现场人员伤亡情况进行了核查。
15时45分,神木市应急救援大队到达事故现场,按照现场指挥部的安排和企业生产负责人确认了工艺处置、应急救援情况,查看了涉事企业相关资料,对事故现场进行了初步勘察。
16时,榆林市生态环境局神木分局工作人员到达现场了解情况,现场已关闭氨水供应管道阀门,工作人员利用大气走航车对现场空气进行了监测,生态环境局工作人员和企业现场处置人员用焦粉和砂土等物料将事故现场四周进行围堵,防止泄漏氨水外流。
16时28分,经反复搜寻,现场未发现被困人员,与厂方核实,确无被困人员,所有搜救人员撤离现场,清点人员器材装备并洗消后,原地待命。
16时55分,接现场指挥部命令,神木市黄庄路消防救援站、大柳塔政府专职消防站收整器材返回。
(三)医疗救治和善后情况
1.医疗救治情况
张庆华、赵国才、陈航航等3人经医护人员确认现场已死亡。
14时58分,孙家岔卫生院救护车到达事故现场,先将2名伤情相对比较重的伤员(王凯、史江)送往神木市大柳塔试验区人民医院进行救治;15时30分,到达医院开展救治。11月21日1时15分,王凯经医院抢救无效死亡。
15时03分,马识途驾驶私家车将1名伤员(段海)送至神木美惠创伤医院救治,神木美惠创伤医院对段海进行了心电监护,吸氧,开放静脉通道,进行伤口清洗,对症用药,保暖等急救措施后,由于救治能力有限,16时10分,救护车将段海转院至神木市医院进行救治。
15时07分,神木美惠创伤医院救护车到达事故现场,将2名伤情相对较重的伤员(高鑫、张恒)送往神木市大柳塔试验区人民医院进行救治,15时33分到达医院开展救治。
15时24分,大柳塔试验区人民医院救护车到达事故现场,将1名伤员(边飞林)送往大柳塔试验区人民医院眼科救治,16时03分到达医院开展救治。
15时59分,1名伤员(马海潮)自行到达大柳塔试验区人民医院眼科接受治疗。
截至当前,事故共造成4人死亡,6人受伤。其中3名伤员边飞林、马海潮、段海已康复出院,2名伤员史江、张恒正在西安西京医院烧伤科接受治疗,1名伤员高鑫正在西安交大一附院榆林医院烧伤科接受治疗,无生命危险。
2.善后处理情况
2024年12月10日,恒德集团已分别与赵国才、张庆华、陈航航、王凯家属就善后赔偿事宜达成协议,家属情绪稳定,未引发不良舆情。
(四)事故应急处置评估
1.事故企业
事故发生后,德润公司、恒德集团主要负责人和管理人员立即赶到事故现场,在未考虑事故现场风险,未佩戴个人防护用品的情况下,组织救援工作。经调查,德润公司未编制生产安全事故应急预案,未建立应急救援物资储备,未佩戴个人防护措施组织救援,事故现场呈现为自发救援状态,救援人员脚部轻微灼伤。
2.政府及相关部门
120、119、110接到救援电话后,出警和救援迅速。医护人员立即展开急救工作,消防救援人员分小组,相互配合,对事故现场受困人员施救,现场处置规范有序。
接到事故报告后,神木市政府成立了由神木市市长段智博任组长,市委副书记索军虎、常务副市长韩秀晋任副组长,相关部门主要负责同志为成员的应急处置工作领导小组,市应急局、兰炭产业办、兰炭产业园区、环保分局等相关部门迅速赶到现场开展救援与应急处置工作。现场救援结束后,相关善后工作有序推进。
“11·20”较大爆炸事故发生后,神木市委、市政府及有关部门、单位应急响应迅速,事故信息接收、流转、报送及时,相关部门协调联动有效,指挥救援科学有序,应急处置措施得当,伤员救治及时,无次生事故发生,未造成环境污染。
三、事故原因分析
(一)直接原因
1.化学因素分析
(1)根据西安交通大学化工学院实验室的化验结果,进入一效脱酚塔的废水的主要组分是苯酚、苯酚类的化合物和游离碱的混合溶液。通过查询《危险化学品安全技术全书》,得出苯酚的沸点是181.9℃,理化性质稳定,没有爆炸风险。
(2)一效脱酚塔上塔在事故时充满饱和水蒸气,缺少爆炸所需要的氧气。
(3)现场没有燃烧痕迹。
结论:缺少可爆物和助燃物,不具备化学爆炸的可能性。
2.二效、三效脱酚塔之间过料泵旁路阀开启状态分析
通过现场监控观察,事故当天一效、二效、三效脱酚塔7:30至10:30(投蒸汽前)的液位(见图20),发现一效、二效脱酚塔液位一直是1m,三效脱酚塔液位一直是0.4m,一效、二效脱酚塔介质未进入三效脱酚塔。
图20 7:30、10:30液位
结论:二效、三效脱酚塔之间过料泵旁路阀一直处于关闭状态。
3.爆炸前一效脱酚塔上塔温度、压力分析
14时45分(事故前4分钟),张恒向张庆华、张保春报告一效脱酚塔上塔温度超过150℃(控制室视频录音),说明事故发生时一效脱酚塔上塔温度至少达到150℃,为方便计算,取151.11℃。
因蒸汽温度和压力成正比关系。当温度上升时,对应的饱和水蒸气压力随之上升。通过查询《蒸汽压力——饱和温度压力对照表》,151.11℃时对应的压力是0.4MPa。
结论:爆炸前一效脱酚塔上塔的压力不小于0.4MPa。
4.一效脱酚塔上塔温度超过150℃原因分析
通过现场勘察,二效脱酚塔下塔、三效脱酚塔下塔A、三效脱酚塔下塔B共3个排凝液阀均关闭,一效、二效之间过料泵旁路阀开启,二效、三效脱酚塔之间过料泵旁路阀关闭,一效、二效脱酚塔构成密闭空间。在外来蒸汽的加热下,由于容器限制了水体积的增加,容器内部压力逐渐升高,水的沸点也会随之升高,变化过程参照水的三相图(见图21)。
图21 水的三相图
结论:一效脱酚塔上塔温度可以达到150℃。
5.一效、二效脱酚塔液位从1m下降到0.1m,水的去向分析
(1)溶液或蒸汽是否排出塔外分析
根据现场勘查,二效脱酚塔下塔、三效脱酚塔下塔A、三效脱酚塔下塔B共3个排凝液阀均关闭,一效、二效之间过料泵旁路阀开启,二效、三效脱酚塔之间过料泵旁路阀关闭,二效、三效脱酚塔构成密闭空间。没有其他渠道将溶液或蒸汽排出塔外。
小结:溶液或蒸汽没有排出塔外。
(2)一效脱酚塔产生的蒸汽冷凝到二效脱酚塔下塔壳程过程分析
①一效脱酚塔上塔产生的蒸汽首先进入二效脱酚塔下塔加热二效脱酚塔中的介质,在加热介质的同时,蒸汽的温度降低,蒸汽冷凝成液体。但是由于二效脱酚塔下塔排凝液阀关闭,蒸汽凝液无法排出,聚集在二效脱酚塔下塔壳程下部,并随着蒸汽的一直冷凝换热,二效脱酚塔下塔壳程中积聚的冷凝液越来越高,一效脱酚塔中的液位越来越低。
②由于事故发生后,神木气温低于零度,水已经结冰,无法通过打开脱酚塔下塔壳程排凝液阀验证脱酚塔下塔壳程是否积水,技术组成员通过敲击判断出三效脱酚塔下塔壳程中存有积水。
③另一部分介质被蒸发后变成了蒸汽。
小结:一效脱酚塔产生的蒸汽可以冷凝到二效脱酚塔下塔壳程,二效脱酚塔产生的蒸汽可以冷凝到三效脱酚塔下塔A壳程,三效脱酚塔产生的蒸汽可以冷凝到三效脱酚塔下塔B壳程。
(3)二效脱酚塔下塔壳程容积和一效脱酚塔蒸发溶液的体积计算
①根据V=π*r2*h,n代表换热管数量,二效脱酚塔下塔管程的容积是
V换管=π*r2*h*n
=3.14*[(0.038-0.005)/2]2*6*1340
=6.8731m3
二效脱酚塔下塔壳程容积是
V二效壳程=π*r2*h-V换管
=3.14*(2.2/2)2*(5.9-0.09)-6.8731
=15.2014m3
②一效脱酚塔溶液下降的体积是
V蒸发=π*r2*h
=3.14*2.22*0.9
=13.6778m3
小结:二效脱酚塔下塔壳程的容积稍大于一效脱酚塔蒸发溶液的体积。
结论:由于二效脱酚塔下塔壳程的容积稍大于一效脱酚塔蒸发溶液的体积,二效、三效脱酚塔情况一致,说明一效、二效脱酚塔液位从1m下降到0.1m产出的蒸汽,大部分冷凝到下一级脱酚塔下塔壳程,同时一小部分以蒸汽状态存在。
6.爆炸原因分析
(1)根据现场勘查一效脱酚塔上塔筒体焊缝,证实一效脱酚塔上塔下封头在焊接时对接焊接接头未完全采用开坡口的全焊透结构(现场断口显示未开坡口,板厚12mm,而未焊透深度7.5~10.5mm),接近壁厚的80%,极大削弱了焊接接头的强度,降低了结构的承载能力(见图22)。
图22 焊接质量缺陷图
根据西安交通大学材料学院《三效蒸发除酚装置一效塔上塔容器爆裂应力仿真分析》3.2爆炸发生时焊缝承受载荷分析第四款,当压差为0.4MPa时,一效脱酚塔下塔管程出口根部的焊缝和靠近一效脱酚塔下塔管程出口的一效脱酚塔上塔筒体与下封头之间的环焊缝附近较大面积应力值均达到材料的屈服极限,即300MPa(见图23)。
图23 压差0.4MPa、材料屈服强度300MPa、焊缝有缺陷条件下,一效上段塔应力分布
小结:当压差为0.4MPa时,一效脱酚塔下塔管程出口根部的焊缝和靠近一效脱酚塔下塔管程出口的一效脱酚塔上塔筒体与下封头之间的环焊缝应力值达到了屈服极限。
(2)根据一效脱酚塔上塔的设备图,一效脱酚塔下塔管程出口上端的高度比一效脱酚塔上塔筒体与下封头焊缝位置(液位计0m)高1.32m(见图24)。当液位低于1.32m时,一效脱酚塔上塔的连续水膜就会被破坏,部分从一效脱酚塔下塔管程出口出来的高温蒸汽直接进入汽相空间,与液相的换热系数降低,汽相的筒体的升温速率大于液相空间的筒体的升温速率,汽相空间与液相空间之间出现温差,这种情况会随着液位的降低进一步恶化。
图24 一效脱酚塔上塔设备图
(3)14时27分,张保春打电话要求高勇将蒸汽管线出口压力提至0.6MPa。
根据视频监控,14时30分时一效脱酚塔上塔的液位是0.5m,14时45分时一效脱酚塔上塔的液位是0.1m,蒸发速度约0.16m/5min。
此时距离事故发生时间还有4分钟,直到事故发生一效脱酚塔上塔的液位一直未降低,出现测量“死区”,按照蒸发速度,此时液位应是-0.06m,一效脱酚塔上塔下降管和一效脱酚塔下塔管程中的溶液循环停滞,一效脱酚塔下塔管程出口出来的汽水混合物全部直接进入上塔内汽相空间,使处于汽相空间的筒体温度进一步升高,与液相的换热系数降到了最低,液相下的筒体温度几乎不再升高,液面上下温差进一步增加,尤其是一效脱酚塔下塔管程蒸汽出口根部的筒体,由于直接与蒸汽接触上升的温度最大,与液面下筒体的温差也最大,产生的热应力也最大。
由于0.4MPa时,一效脱酚塔上塔的压力导致的一效脱酚塔下塔管程出口根部的焊缝和靠近一效脱酚塔下塔管程出口的一效脱酚塔上塔筒体与下封头之间的环焊缝的应力值(拉升应力)已经达到了材料的屈服极限,在热应力和拉升应力的共同作用下,首先造成一效脱酚塔下塔管程出口根部的焊缝和靠近一效脱酚塔下塔管程出口的一效脱酚塔上塔筒体与下封头之间的环焊缝出现裂口(见图25)。
图25 焊缝第一裂口
(4)一效脱酚塔下塔管程出口根部的焊缝和靠近一效脱酚塔下塔管程出口的一效脱酚塔上塔筒体与下封头之间的环焊缝出现裂口后,蒸汽从裂口高速喷出,导致一效脱酚塔上塔气压迅速降低,使原来处于平衡状态的饱和液,在大气压力下迅速沸腾蒸发,体积急剧膨胀爆炸(爆沸),使一效脱酚塔上塔筒体与下封头沿着环焊缝解体开裂。
(5)爆炸产生的含碱蒸汽云给一效脱酚塔上塔一个向上的推力,同时给下封头及下降管一个向下的推力,一效脱酚塔上塔筒体向上的过程中,受南侧与二效上塔连接的支耳拉扯影响,到达最高点后向下坠落;向下的推力将下封头从焊缝处撕裂成5块,落到了装置区内的5个地方(见图9、图12),其中爆炸物3砸中厂房中间的陈航航、王凯二人,陈航航当场死亡,王凯经医院抢救无效死亡;爆炸产生的含碱蒸汽云冲击波将厂房顶棚掀翻,将厂房侧面彩钢全部冲击散落在厂房周围,将二层平台冲击飞到脱酚缓冲罐上方;将张庆华、赵国才从一层小平台冲击到地面,当场死亡;将张恒从一层小平台到二层的斜梯冲击到厂房外地面,造成全身多处骨折和大面积碱液烧伤;将处于脱酚缓冲罐旁的史江冲击撞到脱酚缓冲罐壁上,造成全身多处骨折和大面积碱液烫伤;将处于钢柱后边的高鑫从地面到一层小平台的斜梯冲击滚到地面,造成全身多处骨折和大面积碱液烫伤;将处于斜梯后方地面的段海和北侧厂房外的边飞林、马海潮三人面部轻度烧伤。
(6)一效脱酚塔上塔筒体坠落过程砸坏装置框架三层平台西南角、砸坏三效脱酚塔上下塔连接管及装置框架(见图26、图27、图28)。
图26 爆炸容器(一效脱酚塔上塔筒体及上封头)飞升坠落轨迹模拟图
图27 爆炸容器坠落过程砸坏装置框架图
图28 爆炸容器坠落过程砸坏三效上下塔连接管图
结论:将蒸汽管线出口压力提至0.6MPa后,一效脱酚上塔液位迅速下降至0m以下,循环停滞,一效脱酚塔上塔液面上下温差增大,在热应力和拉升应力的共同作用下,一效脱酚塔下塔管程出口根部的焊缝和靠近一效脱酚塔下塔管程出口的一效脱酚塔上塔筒体与下封头之间的环焊缝出现裂口,蒸汽从裂口高速喷出,一效脱酚塔上塔气压迅速降低,使原来处于平衡状态的饱和液在大气压力下迅速沸腾蒸发,体积急剧膨胀爆炸,使一效脱酚塔上塔筒体与下封头沿着环焊缝解体开裂,爆炸产生的含碱蒸汽云冲击波造成4人死亡,6人受伤。
7.一效脱酚塔爆炸产生的能量分析
(1)一效脱酚塔内蒸汽爆炸能量计算
①根据V圆柱=π*r2*h,三个圆柱的容积分别是
V圆柱1=π*r2*h=3.14*2.22*5.5=83.5868m3
V圆柱2=π*r2*h=3.14*0.812*1.46=3.0078m3
V圆柱3=π*r2*h=3.14*0.562*1.48=1.4574m3
②根据V锥=1/3π*r2*h,锥体段的容积是
h1=2.2*tan30︒=2.2*0.5774=1.27m
h2=1.27-0.804=0.466m
V上锥=1/3(π*r12*h1-π*r22*h2)
=1/3(3.14* 2.22*1.27-3.14* 0.812*0.466)
=6.1136m3
③蒸汽连接管容积计算
V气连接管=π*r22*h+3*V弯
=3.14*(0.529/2)2*12.091+3*3.14*(0.529/2)2*3.14*1.5*0.529/4
=3.068m3
④一效脱酚塔爆炸前蒸汽的体积计算
V蒸汽=V圆柱1+V圆柱2+V圆柱3+V上锥+V气连接管=97.2336m3
⑤根据理想气体绝热膨胀功的计算公式。
式中,Eg为气体发生爆炸能量,kJ;p为绝对压力(容器内),MPa;V为容器体积,m³;k为气体的绝热指数,取值1.324,计算后得出:
Eg=112601.7205kJ
(2)一效脱酚塔内饱和液体爆炸能量计算
①根据V=π*r2*h,n代表换热管数量,一效下塔管程容积是
V换管=π*r2*h*n
=3.14*[(0.038-0.0055)/2]2*6*1340
=6.8731m3
②连接管的容积是
V液连接管=π*r2*h+3*V弯
=3.14*(1.12/2)2*(6.905+1.860+0.795)+3*3.14*(1.12/2)2* 3.14*1.5*1.12/4
=9.4088+3.8958
=13.3049m3
③管板与封头之间管程计算
V管程=3.14*(2.096/2)2*(0.188+0.357)=1.8756m3
④估算封头的容积约2m3,V封头=2m3(预估)
⑤h1=2.2*tan30°=2.2*0.5774=1.27m
h2=1.27-0.944=0.326m
根据V锥=1/3π*r2*h,锥体段的容积是
V下锥=1/3(π*r12*h1-π*r22*h2)
=1/3(3.14* 2.22*1.27-3.14*(1.12/2)2*0.326)
=6.3266m3
⑥V下液=V换管+V液连接管+V管程+V封头+V下锥=30.3802m3
⑦加热前一效脱酚塔内液体的质量计算。
V总=V蒸发+V下液
=π*r2*h+30.3802
=3.14*2.22*0.9+30.3802
=44.0580m3
根据M=ρV公式
M总=ρV总=1000*44.0580=44058kg
⑧爆炸前一效脱酚塔内饱和液体的质量计算
根据理想气体状态方程
式中:p为压强(Pa),V为气体体积(m³),T为温度(K),n为气体的物质的量(mol),R为摩尔气体常数(也叫普适气体恒量)(J/mol·K),M是气体质量,μ是理想气体的摩尔质量,计算得出蒸汽的质量是:
M蒸汽=199.37kg
爆炸前一效脱酚塔内饱和液体的质量是
M爆前=M总-M蒸汽=44058-199.37=43858.73kg
⑨通过查询《饱和蒸汽-水温度、压力、比焓、比熵、比容、汽化潜热对照表》,得出爆炸前(0.4MPa)饱和液体的焓H1是632.28kJ/kg,大气压力下饱和液体的焓H2是419.06kJ/kg,得出爆炸前(0.4MPa)饱和液体的熵S1是1.842kJ/(kg*k),大气压力下饱和液体的熵S2是1.3069kJ/(kg*k),T1是介质饱和大气压下的沸点,W是爆炸前饱和液体的质量43858.73kg。
依据E=[(H1-H2)-(S1-S2)T1]W,溶液发生爆炸能量是
E水=[(H1-H2)-(S1-S2)T1]W
=[(632.28-419.06)-(1.842-1.3069)*(100+273.15)] * 43858.73
=594173.2939kJ
(3)爆炸的总能量是
E总=Eg+E水=112601.7205+594173.2939=706775.0144kJ
换算成TNT当量
Q=E总/4500=706775.0144/4500=156.3662kg
死亡半径是
R1=13.6*(WTNT/1000)0.37
=13.6*(156.3662/1000)0.37
=6.85m
重伤半径是
R2=Z·(E/P0)1/3
=1.099*(706775.0144*1000/101300)1/3
=21.0001m
轻伤半径是
R3=Z·(E/P0)1/3
=1.96*(706775.0144*1000/101300)1/3
=37.4524m
结论:一效脱酚塔爆炸产生的能量非常大,在没有防护的情况下非常容易造成重大伤亡事故。
综上,事故的直接原因是装置调试时,未开启二效脱酚塔下塔、三效脱酚塔下塔A、三效脱酚塔下塔B共3个排凝液阀,且二效、三效脱酚塔之间过料泵旁路阀关闭,一效、二效脱酚塔构成密闭空间,在外来蒸汽的加热下,一效脱酚塔液位不断降低,内部压力急剧升高,张庆华、张保春通知电厂将汽源蒸汽压力从0.4MPa提至0.6MPa后,一效脱酚塔上塔内部温度迅速升高到150℃,压力迅速升高至0.4MPa,液位迅速下降至0m以下,循环停滞,一效脱酚塔上塔液面上下温差增大,在热应力和拉升应力的共同作用下,一效脱酚塔下塔管程出口根部的焊缝和靠近一效脱酚塔下塔管程出口的一效脱酚塔上塔筒体与下封头之间的环焊缝出现裂口,蒸汽从裂口高速喷出,一效脱酚塔上塔气压迅速降低,使原来处于平衡状态的饱和液在大气压力下迅速沸腾蒸发,体积急剧膨胀爆炸,使一效脱酚塔上塔筒体与下封头沿着环焊缝解体开裂,爆炸产生的含碱蒸汽云冲击波造成4人死亡,6人受伤。
(二)间接原因
1.德润公司
(1)对唐山研究所不具备压力容器设计资质,不具备专业设计资质,设计兰炭废水治理改造工程-短流程工艺项目和压力容器(脱酚塔)未进行审查。
(2)未建立试车组织机构,未明确参与试车人员的责任。
(3)在未将远传压力、温度、液位数据接入DCS系统,未进行水压试验,未编制试车方案,不具备调试条件的情况下,同意并配合唐山研究所张庆华带料调试装置。
(4)编制的三效塔操作规程未审核直接发到工作群中,未组织培训,导致参与试车的人员不清楚试车步骤,盲目按照唐山研究所张庆华的错误指令操作。
2.唐山研究所违规组织调试
(1)唐山研究所张庆华在施工未完成,未将远传压力、温度、液位数据接入DCS系统,未进行水压试验,未编制试车方案,不具备调试条件的情况下组织装置调试。
(2)因未接入DCS系统,调试人员无法及时掌握运行发生的异常情况。
(3)以专利保密为理由,拒绝向德润公司提供技术资料,且调试前未编制调试方案,也未按照合同要求培训德润公司相关人员,导致德润公司参与试车人员不了解装置操作要点和安全风险。
(4)张庆华对试车安全风险识别不足,接到异常情况报告后,未采取果断措施处置,未及时切断供汽。
(5)调试过程中,机械地要求德润公司在一效脱酚塔沸腾后再开排凝液阀,是事故发生的主要因素。
(6)张庆华作为设备安装指导和调试负责人,带料调试时作业现场管理混乱,造成事故后果扩大。
3.设备设计方面
(1)唐山研究所无压力容器设计资质。
(2)唐山研究所未按照《压力容器 第3部分:设计》(GB/T 150.3-2011)进行事故设备的结构设计和强度设计,上、下锥形封头,半顶角均超过30°,未采用折边结构。
(3)未设计必要的超压泄压装置。
(4)筒体下部Φ1120接管开孔未进行开孔补强设计。
(5)未向制造方提供设备制造、检验和验收标准,也未向制造方提出制造具体的焊接、检验、检测和耐压试验的技术要求。
4.设备制造方面
(1)世阳机械公司无压力容器制造许可资质。
(2)在委托方未提供完整详细的设计图纸、设备参数、设备制造技术要求的情况下进行设备制造,未编制质量计划和制造工艺,没有设备制造和质量检验、检测技术档案。
(3)焊工技能水平差,焊接前未编制该设备的制造(焊接)工艺,对接焊接接头(包括筒体与锥壳的角接接头)未采用全焊透结构(现场断口显示未开坡口,板厚12mm,而未焊透深度7.5mm~10.5mm),削弱了焊接接头的强度,降低了结构的承载能力。
(4)事故设备加工制造时,未进行几何尺寸检测,未进行必要的焊接检验和无损检测,未进行耐压试验。
四、有关责任单位存在的主要问题
(一)事故单位及相关单位
1.德润公司。项目手续不全,未履行建设项目安全设施“三同时”,违法组织项目建设。未编制调试方案,未制定调试现场处置方案和安全预防措施,对试车过程中工艺设备异常工况危害辨识、分析、判断和处置不当。未与唐山研究所签订安全管理协议,明确双方安全管理职责。未履行安全生产监督管理职责,未审查特种作业人员资质,未对入场人员进行培训交底,对作业活动风险管控不到位。安全生产规章制度和操作规程不健全,对隐患排查治理、安全生产培训教育等制度落实严重缺位。危险作业许可管理混乱,存在作业票关键信息缺失、签字人员姓名与实际作业人员不符、部分审批人非本公司人员、签字代签等行为。
2.恒德集团。在事故项目设备安装调试过程中,未发现并纠正德润公司履行建设项目安全设施“三同时”手续、安全生产教育培训、事故隐患排查治理、危险作业管理、安全风险管控、应急管理及外包项目管理等方面存在的问题;对德润公司安全生产工作疏于指导督促、监督管理不力,安全生产监督检查走过场。组织下属企业开展“安全生产治本攻坚三年行动”和隐患排查治理工作不认真、不扎实、不得力;安全生产管理体系不健全,安全生产主体责任落实不到位,生产安全事故隐患排查治理制度落实不到位;未按照本集团公司规定的排查方式、检查频次开展事故隐患排查治理,未如实记录事故隐患排查治理情况,未建立隐患排查治理台账;安全生产教育培训工作不扎实,未制定安全生产教育培训计划,安全生产教育和培训档案不健全,部分从业人员未经培训考核,参培人员签字存在多处代签。
3.唐山研究所。实际住所与注册地址不符,无专业设计资质、压力容器设计资质设计工艺项目和压力容器,没有制定严格的设备设计和验收标准。事故项目改造过程中,以保密为由不与德润公司共享设备材料选择、工艺流程、承压能力等诸多关键要素和技术参数,未向德润公司提供完整的工艺设计资料。工艺技术尚不成熟,未对调试的工艺、设备进行安全风险评估和安全性能综合分析,工艺、设备不能确保符合安全生产要求。未制定设备安装及调试技术方案,未对设备安装调试过程风险和有害因素进行辨识,未制定设备调试应急措施,未对参与设备安装及调试人员进行培训教育、技术交底,凭经验冒险指挥设备安装及调试。
4.中尚裕铭公司。企业安全生产主体责任落实不到位,对劳务服务人员的安全管理缺失,派出作业前以口头安全教育培训为主,未对劳务服务人员进行危险作业安全交底、安全风险告知,危险作业票签字存在多处代签现象。
5.世阳机械公司。违反《压力容器 第1部分》(GB/T 150.1-2011)第4.2.2.3条之规定,制造前未编制质量计划和制造工艺,未建立设备制造和质量检验、检测技术档案。违反《压力容器 第4部分:制造、检验和验收》(GB/T 150.4-2011)之规定,未编制焊接工艺评定报告和焊接规程,对设备未进行必要的无损检测和耐压试验,无焊接及焊缝检查记录、无损检测记录、形状及几何尺寸检查记录、耐压试验记录等过程记录。
(二)有关监管部门
6.神木市兰炭产业服务中心(神木市兰炭产业发展工作领导小组办公室)
作为行业主管部门,重项目建设进度,轻安全生产,未认真履行安全生产监督管理职责,对推进兰炭行业综合整治兰炭废水治理项目的安全条件和风险辨识不足。对事故项目的安全生产监督检查不严不细,未发现并督促德润公司履行项目“三同时”手续,对德润公司安全培训教育、隐患排查治理、危险作业管理、外包项目管理等存在的问题监管不到位,未有效督促监管企业落实安全生产目标责任工作。未制定本单位安全生产监督检查计划,未明确本单位人员岗位安全生产监管职责,工作人员对安全生产监管职责认识不清。工作人员安全生产专业知识掌握不足,监管能力水平不高,未能发现监管企业存在的事故隐患。
7.榆林市生态环境局神木分局
未按照安全生产“三管三必须”的原则,只落实对事故项目的日常环保检查,未有效落实部门安全监管责任。对恒德集团360万吨兰炭项目环保未竣工验收,事故项目未与主体工程同时设计、施工、投产的问题失查。针对恒德集团未建成兰炭废水处理设施和未委托处置兰炭废水等问题,未采取有效措施,仅口头督促加快技改项目建设。未制定执法人员岗位职责清单,未按照执法计划频次要求开展执法检查。对环保设施日常安全生产监管不力,2024年对事故项目现场检查6次,未发现隐患问题。开展生态环境领域安全治本攻坚三年行动,每月出动执法人数约20人次,检查企业10家,仅发现一般隐患1处,执法人员业务水平和专业能力不足,执法检查存在“宽松软”现象。
8.神木市市场监督管理局
督促世阳机械公司落实产品质量和安全生产主体责任不到位,对世阳机械公司制造的事故项目设备质量存在缺陷的问题失察失管;对世阳机械公司未建立设备制造和质量检验、检测技术档案,未编制焊接工艺评定报告和焊接规程,设备未进行必要的无损检测和耐压试验,制造过程无留痕资料等问题监管不到位;对企业开展安全生产教育培训、安全风险评估及事故隐患排查治理等工作职责监督不力。
9.神木市应急管理局
对德润公司《危险化学品生产企业安全生产许可证》2023年3月27日到期,生产经营性质发生变动后,未按照“三管三必须”“谁主管谁牵头、谁为主谁牵头、谁靠近谁牵头”的原则,主动靠前一步履行安全监管职责;执法检查发现问题隐患能力不足,对恒德集团执法检查中,未发现公司总经理张梅则未取得危险化学品生产单位主要负责人安全合格证的问题,未发现监事张维虎危险化学品生产单位主要负责人安全合格证过期的问题,未发现恒德集团安全生产管理体系不健全,生产安全事故隐患排查治理制度落实不到位;安全生产教育培训工作不扎实等问题;执法程序不规范,对执法文书《责令限期整改指令书》(神应急责改2024执法二18号)中整改到期的问题隐患,未按规定时间复查。
(三)地方党委、政府
10.神木市兰炭产业特色园区管理委员会
未认真履行安全生产属地监督管理职责,对恒德集团、德润公司及事故项目安全风险分级管控和隐患排查治理等工作监管不力,督促企业落实安全生产主体责任不到位,监督检查不深入、不细致,未及时发现事故项目安装和调试过程中存在的问题;安全监管专项检查未能实现全覆盖,仅组织专家对园区危险化学品生产企业进行了安全隐患大排查,未对兰炭废水治理提升改造项目开展安全隐患大排查;安全生产职责管理体系不健全,未制定干部安全生产职责清单,导致员工职责不明确。综合执法局职能与职权不对等,负责园区执法工作,无执法权限,对发现的违法违规行为未向执法部门移交。
11.神木市政府
推动兰炭产业升级改造工作滞后,未采取措施防范化解兰炭产业重大安全风险,没有从根本上解决制约兰炭行业发展的安全问题。对有关部门履职督促指导不到位,园区服务中心、园区执法局、兰炭产业办等部门和单位法定职责不清;统筹兰炭行业污水处理项目安全监管工作不力,各有关部门各自为政,没有形成“监管合力”。
五、对有关责任人员和责任单位的处理建议
事故调查组对39名责任人员和相关企业提出了处理意见建议,省纪委监委对相关单位及责任人员责任进行认定,提出了对监察对象及党员干部问责意见。
责任人员追责问责:神木市德润炭质还原剂有限公司事故项目负责人、陕西恒德煤焦电化集团有限公司生产管理中心副总经理等2人移交司法机关处理;对陕西恒德煤焦电化集团有限公司法人、相关管理人员;神木市德润炭质还原剂有限公司相关管理人员;神木市世阳机械加工有限公司、陕西中尚裕铭建设工程有限公司法人等10人依据《安全生产法》给予行政处罚。
对神木市政府及神木市兰炭产业服务中心、兰炭产业特色园区管理委员会、市场监督管理局、应急管理局、榆林市生态环境局神木分局相关责任人共19名公职人员,分别给予党纪、政务问责处理。
责任单位问责意见:对唐山市工业技术研究所、神木市德润炭质还原剂有限公司、陕西恒德煤焦电化集团有限公司、神木市世阳机械加工有限公司、陕西中尚裕铭建设工程有限公司5家责任企业,依据《中华人民共和国安全生产法》《陕西省安全生产条例》等法律法规规定,分别依法给予其行政处罚。
责令神木市政府约谈神木市兰炭产业特色园区管理委员会、神木市兰炭产业服务中心、榆林市生态环境局神木分局;责令神木市市场监督管理局、神木市应急管理局向神木市政府作出书面检查;责令神木市政府向榆林市政府作出书面检查。
六、事故主要教训
(一)企业安全生产主体责任落实不牢。从事故暴露出的问题发现,企业法人及管理人员安全风险意识差,责任心不强,专业能力不足,安全教育培训严重缺位,员工基本的安全知识、操作技能和应急处置能力缺乏;未辨识作业过程中的安全风险,未编制调试方案,发包单位与承包单位未签订安全管理协议,未履行开展安全检查、督促隐患整改等安全管理制度;存在注重项目建设进度,轻视安全生产的问题。
(二)使用新工艺、新技术、新设备安全风险管控不严。由于兰炭废水处理工艺复杂,综合处理成套技术正在摸索完善中,所以在设备调试前,更需要对新工艺进行全面的风险评估,识别可能出现的危险有害因素;要制定详细、科学的调试方案,方案中应包含操作步骤、应急措施、人员分工等内容。不能简单凭经验或者大致规划就开始调试;参与调试人员必须接受充分的安全知识培训,了解新工艺的特点、可能存在的风险以及如何应对紧急情况,确保人员熟练掌握新工艺相关的操作技能,包括设备的操作、工艺参数的控制等,避免因误操作而引发事故。
(三)各部门主动靠前落实安全监管责任不实。兰炭废水处理升级改造是一项重点工作,在升级改造过程中安全生产涉及多个环节,各有关部门要按照安全生产“三管三必须”“谁主管谁牵头、谁为主谁牵头、谁靠近谁牵头”的原则,主动靠前一步,齐抓共管,主动担当,不得推诿扯皮,任何一个环节出现问题,都可能引发事故。本次事故暴露出各相关监管部门没有形成合力,督促指导企业落实各项要求不到位,在监督检查过程中不严不实、不全不深,在重点兰炭废水处理升级改造工作监察监管中存在失察失管。
七、事故整改和防范措施
(一)提高政治站位,牢牢守住安全底线。神木市要深入学习贯彻习近平总书记关于安全生产工作的重要指示批示精神,坚守“发展决不能以牺牲人的生命为代价”这条红线,要坚持人民至上、生命至上,统筹发展和安全,坚决扛起促一方发展、保一方平安的政治责任,牢牢守住安全底线。要专题研究兰炭废水处理建设项目安全生产存在的突出问题,出台涉及兰炭废水处理建设项目的管理办法,明确政府各相关部门的管理职责,进一步规范兰炭废水处理建设项目管理。行业主管部门要督促和指导兰炭废水处理建设项目未经正规设计企业开展一次安全设计诊断和安全管理审计,查找各兰炭企业从设计、设备制造、设备安装到生产安全管理等各环节存在的突出问题,拿出解决办法,根治制约兰炭行业发展的安全问题。
(二)严格落实企业主体责任。德润公司及恒德公司一是要建立健全组织机构,配齐配强生产、安全、质量等方面的管理人员。二是要建立健全并落实全员安全生产责任制,将安全生产责任层层压实,确保不漏一岗、不漏一人。三是要组织制定完善企业质量控制管理制度、试车管理制度、招投标管理制度、外包队伍安全管理制度等生产安全管理制度,规范企业质量管控、试车管理、招投标管理及外包队伍管理等安全管理过程,健全完善企业安全管理体系,提升企业安全管理水平。四是要从安全基础知识、安全生产规章制度、工作环境及危险因素、操作规程等方面加强安全教育培训,提高企业从业人员的安全素质,防止和减少违章指挥、违规作业和违反劳动纪律行为,促进企业安全生产形势持续稳定向好。五是要加大应急救援能力建设,要组织制定并实施本单位的生产安全事故应急救援预案,强化应急预案演练,提升应急演练的针对性、实战性,提高应急救援处置能力。
(三)强化三效脱酚装置的安全管控。各相关企业要加强对三效脱酚装置的安全管控,从以下九个方面防范类似事故的发生:一是必须由有资质的设计单位设计或进行设计诊断。二是三效脱酚装置相关设备必须由有资质的单位制造,特别是压力容器和安全附件必须严格执行相应国家标准规范。三是必须由有资质的单位施工。四是必须设置必要的超压泄压装置。五是必须科学确定脱酚塔上塔液位,确保运行时液位不得低于下塔管程出口上沿,保证换热效率,防止超温,提高安全系数。六是必须控制开车升温速度和停车降温速度,控制上下壁温差,防止应力过大损伤脱酚塔,降低脱酚塔的使用寿命,甚至发生安全事故。七是必须把启动真空泵、打开排凝液阀并建立真空作为开蒸汽阀的前置条件,必要时设置联锁。八是必须将压力、温度、液位等关键数据接入DCS系统,实现系统的实时监控。九是必须加强教育培训,必须让相关岗位人员熟练掌握开车、正常操作、临时操作、异常处置、正常停车和紧急停车的操作步骤与安全要求,熟知工艺参数的正常控制范围及报警、联锁值设置,偏离正常工况的后果及预防措施和步骤,熟悉操作过程中的人身安全保障、职业健康注意事项等。
(四)严格开展首次使用化工工艺论证。鉴于首次使用的化工工艺可能存在反应失控、工艺参数控制不稳定、设备和材料安全可靠性不足等未知性和不确定的风险,未经论证直接投入生产,易造成事故发生。在选择国内首次使用的化工工艺时,要严格按照《危险化学品安全管理条例》、《危险化学品建设项目安全监督管理办法》和《危险化学品生产建设项目安全风险防控指南(试行)》的要求,开展首次使用化工工艺论证,论证不通过的安全条件审查不予通过。
(五)严格落实部门监管责任。各负有监管职责的部门要严格按照安全生产“三管三必须”要求,持续强化部门监管责任,切实把监管领域的隐患排查治理到位,把重大安全风险防控到位。对易发事故环节和风险高、不放心的重点企业,要提高检查频次,精准检查,确保查细、查深、查透,严防走形式、走过场。要强化严惩重罚,对发现的违法违规行为,要坚决立案查处,依法依规追究相关责任者的责任。
(六)深刻吸取事故教训。榆林市各相关企业要深刻吸取本次事故的教训,举一反三,全面审视并排查自身存在的问题和不足,进行安全评估,依据评估结果重新修订安全管理制度;进一步加强安全风险防控工作,搭建风险实时监测系统,利用传感器等技术对关键风险指标如温度、压力、液位等进行24小时监控,设定阈值实现自动预警;在企业内部营造浓厚安全文化氛围,通过宣传栏、内部刊物、安全知识竞赛等多种形式传播安全理念与事故案例,鼓励员工积极参与安全管理创新与隐患举报。
业务范围
上海翊员科技有限公司
✔ 过程安全管理
✔ 工艺危害分析(HAZOP、SIL定级、SIL验证)
✔ 火灾爆炸风险评估
✔ 粉尘爆炸风险评估(DHA)
✔ 活性药物成分风险管理(体系、检测、培训)
✔ 供应链EHS管理(审计与辅导)
✔ 业务连续性管理
✔ 公开课及定制培训
✔ 专项服务 - 建筑物冲击波爆炸风险评估
✔ 专项服务 - 报警管理及软件
✔ 专项服务 - 深度过程安全评估
✔ 专项服务 - EcoVadis认证辅导
✔ 专项服务 - 爆破片/安全阀计算
✔ 专项服务 - 粉尘爆炸泄压服务
✔ 专项服务 - 尾气管道泄爆计算


