外汇的定义
外汇,简而言之,就是外国货币或能够用于国际结算的支付手段,其以外国货币为单位进行表示。在我国,1996年颁布的《外汇管理条例》第三条对这一概念进行了详细界定,包括但不限于以下内容:
外国货币:这涵盖了纸币、铸币等实体货币形式。
外币支付凭证:这主要指票据、银行的付款凭证、邮政储蓄凭证等,这些凭证可用于国际交易中的支付。
外币有价证券:这包括政府债券、公司债券、股票等,它们代表着特定的经济权益。
特别提款权与欧洲货币单位:这两种国际货币单位也属于外汇的范畴。
其他外币计值的资产:这涵盖了所有以外币计值的其他资产,如存款、投资等。
通过上述内容,我们可以全面了解外汇的概念及其所涵盖的广泛范围。
汇率及标价方式
汇率,又称汇价,是指一种货币以另一种货币表示的价格,即两国货币之间的比价。在外汇市场上,汇率通常以两种货币之间的兑换比例来表示,且一个国家与另一个国家货币的汇率是成对出现的。例如,USD/JPY表示美元与日元之间的汇率,EUR/USD则代表欧元与美元的汇率。
汇率的报价分为买入价和卖出价。在外汇交易中,买入价和卖出价之间的差额被称为“差价”。差价以特定形式表示,例如GBP/USD=5545/50意味着1英镑的买方出价为5545美元,而卖方要价为5550美元。此外,汇率的最小变化单位为一点,即最后一位数的一个数字。
汇率的标价方式
汇率的标价方式有两种:直接标价法和间接标价法。直接标价法,又称应付标价法,以一定单位的外国货币为标准来计算应付出多少单位本国货币。而间接标价法,又称应收标价法,则以一定单位的本国货币为标准来计算应收若干单位的外国货币。
(3)外汇汇率的决定因素
外汇交易市场,作为不同国家货币交换的场所,是汇率决定的关键所在。与其它市场相似,外汇市场亦受到两大核心因素的驱动:首先是货币的供需关系,这决定了市场上货币的流动性和价值;其次是各国货币的价格,这种价格是以各自国家的单位进行标定的,反映了各国货币之间的相对价值。
外汇市场,这个由银行等金融机构、自营交易商以及大型跨国企业共同参与的交易场所,通过中介机构或电讯系统紧密相连,旨在以各种货币为交易对象进行买卖。它既可以是实体形态的外汇交易所,也可以是电子化的银行间外汇交易。据国际清算银行最新统计数据显示,国际外汇市场每日平均交易额高达6万亿美元以上。
外汇市场的诞生,最初是为了支持国际间贸易的顺畅进行。然而,如今这种交易已远超其原始功能,成为全球资本投机的热土。尽管如此,外汇市场的发展历史相较于股票、黄金、期货及利息市场而言仍显短暂。令人瞩目的是,它却以惊人的速度崛起。如今,外汇市场的每日交易额已超越6万亿美元,不仅成为全球最大的单一金融市场,更吸引了无数投机者的目光。
外汇市场存在的原因
(1)贸易和投资
在国际贸易中,进出口商常常需要支付和收取不同货币。当他们结清账目时,就涉及到了货币的兑换。此外,跨国公司在进行外国资产购买时,也必须进行货币兑换。
(2)投机
外汇市场的汇率会随着货币供需的变化而波动。交易员可以通过在低汇率时买入货币,在高汇率时卖出货币来赚取利润。这种投机行为在外汇市场中占据了很大比例。
(3)对冲
汇率的波动可能给拥有国外资产的公司带来风险。当汇率发生变化时,即使以外币计值的资产价值保持不变,以国内货币计值的价值也可能产生损益。为了消除这种风险,公司可能需要对冲其外汇风险。
(4)主要参与者
外汇市场的参与者包括中央银行、商业银行、非银行金融机构、经纪人公司、自营商以及大型跨国企业等。这些参与者交易金额巨大,每笔交易往往都在几百万美元甚至更多。
(5)市场特点
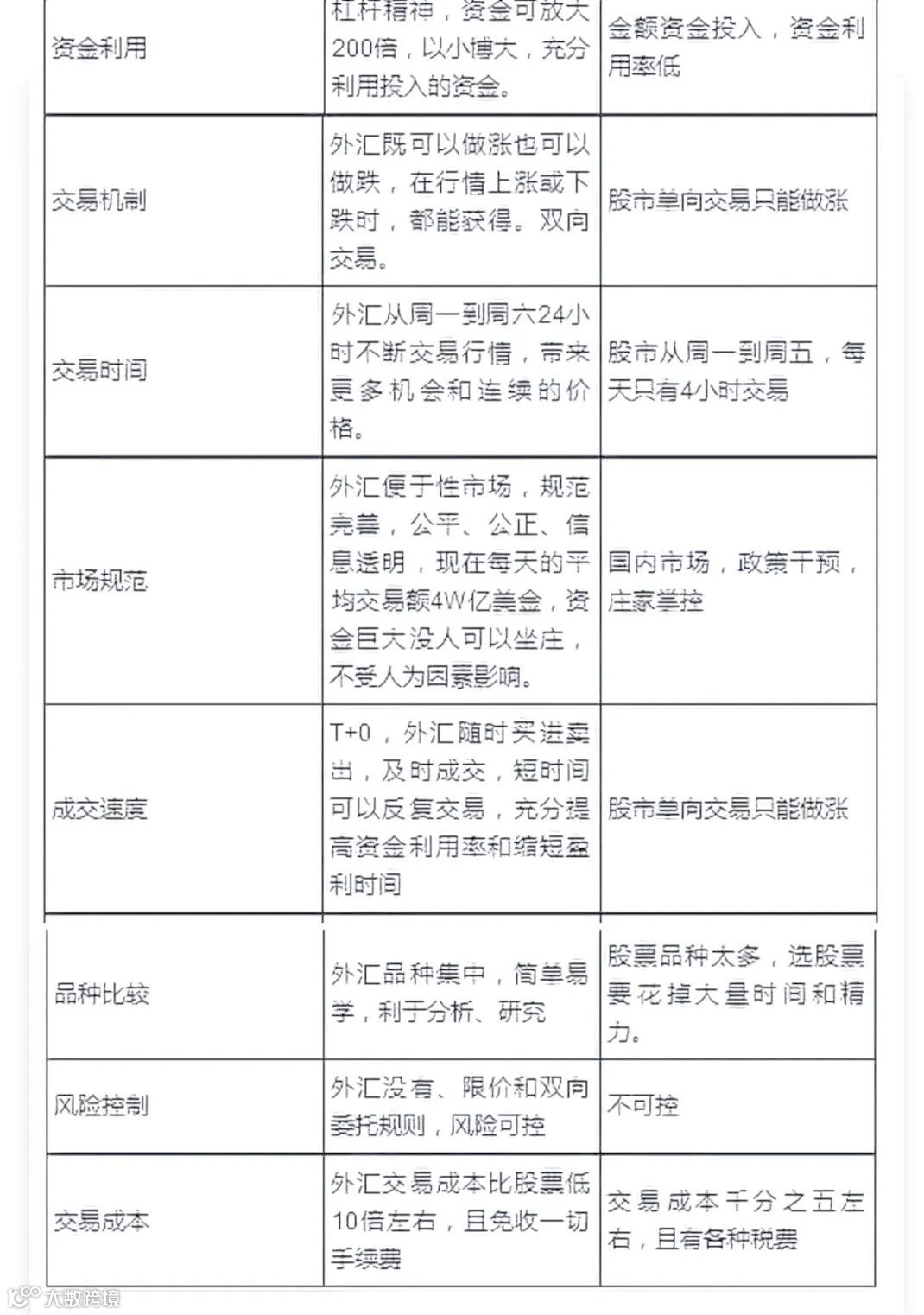
外汇市场之所以受到越来越多人的喜爱,成为国际投资者的新宠,是因为它具有以下特点:全球性、24小时交易、高流动性和杠杆效应等。这些特点使得外汇市场成为一个充满机会的投资场所。

(6)全球主要外汇市场概览
目前,全球共有30余个主要外汇市场,它们遍布于各大洲的多个国家和地区。若以传统地域来划分,这些市场可大致归为亚洲、欧洲和北美洲三大板块。其中,欧洲的伦敦、法兰克福、苏黎世和巴黎,美洲的纽约和洛杉矶,澳洲的悉尼,以及亚洲的香港、东京、新加坡等市场,均占据着举足轻重的地位。这些市场间的资金流动高效且顺畅,汇率差异微乎其微,从而共同构建了一个全球一体化运作、24小时无间断交易的统一国际外汇市场。
伦敦外汇市场。作为全球最大的外汇交易中心,伦敦见证了世界金融历史的沧桑变迁。自一次大战后,伦敦外汇市场便开始了其蓬勃的发展历程。1979年,英国废除外汇管制,进一步推动了市场的繁荣。这里,众多国际大银行设立分支,交易时间覆盖北京时间17:00至次日1:00。特别在每日21:00至次日1:00,伦敦与纽约市场的交易时间衔接,各大币种波动活跃,市场氛围异常热烈。
纽约外汇市场。作为北美洲最活跃的外汇市场,纽约不仅承载着美元的交易重任,还活跃着欧元、英镑、瑞郎、加元、日元等多种货币。其交易时间从北京时间21:00持续至次日4:00,与伦敦市场形成完美衔接。
香港外汇市场。作为亚洲地区的金融中心,香港的外汇市场同样不容小觑。由于香港的贸易状况与汇率紧密相关,因此市场对汇率波动的敏感度极高,参与度也极为频繁。交易时间集中在北京时间09:00至16:00,尽管时间窗口较短,但市场活跃度不减。
全球外汇市场交易时间概览。值得一提的是,北京时间晚上八点半至十二点这段时间,恰好是纽约和伦敦两大市场同时交易的时间段。同时,这段时间也是美国众多经济指标发布的时刻,使得市场波动更加剧烈。以下是北京时间各主要外汇交易市场的开市和收市时间表(请注意,欧美国家实行夏令时,时间可能有所调整):悉尼市场从06:00至15:00,东京市场从08:00至15:30,香港市场从09:00至16:00。而在欧洲,法兰克福市场从15:00至23:00,伦敦市场则从15:30至23:30(冬令时为16:30至00:30)。至于纽约市场,其交易时间则从20:20持续至次日3:00(冬令时为21:20至次日4:00)。
由于外汇市场是一个无形的市场,且现在的交易大多通过互联网进行,因此交易时间实际上是连续的。尽管我们列出了各主要外汇交易市场的开市和收市时间,但这仅仅反映了当地的主要工作时间。值得注意的是,目前国内的外汇市场已经实现了24小时不间断交易。

