Science正刊再+1!华算科技DFT计算全场5折!仅限本周,速抢!
固态发光材料的外部量子产率一直低于65%,且尚未有系统能同时实现接近100%的光致发光量子产率与商业化可行的稳定性。这一局限在胶体钙钛矿纳米晶中尤为突出,因为其离子晶格柔软、表面稳定性差。
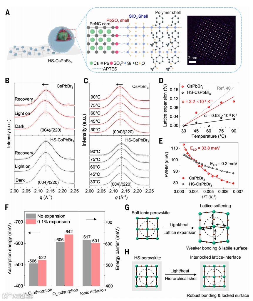
在此,韩国首尔国立大学Tae-Woo Lee教授等人引入了一种由相互键合的 PbSO4-SiO2-硅氧烷层组成的分层壳层结构。该结构形成了一个晶格-界面互锁网络,可锁定离子晶格并稳定表面化学。
采用 HS 的无机 PeNC(HS-CsPbBr3)薄膜在60°C、90% 相对湿度条件下的PLQY衰减10%所需时间(T90)为 3211 小时,在持续蓝光照射下为12000小时,这表明其具有与潜在商业应用相关的长期稳定性。
HS策略在组分上具有普适性和可扩展性,可实现从409至783纳米范围内的稳定发射,包括混合卤化物和杂化钙钛矿配方。此外,采用HS的有机-无机杂化PeNC(HS-MAPbBr3)显示出纯绿色发射,而这种组成通常对湿气和热量高度敏感,现展现出延长的湿热稳定性和光稳定性寿命,分别超过T90=3900小时和预估T90=27234小时。HS-MAPbBr3 PeNC薄膜还实现了100.0%的PLQY(平均 98.6%),将自吸收转化为高效的光子循环。
重量比为20% 的 HS-MAPbBr3 薄膜实现了EQY=91.4%,接近理论极限并超越了先前报道的固态发射体。HS 结构能防止铅泄漏,并支持卷对卷涂布、喷墨印刷以及超过3500像素每英寸的光刻图案化,可用于高分辨率显示演示。
相关文章以“A hierarchical shell locks and stabilizes perovskite nanocrystals with near-unity quantum yield”为题发表在Science上!并登顶今日Science封面!这也是Tae-Woo Lee教授昨日Nature之后再发Science!
发光材料驱动着显示、照明、传感、成像及光通信等诸多应用的进步。固态光发射体必须兼具强吸收和高光致发光量子产率(PLQY),以实现最大的光转换效率。然而,几乎所有已知的发射体在集成到致密固体薄膜中时,都会表现出浓度诱导猝灭和自吸收现象,从根本上限制了外量子效率(EQY;PLQY × 吸收率)和光转换效率。
因此,在照明和显示技术中,由于电-光转换不理想,每年有超过 2000 太瓦时的电能被浪费,约占全球电力消耗的 8%。胶体钙钛矿纳米晶(PeNCs)具有高吸收系数和本质上的高 PLQY,使其成为有前景的光转换材料。
但其柔软的离子晶格和不稳定的表面,会经历光、热和湿气诱导的结构和化学降解。如何在满足商业化可行稳定性的前提下实现接近100%的PLQY,仍然是一个核心挑战。
近期对块体钙钛矿的研究表明,光或热诱导的晶格膨胀会软化晶体晶格并加速缺陷形成。然而,这种晶格软化如何与胶体 PeNC 固体中的表面反应相耦合尚不清楚。
胶体PeNCs被弱结合的配体包围,同样具有这种本征的晶格软性,但晶格软化驱动的降解在胶体体系中的影响长期被忽视。其不稳定的表面化学性质及直接的环境暴露使降解过程更为复杂,尤其是在晶格与界面同时发生动态演化的实际工作条件下。
本文提出,胶体PeNCs(尤其是那些缺乏强壳层-晶格锚定的体系)的降解最好被理解为一种晶格-界面相互关联的过程,晶格膨胀与软化以及脆弱表面的界面化学反应协同加速了结构与光学性能的衰退。这一机制认识的不足,制约了稳定高效PeNC材料的理性设计。
作者报道了一种分级壳层(HS)结构,由互键合的PbSO4、SiO2及聚合物网络构成,以在PeNCs中同时实现高PLQY和商业化可行的使用寿命。该HS设计引入了晶格-界面互锁作为稳定策略,可约束钙钛矿晶格并锁固表面,从而抑制由晶格软化、离子迁移和界面反应驱动的降解途径。HS-MAPbBr3(MA,甲基铵)薄膜表现出100.0%的PLQY(平均98.6%),最大限度地减少了非辐射损耗,并将自吸收转化为有益的光子循环。
因此,20 wt%的薄膜实现了91.4%的EQY,接近理论最大值,并超越了所有已报道的固态发光体(EQY < 65%),包括稀土荧光粉、有机材料、量子点、碳点、金属纳米团簇及卤化物钙钛矿。
此外,HS-CsPbBr3 PeNC薄膜达到了商业化可行的光致发光稳定性:在加速老化条件(60°C, 90% RH)下T90 = 3211小时,在连续180 W/m2蓝光照射下T90= 12000小时。
该HS策略对不同组分均有效,并使HS-MAPbBr3实现了延长的湿热稳定性和光稳定性寿命,分别超过T90 = 3900小时和预估T90 = 27234小时。最后,展示了HS-PeNCs无铅泄漏,并具备优异的卷对卷印刷性和图案化兼容性,使其非常适用于生物相容、大面积、高分辨率的显示应用。
图1:受限HSs钙钛矿晶格。
图2:HS-PeNCs的老化稳定性。
图3:层次化外壳的广泛适用性。
图4:HS-PeNCs的加工性能与显示应用。
综上所述,本文提出了一种晶格-界面互锁稳定策略,通过构建由互键合PbSO4-SiO2-聚合物层构成的分级壳层结构,有效解决了胶体钙钛矿纳米晶因晶格软化与表面反应协同作用而导致的不稳定难题。
该设计同步锁固软性晶格并稳定界面,抑制了光热诱导的膨胀与表面降解,使HS-MAPbBr3薄膜在保持100.0%光致发光量子产率的同时,展现出卓越的稳定性。极高的发光效率将自吸收转化为光子循环,从而突破传统固态发光体中吸收率与发光效率的权衡限制,实现了91.4%的外量子产率,逼近理论极限。
该策略具有普适性,适用于混合卤化物、有机-无机杂化等多种组分,并具备无铅泄漏、可图案化加工等优势,为发展高性能、长寿命的钙钛矿光电器件提供了可行的材料基础与设计原则。
Qingsen Zeng, Yue Zhao, Sunghee Park, Huanyu Zhou, Hyun-Joon Shim, Tianshu Li, Jinseok Ryu, Min-Jun Sung, Xian Wei Chua, Eojin Yoon, Barney A. I. Lewis, Seung-Je Woo, Michele Forzatti, Min Ju Kim, Eun A. Kim, Linjie Dai, Jinhyeong Jang Yipeng Tang, Jin Jung Kweon, Hao Chen, Kyung Yeon Jang, Dong-Hyeok Kim, Woo Jin Jeong, Joo Sung Kim, Hyejin Lee, Kyueun Lim1,5 , Seong-Yong Cho, Chan Beum Park, Sung Keun Lee, Miyoung Kim, Henk J. Bolink, Bin Hu, Aron Walsh, Samuel D. Stranks, Tae-Woo Lee* ,A hierarchical shell locks and stabilizes perovskite nanocrystals with near-unity quantum yield, Science, https://www.science.org/doi/10.1126/science.ady1370

