DFT计算全场6折!华算科技新年献礼,催化/电池/半导体领域全覆盖,限时开抢!
开发高活性、高耐久且贵金属用量极少的阴极催化剂,是质子交换膜水电解槽面临的一项重大挑战。
在本文中,作者设计了一种基于铂的亚纳米催化剂,其特点是将共存的铂单原子与原子簇锚定在硫掺杂的碳载体上。这种双活性位点结构能够独立优化活性氢(H*)的形成与随后的复合动力学,从而打破了Sabatier原理的限制。具体而言,通过引入锰等过渡金属作为第二组分,调控了铂簇的界面电荷分布与功函数,促进了H*的形成与迁移;同时,邻近的缺电子铂单原子则改善了H*的复合动力学。
所制备的催化剂(Pt负载量仅为3.6 wt%)在15 mV过电势下实现了14.48 A mg-1的质量活性,达到商业40 wt% Pt/C催化剂的41倍。将该催化剂集成于水电解槽时,其铂负载量仅需商业基准的10%,却展现出优异的活性与稳定性,这为推动实际绿色制氢技术发展提供了关键进展。此外,通过原位实验与密度泛函理论(DFT)计算首次直接证实了H*的形成、迁移与复合过程,为析氢反应(HER)的解耦与催化剂的理性设计提供了新概念。
质子交换膜水电解槽(PEMWE)是可持续制氢的关键技术,具有高运行电流密度、高气体纯度以及对间歇性可再生电力输入快速响应等显著优势。然而,其广泛应用受到传统碳载Pt阴极催化剂的制约,该催化剂需要较高的Pt负载量(通常为0.5-2 mgPt cm-2),且在苛刻运行条件下存在固有稳定性问题。开发具有增强质量活性和卓越耐久性的Pt基催化剂,同时实现超低金属负载(<0.05 mgPt cm-2),仍是PEMWE商业化面临的主要挑战。
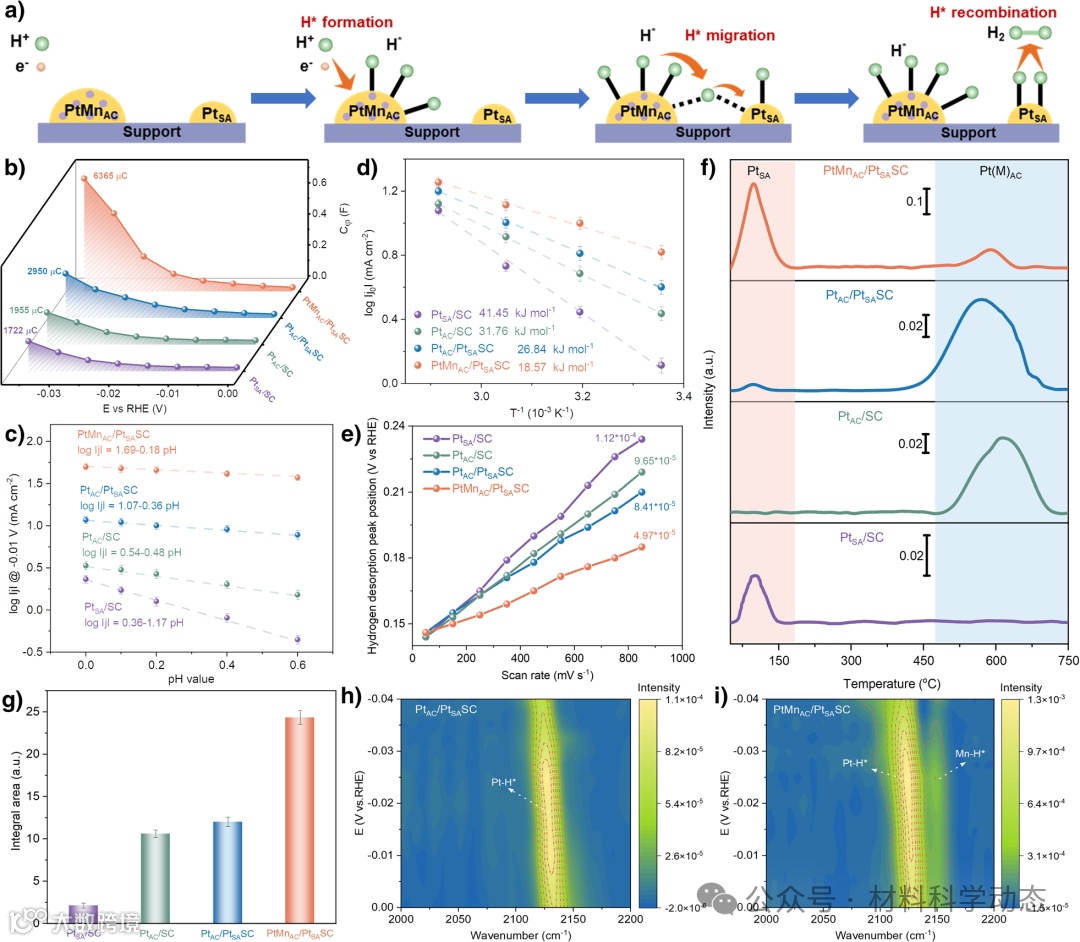
亚纳米级Pt基负载型催化剂,包括单原子(SA)和原子团簇(AC),是减少贵金属使用量的有前景候选材料。然而,其性能受限于Sabatier原理,该原理对Volmer步骤(M+H++e-→ M-H)中的电化学H*形成和Tafel步骤(M-H + M-H → 2M* + H2)中的后续化学H*重组施加了竞争性热力学要求。具体而言,PtAC物种表现出强烈的吸附和活化质子以形成H*的倾向,但它们在H*重组方面存在动力学迟缓的问题。相反,PtSA物种虽然能有效促进重组,但H*吸附能力有限。在单个催化剂中整合PtAC和PtSA物种有望从空间上分离并优化H*形成和重组动力学,但H*在它们之间的迁移通道是必要条件。然而,量子尺寸效应导致PtAC和PtSA之间存在较大的功函数差异,引起严重的界面能带弯曲和局域电荷积累,阻碍了H*的迁移。因此,催化剂表面高的H*覆盖度将导致H*的化学势相对于H2/H+电化学平衡发生显著偏离,从而限制了活性的提升。因此,开发高效的HER催化剂需要同时优化活性氢的形成、迁移和重组动力学。
在本文中,作者展示了在硫掺杂碳上同时具有PtSA和PtAC物种的双活性位点催化剂家族。通过引入Mn等第二过渡金属,本文精确调控了PtAC的界面电荷分布和功函数,从而有效降低了H*形成和Pt(M)AC与PtSA之间迁移的能垒。同时,缺电子的PtSA进一步促进了H*重组动力学。此外,强金属-载体相互作用使其在苛刻的还原条件下能够稳定运行。
因此,代表性的PtMnAC/PtSASC催化剂在Pt负载量仅为3.6 wt%的情况下,在三电极体系中表现出创纪录的质量活性,超过40 wt% Pt/C 41倍。在PEMWE中,该催化剂在500 mA cm-2下运行160 h,展现出卓越的活性和稳定性,Pt负载量仅为商业基准的1/10,代表了向实用化绿氢生产的关键进展。此外,通过operando实验和理论计算首次证实了H*形成、迁移和重组过程的直接证据,为解耦HER反应和催化剂的合理设计提供了新概念。
图1:a) PtMnAC/PtSASC制备过程的示意图。b) XRD图谱。c)–d) PtMnAC/PtSASC的HAADF-STEM图像和元素mapping图像。e)–f) PtMnAC/PtSASC的球差校正HAADF-STEM图像,放大图显示了PtMn原子簇(蓝色圆圈)及其周围的Pt单原子(红色圆圈)。g) 从(f)图中沿橙色和紫色方向提取的线强度剖面。
图2:a) Pt 4f和b) Mn 2p的高分辨率XPS谱图。c) Pt L3边的归一化XANES谱图。d) Mn K边的归一化XANES谱图。e) Pt L3边和f) Mn K边的EXAFS谱图的k3加权傅里叶变换。g) PtAC/SC的k3加权EXAFS谱图的小波变换。h) PtMnAC/PtSASC的k3加权EXAFS谱图的小波变换。
图3:三电极体系和PEMWE中的HER性能。a) HER极化曲线。b) −15mV下的质量活性和ECSA归一化活性,带误差棒。c) H/D同位素替换前后HER的Tafel斜率对比。d) 60mV过电位下的计时电流曲线(未进行iR校正)。e) 文献中各种代表性Pt基电催化剂的HER性能对比(−15mV下的质量活性和100 mA cm−2时的过电位)。源数据在源数据文件中提供(表S4)。f) PEMWE示意图,包括催化剂涂覆膜、阴极和阳极气体扩散层(GDL)。g) 使用PtMnAC/PtSASC和40wt% Pt/C阴极的PEMWE在80°C下使用Nafion 115膜的极化曲线。h) PEMWE在500mA cm−2电流密度和80°C下运行的计时电位曲线。
图4:通过氢迁移介导的路径促进界面H形成和化学复合反应动力学的机理。a) 双原子尺度位点介导的氢迁移机制示意图。b) 各种Pt(Mn)AC和PtSA的功函数计算(Evac:真空能级,Ef:费米能级,EV:价带)。c) PtAC/PtSASC和d) PtMnAC/PtSASC界面处的差分电荷密度(青色和黄色区域的变化分别代表电荷积累和耗尽)。e) 不同催化位点上H吸附的吉布斯自由能图。f) 化学复合反应的自由能曲线。g) PtMnAC/PtSASC上优化的H*吸附构型。
图5:H形成、迁移和复合行为的实验证据。a) H转移路径示意图。b) Cφ随电位的变化曲线。c) −0.01V(相对于NHE)时log|j|随pH的变化曲线。d) 各种催化剂的阿伦尼乌斯图。e) 氢脱附峰位置随扫描速率的变化曲线。f) H2-TPD实验。g) H2-TPD曲线的积分面积。h) PtAC/PtSASC和i) PtMnAC/PtSASC在Ar饱和的0.5M H2SO4中从0到−0.4V(相对于RHE)阶跃电位下记录的原位ATR-SEIRAS光谱。
综上,作者通过巧妙设计,构建了一种由PtMn双金属原子团簇(AC)与邻近Pt单原子(SA)共存的硫掺杂碳负载催化剂(PtMnAC/PtSASC),并首次提出“氢迁移通道”概念以显著提升析氢反应(HER)性能。
该催化剂的独特结构源于Pt与Mn前驱体在硫锚定位点上的竞争性吸附,不仅将Pt载量降至仅3.6 wt%,约为对照样品的一半,大幅降低贵金属成本,还实现了原子级分散的PtMn团簇与孤立Pt单原子在亚纳米尺度上的紧密共存。
高分辨电镜与谱学表征证实,二者间距约4 Å,形成了高效的氢溢流路径:富氢的PtMn团簇作为“氢源”,快速将吸附态氢(H*)经短程迁移供给缺氢的Pt单原子“活性位点”,从而协同优化了Volmer步骤(水解离)和Heyrovsky/Tafel步骤(H*复合脱附)的动力学。
得益于此,该催化剂在酸性介质中展现出卓越的HER活性,仅需19 mV过电位即可达到10 mA cm-2电流密度,质量活性高达23.5 A mg-1Pt,是商用Pt/C的28倍。
更重要的是,在质子交换膜水电解(PEMWE)的实际工况下,其阴极Pt载量低至0.036 mgPt cm-2(仅为商用Pt/C的1/10),远优于美国能源部2026年目标,并在1-3 A cm-2的工业级电流密度下稳定运行,展现出巨大的应用潜力。
本工作所提出的“原子团簇–单原子氢迁移通道”策略为设计高效、超低贵金属载量的电催化剂开辟了全新范式。
Constructing Hydrogen Migration Channel from Atomic Clusters to Single Atom for Superior Electrocatalytic Hydrogen Evolution with Ultralow Pt Loading. Angew. Chem. Int. Ed., 2025. https://doi.org/10.1002/anie.202523933.
#天津大学#大连理工大学#邹吉军#彭冲#双金属#团簇#PEMWE#掺杂#HER

