

课程详情
课程主题:揭秘“经营之圣稻盛和夫”高收益的经营秘诀,
课程时间:5月15-16号(周三、四),
课程地点:石家庄市星程酒店四楼;






课程时间:2019年5月15—16日(周三、四),
课程投资:1980元/位,
招生对象:企业老板、财务及各部经理,
课程地点:石家庄市星程酒店四楼;

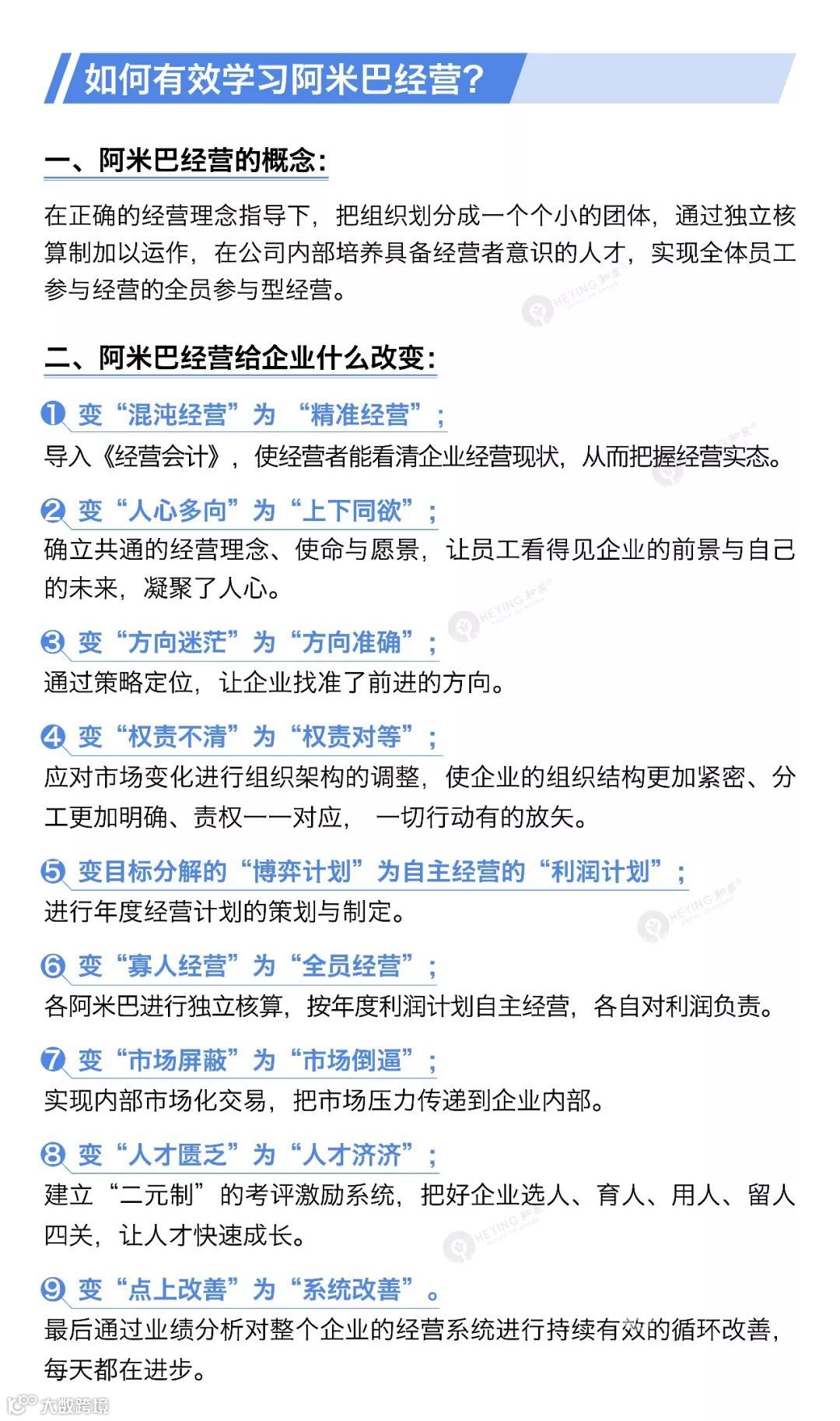
想了解更多企业经营管理精髓,
实现企业利润增长15%,您不容错过:
主 讲:(和英董事长:詹承坤老师)
时 间:2019年5月11—14日 · 成都
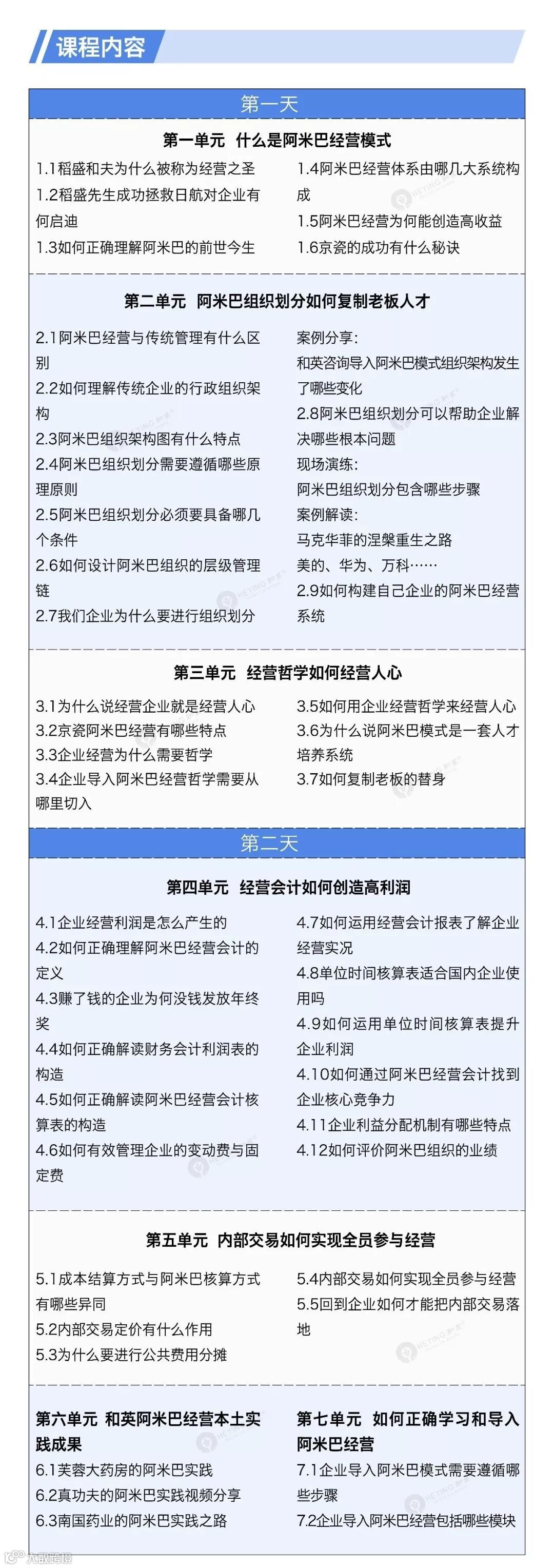
《人人成为经营者~阿米巴经营精华班》
主 讲 : 杨国锋老师
时 间:5月15—16日·石家庄
(提前报名汇款赠送稻盛和夫学习视频一份)

(如有侵权,请联系我们,我们将立即删除!)
欢迎关注『云学习平台』
为您提供《稻盛先生》更好的学习咨询!


