功能载体负载的亚纳米铜簇已成为电化学CO2还原(eCO2RR)制备多碳(C2+)产物的有前景催化剂,但其优异C-C偶联活性的机制根源仍模糊不清。
2026年1月22日,中国科学技术大学刘进勋在国际知名期刊Journal of the American Chemical Society发表题为《Electron-Rich Subnanometer Cu Clusters Facilitate CO-CO Coupling in CO2 Electroreduction》的研究论文,Jinze Zhu,Jia-Lan Chen为论文共同第一作者,刘进勋为论文通讯作者。
在本文中,作者将机器学习(ML)加速的巨正则蒙特卡洛采样与巨正则密度泛函理论相结合,揭示g-C3N4负载的Cu8簇如何通过电子与结构特性促进CO-CO二聚。随着电位负移,CO吸附在热力学上更受青睐而甲酸吸附被抑制,从而提高本征反应活性并增加C-C键形成的统计概率。
与扩展Cu(100)表面相比,Cu8簇通过纯顶位CO吸附展现出更低的CO-CO偶联能垒;其低配位铜原子使零电荷电位(UPZC)发生更大正移,并积累更多过剩电子电荷,这些因素增强了Cu-OCCO轨道杂化,并通过场–偶极耦合产生的强静电相互作用稳定OCCO中间体。尽管某些亚稳Cu8异构体本征活性较高,但热力学最稳定且CO饱和的Cu8(CO)15物种因其高占比和有利动力学而占主导地位。本研究凸显了电子结构与簇几何在调控电子转移和中间体稳定中的关键作用,为跨电催化平台提升高附加值产物形成提供了可迁移的设计准则。
电化学二氧化碳还原制备多碳化学品为碳资源循环利用与可再生电能储存提供了一条可持续路径。铜因其能催化碳-碳偶联生成乙烯、乙醇、乙酸盐等高附加值产物而独树一帜。然而,在温和过电位下仍难以高选择性获得多碳产物;在略负电位下反应倾向于一碳路径生成一氧化碳、甲酸或甲烷,而多碳产物通常在更负电位才大量出现。打破这一权衡需要抑制一碳路径并同时强化碳-碳键形成。
调控催化剂尺寸与配位环境是调节电催化性能的有效途径。单晶Cu(100)表面有利于一氧化碳二聚,但比表面积低、原子利用率不足;孤立的铜单原子虽可高效转化二氧化碳为一氧化碳,却缺乏邻近活性位点进行碳-碳偶联。介于两者之间的亚纳米铜簇兼具分子级精度和集体表面反应性,近期被证实对多碳产物具有更高选择性,但其构效关系复杂:每个簇存在众多近简并异构体,且在在反应过程中几何结构、配位环境和电荷状态持续波动,传统静态模型难以捕捉。因此,精确揭示簇上碳-碳偶联的电子与结构起源,是设计高效二氧化碳电还原催化剂的关键。
作者结合机器学习加速巨正则蒙特卡洛采样与巨正则密度泛函理论,系统探究石墨相氮化碳负载Cu8簇在真实电极电位下的行为。计算表明,随着电位负移,一氧化碳吸附逐渐占据主导并取代甲酸,使表面趋向高一氧化碳覆盖,为C-C偶联提供充足前驱体。与Cu(100)表面通过桥位吸附不同,Cu8簇仅通过顶位一氧化碳即可实现偶联,其低配位铜原子带来更正的零电荷电位,并在固定电位下积累更多过剩电子,从而增强铜-偶联中间体的轨道杂化,并通过场-偶极相互作用稳定关键中间体。尽管部分亚稳异构体也具活性,但热力学最稳定且高覆盖的一氧化碳饱和Cu8(CO)15占绝对优势并表现出最低反应能垒,是决定催化性能的核心物种。该工作阐明了电子结构与簇几何在调控电子转移和中间体稳定中的关键作用,为面向多电子、多键形成反应的下一代电催化剂设计提供了可迁移的理性准则。
图1:电位驱动Cu8/C3N4簇重构与表面物种演化。GCMC-GCDFT显示随电位负移HCOO被CO逐步取代,-1.0V时Cu8(CO)15成主导;Pourbaix与形成能分析证实CO饱和簇在-0.60 V以下热力学优于体相Cu,且AIMD验证结构完整,奠定高CO覆盖下C-C偶联基础。
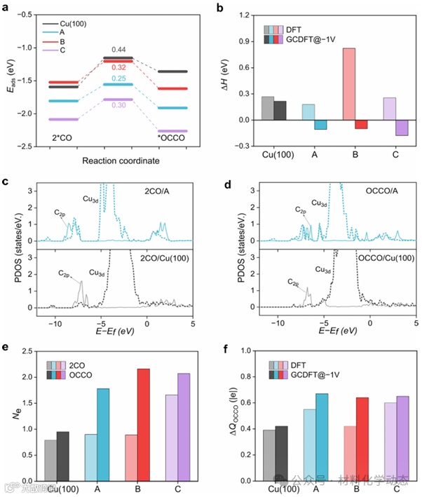
图2:CO-CO二聚反应势垒随电位骤降。全局最稳簇Cu8(CO)15在-1.00 V时Ea仅0.25 eV,远低于Cu(100)的0.44 eV;BEP关系揭示低配位Cu位点主导活性,OCCO负电荷从0.40|e|增至0.80|e|,表明电子注入与电位协同降垒。
图3:亚稳Cu8(HCOO)x(CO)y异构体活性与Boltzmann权重。虽B、C等异构体Ea≈0.30-0.41 eV,但热力学占比<5%;CO饱和全球最小A结构占65%且Ea最低,决定总反应速率,强调“热力学-动力学”双优才具实际贡献。
图4:Cu8簇vsCu(100)的电子优势解析。簇因高配位不饱和与正移UPZC,在-1.00 V固定电位下积累更多过剩电荷(ΔNe↑),Fermi能级高于OCCO-LUMO,场-偶极作用额外稳定中间体,使CO-CO偶联放热-0.18 eV而Cu(100)吸热0.23 eV,屏障降低≥0.12 eV。
图5:UPZC与能级对齐决定电荷注入能力。Cu8(CO)15的UPZC较Cu(100)正移>0.3 V,固定偏压下电子增量ΔNe达0.41-1.27|e|;Fermi-OCCO-LUMO差距仅0.40 eV(Cu(100)为0.69 eV),强化静电稳定,定量证明电子结构是簇高活性根源。
综上,作者结合机器学习加速采样与巨正则DFT,揭示g-C3N4负载的Cu8亚纳米簇在负电位下自发形成高CO覆盖的Cu8(CO)15,凭借低配位铜、更正零电荷电位与富电子表面,将CO-CO偶联能垒降至0.25eV,显著优于Cu(100),为设计高选择性CO2-to-C2+电催化剂提供“低配位-高电子密度-高CO覆盖”的普适准则。
Electron-Rich Subnanometer Cu Clusters Facilitate CO-CO Coupling in CO2 Electroreduction. J. Am. Chem. Soc., 2026. https://doi.org/10.1021/jacs.5c12495.

