枝晶生长限制金属电池寿命,尽管对人工固态电解质界面ASEI的化学成分进行了广泛优化,仍亟需开发新的ASEI设计路线。调控ASEI的晶体学微结构提供了一种前景广阔但尚未被充分探索的解决方案,然而其有效性存在不确定性。关键问题在于何种晶体学微结构状态才是最佳。
2026年1月8日,西安交通大学王艳飞,郁汶山,申胜平在国际知名期刊Nature Communications发表题为《Crystallographic microstructure engineering for artificial solid electrolyte interphases toward stable zinc electrode》的研究论文,Hongyu Cao为论文第一作者,王艳飞,郁汶山,申胜平为论文共同通讯作者。
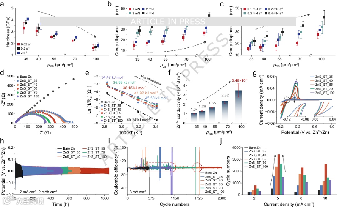
本文以水系锌电池中的ZnS ASEI为案例,系统研究了晶粒取向与晶界密度对锌负极性能的影响。结果揭示了最佳微结构状态:以面内111取向为主并耦合约55 μm/μm2的临界晶界密度,可将寿命延长18倍,在5mAcm-2下实现超过3400次循环且库仑效率达99.92%,超越大多数化学成分调控策略的效果。
机制上,111取向兼具更高的电化学动力学与机械强度;随着晶界密度增加至数十μm/μm2,电化学动力学提升而机械强度下降,两者的权衡决定了使电极循环稳定性最大化的临界密度。本研究展示了一种高效的ASEI设计路线:晶体学微结构工程。
可充电金属电池如高能量密度且成本低廉的水系锌电池被视为应对能源危机的重要保障,但其可靠性与循环寿命的提升仍面临挑战。核心难题之一是金属负极固有的枝晶生长难以控制,导致库仑效率降低与寿命快速衰减。构建人工固态电解质界面ASEI被视为缓解该问题的潜在途径,然而其在高倍率与长期循环场景下的效能与功能稳定性常常受限。理想的ASEI应同时阻断电极/电解液界面的有害反应、促进离子均匀传输并机械地承受沉积导致的界面波动,从而抑制枝晶生长;一旦ASEI被枝晶应力破坏,结构完整性丧失,功能即退化。因此ASEI需同时具备高电化学动力学与机械强度,优化要求严苛且复杂。
目前ASEI设计多集中于化学成分调控,例如通过引入或掺杂功能性化学物种来降低成核与扩散势垒,或借助富LiF等组分抑制枝晶。尽管某些策略取得一定功能提升,但该路线固有的缺陷是不同策略间缺乏通用性,添加剂/掺杂剂的适用性高度依赖具体材料体系,难以叠加多种手段以进一步提升性能,因此亟需开发更高效且普适的ASEI设计思路。
大多数ASEI呈现稳定晶体结构,其晶粒取向分布与晶界密度ρGB是两个基本微结构特征。晶体学取向直接影响离子亲和与扩散行为,也决定各向异性强度;晶界既作为离子输运通道,又是变形载体,因此改变ρGB可同时调控离子传输动力学与机械强度。上述认识提示,通过晶体学微结构工程而非化学成分调控,有望管理ASEI的电化学与力学性能,提高抑制枝晶的功能稳定性。然而,该路线因缺乏功效验证与机制指导原则而未被广泛重视。
已有研究在离子扩散动力学与反应活性方面探讨了取向依赖性并指出“最佳”取向,但忽略了该取向是否同时保证高机械强度的问题;若不能兼顾,ASEI功能仍会被枝晶快速穿透削弱。ρGB通常在0.01至100μm/μm2范围变化,其与机械强度呈非单调关系,可在Hall-Petch与逆Hall-Petch转折点找到对应最高强度的临界ρGB,但该临界值往往与电化学动力学要求的高ρGB错位。
电化学动力学与机械强度对微结构特征的依赖相互交织甚至互斥,导致多种竞争或协同的电化学力学机制,使调控原则复杂化。因此,发展基于晶体学微结构的ASEI设计路线需解决:ASEI微结构如何影响其电化学与力学性质及后续枝晶行为?何种微结构状态最优,可将电极循环稳定性提升至何种程度?
本研究以水系锌电池中具有可接受离子电导、机械韧性与化学稳定性但仍受枝晶困扰的闪锌矿相ZnS ASEI为模型,利用脉冲激光沉积在裸锌表面构筑具有可控晶体学微结构的ZnS层,系统研究取向与ρGB对电化学动力学、机械强度及循环稳定性的影响。
结果揭示:ZnS 111取向可整合高电化学动力学与机械强度,为最优取向;随ρGB增加,动力学提升而强度下降,两者权衡给出使循环稳定性最大化的临界ρGB约55μm/μm2。具备该最优微结构的ZnS ASEI在对称电池中寿命延长18倍,在5mAcm-2下实现逾3400圈循环且库仑效率达99.92%,性能媲美甚至超越化学成分调控策略,证明晶体学微结构工程是一种高效的ASEI设计路线。
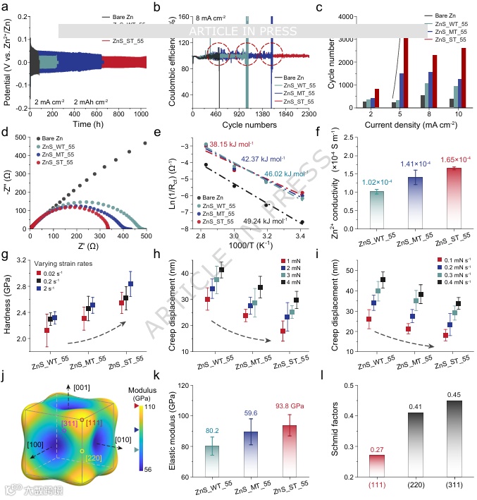
图1:Zn2+吸附能与(111)织构表征。DFT显示ZnS(111)面吸附能最低(-3.57eV)、活性位点最密;SEM、XRD与极图证实通过PLD可控制备强/中/弱(111)取向的ZnS_x_55 ASEI,为后续取向比较提供唯一变量。
图2:(111)取向决定寿命、动力学与力学性能。对称电池寿命随(111)增强由~70h提至>1000h;Rct、Era下降,Zn2+电导升至1.65×10-4Sm-1;硬度、蠕变抗力与弹性模量同步提升,揭示(111)面同时优化动力学与力学。
图3:取向抑制枝晶形貌演化。CLSM与SEM显示强(111)使枝晶由密集簇状变为局部短刺,最终几乎无枝晶;4mAhcm-2下平均枝晶宽度与高度分别降至弱织构样品的25%,证实(111)面显著提升抑制效率。
图4:晶界密度ρGB调控力学-动力学与循环性能。硬度随ρGB增加呈反Hall-Petch下降,Rct与Era降低、CV峰电流升高;对称电池寿命在ρGB,c≈55μm/μm2达峰值>1000h,5mAcm-2下3400圈CE=99.92%,确立最佳晶界密度。
图5:ρGB决定失效模式与应力分布。低ρGB形成离散鼓包;ρGB,c实现均匀沉积与最少裂纹;过高ρGB出现网状裂纹与扩散枝晶;MD显示ρGB,c平衡离子通道与力学阈值,抑制自催化枝晶增殖。
图6:晶微结构工程路线图与性能对比。提出“先取向后晶界”原则:取向效应协同则最大化,晶界存在权衡需取临界值;ZnS_ST_55寿命较裸Zn提升18倍,优于化学掺杂、电解液调控等传统策略,证实该路线的普适与高效。
综上,本研究提出晶体学微结构工程策略,在ZnS ASEI中同步优化111取向与临界晶界密度约55μm/μm2,使水系锌负极寿命延长18倍,3400圈循环库仑效率达99.92%,性能超越多数化学成分调控方案,为金属电池界面设计提供普适高效新路线。
Crystallographic microstructure engineering for artificial solid electrolyte interphases toward stable zinc electrode. Nat. Commun., 2026. https://doi.org/10.1038/s41467-025-68212-3
#Nature子刊#西安交通大学#王艳飞#郁汶山#申胜平#晶微结构#水系电池#锌电池#金属电池#固态电解质界面

