绝缘晶体薄膜中的晶界通常会引发晶格重构并产生过量的带隙中间态,这些态可能形成电荷载流子的传输通道,导致绝缘性能严重退化。
本研究发现,多晶无机分子介电薄膜中特殊的范德华结构使其晶界呈现出惰性的电学行为。
通过变温电学测量与第一性原理计算,本文揭示了此类晶界不存在带隙中间态,从而解释了Sb2O3多晶薄膜具有超低漏电流的原因。
借助导电原子力显微镜的系统性测量,本文进一步验证了多晶薄膜晶粒内部与晶界区域电学行为的不可区分性。
这一发现为无机分子薄膜作为兼容性栅介质材料在先进二维器件中的应用奠定了坚实基础。
具有范德华(vdW)表面的绝缘晶体,例如六方氮化硼(hBN),因其作为栅介质的卓越性能而受到越来越多的关注,这促进了基于二维(2D)材料的固态物理研究和集成器件的发展。当与二维材料集成时,它们可以形成饱和良好的界面,并实现高性能器件(如场效应晶体管(FET))的制造。然而,大多数报道的具有层状结构的vdW绝缘晶体是通过剥离-转移方法与二维材料集成的,这与半导体制造工艺不兼容。一种新型的具有笼状无机分子结构的vdW绝缘晶体——三氧化二锑(Sb2O3),即所谓的无机分子晶体(IMC),已经出现并吸引了大量研究兴趣。除了其在二维器件中的优异性能外,它还可以通过热蒸发法制备,其小的笼状分子在升华过程中得以保留。这种与晶圆厂兼容的制备技术为二维电路的可扩展集成提供了无与伦比的便利性。然而,对于这种无机分子电介质薄膜,一个令人费解的事实仍未得到解释。多晶薄膜由于晶界(GBs)的存在,其性能通常远逊于其单晶对应物。例如,绝缘体中的晶界会形成重构的晶格键和多余的带隙中间态,这些中间态可能充当载流子的传输路径,导致其绝缘性能严重退化。与这一经典理论相反,具有纳米级晶粒的Sb2O3多晶无机分子薄膜(PIMF)却表现出出乎意料的高绝缘性能。
在这项工作中,展示了Sb2O3 PIMF电学行为的理论和实验结果。常规介电晶体中的常见晶界会导致晶格重构和多余的带隙中间态,从而形成载流子的泄漏路径并降低绝缘性能(图1a)。相比之下,本文表明,PIMF优异的绝缘性能源于其具有典型vdW结构的晶界的电学惰性行为。这些饱和的vdW晶界不存在带隙中间态,从而使得多晶薄膜与其单晶对应物具有几乎相同的绝缘性能(图1b)。
图1:常规晶体与无机分子晶体的晶界结构及其产生的电子态。(a) 常规电介质(HfO2)中的典型晶界结构。断裂的键和重构的键在带隙内产生中间态,形成载流子泄漏的路径。(b) 无机分子晶体(IMCs)电介质(Sb2O3)中的vdW晶界。vdW晶界不存在中间态,使得多晶无机分子薄膜(PIMF)可能具有与单晶薄膜相同的绝缘性能。
图2:Sb2O3 PIMF的结构和电学表征。(a) 示意图展示了Sb2O3 PIMF的制备过程及其晶界结构。(b)和(c) Sb2O3 PIMF的选区电子衍射(SAED)表征和高分辨透射电子显微镜(HR-TEM)图像,显示出典型的多晶结构,晶粒尺寸约为10 nm。(d) 沉积在Si衬底上的Sb2O3薄膜的截面HR-TEM图像,从中可以观察到贯穿薄膜的横向晶界。(e) Sb2O3 PIMF在不同温度下的电流阻挡测量。虚线表示DRAM的技术要求。插图:根据FNT理论的线性拟合(上)和器件示意图(下)。
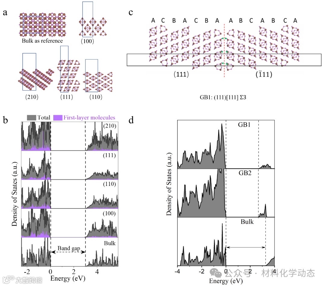
图3: DFT计算用于研究vdW晶界对Sb2O3能带结构的影响。(a) 具有低指数晶面(100)、(110)、(111)和(210)的Sb2O3晶体模型结构,其中所有分子的完整分子结构均得以保持。蓝色矩形表示晶胞。构建了真空层以代表表面上分子的暴露。体相晶体模型作为参考进行计算。(b) 所构建的Sb2O3晶体模型和体相晶体的计算态密度(DOS)。紫色区域代表薄膜表面顶层分子的贡献。表面分子的存在不会产生额外的带隙中间态。(c) Σ3面外扭转孪晶界(GB1:(111)[111] Σ3)的示意图。晶界平面由红色虚线指示,垂直于纸面。箭头突出了边界处的三个最近邻原子对(O—O、Sb—Sb和Sb—O)。顶部显示了体相(111)和(1̅11)面的堆叠序列,标记为A、B和C。(d) 使用数值原子轨道计算的孪晶界GB1和GB2与体相的DOS比较。
图4:通过C-AFM对Sb2O3 PIMF进行电学测量。(a) C-AFM测量的示意图,可分别对晶界和晶粒进行电学表征。(b) 通过AFM获得的10 nm厚Sb2O3 PIMF的形貌图,并标示出晶粒和晶界。(c) 在晶粒中心和晶界处获得的I-E曲线。展示了正向扫描(上)和反向扫描(下)的曲线。粗线代表在100多个测量位置获得的所有曲线的平均I-E曲线。(d) 根据FNT理论对平均I-E曲线进行拟合。(e) 晶粒和晶界达到固定电流3 pA所需电场的比较。(f) 在同一区域对Sb2O3 PIMF重复进行3次的电流分布图。
综上,该研究揭示了无机分子介电薄膜中范德华晶界(vdW GBs)所具有的独特电学惰性行为,为解决多晶介电材料因晶界导致绝缘性能严重退化的经典难题提供了全新的思路。
传统绝缘体中的晶界通常会因键的断裂与重构而产生带隙中间态,形成载流子泄漏通道,从而劣化器件性能。
然而,本工作通过系统的实验与理论计算证明,在由三氧化二锑(Sb2O3)构成的多晶无机分子薄膜(PIMF)中,其晶界继承了材料本征的范德华结构特征。
这种特殊的结构使得晶界处不存在悬挂键或重构键,从而在理论上和实验上均被证实不产生任何带隙中间态。
温度依赖的电学测量显示,该薄膜的漏电流密度极低且遵循福勒-诺德海姆隧穿机制,表现出与温度无关的特性,这明确排除了缺陷或陷阱辅助的隧穿过程。
更为直接的证据来自于导电原子力显微镜(C-AFM)的纳米尺度表征,结果清晰地表明晶粒内部与晶界处的电流-电压特性在统计上完全无法区分,且高导电区域与晶界位置无任何关联,这与传统金属氧化物(如HfO2)中晶界作为优先导电和退化路径的行为形成了鲜明对比。
van der Waals grain boundaries with inert electrical behaviors in inorganic molecular dielectric film, Nat. Commun., 2026. https://doi.org/10.1038/s41467-026-69066-z.
#华中科技大学#翟天佑#刘开朗#新加坡国立大学#河北大学#巩朋来#范德华界面#PIMF#范德华结构

