原告陈某与被告吴某为同村村民,2020年吴某因资金周转需要向陈某借钱,借款到期吴某未按时还款,催要未果后,陈某将吴某诉至荣成法院索要借款,庭审中二人对借款本金产生争议。陈某提交三张单据,分别是两张借条和一张收条,具体为“借条 今借人民币叁万伍仟圆整,借款期限3个月 2020.3.4”“借条 今借人民币叁万圆整,借款期限3个月 2020.2.25”“收条 今借人民币陆万伍仟圆整 2020.3.4”,均由吴某签字。陈某主张吴某借款的金额为13万元,前两张借条合计6.5万元,是以若干几千元不等的存单交付,最后一张收条6.5万元是当面以现金方式交付后吴某出具收条。而吴某主张借款金额为6.5万元,即为前两张借条载明的款项,也认同存单交付的方式,但辩称最后一张收条指的是收到两张借条的6.5万元,而非一笔新的借款。
法院经审理认为,合法的借贷关系受法律保护。原、被告双方对两张借条均予认可,且有吴某支取陈某存单的取款记录为证,对两张借条共计6.5万元的借款予以认可。而关于收条的6.5万元,陈某主张现金交付,但从双方的交易往来看,现金交付6.5万元不符合双方交易习惯,且陈某主要以务农为生,未举证证明大额现金来源及具备出借大额现金的能力,仅凭收条无法认定其向吴某出借6.5万元现金的事实,对陈某所称的收条6.5万元为借款的主张本院无法支持。最终,法院判决被告吴某于判决生效后十日内偿还原告陈某借款6.5万元及利息,驳回原告陈某的其他诉讼请求。
一般来说,“借条”是借款人向出借人开具的表明借款人有到期“还款赎条”义务的借款凭证,代表的是借款合同关系,能够最直接证明双方的借贷关系,证明力较强。“欠条” 是对以往双方经济往来的一种结算凭证,此种经济往来不一定是基于民间借贷关系,欠货款、租金等都可能是欠条的产生原因。“收条”是收到财物时接收人开具的证明这一交付事实的凭证,通常不会单独产生债权债务关系。一字之差,含义大相径庭。
生活中如果向他人出借款项,尽量做到“有约在先”,要让借款人出具规范的借条,并保存转账记录等证据,留存好对方的身份证复印件,以减少将来的“唇枪舌战”甚至“对簿公堂”。
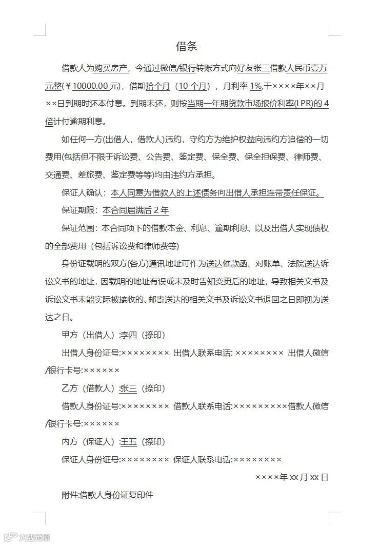
为大家提供一个借条模板,若发生民间借贷可参照本样式出具借条。

《中华人民共和国民法典》第六百六十七条 借款合同是借款人向贷款人借款,到期返还借款并支付利息的合同。
《中华人民共和国民法典》第六百六十八条 借款合同应当采用书面形式,但是自然人之间借款另有约定的除外。借款合同的内容一般包括借款种类、币种、用途、数额、利率、期限和还款方式等条款。
《最高人民法院关于审理民间借贷案件适用法律若干问题的规定》第二十五条 出借人请求借款人按照合同约定利率支付利息的,人民法院应予支持,但是双方约定的利率超过合同成立时一年期贷款市场报价利率四倍的除外。前款所称“一年期贷款市场报价利率”,是指中国人民银行授权全国银行间同业拆借中心自2019年8月20日起每月发布的一年期贷款市场报价利率。
2024-05-21
2024-05-20
来源丨山东高院

