

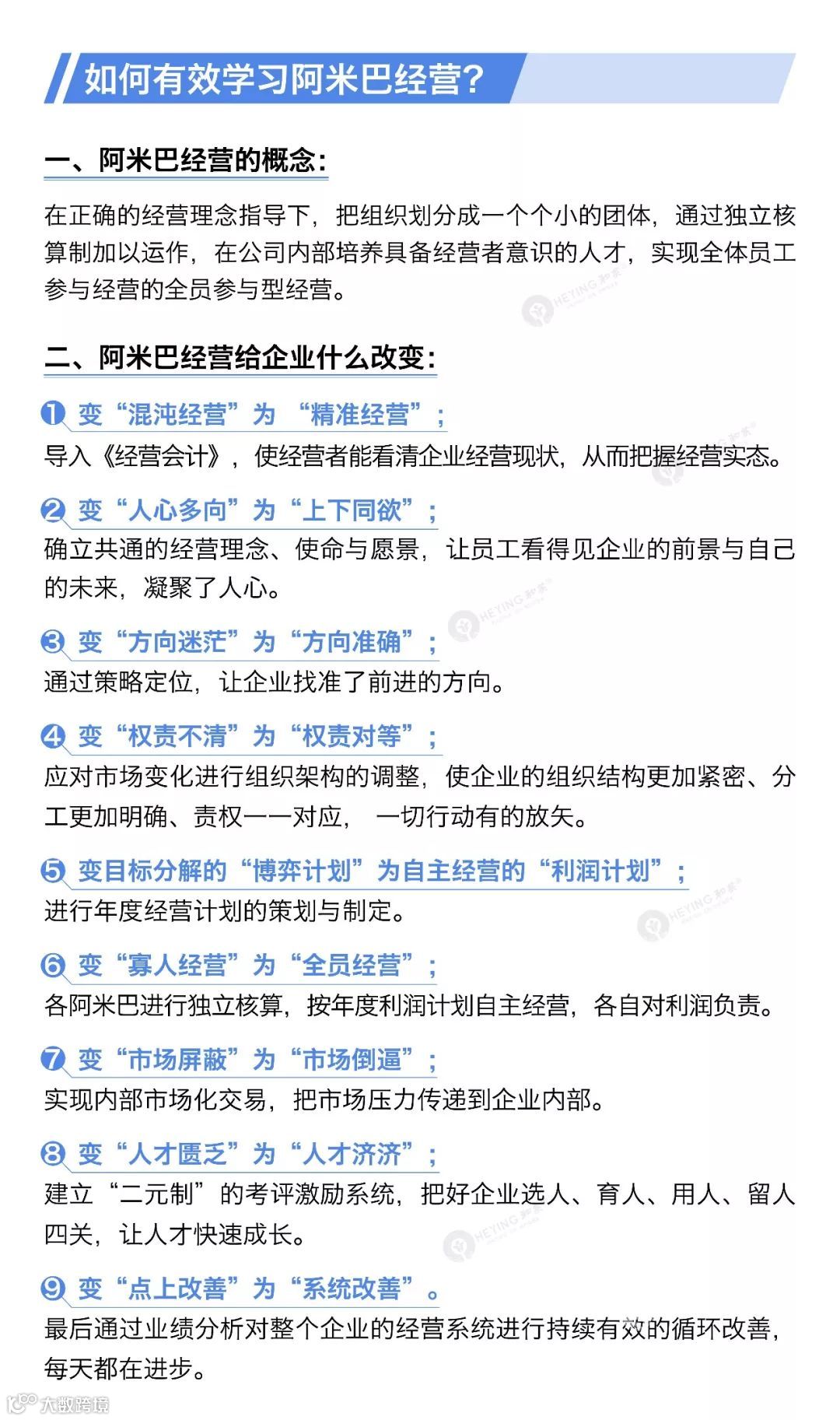
课程详情
课程主题:揭秘“经营之圣稻盛和夫”高收益的经营秘诀
课程时间:2019年4月12-13号(周五、周六)
课程地点:石家庄市观和国际大酒店






课程时间:2019年4月12~13日(周五、周六),
课程投资:1980元/位,
招生对象:董事长、总经理、股东(参课时请携带个人名片签到入场),
课程地点:石家庄观和国际大酒店(石家庄南二环与裕翔街交叉口南行200米路西河北师范大学东门)

想了解更多企业经营管理精髓,
实现企业利润增长15%,您不容错过:
主 讲:(和英董事长:詹承坤老师)
时 间:2019年4月20—23日 · 杭州
《人人成为经营者~阿米巴经营精华班》
主 讲 : 杨国锋老师
时 间:4月12—13日 · 石家庄
(提前报名汇款赠送稻盛和夫学习视频一份)

(如有侵权,请联系我们,我们将立即删除!)
欢迎关注『云学习平台』
为您提供《稻盛先生》更好的学习咨询!


