
2024年上半年,国资国企领域有何重要政策?晓智为大家汇编各部委发布的国资国企相关政策合集,一起来看。
内容来源 | 国资智库汇总整理
2024年1-6月政策合集
1. 《国务院关于进一步完善国有资本经营预算制度的意见》
发布机构:国务院
发布时间:2024年1月
2. 《防范和查处假冒企业登记违法行为规定》
发布机构:国家市场监督管理总局
发布时间:2024年1月
3.《关于优化中央企业资产评估管理有关事项的通知》
发布机构:国务院国资委
发布时间:2024年1月
4. 《关于推动未来产业创新发展的实施意见》
发布机构:工业和信息化部 教育部 科技部 交通运输部 文化和旅游部 国务院国资委 中国科学院
发布时间:2024年1月
5. 《中央企业安全生产监督管理办法》
发布机构:国务院国资委
发布时间:2024年1月
6. 《中央企业安全生产考核实施细则》
发布机构:国务院国资委
发布时间:2024年3月
7. 《关于加强监管防范风险推动资本市场高质量发展的若干意见》
发布机构:国务院
发布时间:2024年4月
8. 《关于深化新时代新征程中央企业青年创新创效活动的意见》
发布机构:国务院国资委
发布时间:2024年3月
9. 《划转充实社保基金国有股权及现金收益运作管理暂行办法》
发布机构:财政部 人力资源社会保障部 国务院国资委
发布时间:2024年3月
10. 《关于新时代中央企业高标准履行社会责任的指导意见》
发布机构:国务院国资委
发布时间:2024年6月
11. 《国有企业管理人员处分条例》
发布机构:国务院
发布时间:2024年5月
12. 《促进创业投资高质量发展的若干政策措施》
发布机构:国务院
发布时间:2024年6月
国务院关于进一步完善国有资本经营预算制度的意见
2024年1月
扩大国有资本经营预算覆盖范围。政府授权的机构(部门)等履行出资人职责的企业(即一级企业),应按规定上交国有资本收益,法律法规另有规定的除外。国有资本收益包括国有独资企业和国有独资公司应交利润、国有控股和参股企业国有股股息红利、国有产权转让收入、企业清算收入等。加快推进党政机关和事业单位所办一级企业按规定上交国有资本收益。凭借国家权力和信用支持的金融机构所形成的资本和应享有的权益,纳入国有金融资本管理,法律法规另有规定的除外。
优化国有控股、参股企业国有股收益上交机制。国有控股、参股企业按照市场化、法治化原则建立健全分红机制。政府授权履行出资人职责的机构(部门)以及有关党政机关和事业单位(以下统称出资人单位)研究提出国有控股、参股企业利润分配意见时,应当统筹考虑国有经济布局优化和结构调整总体要求,企业所处行业特点、发展阶段、财务状况、发展规划以及其他股东意见等,所提意见的利润分配原则上不低于同类国有独资企业和国有独资公司收益上交水平。出资人单位应督促国有控股企业依法及时制定利润分配方案,股东(大)会审议决定上年利润分配方案的时间原则上不晚于当年9月底,利润分配方案通过后,企业应及时按规定上交国有股股息红利。
全文如下:
向上滑动阅览
国务院关于进一步完善
国有资本经营预算制度的意见
国发〔2024〕2号
各省、自治区、直辖市人民政府,国务院各部委、各直属机构:
国有资本经营预算,是国家以所有者身份依法取得国有资本收益并对所得收益进行分配而发生的各项收支预算,是政府预算的重要组成部分,是企业国有资产管理的重要内容,是落实国家战略、增强政府宏观调控能力、推进国有经济布局优化和结构调整的重要力量。为进一步完善国有资本经营预算制度,更好发挥国有资本经营预算的功能作用,现提出以下意见。
一、总体要求
以习近平新时代中国特色社会主义思想为指导,全面贯彻落实党的二十大精神,坚持稳中求进工作总基调,完整、准确、全面贯彻新发展理念,加快构建新发展格局,着力推动高质量发展,坚持和加强党的全面领导,坚持和完善社会主义基本经济制度,坚持社会主义市场经济改革方向,按照深化预算管理制度改革以及健全管资本为主的国有资产监管体制的要求,进一步完善国有资本经营预算制度,扩大实施范围,强化功能作用,健全收支管理,提升资金效能,支持国有资本和国有企业做强做优做大,提升企业核心竞争力,建立更加紧密的国有资本经营预算与国有资产报告衔接关系,切实发挥对宏观经济运行、国有经济布局结构的重要调控作用。
——坚持党的领导。将坚持和加强党的全面领导贯穿国有资本经营预算管理的全过程和各方面。坚决落实党中央决策部署,强化国有资本经营预算对落实党和国家重大政策的保障能力。
——推动全面覆盖。有序扩大国有资本经营预算实施范围,逐步实现国有企业应纳尽纳。严格落实预算法及其实施条例、公司法、企业国有资产法等法律法规规定,依法依规收取国有资本收益。
——支持企业发展。强化支持国有企业高质量发展的资本金注入,推动解决国有企业发展中的体制机制性问题,促进更好发挥国有经济战略支撑作用。
——体现全民共享。坚持在发展中保障和改善民生,国有资本经营预算主要用于促进国有企业高质量发展,夯实共同富裕的物质基础。兼顾企业发展和收益分配,分类分档确定国有资本收益上交比例,按规定安排部分资金调入一般公共预算,统筹用于保障和改善民生。
——优化布局结构。聚焦推进国有经济布局优化和结构调整,推动国有资本向关系国家安全、国民经济命脉的重要行业和关键领域集中,向关系国计民生的公共服务、应急能力、公益性领域等集中,向前瞻性战略性新兴产业集中,促进经济高质量发展。
——提升预算绩效。深入落实党中央、国务院关于全面实施预算绩效管理的决策部署,将国有资本经营预算支出纳入绩效管理,推动预算与绩效深度融合,全面提升资金效能。
到“十四五”末,基本形成全面完整、结构优化、运行顺畅、保障有力的国有资本经营预算制度。国有资本经营预算的功能定位更加清晰,对宏观经济运行、优化国有经济布局的调控作用更加有效,收支政策的前瞻性、导向性更加彰显,支持国有企业高质量发展的资本金注入渠道更加畅通稳定。
二、完善国有资本收益上交机制
(一)扩大国有资本经营预算覆盖范围。政府授权的机构(部门)等履行出资人职责的企业(即一级企业),应按规定上交国有资本收益,法律法规另有规定的除外。国有资本收益包括国有独资企业和国有独资公司应交利润、国有控股和参股企业国有股股息红利、国有产权转让收入、企业清算收入等。加快推进党政机关和事业单位所办一级企业按规定上交国有资本收益。凭借国家权力和信用支持的金融机构所形成的资本和应享有的权益,纳入国有金融资本管理,法律法规另有规定的除外。
(二)健全国有独资企业和国有独资公司收益上交机制。国有独资企业和国有独资公司以年度归属于母公司所有者的净利润为基础,依法扣除以前年度未弥补亏损、提取的法定公积金等后,按一定比例计算上交收益。各级政府要根据行业、企业类型等,完善国有独资企业和国有独资公司上交收益比例分类分档规则,健全动态调整机制。需要作出调整的,由本级财政部门会同政府授权履行出资人职责的机构(部门)提出建议,报本级政府批准后执行。新增企业适用的分类分档上交收益比例,由本级财政部门商有关单位审核确认。法律法规另有规定的,依其规定执行。
(三)优化国有控股、参股企业国有股收益上交机制。国有控股、参股企业按照市场化、法治化原则建立健全分红机制。政府授权履行出资人职责的机构(部门)以及有关党政机关和事业单位(以下统称出资人单位)研究提出国有控股、参股企业利润分配意见时,应当统筹考虑国有经济布局优化和结构调整总体要求,企业所处行业特点、发展阶段、财务状况、发展规划以及其他股东意见等,所提意见的利润分配原则上不低于同类国有独资企业和国有独资公司收益上交水平。出资人单位应督促国有控股企业依法及时制定利润分配方案,股东(大)会审议决定上年利润分配方案的时间原则上不晚于当年9月底,利润分配方案通过后,企业应及时按规定上交国有股股息红利。
(四)加强国有资本经营预算收入管理。收入预算要根据企业年度盈利情况和国有资本收益收取政策等合理测算,上年结余资金应一并纳入收入预算编制范围。纳入国有资本经营预算覆盖范围的企业,要确保利润数据真实可靠,及时足额申报和上交收益,按照政策规定免交收益的应当零申报。规范完善国有资本收益上交渠道和方式。划转充实社保基金的国有资本,其收益不纳入国有资本经营预算管理,按照《国务院关于印发划转部分国有资本充实社保基金实施方案的通知》(国发〔2017〕49号)等文件规定执行。
三、提升国有资本经营预算支出效能
(五)优化支出结构。国有资本经营预算安排要切实贯彻党的路线方针政策,聚焦关键领域和薄弱环节,增强对国家重大战略任务的财力保障,强化资本金注入,提高资金配置效率,更好发挥对重要行业产业发展的引领作用。重点用于落实党中央、国务院决策部署,保障国家战略、安全等需要,支持国有企业高质量发展,推进国有经济布局优化和结构调整,对下级政府特定事项的转移支付等。
(六)加强支出管理。国有企业可根据国有资本经营预算重点支持方向和企业发展需要,向出资人单位申报资金需求。要强化支出预算审核和管理,坚持政策导向,区分轻重缓急,提升资金安排使用的科学性、有效性和精准性。严格预算约束,严禁超预算或者无预算安排支出。资金拨付严格执行国库集中支付制度。资本性支出应及时按程序用于增加资本金,严格执行企业增资有关规定,落实国有资本权益,资金注入后形成国家股权和企业法人财产,由企业按规定方向和用途统筹使用,一般无需层层注资,确需收回的依法履行减资程序。费用性支出要严格按规定使用,结余资金主动交回财政。
(七)推进预算绩效管理。建立对重大支出政策的事前绩效评估机制,强化绩效目标管理,做好绩效运行监控,加强绩效评价和结果应用。探索开展国有资本经营预算整体绩效评价,具备条件的地区要开展整体绩效评价试点,重点关注落实国家战略情况、支出结构、政策效果等,全面提升政策效能和资金效益。
四、完善国有资本经营预算管理工作
(八)加强国有企业名录管理。出资人单位应当定期统计所出资企业的数量、资产权益、损益等情况,建立所出资国有企业名录;财政部门汇总建立本级国有企业名录,为收支预算测算提供有效支撑。
(九)完善预算编报。国有资本经营预算应当按照收支平衡的原则编制,不列赤字。各级政府要严格执行预算法及其实施条例等规定,细化完善预算编报,提高国有资本经营预算草案编制质量。提交本级人大审查的预算草案中,收入预算应按行业或企业编列,并说明企业上年总体经营财务状况;支出预算应按使用方向和用途编列,并说明项目安排的依据和绩效目标。
(十)主动接受人大和审计监督。全面落实人大关于加强预算审查监督和国有资产管理情况监督的各项要求,健全预算管理和资产管理相衔接的工作机制,更好配合人大和审计审查监督工作。
五、组织实施
(十一)加强组织领导。深入贯彻落实习近平总书记关于健全现代预算制度和发展国有经济的重要指示批示精神,充分认识进一步完善国有资本经营预算制度的重要意义,确保党的领导在国有资本经营预算管理全过程得到充分体现和切实加强。各地区、各有关部门和单位要支持国有企业依法自主经营,依法依规做好国有资本收益收取、国有资本经营预算管理等工作。各国有企业党委(党组)要将完善国有资本经营预算管理纳入党委(党组)重要议事日程。
(十二)切实抓好贯彻落实。财政部门要切实履行国有资本经营预算管理和指导职责,组织做好国有资本经营预决算草案编制、国有资本收益收取等工作。出资人单位作为国有资本经营预算单位,要组织和监督所出资企业上交国有资本收益,向财政部门提出国有资本经营预算建议草案,根据预算管理要求和财政部门下达的预算控制数合理细化预算,加强对其出资企业资金使用、决算的审核监督。
(十三)建立健全保障机制。财政部门、出资人单位等要健全内部工作机制,加强组织保障,提高国有资本经营预算管理科学化、规范化水平。强化信息技术支撑,推进预算管理一体化系统建设,完善国有资本经营预算编制、执行、信息统计等各项功能。加大政策宣传和交流培训力度,提高有关工作人员的业务能力和水平。
国务院
2024年1月1日
(此件公开发布)
《防范和查处假冒企业登记违法行为规定》
2024年1月
为在登记注册环节更好防范假冒他人身份行为,《防范和查处假冒企业登记违法行为规定》(以下简称《规定》)明确自然人和企业作为出资人都需要配合登记机关进行身份核验;为加强对国有资产出资行为的管理,明确登记机关在办理国有企业登记时,应当查验比对国有企业登记信息与产权登记信息,信息查验比对不一致,不符合有关登记申请规定的,不予登记。
针对实践中假冒国企央企、知名民企和外商投资企业违法行为隐蔽性强、蔓延快、社会影响大等特点,《规定》提出了加强身份核验、强化部门协作、实行信息比对核验、完善撤销登记程序、对已立案调查的企业依法不予登记、严惩不法中介机构违法行为等制度措施。
《规定》提出,对于提交虚假材料或者采取其他欺诈手段隐瞒重要事实取得企业登记的,由登记机关依法责令改正,没收违法所得并处罚款。直接责任人3年内不得再次申请企业登记,并依法列入市场监督管理严重违法失信名单。
全文如下:
向上滑动阅览
防范和查处假冒企业登记违法行为规定
(2024年1月10日国家市场监督管理总局令第88号公布自2024年3月15日起施行)
第一条 为了规范企业登记管理秩序,有效防范和查处假冒企业登记违法行为,加快构建诚信守法的市场秩序,切实维护交易安全,持续优化营商环境,根据《中华人民共和国市场主体登记管理条例》等法律法规,制定本规定。
第二条 本规定适用于对假冒企业登记违法行为的防范和查处。
本规定所称假冒企业登记违法行为,是指提交虚假材料或者采取其他欺诈手段隐瞒重要事实,冒用其他企业名义,将其登记为有限责任公司股东、股份有限公司发起人、非公司企业法人出资人、合伙企业合伙人等的违法行为。
前款所称提交虚假材料或者采取其他欺诈手段隐瞒重要事实,具体情形包括:
(一)伪造、变造其他企业的印章、营业执照、批准文件、授权文书等;
(二)伪造身份验证信息;
(三)提交虚假承诺;
(四)其他隐瞒重要事实的情形。
第三条 国家市场监督管理总局负责指导监督全国范围内假冒企业登记违法行为的防范和查处工作。
县级以上地方人民政府承担企业登记工作的部门(以下称登记机关)负责本辖区假冒企业登记违法行为的防范和查处工作。县级以上地方人民政府对承担假冒企业登记违法行为调查处理职责另有规定的,依照其规定。
第四条 市场监督管理部门应当会同相关部门构建防范和查处假冒企业登记违法行为的沟通协调机制,强化信息共享核验,加强源头预防,推进全过程控制,依法及时查处违法行为。
第五条 企业登记实行实名制。申请人应当配合登记机关核验身份信息。
当事人为自然人的,应当配合登记机关通过实名认证系统,采用人脸识别等方式进行实名验证。
当事人为企业的,应当配合登记机关通过核验电子营业执照的方式进行身份核验;未使用电子营业执照的,其法定代表人、负责人、执行事务合伙人等自然人应当进行实名验证。
第六条 申请人应当对提交材料的真实性、合法性和有效性负责。
受委托的自然人或者中介机构代为办理登记事宜应当遵守法律法规规定,表明其代理身份,不得伪造、变造或者使用伪造、变造的法律文件、印章、签名,不得采取欺诈、诱骗等不正当手段,不得教唆、编造或者帮助他人编造、提供虚假信息或者材料;不得以转让牟利为目的,恶意大量申请企业登记,损害社会公共利益或者妨碍社会公共秩序。
第七条 市场监督管理部门与国有资产监督管理等部门建立国有企业登记信息与产权登记信息共享机制。
登记机关在办理国有企业登记时,应当按照有关规定,通过信息化等方式,查验比对国有企业登记信息与产权登记信息。信息查验比对不一致,不符合有关登记申请规定的,登记机关不予登记,并出具不予登记通知书。国务院有关部门对主管范围内企业的产权登记另有规定的,依照其规定。
第八条 国家市场监督管理总局建立企业名称预防性保护机制,完善企业名称禁限用管理制度,加大企业名称合法权益保护力度。
第九条 企业发现被假冒登记的,可以向该假冒登记所在登记机关提出调查申请,并提供相关证据材料,申请人对申请事项和证据材料的真实性负责。
登记机关在履行职责过程中,发现假冒企业登记违法行为的,或者收到有关部门移交的假冒企业登记违法行为线索的,应当依法进行调查。
第十条 登记机关收到调查申请后,应当在3个工作日内作出是否受理的决定,并书面通知申请人。
登记机关受理申请后,应当在3个月内完成调查,并及时作出撤销或者不予撤销登记的决定。情形复杂的,经登记机关负责人批准,可以延长3个月。
在调查期间,相关企业和人员无法联系或者拒不配合的,登记机关可以将涉嫌假冒登记企业的登记时间、登记事项等信息通过国家企业信用信息公示系统向社会公示,公示期45日。
相关企业及其利害关系人在公示期内没有提出异议的,登记机关可以依法撤销其企业登记。
第十一条 登记机关依法调查假冒企业登记违法行为,可以结合具有法定资质的机构出具的鉴定意见,或者有关部门出具的书面意见进行处理。法律、行政法规另有规定的,依照其规定。
第十二条 有下列情形之一的,登记机关应当撤销登记:
(一)假冒企业登记违法行为事实清楚的;
(二)人民法院协助执行通知书要求配合撤销登记的;
(三)其他依法应当撤销登记的情形。
属于前款第一项规定,但是有证据证明被假冒企业对其被假冒登记知情,以明示方式表示同意,或者未提出异议,并在此基础上从事过相关管理、经营活动或者获得收益的,登记机关可以不予撤销登记。
第十三条 被撤销登记的企业有对外投资设立企业的,该企业负责人应当依法妥善处理,消除不良影响。
第十四条 登记机关作出撤销登记决定后,应当在20个工作日内通过国家企业信用信息公示系统向社会公示。
撤销设立登记的,标注“已撤销设立登记”,公示被撤销登记日期和原因、作出撤销决定的机关等信息。
撤销变更登记的,恢复公示被假冒登记前的信息,同时公示撤销假冒登记相关信息。
撤销注销登记的,恢复公示注销前的信息,标注“已撤销注销登记,恢复主体资格”。
第十五条 假冒企业被撤销设立登记、变更登记的,企业应当缴回营业执照,拒不缴回或者无法缴回的,由登记机关通过国家企业信用信息公示系统公告营业执照作废。假冒企业已领取电子营业执照的,其电子营业执照与纸质营业执照同步作废。
第十六条 相关单位或者个人因涉嫌假冒企业登记已被立案调查或者移送司法机关的,涉嫌假冒企业的相关登记申请经审查违反法律法规规定,或者可能危害国家安全、社会公共利益的,登记机关不予登记,并出具不予登记通知书。
第十七条 登记机关或者其上级机关认定撤销登记决定错误的,可以撤销该决定,恢复原登记状态,并通过国家企业信用信息公示系统公示。
第十八条 提交虚假材料或者采取其他欺诈手段隐瞒重要事实取得企业登记的,由登记机关依法责令改正,没收违法所得,并处5万元以上20万元以下的罚款;情节严重的,处20万元以上100万元以下的罚款,吊销营业执照;对直接责任人依法作出处理。
明知或者应当知道申请人提交虚假材料或者采取其他欺诈手段隐瞒重要事实进行企业登记,仍接受委托代为办理,或者协助其进行虚假登记的,由登记机关没收违法所得,处10万元以下的罚款。中介机构违反本规定第六条第二款规定,多次从事上述违法行为,或者性质恶劣、造成严重后果的,依法从重处罚。
第十九条 假冒企业登记违法行为的直接责任人,自该登记被撤销之日起3年内不得再次申请企业登记;受到市场监督管理部门较重行政处罚的,应当依法被列入市场监督管理严重违法失信名单。登记机关应当通过国家企业信用信息公示系统予以公示。
本规定所称直接责任人包括对实施假冒企业登记违法行为起到决定作用,负有组织、决策、指挥等责任的人员,以及具体执行、积极参与的人员。
第二十条 登记机关在调查假冒企业登记相关违法行为时,发现涉嫌构成伪造印章、诈骗等犯罪行为的,应当及时移送公安机关处理。
在工作中发现的公职人员涉嫌职务违法、职务犯罪问题线索的,应当及时移交纪检监察机关。
第二十一条 假冒登记企业或者利害关系人对登记机关作出的有关处理决定不服的,可以依法申请行政复议或者提起行政诉讼。
第二十二条 本规定对防范和查处假冒企业登记违法行为未作规定的,适用《中华人民共和国市场主体登记管理条例》及其实施细则等规定。
第二十三条 自然人、社会组织、事业单位等作为股东、出资人办理企业登记的参照本规定执行。
防范和查处其他虚假登记、备案违法行为,参照本规定执行。
第二十四条 本规定自2024年3月15日起施行。
《关于优化中央企业资产评估管理有关事项的通知》
2024年1月
2024年1月30日,国务院国资委印发《关于优化中央企业资产评估管理有关事项的通知》(下称“《通知》”),首次提出中央企业应当对资产评估项目实施分类管理,明确8类可以不进行资产评估的情形,并健全完善数据资产等资产交易流转定价方式。《通知》适用于境外中央企业及其子企业,自印发之日起施行。根据国务院国资委公布数据,截至2023年底,中央企业资产总额达86.6万亿元。
全文如下:
向上滑动阅览
关于优化中央企业资产评估
管理有关事项的通知
各中央企业:
为推动国有经济布局优化和结构调整,助力企业实现高质量发展,优化企业国有资产评估管理,现将有关事项通知如下:
一、加强重大资产评估项目管理
(一)中央企业应当对资产评估项目实施分类管理,综合考虑评估目的、评估标的资产规模、评估标的特点等因素,合理确定本集团重大资产评估项目划分标准,原则上,企业对外并购股权项目应纳入重大资产评估项目。中央企业应当研究制定重大资产评估项目管理制度或修订现行资产评估管理制度,并报送国务院国资委。
(二)中央企业集团公司资产评估管理工作人员应当参与重大资产评估项目涉及的经济行为研究论证、尽职调查结果审核(如有)、评估机构选聘等。必要时,可进行全程跟踪。
(三)中央企业应当通过公开招标、邀请招标、竞争性谈判等方式在本集团评估机构备选库内择优选聘评估机构执业重大资产评估项目。选聘评估机构应当制定选聘文件,明确项目信息、评价要素、评分标准等内容。评价要素至少包括项目团队人员组成及其评估标的相关行业的执业经验、评估工作方案、资源配备、质量控制、费用报价等。其中,费用报价的分值权重不高于15%,费用报价得分=(1-∣选聘基准价-费用报价∣/选聘基准价)×费用报价所占权重分值,选聘基准价为参与选聘的评估机构费用报价的平均值。
(四)中央企业备案重大资产评估项目过程中,如在评估方法、评估模型、重要参数选取以及其他可能对评估结论产生重大影响的特殊事项处理等方面遇到问题,可以书面向国务院国资委申请推荐专家进行论证。必要时,国务院国资委加强对项目的业务指导。
(五)重大资产评估项目完成备案后,中央企业集团公司和评估机构委托方资产评估管理工作人员以及参与项目评审的专家应当根据本通知所附评估机构执业质量评价表,对评估机构执业质量进行评价。评价结果作为后续优化调整评估机构备选库和选聘评估机构的重要参考依据之一。
二、进一步优化资产评估和估值事项
(一)中央企业及其子企业发生以下经济行为时,依照相关法律和企业章程履行决策程序后,可以不对相关标的进行评估:
1.符合国资监管有关规定无偿划转股权、资产;
2.履行出资人职责的机构对国家独资、全资出资企业增资、减资;
3.国有独资、国有全资企业之间进行交易;
4.企业原股东同比例增资、减资;
5.有限责任公司整体变更为股份有限公司或者股份有限公司变更为有限责任公司,股东及其持股比例不变;
6.中央企业内部同一控制下的母公司与其独资、全资子企业之间,或独资、全资子企业之间以及股东及其持股比例完全相同的子企业之间进行交易;
7.解散注销未发生债务或已将债务清偿且不涉及非货币资产在不同股东之间分配的企业,或资产、负债由原股东承继的一人有限责任公司;
8.拟通过公开挂牌方式转让无法获取标的企业资料的参股股权以及账面原值低于500万元(含500万元)的存货、固定资产等,或出售、租赁能够获取公开市场价格的房产。
(二)中央企业及其子企业发生以下经济行为时,依照相关法律和企业章程履行决策程序后,可以聘请专业机构对相关标的进行估值:
1.标的为境外企业或资产的交易;
2.并购上市公司;
3.标的为原创性技术、前沿性技术、涉密技术、“卡脖子”关键核心技术、战略性新兴产业企业,以及主要任务为研发首台(套)装备、首批次材料、首版次软件等产品且尚未形成稳定销售收入的企业的交易;
4.中央企业管理基金按照市场惯例对外投资或转让所持股权;
5.标的为有限合伙企业份额的交易。
除上述第一种情形集团公司应当履行备案程序外,其他经济行为涉及的估值事项管理方式和管理内容,包括管理主体、备案主体、审核主体、工作程序、估值机构选聘、估值结果使用等,由中央企业制定估值项目管理制度予以明确,并报送国务院国资委。
三、健全完善知识产权、科技成果、数据资产等资产交易流转定价
(一)中央企业及其子企业发生知识产权、科技成果、数据资产等资产转让、作价出资、收购等经济行为时,应当依据评估或估值结果作为定价参考依据。经咨询3家及以上专业机构,确难通过评估或估值方式对标的价值进行评定估算的,依照相关法律和企业章程履行决策程序后,可以通过挂牌交易、拍卖、询价、协议等方式确定交易价格,其中挂牌或拍卖底价可以参照其账面价值、历史投入成本等因素合理确定。
通过询价方式确定知识产权、科技成果、数据资产转让、作价出资等交易价格的,企业应当组成询价小组,结合资产特点编写询价书,采用询价公告或报价邀请函的方式通知有意向的交易方,对报价文件进行审阅评定,综合考虑交易方意图、实力、价格等因素确定最终交易方。
通过协议方式确定知识产权、科技成果、数据资产转让、作价出资或收购等交易价格的,应当结合其账面价值、历史投入成本等因素,邀请法律专家、财务专家、技术专家、行业专家在充分论证其法律价值、技术价值和经济价值的基础上综合确定,并在适当范围内进行公示。对于一次定价确有难度的,交易双方可以参照实际应用效果,约定价格调整原则、调整周期、重大事项节点等。
(二)许可使用知识产权、科技成果、数据资产,可以采用销售额或利润提成、许可入门费加销售额或利润提成等方式确定许可费用。许可入门费和提成率可参照《国家知识产权局办公室关于印发<专利开放许可使用费估算指引(试行)>的通知》(国知办发运字〔2022〕56号),结合所在行业的平均净资产收益率、营业收入利润率等水平、许可使用对象的数量、许可费用的支付方式等因素合理确定。
四、其他有关事项
(一)多个国有股东对同一评估对象发生相同经济行为时,经协商一致可以签订书面协议,明确由其中一方委托专业机构评估或估值,并依照其产权关系办理核准或备案手续。
(二)中央企业及其子企业参股的企业发生转让或者受让股权及资产、以非货币资产出资、非国有股东增资及减资、解散清算、收购非国有单位股权及资产等经济行为时,国有股东代表应当比照现行国有资产评估管理相关规定,发表对相关标的进行资产评估或估值的股东意见,最终以参股企业决策为准。
(三)企业实施需要进行资产评估或估值的经济行为时,应当以评估结果或估值结果作为参考依据,并结合经济行为目的、协同效应、交易双方谈判情况等合理确定交易价格。企业对外转让标的价格低于评估结果90%、对外收购标的价格高于评估结果110%时,应当经经济行为批准单位充分论证合理性并书面同意后继续交易。作价参考依据为估值区间的,交易价格应当在估值区间内。
五、附则
(一)各地国有资产监督管理机构可以根据本地区资产评估管理实际情况,参照执行本通知相关规定。
(二)本通知适用于境外中央企业及其子企业。
(三)本通知自印发之日起施行。
附件:
1.评估机构职业质量评价表.docx
2.中央企业估值报告审核指引.docx
《关于推动未来产业创新发展的实施意见》
2024年1月
工业和信息化部、教育部、科技部、交通运输部、文化和旅游部、国务院国资委、中国科学院等七部门联合印发《关于推动未来产业创新发展的实施意见》。提出到2025年,我国未来产业技术创新、产业培育、安全治理等全面发展,部分领域达到国际先进水平,产业规模稳步提升。建设一批未来产业孵化器和先导区,突破百项前沿关键核心技术,形成百项标志性产品,初步形成符合我国实际的未来产业发展模式。到2027年,未来产业综合实力显著提升,部分领域实现全球引领。关键核心技术取得重大突破,一批新技术、新产品、新业态、新模式得到普遍应用,形成可持续发展的长效机制,成为世界未来产业重要策源地。
全文如下:
向上滑动阅览
工业和信息化部等七部门
关于推动未来产业创新发展的实施意见
工信部联科〔2024〕12号
各省、自治区、直辖市及计划单列市、新疆生产建设兵团工业和信息化、教育、科技、交通运输、文化和旅游、国有资产监督管理主管部门,中国科学院院属各单位,各省、自治区、直辖市通信管理局,有关中央企业,各有关单位:
未来产业由前沿技术驱动,当前处于孕育萌发阶段或产业化初期,是具有显著战略性、引领性、颠覆性和不确定性的前瞻性新兴产业。大力发展未来产业,是引领科技进步、带动产业升级、培育新质生产力的战略选择。为贯彻落实党的二十大精神和《中华人民共和国国民经济和社会发展第十四个五年规划和2035年远景目标纲要》,把握新一轮科技革命和产业变革机遇,围绕制造业主战场加快发展未来产业,支撑推进新型工业化,现提出如下意见。
一、指导思想
以习近平新时代中国特色社会主义思想为指导,全面贯彻党的二十大精神,完整、准确、全面贯彻新发展理念,加快构建新发展格局,统筹发展和安全,以传统产业的高端化升级和前沿技术的产业化落地为主线,以创新为动力,以企业为主体,以场景为牵引,以标志性产品为抓手,遵循科技创新及产业发展规律,加强前瞻谋划、政策引导,积极培育未来产业,加快形成新质生产力,为强国建设提供有力支撑。
二、基本原则
前瞻部署、梯次培育。顺应新一轮科技革命和产业变革趋势,面向国家重大需求和战略必争领域,系统谋划,超前布局。把握未来产业发展规律,分阶段培育,动态调整。
创新驱动、应用牵引。以前沿技术突破引领未来产业发展,加强原创性、颠覆性技术创新。以场景为牵引,贯通研发与应用,加快产业化进程。
生态协同、系统推进。汇聚政产学研用等资源,融合资本、人才、技术、数据等要素,打造创新链产业链资金链人才链深度融合的产业生态。
开放合作、安全有序。主动参与全球未来产业分工和合作,深度融入全球创新网络。统筹技术创新和伦理治理,营造包容审慎、安全可持续的发展环境。
三、发展目标
到2025年,未来产业技术创新、产业培育、安全治理等全面发展,部分领域达到国际先进水平,产业规模稳步提升。建设一批未来产业孵化器和先导区,突破百项前沿关键核心技术,形成百项标志性产品,打造百家领军企业,开拓百项典型应用场景,制定百项关键标准,培育百家专业服务机构,初步形成符合我国实际的未来产业发展模式。
到2027年,未来产业综合实力显著提升,部分领域实现全球引领。关键核心技术取得重大突破,一批新技术、新产品、新业态、新模式得到普遍应用,重点产业实现规模化发展,培育一批生态主导型领军企业,构建未来产业和优势产业、新兴产业、传统产业协同联动的发展格局,形成可持续发展的长效机制,成为世界未来产业重要策源地。
四、重点任务
(一)全面布局未来产业
1.加强前瞻谋划部署。把握全球科技创新和产业发展趋势,重点推进未来制造、未来信息、未来材料、未来能源、未来空间和未来健康六大方向产业发展。打造未来产业瞭望站,利用人工智能、先进计算等技术精准识别和培育高潜能未来产业。发挥新型举国体制优势,引导地方结合产业基础和资源禀赋,合理规划、精准培育和错位发展未来产业。发挥前沿技术增量器作用,瞄准高端、智能和绿色等方向,加快传统产业转型升级,为建设现代化产业体系提供新动力。
《中央企业安全生产监督管理办法》
2024年1月
国务院国资委印发《中央企业安全生产监督管理办法》(以下简称《管理办法》)。《管理办法》提出,中央企业发生生产安全事故或者因生产安全事故引发突发事件后,按规定上报有关部门的同时,应当按要求报告国务院国资委。《管理办法》将中央企业分为三大类,第一类中央企业、涉矿中央企业集团总部应配备专职安全生产总监,所属安全风险高的企业应全面推行专职安全生产总监制度。第二、三类中央企业所属安全风险较高的企业应参照配备专职安全生产总监。
全文如下:
向上滑动阅览
中央企业安全生产监督管理办法
(2024年1月9日 国务院国有资产监督管理委员会令第44号公布 自2024年3月1日 起施行)
第一章 总则
第一条 为深入贯彻习近平总书记关于安全生产重要论述,落实党中央、国务院有关决策部署,坚持人民至上、生命至上,把保护人民生命安全摆在首位,树牢安全发展理念,坚持安全第一、预防为主、综合治理的方针,从源头上防范化解重大安全风险,践行总体国家安全观,切实履行国有资产出资人安全生产监管职责,督促中央企业全面落实安全生产主体责任,建立安全生产长效机制,防止和减少生产安全事故,保障中央企业员工和人民群众生命财产安全,制定本办法。
第二条 本办法主要依据《中华人民共和国安全生产法》等法律法规和《中共中央 国务院关于推进安全生产领域改革发展的意见》等文件有关规定。
第三条 本办法所称中央企业,是指国务院国有资产监督管理委员会(以下简称国务院国资委)根据国务院授权履行出资人职责的企业。
第四条 中央企业应当依法接受国务院应急管理部门和所在地省(区、市)、市(地)人民政府应急管理部门以及有关行业、领域安全生产监督管理部门的监督管理。国务院国资委按照国有资产出资人的职责,对中央企业的安全生产工作履行以下职责:
(一)负责指导督促中央企业贯彻落实国家安全生产方针政策及有关法律法规、标准等。
(二)督促中央企业主要负责人落实安全生产第一责任人的责任和企业全员安全生产责任制,做好对企业负责人履行安全生产职责的业绩考核。
(三)依照有关规定,参与或者组织开展中央企业安全生产检查、督查,督促企业落实各项安全防范和隐患治理措施。
(四)参与中央企业特别重大事故的调查,负责落实事故责任追究的有关规定。
(五)督促中央企业做好统筹规划,把安全生产纳入中长期发展规划,保障员工健康与安全,切实履行社会责任。
国务院国资委成立由主要负责同志担任主任的安全生产委员会,作为国务院国资委议事协调机构,按照出资人职责定位研究部署、统筹协调和督促指导中央企业安全生产工作。
第五条 国务院国资委对中央企业安全生产实行分类监督管理。中央企业依据国务院国资委核定的主营业务和安全生产的风险程度分为三类:
第一类:主业从事煤炭及非煤矿山开采、建筑施工、危险物品的生产经营储运使用、交通运输、冶金、机械、电力、建材、仓储等企业。
第二类:主业从事电子、医药(化学制药除外)、纺织、旅游、通信等企业。
第三类:除上述第一、二类企业以外的企业。
企业分类实行动态管理,可以根据主营业务内容变化及企业申请进行调整。
第二章 安全生产工作责任
第六条 中央企业是安全生产的责任主体,安全生产工作坚持中国共产党的领导,必须贯彻落实国家安全生产方针政策及有关法律法规、标准,按照“管行业必须管安全、管业务必须管安全、管生产经营必须管安全”的原则,逐级建立健全全员安全生产责任制。
第七条 中央企业应当按照以下规定建立以企业主要负责人为核心的安全生产领导负责制,中央企业董事长、总经理同为本企业安全生产第一责任人,对企业安全生产工作全面负责,其他领导班子成员对分管范围内的安全生产工作负责。
(一)中央企业主要负责人应当全面履行《中华人民共和国安全生产法》规定的以下职责:
1.建立健全并落实本企业全员安全生产责任制,加强安全生产标准化建设;
2.组织制定并实施本企业安全生产规章制度和操作规程;
3.组织制定并实施本企业安全生产教育和培训计划;
4.保证本企业安全生产投入的有效实施;
5.组织建立并落实安全风险分级管控和隐患排查治理双重预防工作机制,督促、检查本企业的安全生产工作,及时消除生产安全事故隐患;
6.组织制定并实施本企业的生产安全事故应急救援预案;
7.及时、如实报告生产安全事故。
(二)中央企业分管生产的负责人统筹组织生产过程中各项安全生产制度和措施的落实,改善安全生产条件,对企业安全生产工作负直接领导责任。
(三)中央企业可明确1名负责人协助主要负责人分管安全生产工作。分管安全生产工作的负责人协助主要负责人落实各项安全生产法律法规、标准,统筹协调和综合监督管理企业的安全生产工作,对企业安全生产工作负综合监管领导责任。
(四)中央企业其他负责人应当按照分工抓好分管范围内的安全生产工作,对分管范围内的安全生产工作负直接领导责任。
第八条 第一类中央企业、涉矿中央企业集团总部应配备专职安全生产总监,所属安全风险高的企业应全面推行专职安全生产总监制度。第二、三类中央企业所属安全风险较高的企业应参照配备专职安全生产总监。安全生产总监应当履行以下职责,并对职责或授权范围内的事项承担相应责任:
(一)协助主要负责人落实企业安全生产责任,配合分管负责人开展企业安全生产监督管理工作。
(二)负责企业安全生产监督管理工作的总体策划,参与企业涉及安全生产的重大决策并提出安全生产监督管理意见。
(三)负责建立企业内部安全生产监督体系并确保正常运转,领导安全生产监督管理部门开展工作。
(四)负责监督集团总部各部门、所属各企业全员安全生产责任制落实情况。
(五)组织开展企业内部安全生产监督检查,监督企业内部重大事故隐患整改。
(六)协助做好事故报告、应急处置等有关工作,组织开展事故内部调查处理。
(七)其他应当依法履行的职责。
第九条 中央企业必须建立健全安全生产的组织机构,包括:
(一)安全生产工作的领导机构——安全生产委员会(以下简称安委会),负责统一领导本企业的安全生产工作,研究决策企业安全生产的重大问题。安委会主任应当由企业安全生产第一责任人担任。安委会应当建立工作制度和例会制度。
(二)与企业生产经营相适应的安全生产监督管理机构。
第一类企业应当设置负责安全生产监督管理工作的独立职能部门。
第二类企业应当在有关职能部门中设置负责安全生产监督管理工作的内部专业机构;安全生产任务较重的企业应当设置负责安全生产监督管理工作的独立职能部门。
第三类企业应当明确有关职能部门负责安全生产监督管理工作,配备专职安全生产监督管理人员;安全生产任务较重的企业应当在有关职能部门中设置负责安全生产监督管理工作的内部专业机构。
安全生产监督管理职能部门或者负责安全生产监督管理工作的职能部门是企业安全生产工作的综合监督管理部门,对其他职能部门的安全生产管理工作进行综合协调和监督。企业作出涉及安全生产的经营决策,应当听取安全生产监督管理机构及安全生产管理人员的意见。
第十条 中央企业应当按照“谁主管谁负责”原则,明确各职能部门的具体安全生产管理职责;各职能部门应当将安全生产管理职责分解到相应岗位,实行“一岗双责”。安全生产综合监督管理部门要发挥统筹、协调、指导和监督作用,加强考核巡查,督促各职能部门安全生产责任落实。
第十一条 中央企业专职安全生产监督管理人员的任职资格和配备数量,应当符合国家和行业的有关规定;国家和行业没有明确规定的,中央企业应当根据本企业的生产经营内容和性质、管理范围、管理跨度等配备专职安全生产监督管理人员。
中央企业应当加强安全队伍建设,提高人员素质,鼓励和支持安全生产监督管理人员取得注册安全工程师资质以及本领域内相关安全资质。安全生产监督管理人员应当以注册安全工程师为主体。
第十二条 中央企业工会依法对本企业安全生产与劳动保护进行民主监督,依法维护员工合法权益,有权对建设项目的安全设施与主体工程同时设计、同时施工、同时投入生产和使用情况进行监督,提出意见。
第十三条 中央企业应当对其独资及控股子企业(包括境外子企业)的安全生产履行以下监督管理责任:
(一)监督管理独资及控股子企业安全生产条件具备情况;安全生产监督管理组织机构设置情况;安全生产标准化建设情况;全员安全生产责任制、安全生产各项规章制度建立情况;安全生产投入、安全风险分级管控和隐患排查治理双重预防工作机制建立以及运行情况;安全生产应急管理情况;及时、如实报告生产安全事故。
第一类中央企业可以向其列为安全生产重点的独资及控股子企业委派专职安全生产总监,加强对子企业安全生产的监督。
(二)将独资及控股子企业纳入中央企业安全生产管理体系,严格安全生产的检查、考核、奖惩和责任追究。
对参股并负有管理职责的企业,中央企业应当按照有关法律法规的规定与参股企业签订安全生产管理协议书,明确安全生产管理责任。
中央企业委托机构提供安全生产技术、管理服务的,保证安全生产的责任仍由本企业负责。
中央企业各级子企业应当按照以上规定逐级建立健全全员安全生产责任制,逐级加强安全生产工作的监督管理。
第三章 安全生产工作基本要求
第十四条 中央企业应当牢固树立“零事故、零伤亡”理念,加强安全生产源头治理,坚持标本兼治、重在治本,坚持关口前移,制定中长期安全生产发展规划,并将其纳入企业总体发展战略规划,实现企业安全生产与改革发展同研究、同部署、同落实。
第十五条 中央企业应当建立健全安全生产管理体系,积极学习借鉴和推行应用国内外先进的安全生产管理方式方法等,与企业具体实际和企业优秀文化相结合,实现安全生产管理的系统化、规范化、标准化、科学化、现代化。
中央企业安全生产管理体系应当包括组织体系、制度体系、责任体系、风险控制体系、教育培训体系、专家支撑体系、监督保证体系等。
中央企业应当加强安全生产管理体系的运行控制,强化岗位培训、过程督查、总结反馈、持续改进等管理过程,确保体系的有效运行。
第十六条 中央企业应当结合行业特点和企业实际,建立健全职业健康管理体系,消除或者减少员工的职业健康安全风险,保障员工职业健康。
第十七条 中央企业应当建立健全企业安全生产应急管理体系,包括预案体系、组织体系、运行机制、支持保障体系等。加强应急预案的编制、评审、培训、演练、修订和应急救援队伍的建设工作,落实应急物资与装备,提高企业有效应对各类生产安全事故灾难的应急管理能力。
第十八条 中央企业应当定期开展危害辨识和风险评估。进一步完善全员参与、全过程管控的安全生产风险管控体系。建立系统、全面的辨识机制,运用科学、有效的风险评估方法,提升安全风险预判预防能力。健全安全风险分级管控制度和风险防范化解机制,按安全风险分级采取相应的管控措施,动态管理。制定重大危险源的监控措施和管理方案,全面落实重大危险源安全包保责任制,确保重大危险源始终处于受控状态。
第十九条 中央企业应当建立健全并落实生产安全事故隐患排查治理制度,采取技术、管理措施,及时发现并消除事故隐患,不得在隐患未排除、安全措施不到位的情况下组织生产。事故隐患排查治理情况应当如实记录,并通过职工代表大会或者职工大会、信息公开栏等方式向从业人员通报。其中重大事故隐患排查治理情况应当依法报告。对排查出的隐患要落实治理经费和责任人,按时完成整改。
第二十条 中央企业应当科学合理安排生产经营活动,不得超能力、超强度、超定员组织生产,不得违反程序擅自压缩工期、改变技术方案和工艺流程。
中央企业应当严格遵守新建、改建、扩建工程项目安全设施与主体工程同时设计、同时施工、同时投入生产和使用的有关规定。
第二十一条 中央企业应当保证具备安全生产条件所必需的资金投入,不得在安全生产条件不具备的情况下组织生产。有关中央企业应当建立健全安全生产费用管理制度,明确企业安全生产费用提取和使用的程序、职责及权限,严格按照国家和行业的有关规定,足额提取和使用企业安全生产费用。应当编制年度安全生产费用提取和使用计划,纳入企业财务预算,提取的安全生产费用从成本(费用)中列支并专项核算。中央企业集团总部可以对其独资及控股子企业提取的安全生产费用按照一定比例集中管理,统筹使用。国家和行业没有明确规定安全生产费用提取比例的中央企业,应当根据企业实际和可持续发展的需要,从成本(费用)中列支,保证达到应当具备的安全生产条件所需的资金投入。中央企业安全生产费用提取使用情况或者资金投入情况与中央企业安全生产年度自评报告同时报送国务院国资委。
第二十二条 中央企业应当建立健全安全生产教育培训制度,分层级开展安全生产教育培训,未经教育培训并考试合格的人员不得上岗作业;严格执行企业主要负责人、安全生产管理人员、特种作业人员的持证上岗制度和培训考核制度。不具备相应资格的人员不得从事特种作业。
第二十三条 中央企业必须依法参加工伤保险,为从业人员缴纳保险费。鼓励中央企业投保安全生产责任保险;属于国家规定的高危行业、领域的企业,应当投保安全生产责任保险。
第二十四条 中央企业应当大力推进“科技兴安”战略,用科技创新赋能安全生产,提升企业本质安全水平。支持安全生产科学技术研究和安全生产先进技术的推广应用。加快推进高风险企业老旧设施升级改造,推进工业机器人、智能装备在危险工序和环节广泛应用。积极应用现代信息技术和手段,提升安全生产管理信息化水平。
第二十五条 中央企业采用新工艺、新技术、新材料或者使用新设备,必须了解、掌握其安全技术特性,采取有效的安全防护措施,并对从业人员进行专门的安全生产教育和培训。中央企业不得使用应当淘汰的危及生产安全的工艺,禁止使用未经检验合格、无安全保障的特种设备。
第二十六条 中央企业应当坚持监督管理和指导服务并重,结合工作实际,建强安全生产专业支撑团队,建立安全生产专家库,为所属企业安全生产日常管理提供指导服务和技术支持。应当以安全生产专家为主体,建立常态化安全生产明查暗访制度,提高检查的针对性和有效性。
第二十七条 中央企业应当建立安全生产考核和奖惩机制。按年度签订覆盖各层级各部门的安全生产责任书,确保横向到边、纵向到底;明确安全生产职责和年度安全生产重点工作目标任务;开展责任书交底,并进行过程指导、督促,年终对职责履行情况、目标任务完成情况等进行考核,保证全员安全生产责任制的落实。在作业过程中,各级人员不得违章指挥、违章作业、违反劳动纪律。严肃查处每起责任事故,严格追究事故责任人的责任。完善安全生产正向激励机制,加大安全生产奖励力度。安全生产风险较高的企业应当建立过程考核和事故考核相结合的安全生产考核体系。
第二十八条 中央企业应当建立健全生产安全事故新闻发布制度和媒体应对工作机制,及时、主动、准确、客观地向新闻媒体公布事故的有关情况。
第二十九条 中央企业应当关注员工身体、心理状况,规范员工行为习惯,加强对从业人员的心理疏导、精神慰藉,防范员工行为异常导致事故发生。
第三十条 中央企业应当发挥安全生产工作示范带头作用,企业制定和执行的安全生产管理规章制度、标准等应当不低于国家和行业要求。企业年度安全生产相对指标应达到国内同行业最好水平或者达到国际先进水平。
第三十一条 中央企业应当加强并购重组企业安全管理,并购重组前要结合业务类型开展相应安全生产尽职调查,并购重组后要加强安全监管,统一纳入企业安全管理体系,确保人员调整及时到位,企业文化尽快融合,管理制度无缝衔接。
第三十二条 中央企业应当加强承包商安全管理,严格准入资质管理,把承包商和劳务派遣人员统一纳入企业安全管理体系。禁止使用不具备国家规定资质和安全生产保障能力的承包商和分包商。
第三十三条 中央企业应当加强境外单位安全生产的统筹管理,制定境外发展规划时同步考虑安全生产,将境外单位统一纳入企业安全生产管理体系,不定期开展安全生产监督检查。督促境外单位切实履行安全生产主体责任,强化应急管理工作。境外中央企业除执行本办法外,还应严格遵守所在地的安全生产法律法规。
第四章 安全生产工作报告制度
第三十四条 中央企业发生生产安全事故或者因生产安全事故引发突发事件后,按规定上报有关部门的同时,应当按以下要求报告国务院国资委:
(一)境内发生较大及以上生产安全事故、影响较大的一般生产安全事故,中央企业应当第一时间报告。事故现场负责人应当立即向本单位负责人报告,单位负责人接到报告后,应当于1小时内向上一级单位负责人报告;以后逐级报告至国务院国资委,且每级时间间隔不得超过1小时。
(二)境内由于生产安全事故引发的特别重大、重大突发公共事件,中央企业接到报告后应当立即向国务院国资委报告。
(三)境外发生生产安全死亡事故、未造成人员伤亡但影响较大的事故,事故现场负责人应当第一时间报告。中央企业接到报告后应当立即向国务院国资委报告。
(四)在中央企业管理的区域内发生生产安全事故,中央企业作为业主、总承包商、分包商等相关方时应当按本条第(一)款规定报告。
(五)发生造成重大影响的火灾、爆炸等其他事件,应当按本条第(一)款规定报告。
不得迟报、漏报、谎报、瞒报生产安全事故。
第三十五条 中央企业应当将政府有关部门对较大事故、重大事故的事故调查报告及批复及时向国务院国资委报告,并将责任追究落实情况报告国务院国资委。
第三十六条 中央企业应当于每年1月底前将上一年度的单位增加值生产安全责任事故率情况报送国务院国资委,报送内容含年度单位增加值情况、生产安全事故起数及死亡人数情况等。
第三十七条 中央企业应当将安全生产工作领导机构及安全生产监督管理机构的名称、组成人员、职责、工作制度及联系方式向国务院国资委报告,并及时报送变动情况。
第三十八条 中央企业应当将安全生产应急预案及修订情况及时报送国务院国资委。
第三十九条 中央企业应当将安全生产方面的重要活动、重要会议、重大举措和成果、重大问题等重要信息和重要事项,及时报告国务院国资委。
第五章 安全生产监督管理与奖惩
第四十条 国务院国资委对发生重大及以上生产安全事故、半年内发生3起及以上较大生产安全事故、1个月内发生2起及以上较大生产安全事故的中央企业进行通报,并对其负责人进行约谈。国务院国资委参与中央企业特别重大生产安全事故的调查,并根据事故调查报告及国务院批复负责落实或者监督对事故有关责任单位和责任人的处理。
第四十一条 国务院国资委组织开展中央企业安全生产督查,督促中央企业落实安全生产有关规定和改进安全生产工作。中央企业违反本办法有关安全生产监督管理规定的,国务院国资委根据情节轻重要求其改正或者予以通报批评。
第四十二条 国务院国资委配合有关部门对中央企业安全生产违法行为的举报进行调查,或者责成有关单位进行调查,依照干部管理权限对有关责任人予以处理。中央企业应当引导员工积极参与安全管理工作,鼓励员工主动发现事故隐患,对报告重大事故隐患或者举报安全生产违法行为的有功人员,给予奖励,奖励支出从安全生产费用中列支。
第四十三条 国务院国资委建立事故分析、安全风险提示等工作机制,引导中央企业深入剖析事故原因,共同吸取事故教训。中央企业应当建立事故管理制度,深刻吸取企业内部及同行业、领域的事故教训,开展重轻伤事故、未遂事故统计分析工作,制定针对性的防范措施。
第四十四条 国务院国资委根据中央企业考核期内发生的生产安全责任事故认定情况,对中央企业负责人经营业绩考核结果进行降级或者扣分。
其中,企业考核年度内发生下列情况之一的,对其负责人年度经营业绩考核结果予以降级,降至下一考核级别。
(一)第一类企业。发生重大及以上生产安全责任事故且承担主要责任的;发生特别重大生产安全责任事故且承担次要责任的。
(二)第二类企业。发生重大及以上生产安全责任事故且承担主要责任或次要责任的。
(三)第三类企业。发生重大及以上生产安全责任事故且承担责任的。
(四)存在瞒报生产安全事故行为的。
(五)企业发生承担主要责任的较大生产安全责任事故起数累计达到降级规定的。
考核任期内发生2起及以上瞒报事故或者1起及以上特别重大生产安全责任事故且承担主要责任的企业,对其负责人任期经营业绩考核结果予以降级,降至下一考核级别。
发生较大及以上生产安全责任事故达不到降级标准的,按照《中央企业安全生产考核实施细则》有关规定予以扣分考核。
本办法所称责任事故,是指依据政府事故调查报告及批复对事故性质的认定,中央企业或者其独资及控股子企业对事故发生负有责任的生产安全事故。
第四十五条 国务院国资委组织中央企业开展安全生产管理评价,督促指导中央企业加强过程管控。中央企业应当每年度对本企业安全生产管理状况开展自评,形成自评报告。国务院国资委根据中央企业日常安全管理工作开展情况、自评情况等,对中央企业安全生产管理进行综合评价,评价结果在中央企业范围内通报,评价结果为优秀的企业,在中央企业负责人年度经营业绩考核中予以加分。
第四十六条 对未严格按照国家和行业有关规定足额提取安全生产费用的中央企业,国务院国资委从企业负责人业绩考核的业绩利润中予以扣减。
第四十七条 授权董事会对经理层人员进行经营业绩考核的中央企业,董事会应当将安全生产工作纳入经理层人员年度经营业绩考核,与绩效薪金挂钩,并比照本办法的安全生产业绩考核规定执行。
董事会对经理层的安全生产业绩考核情况纳入国务院国资委对董事会的考核评价内容。对董事会未有效履行监督、考核安全生产职能,企业发生特别重大责任事故并造成严重社会影响的,国务院国资委经综合分析研判,按照管理权限对董事会有关成员进行组织调整。
第四十八条 中央企业负责人年度经营业绩考核中因安全生产问题受到降级处理的,取消其参加该考核年度国务院国资委组织或者参与组织的评优、评先活动资格。
第六章 附则
第四十九条 生产安全事故等级划分按《生产安全事故报告和调查处理条例》的规定执行。国务院对特殊行业另有规定的,从其规定。
突发公共事件等级划分按《特别重大、重大突发公共事件分级标准》中安全事故类的有关规定执行。
第五十条 本办法由国务院国资委负责解释。
第五十一条 本办法自2024年3月1日起施行,《中央企业安全生产监督管理暂行办法》(国务院国资委令第21号)、《中央企业安全生产禁令》(国务院国资委令第24号)同时废止。
《中央企业安全生产考核实施细则》
2024年3月
为深入贯彻习近平总书记关于安全生产的重要论述,落实党中央、国务院有关决策部署,督促引导中央企业落实主体责任,强化安全生产管理,将中央企业较大及以上生产安全责任事故纳入中央企业负责人经营业绩考核,制定《中央企业安全生产考核实施细则》(以下简称《实施细则》)。
《实施细则》提出,坚持依法依规。根据各级政府有关部门对事故调查认定的性质、级别、责任等,在中央企业负责人经营业绩考核中依法依规予以降级或扣分。坚持分类分级。根据《中央企业安全生产监督管理办法》,将中央企业划分为三类进行安全生产监管;事故责任分为主要责任、次要责任和相关责任三个等级。坚持从严从实。进一步加大对生产安全责任事故企业的降级考核力度,考核期内同一企业发生多起事故的,按照先降级再扣分的顺序考核;充分考虑事故中的外部因素、中央企业在事故中承担的责任情况,实事求是开展考核。
全文如下:
向上滑动阅览
中央企业安全生产考核实施细则
为深入贯彻习近平总书记关于安全生产的重要论述,落实党中央、国务院有关决策部署,督促引导中央企业落实主体责任,强化安全生产管理,将中央企业较大及以上生产安全责任事故纳入中央企业负责人经营业绩考核,制定本细则。
一、基本原则
(一)坚持依法依规。根据各级政府有关部门对事故调查认定的性质、级别、责任等,在中央企业负责人经营业绩考核中依法依规予以降级或扣分。
(二)坚持分类分级。根据《中央企业安全生产监督管理办法》,将中央企业划分为三类进行安全生产监管;事故责任分为主要责任、次要责任和相关责任三个等级。
(三)坚持从严从实。进一步加大对生产安全责任事故企业的降级考核力度,考核期内同一企业发生多起事故的,按照先降级再扣分的顺序考核;充分考虑事故中的外部因素、中央企业在事故中承担的责任情况,实事求是开展考核。
二、降级
(一)考核年度内发生下列情况之一的企业,对其负责人年度经营业绩考核结果予以降级。
1.第一类企业。发生重大及以上生产安全责任事故且承担主要责任的,发生特别重大生产安全责任事故且承担次要责任的。
2.第二类企业。发生重大及以上生产安全责任事故且承担主要责任或次要责任的。
3.第三类企业。发生重大及以上生产安全责任事故且承担责任的。
4.存在瞒报生产安全事故行为的。
5.发生承担主要责任的较大生产安全责任事故起数累计达到降级规定的。
(二)考核任期内发生2起及以上瞒报事故或1起及以上特别重大生产安全事故且负主要责任的企业,对其负责人任期经营业绩考核结果予以降级。
三、扣分
(一)承担事故主要责任但未达到降级标准的企业,按以下标准对其负责人年度经营业绩考核进行扣分。
1.第一类企业。发生较大生产安全责任事故,每起扣0.4—0.8分。
2.第二类企业。发生较大生产安全责任事故,每起扣0.8—1.2分。
3.第三类企业。发生较大生产安全责任事故,每起扣1.2—2.0分。
(二)承担事故次要责任但未达到降级标准的企业,按以下标准对其负责人年度经营业绩考核进行扣分。
1.第一类企业。发生较大生产安全责任事故,每起扣0.2—0.4分;发生重大生产安全责任事故,每起扣0.8—1.2分。
2.第二类企业。发生较大生产安全责任事故,每起扣0.4—0.8分。
3.第三类企业。发生较大生产安全责任事故,每起扣0.8—1.2分。
(三)承担事故相关责任但未达到降级标准的企业,按以下标准对其负责人年度经营业绩考核进行扣分。
1.第一类企业。发生较大生产安全责任事故,每起扣0.1—0.2分;发生重大生产安全责任事故,每起扣0.2—0.4分;发生特别重大生产安全责任事故,每起扣0.4—0.8分。
2.第二类企业。发生较大生产安全责任事故,每起扣0.2—0.4分;发生重大生产安全责任事故,每起扣0.4—0.8分;发生特别重大生产安全责任事故,每起扣0.8—1.2分。
3.第三类企业。发生较大生产安全责任事故,每起扣0.4—0.8分。
(四)受到降级处理的企业,若还发生其他事故,其他事故按照降级扣分标准继续考核。
(五)一个月内连续发生2起较大及以上生产安全责任事故或同类事故在同一区域同一企业重复发生的,按照同级别的事故扣分标准上限进行扣分。
四、其他
(一)本细则中事故责任等级依据政府部门出具的事故调查报告认定:主要责任是指对事故发生负有首要责任、直接责任;或事故调查报告中明确为主要责任、直接责任,或未明确主要责任但单独认定承担重要责任的情形。次要责任是指不承担主要责任,但对事故发生负有重要责任;或事故调查报告明确为重要责任、管理责任、监管责任等的情形。相关责任是指事故调查报告认为基于其他原因需承担一定责任的情形。
(二)考核期内,政府部门未出具事故调查报告的,由企业申请延期考核。未申请延期考核的,按主要责任标准在当期进行考核。
(三)组织机构不健全、不按照规定设置安全生产总监、安全投入不到位的企业,发生较大及以上生产安全责任事故的,按照事故扣分标准上限进行考核。
(四)发生造成重大影响的火灾、爆炸等其他事件,且经调查应承担责任的,参照生产安全责任事故进行考核。
(五)对生产作业过程中应预见的风险,未采取必要的防范措施,导致在地质灾害、自然灾害中造成人员伤亡的以及在非生产作业环节发生责任事故的,参照同级别的生产安全事故进行考核。
(六)国务院国资委组织中央企业开展安全生产管理评价,评价结果为优秀的企业,按照有关规定在中央企业负责人年度经营业绩考核中予以加分。
(七)企业要制定完善本企业的安全生产考核相关制度,将安全生产考核与企业负责人年薪、企业年度薪酬总额挂钩。安全生产风险较高的企业应当建立过程考核与事故考核相结合的安全生产考核体系。
(八)本细则自2024年度考核起施行,《关于印发〈中央企业安全生产考核实施细则〉的通知》(国资发综合〔2014〕107号)同时废止。
(九)本细则由国务院国资委负责解释。
较大生产安全责任事故累计起数降级规则
《关于加强监管防范风险推动资本市场高质量发展的若干意见》
2024年4月
2024年4月12日,国务院公布《关于加强监管防范风险推动资本市场高质量发展的若干意见》。这次出台的《意见》共9个部分,是继2004年、2014年两个“国九条”之后,国务院再次出台的资本市场指导性文件。
《意见》首次提出的建立中介机构“黑名单制度”,系压实中介机构“看门人”责任的重大举措,旨在维护证券市场的公平、公正和透明,保护投资者的合法权益,有效遏制资本市场违规行为,提高市场规范化水平,增强投资者的信心和安全感,促进市场持续健康发展。
全文如下:
向上滑动阅览
国务院关于加强监管防范风险
推动资本市场高质量发展的若干意见
国发〔2024〕10号
各省、自治区、直辖市人民政府,国务院各部委、各直属机构:
党的十八大以来,我国资本市场快速发展,在促进资源优化配置、推动经济快速发展和社会长期稳定、支持科技创新等方面发挥了重要作用。为深入贯彻中央金融工作会议精神,进一步推动资本市场高质量发展,现提出以下意见。
一、总体要求
以习近平新时代中国特色社会主义思想为指导,全面贯彻党的二十大和二十届二中全会精神,贯彻新发展理念,紧紧围绕打造安全、规范、透明、开放、有活力、有韧性的资本市场,坚持把资本市场的一般规律同中国国情市情相结合,坚守资本市场工作的政治性、人民性,以强监管、防风险、促高质量发展为主线,以完善资本市场基础制度为重点,更好发挥资本市场功能作用,推进金融强国建设,服务中国式现代化大局。
深刻把握资本市场高质量发展的主要内涵,在服务国家重大战略和推动经济社会高质量发展中实现资本市场稳定健康发展。必须坚持和加强党的领导,充分发挥党的政治优势、组织优势、制度优势,确保资本市场始终保持正确的发展方向;必须始终践行金融为民的理念,突出以人民为中心的价值取向,更加有效保护投资者特别是中小投资者合法权益,助力更好满足人民群众日益增长的财富管理需求;必须全面加强监管、有效防范化解风险,稳为基调、严字当头,确保监管“长牙带刺”、有棱有角;必须始终坚持市场化法治化原则,突出目标导向、问题导向,进一步全面深化资本市场改革,统筹好开放和安全;必须牢牢把握高质量发展的主题,守正创新,更加有力服务国民经济重点领域和现代化产业体系建设。
未来5年,基本形成资本市场高质量发展的总体框架。投资者保护的制度机制更加完善。上市公司质量和结构明显优化,证券基金期货机构实力和服务能力持续增强。资本市场监管能力和有效性大幅提高。资本市场良好生态加快形成。到2035年,基本建成具有高度适应性、竞争力、普惠性的资本市场,投资者合法权益得到更加有效的保护。投融资结构趋于合理,上市公司质量显著提高,一流投资银行和投资机构建设取得明显进展。资本市场监管体制机制更加完备。到本世纪中叶,资本市场治理体系和治理能力现代化水平进一步提高,建成与金融强国相匹配的高质量资本市场。
二、严把发行上市准入关
进一步完善发行上市制度。提高主板、创业板上市标准,完善科创板科创属性评价标准。提高发行上市辅导质效,扩大对在审企业及相关中介机构现场检查覆盖面。明确上市时要披露分红政策。将上市前突击“清仓式”分红等情形纳入发行上市负面清单。从严监管分拆上市。严格再融资审核把关。
强化发行上市全链条责任。进一步压实交易所审核主体责任,完善股票上市委员会组建方式和运行机制,加强对委员履职的全过程监督。建立审核回溯问责追责机制。进一步压实发行人第一责任和中介机构“看门人”责任,建立中介机构“黑名单”制度。坚持“申报即担责”,严查欺诈发行等违法违规问题。
加大发行承销监管力度。强化新股发行询价定价配售各环节监管,整治高价超募、抱团压价等市场乱象。从严加强募投项目信息披露监管。依法规范和引导资本健康发展,加强穿透式监管和监管协同,严厉打击违规代持、以异常价格突击入股、利益输送等行为。
三、严格上市公司持续监管
加强信息披露和公司治理监管。构建资本市场防假打假综合惩防体系,严肃整治财务造假、资金占用等重点领域违法违规行为。督促上市公司完善内控体系。切实发挥独立董事监督作用,强化履职保障约束。
全面完善减持规则体系。出台上市公司减持管理办法,对不同类型股东分类施策。严格规范大股东尤其是控股股东、实际控制人减持,按照实质重于形式的原则坚决防范各类绕道减持。责令违规主体购回违规减持股份并上缴价差。严厉打击各类违规减持。
强化上市公司现金分红监管。对多年未分红或分红比例偏低的公司,限制大股东减持、实施风险警示。加大对分红优质公司的激励力度,多措并举推动提高股息率。增强分红稳定性、持续性和可预期性,推动一年多次分红、预分红、春节前分红。
推动上市公司提升投资价值。制定上市公司市值管理指引。研究将上市公司市值管理纳入企业内外部考核评价体系。引导上市公司回购股份后依法注销。鼓励上市公司聚焦主业,综合运用并购重组、股权激励等方式提高发展质量。依法从严打击以市值管理为名的操纵市场、内幕交易等违法违规行为。
四、加大退市监管力度
深化退市制度改革,加快形成应退尽退、及时出清的常态化退市格局。进一步严格强制退市标准。建立健全不同板块差异化的退市标准体系。科学设置重大违法退市适用范围。收紧财务类退市指标。完善市值标准等交易类退市指标。加大规范类退市实施力度。进一步畅通多元退市渠道。完善吸收合并等政策规定,鼓励引导头部公司立足主业加大对产业链上市公司的整合力度。进一步削减“壳”资源价值。加强并购重组监管,强化主业相关性,严把注入资产质量关,加大对“借壳上市”的监管力度,精准打击各类违规“保壳”行为。进一步强化退市监管。严格退市执行,严厉打击财务造假、操纵市场等恶意规避退市的违法行为。健全退市过程中的投资者赔偿救济机制,对重大违法退市负有责任的控股股东、实际控制人、董事、高管等要依法赔偿投资者损失。
五、加强证券基金机构监管,推动行业回归本源、做优做强
推动证券基金机构高质量发展。引导行业机构树立正确经营理念,处理好功能性和盈利性关系。加强行业机构股东、业务准入管理,完善高管人员任职条件与备案管理制度。完善对衍生品、融资融券等重点业务的监管制度。推动行业机构加强投行能力和财富管理能力建设。支持头部机构通过并购重组、组织创新等方式提升核心竞争力,鼓励中小机构差异化发展、特色化经营。
积极培育良好的行业文化和投资文化。完善与经营绩效、业务性质、贡献水平、合规风控、社会文化相适应的证券基金行业薪酬管理制度。持续开展行业文化综合治理,建立健全从业人员分类名单制度和执业声誉管理机制,坚决纠治拜金主义、奢靡享乐、急功近利、“炫富”等不良风气。
六、加强交易监管,增强资本市场内在稳定性
促进市场平稳运行。强化股市风险综合研判。加强战略性力量储备和稳定机制建设。集中整治私募基金领域突出风险隐患。完善市场化法治化多元化的债券违约风险处置机制,坚决打击逃废债行为。探索适应中国发展阶段的期货监管制度和业务模式。做好跨市场跨行业跨境风险监测应对。
加强交易监管。完善对异常交易、操纵市场的监管标准。出台程序化交易监管规定,加强对高频量化交易监管。制定私募证券基金运作规则。强化底线思维,完善极端情形的应对措施。严肃查处操纵市场恶意做空等违法违规行为,强化震慑警示。
健全预期管理机制。将重大经济或非经济政策对资本市场的影响评估内容纳入宏观政策取向一致性评估框架,建立重大政策信息发布协调机制。
七、大力推动中长期资金入市,持续壮大长期投资力量
建立培育长期投资的市场生态,完善适配长期投资的基础制度,构建支持“长钱长投”的政策体系。大力发展权益类公募基金,大幅提升权益类基金占比。建立交易型开放式指数基金(ETF)快速审批通道,推动指数化投资发展。全面加强基金公司投研能力建设,丰富公募基金可投资产类别和投资组合,从规模导向向投资者回报导向转变。稳步降低公募基金行业综合费率,研究规范基金经理薪酬制度。修订基金管理人分类评价制度,督促树牢理性投资、价值投资、长期投资理念。支持私募证券投资基金和私募资管业务稳健发展,提升投资行为稳定性。
优化保险资金权益投资政策环境,落实并完善国有保险公司绩效评价办法,更好鼓励开展长期权益投资。完善保险资金权益投资监管制度,优化上市保险公司信息披露要求。完善全国社会保障基金、基本养老保险基金投资政策。提升企业年金、个人养老金投资灵活度。鼓励银行理财和信托资金积极参与资本市场,提升权益投资规模。
八、进一步全面深化改革开放,更好服务高质量发展
着力做好科技金融、绿色金融、普惠金融、养老金融、数字金融五篇大文章。推动股票发行注册制走深走实,增强资本市场制度竞争力,提升对新产业新业态新技术的包容性,更好服务科技创新、绿色发展、国资国企改革等国家战略实施和中小企业、民营企业发展壮大,促进新质生产力发展。加大对符合国家产业政策导向、突破关键核心技术企业的股债融资支持。加大并购重组改革力度,多措并举活跃并购重组市场。健全上市公司可持续信息披露制度。
完善多层次资本市场体系。坚持主板、科创板、创业板和北交所错位发展,深化新三板改革,促进区域性股权市场规范发展。进一步畅通“募投管退”循环,发挥好创业投资、私募股权投资支持科技创新作用。推动债券和不动产投资信托基金(REITs)市场高质量发展。稳慎有序发展期货和衍生品市场。
坚持统筹资本市场高水平制度型开放和安全。拓展优化资本市场跨境互联互通机制。拓宽企业境外上市融资渠道,提升境外上市备案管理质效。加强开放条件下的监管能力建设。深化国际证券监管合作。
九、推动形成促进资本市场高质量发展的合力
推动加强资本市场法治建设,大幅提升违法违规成本。推动修订证券投资基金法。出台上市公司监督管理条例,修订证券公司监督管理条例,加快制定公司债券管理条例,研究制定不动产投资信托基金管理条例。推动出台背信损害上市公司利益罪的司法解释、内幕交易和操纵市场等民事赔偿的司法解释,以及打击挪用私募基金资金、背信运用受托财产等犯罪行为的司法文件。
加大对证券期货违法犯罪的联合打击力度。健全线索发现、举报奖励等机制。完善证券执法司法体制机制,提高行政刑事衔接效率。强化行政监管、行政审判、行政检察之间的高效协同。加大行政、民事、刑事立体化追责力度,依法从严查处各类违法违规行为。加大证券纠纷特别代表人诉讼制度适用力度,完善行政执法当事人承诺制度。探索开展检察机关提起证券民事公益诉讼试点。进一步加强资本市场诚信体系建设。
深化央地、部际协调联动。强化宏观政策协同,促进实体经济和产业高质量发展,为资本市场健康发展营造良好的环境。落实并完善上市公司股权激励、中长期资金、私募股权创投基金、不动产投资信托基金等税收政策,健全有利于创新资本形成和活跃市场的财税体系。建立央地和跨部门监管数据信息共享机制。压实地方政府在提高上市公司质量以及化解处置债券违约、私募机构风险等方面的责任。
打造政治过硬、能力过硬、作风过硬的监管铁军。把政治建设放在更加突出位置,深入推进全面从严治党,锻造忠诚干净担当的高素质专业化的资本市场干部人才队伍。坚决破除“例外论”、“精英论”、“特殊论”等错误思想。从严从紧完善离职人员管理,整治“影子股东”、不当入股、政商“旋转门”、“逃逸式辞职”等问题。铲除腐败问题产生的土壤和条件,坚决惩治腐败与风险交织、资本与权力勾连等腐败问题,营造风清气正的政治生态。
国务院
2024年4月4日
《关于深化新时代新征程中央企业青年创新创效活动的意见》
2024年3月
国务院国资委印发《关于深化新时代新征程中央企业青年创新创效活动的意见》(以下简称《意见》)。《意见》指出,探索通过专项拨付、自筹配套、市场化募集等多种方式设立青年创新基金,重点支持新一代信息技术、人工智能、生物技术、新能源、新材料、高端设备、绿色环保等战略性新兴产业和未来产业领域的青年创新项目孵化,对作出重要贡献的科研骨干人员实施更加精准的成果转化奖励和成果作价投资入股激励。
《意见》指出,鼓励支持青年参与全国重点实验室、中央企业创新联合体、国家级双创基地等项目建设,积极投身央企产业焕新行动和未来产业启航行动。因地制宜建立青年创新基地、青年众创空间、青年创新联盟、青年创新工作室等多层次创新组织,推进青年创新与职工创新一体实施,强化跨行业、跨单位、跨部门工作协同。
全文如下:
向上滑动阅览
关于深化新时代新征程中央企业
青年创新创效活动的意见
为深入学习贯彻习近平新时代中国特色社会主义思想,全面贯彻落实党的二十大精神,进一步引领中央企业广大青年增强创新意识,提升创新能力,投身创新实践,在增强企业核心功能、提高核心竞争力,充分发挥科技创新、产业控制、安全支撑“三个作用”中贡献青春力量,现就深化新时代新征程中央企业青年创新创效活动提出如下意见。
一、总体要求
(一)指导思想。以习近平新时代中国特色社会主义思想为指导,深入学习贯彻习近平总书记关于青年工作的重要思想、关于国有企业改革发展和党的建设的重要论述,聚焦新时代新征程国资央企新使命新任务新定位,落实创新驱动发展战略,以推动科技创新、实现价值创造为着力点,深入开展青年创新创效活动,充分激发青年创新创造活力,团结组织动员广大中央企业青年争当加快建设世界一流企业、全面建设社会主义现代化国家的先锋队、突击队。
(二)工作目标。锚定坚定不移做强做优做大国有资本和国有企业总目标,强化企业科技创新主体地位,发挥青年在创新中独特优势,推动创新链产业链资金链人才链深度融合,贯通“思想引领、实践赋能、评选展示、孵化转化、激励保障”等工作环节,着力增强中央企业青年创新创效活动的群众性、系统性、实效性。到“十四五”末,青年创新文化更加深入人心,青年创新平台更加完善,青年创新队伍更加壮大,青年创新成果更加丰硕,青年创新生态更加优化,青年创新创效活动在企业高质量发展中贡献度进一步提升。
二、主要措施
(一)抓青年创新创效素养提升。
1.加强政治引领和思想教育,面向团员和青年深入开展学习贯彻习近平新时代中国特色社会主义思想主题教育,以青年大学习、青年讲堂等形式,将习近平总书记关于科技创新的重要论述等作为重要学习内容,培育青年创新思维,激发青年锐意创新、敢为人先的勇气。
2.深化中央企业青年精神素养提升工程,大力弘扬科学家精神,开展“三个问题”大讨论,引导广大青年对标企业先辈、传承红色基因,以十年磨一剑的韧劲,以“一辈子办成一件事”的执着,在推动科技自立自强上奋勇攀登。
3.加强企业形势任务教育,广泛宣讲企业创新发展成就,坚定青年投身科技创新的信心决心,激发青年攻坚“卡脖子”核心技术、提升企业价值创造能力的责任感和紧迫感。
(二)抓青年创新创效平台载体建设。
4.鼓励支持青年参与全国重点实验室、中央企业创新联合体、国家级双创基地等项目建设,积极投身央企产业焕新行动和未来产业启航行动。因地制宜建立青年创新基地、青年众创空间、青年创新联盟、青年创新工作室等多层次创新组织,推进青年创新与职工创新一体实施,强化跨行业、跨单位、跨部门工作协同。
5.围绕科技创新、产业控制、安全支撑“三个作用”发挥,到“十四五”末,重点在战略性新兴产业和未来产业组建至少1万支创新型青年突击队,加强集中攻关,加大合作交流,支撑产业发展,促进形成新质生产力。
6.持续巩固“五小”、合理化建议、青年QC小组等载体,依托青年文明号、青年岗位能手、青年安全生产示范岗等品牌,通过群众性创新,努力在企业生产经营全流程中实现价值创造。
(三)抓青年创新创效人才培养。
7.深入推进青年马克思主义者培养工程,构建全级次全链条全方位培养体系,纳入更多青年科技人才。深入实施“百-万-百万”科技人才培养工程,确保“十四五”末40周岁及以下青年科技人才提高到120万人左右。
8.加强青年创新人才重点培养,积极向中国科协等有关单位推荐优秀青年骨干,纳入青年人才托举工程等培养项目。探索建立科研院所与生产经营单位双向挂职锻炼制度,培养复合型青年科技人才。
9.鼓励企业大胆安排青年科技人才牵头组建研发团队;为每项国家重大科技任务、重点攻关课题至少配备1名40周岁以下项目(课题)负责人,安排担任项目(课题)负责人和骨干的青年科技人才占比原则上不低于50%;建立健全青年助理制度,为重大项目主要负责人配备30周岁左右的技术助理。
10.加强青年科技人才库建设,鼓励优先推荐优秀青年科技人才在职攻读工程硕博士、选派高潜质青年人才赴国(境)外知名高校、科研机构开展博士后研究。
(四)抓青年创新创效成果落地。
11.广泛开展青年科技创新成果评选,在中央企业“熠星”大赛中设立青年专场,适时开展“中央企业青年创新奖”评选表彰。充分运用“揭榜挂帅”“赛马择优”等有效机制,组织开展形式多样的青年创新创意大赛、青年创新论坛,鼓励有条件的企业设立青年创新奖。积极推荐优秀项目和个人参加中国青年科技奖、“振兴杯”、“创青春”等国家级竞赛评选,在提高参与度、影响力、成果转化率上下功夫。
12.加强青年创新成果知识产权保护,充分调动企业内外部专家资源,开展科学评估和认定,提供注册专利、著作权等指导帮助。
13.促进创新成果由项目向产品和商品转化,积极为青年科技人才牵头的首台套、首批次、首版次技术产品提供孵化转化支持。
14.探索通过专项拨付、自筹配套、市场化募集等多种方式设立青年创新基金,重点支持新一代信息技术、人工智能、生物技术、新能源、新材料、高端设备、绿色环保等战略性新兴产业和未来产业领域的青年创新项目孵化,对作出重要贡献的科研骨干人员实施更加精准的成果转化奖励和成果作价投资入股激励。
(五)抓青年创新创效生态构建。
15.结合企业特点、行业属性打造各具特色的青年创新文化,完善鼓励创新、宽容失败的容错纠错机制。
16.加大对青年科技人才激励力度,完善青年科技人才技术职务体系,对于具有特殊贡献的青年科技人才,鼓励企业在职称评审上给予破格支持,同等条件下优先考虑其职务晋升,探索实施薪酬单列等突破性政策。
17.进一步推动产学研结合,以更大力度支持青年科技人才开展创新链、产业链、生态链交流合作,不断巩固扩大青年创新创效的“朋友圈”。
18.加强对青年的关怀爱护,开展青年思想动态调研分析,创造条件解决青年在婚恋交友、住房生育、子女入学等方面急难愁盼问题,为青年人才心无旁骛地投身科技创新解决“后顾之忧”。
三、保障机制
(一)加强组织领导。切实将党的领导党的建设贯穿青年创新创效活动全过程,为完成工作目标提供坚强保障。各中央企业党委(党组)要充分发挥把方向、管大局、保落实的领导作用,抓好部署安排和组织落实。企业主要负责同志要靠前指挥,加强统筹协调,强化人员、资金、考核等保障措施。各级团青组织要把青年创新创效活动作为党组织交办的重要任务,发挥党建带团建优势,切实承担牵头责任,确保工作取得实效。
(二)有序部署实施。结合企业实际,及时研究制定具体实施方案,明确目标任务、主要措施、进度安排、成果形式、责任部门及责任人等。企业科技创新、发展战略、组织人事、财务、党群等部门和团青组织要建立支持青年创新创效协同机制,形成工作合力,提升青年创新创效活动的科学化规范化水平。有关工作成效纳入中央企业党建责任制考核。
(三)加强典型宣传。强化激励、鼓励先进,深入挖掘和提炼总结工作推进中的成功实践、经验做法,持续推广一批实效突出的青年创新创效典型项目和案例。统筹国资央企各级各类新闻媒体和资源,通过报刊、网站、微信公众号等多种载体,开展有深度、有温度、有效度的宣传报道,发挥典型引领带动作用,形成比学赶超的浓厚氛围。
本意见自印发之日起施行,《关于印发<关于进一步深化中央企业青年创新创效活动的意见>的通知》(国资发群工〔2011〕109号)同时废止。
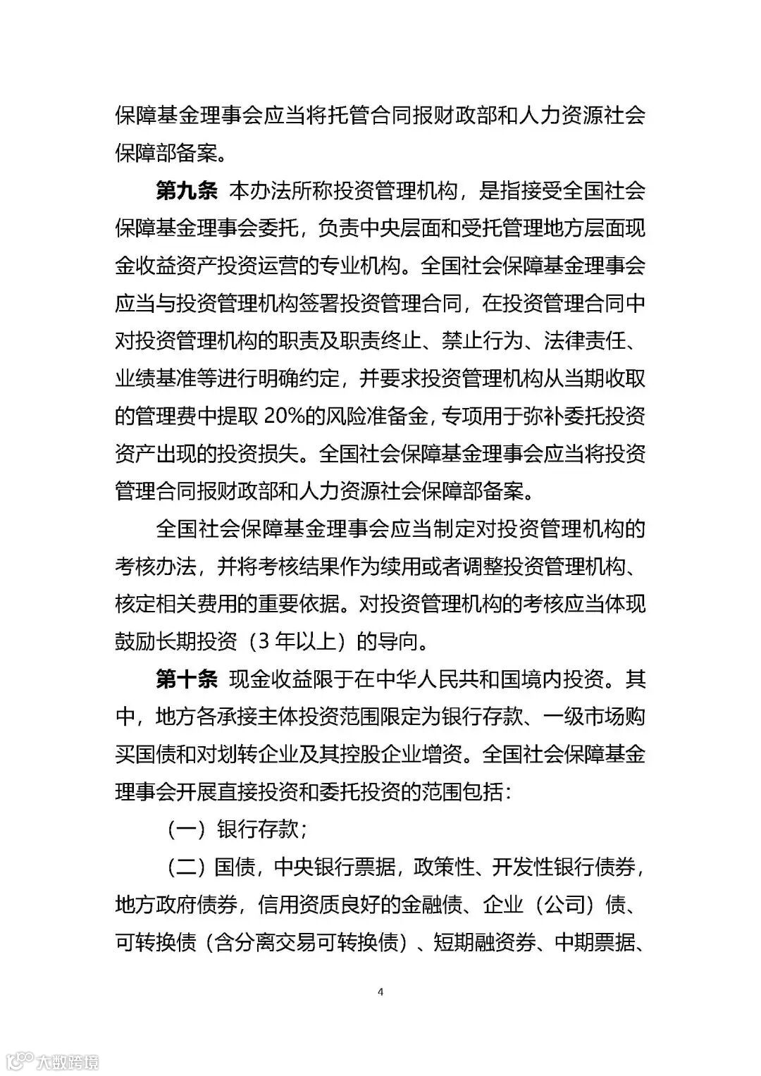
《划转充实社保基金国有股权及现金收益运作管理暂行办法》
2024年3月
《划转充实社保基金国有股权及现金收益运作管理暂行办法》(以下简称《办法》)规定,承接主体持有的国有股权的运作管理,应当符合现行国有资产管理体制,严格遵循相关规定。其中,中央层面国有股权的转让,须经履行出资人职责机构同意;地方层面国有股权的转让程序,须经履行出资人职责机构同意并报省级人民政府批准后施行。涉及转让国有金融机构股权的,须符合党中央、国务院国有金融资本管理相关要求,并履行相关审批程序。
《办法》规定,现金收益限于在中华人民共和国境内投资,各承接主体是现金收益投资运营的主体。其中,中央层面现金收益由全国社会保障基金理事会进行投资运营。考虑到全国社会保障基金理事会投资运营经验较为丰富、投资业绩良好,为发挥投资规模效益,《办法》规定,地方层面将不低于上年底累计现金收益的50%,委托给全国社会保障基金理事会进行投资运营,剩余部分由地方各承接主体在限定范围内(银行存款、一级市场购买国债、对划转企业及其控股企业增资)进行投资运营。
全文如下:
向上滑动阅览
划转充实社保基金国有股权及现金收益
运作管理暂行办法
第一章 总则
第一条 为进一步规范划转充实社保基金国有股权及现金收益的运作管理,根据《国务院关于印发划转部分国有资本充实社保基金实施方案的通知》(国发〔2017〕49号,以下简称《实施方案》)等有关规定,制定本办法。
第二条 本办法所称国有股权,是指依据《实施方案》划转的中央和地方国有及国有控股大中型企业、金融机构的国有股权。
本办法所称现金收益,是指划转的中央和地方国有及国有控股大中型企业、金融机构的国有股权分红,以及通过国有股权及分红运作等形成的现金收益。具体包括:
(一)直接划转和再投资形成的国有股权现金分红;
(二)国有股权运作产生的转让收入、清算收入等现金收益;
(三)替代或者补足无法追溯划转的国有股权而向承接主体交纳的现金;
(四)现金收益运作产生的收益。
承接主体持有的现金收益根据基本养老保险基金的支出需要上缴,专项用于弥补企业职工基本养老保险基金缺口。
第三条 国有股权及现金收益运作应当坚持保障安全、独立运行、单独核算和市场化、多元化、专业化的原则,实现保值增值,并接受考核和监督。
第四条 财政部会同人力资源社会保障部对中央层面国有股权及现金收益运作实施监管,对地方层面国有股权及现金收益运作进行指导。各省级财政部门会同人力资源社会保障部门对本地区国有股权及现金收益运作实施监管。
各承接主体负责国有股权及现金收益运作管理。其中,全国社会保障基金理事会负责中央层面国有股权及现金收益运作管理;各省、自治区、直辖市人民政府依据《实施方案》设立的负责集中持有、管理和运营划转国有股权的国有独资公司或受托对划转国有股权实行专户管理的具有国有资本投资运营功能的公司,负责本地区国有股权及现金收益运作管理。
第二章 国有股权及现金收益运作管理
第五条 国有股权的运作管理,应当符合现行国有资产管理体制,严格遵循《实施方案》、《企业国有资产交易监督管理办法》、《上市公司国有股权监督管理办法》、《金融企业国有资产转让管理办法》等规定。其中,中央层面国有股权的转让,须经履行出资人职责机构同意;地方层面国有股权的转让程序,须经履行出资人职责机构同意并报省级人民政府批准后施行。涉及转让国有金融机构股权的,须符合党中央、国务院国有金融资本管理相关要求,并履行相关审批程序。
第六条 扣除按规定上缴用于弥补企业职工基本养老保险基金缺口后的现金收益,中央层面由全国社会保障基金理事会进行投资运营;地方层面应当将不低于上年底累计现金收益的50%,委托给全国社会保障基金理事会进行投资运营,剩余部分由各承接主体在限定范围内进行投资运营。
第七条 全国社会保障基金理事会对中央层面和受托管理的地方层面现金收益实施单独管理、集中运营、独立核算,开展直接投资和委托投资。开展委托投资时,全国社会保障基金理事会应当选择符合全国社会保障基金或基本养老保险基金管理要求的托管机构、投资管理机构。
中央层面和受托管理的地方层面现金收益独立于全国社会保障基金理事会、托管机构、投资管理机构的固有资产及其管理的其他资产。
第八条 本办法所称托管机构,是指接受全国社会保障基金理事会委托,负责保管中央层面和受托管理地方层面现金收益资产的商业银行。全国社会保障基金理事会应当与托管机构签署托管合同,并在托管合同中对托管机构的职责及职责终止、禁止行为、法律责任等进行明确约定。全国社会保障基金理事会应当将托管合同报财政部和人力资源社会保障部备案。
第九条 本办法所称投资管理机构,是指接受全国社会保障基金理事会委托,负责中央层面和受托管理地方层面现金收益资产投资运营的专业机构。全国社会保障基金理事会应当与投资管理机构签署投资管理合同,在投资管理合同中对投资管理机构的职责及职责终止、禁止行为、法律责任、业绩基准等进行明确约定,并要求投资管理机构从当期收取的管理费中提取20%的风险准备金,专项用于弥补委托投资资产出现的投资损失。全国社会保障基金理事会应当将投资管理合同报财政部和人力资源社会保障部备案。
全国社会保障基金理事会应当制定对投资管理机构的考核办法,并将考核结果作为续用或者调整投资管理机构、核定相关费用的重要依据。对投资管理机构的考核应当体现鼓励长期投资(3年以上)的导向。
第十条 现金收益限于在中华人民共和国境内投资。其中,地方各承接主体投资范围限定为银行存款、一级市场购买国债和对划转企业及其控股企业增资。全国社会保障基金理事会开展直接投资和委托投资的范围包括:
(一)银行存款;
(二)国债,中央银行票据,政策性、开发性银行债券,地方政府债券,信用资质良好的金融债、企业(公司)债、可转换债(含分离交易可转换债)、短期融资券、中期票据、资产支持证券,债券回购,货币市场基金、债券型证券投资基金,货币型养老金产品、固定收益型养老金产品;
(三)股票,股票型证券投资基金、混合型证券投资基金,股票型养老金产品、混合型养老金产品,股指期货,国债期货;
(四)对划转企业及其控股企业的增资;
(五)对其他国有及国有控股企业、符合国家产业政策导向的股权投资基金的投资。
第十一条 除对划转企业及其控股企业增资外,中央层面和全国社会保障基金理事会受托管理的地方层面现金收益投资比例,应当按照公允价值计算并符合下列规定:
(一)银行存款,国债,中央银行票据,政策性、开发性银行债券,货币市场基金的投资比例合计不得低于资产净值的40%。其中,银行存款的比例不得低于资产净值的10%,在同一家银行的存款不得高于银行存款总额的25%。
(二)地方政府债券和信用资质良好的金融债、企业(公司)债、可转换债(含分离交易可转换债)、短期融资券、中期票据、资产支持证券,债券型证券投资基金,货币型养老金产品、固定收益型养老金产品的投资比例合计不得高于资产净值的30%。其中,地方政府债券、企业(公司)债的投资比例合计不得高于资产净值的20%,可转换债(含分离交易可转换债)、资产支持证券的投资比例合计不得高于资产净值的10%。
(三)股票、股票型证券投资基金、混合型证券投资基金、股票型养老金产品、混合型养老金产品的投资比例合计不得高于资产净值的40%。
(四)对其他国有及国有控股企业、股权投资基金的投资比例合计不得高于资产净值的30%。其中,股权投资基金的投资比例不得高于资产净值的10%。
(五)债券正回购的资金余额在每个交易日均不得高于资产净值的40%。股指期货、国债期货交易只能以套期保值为目的,并按照中国金融期货交易所套期保值管理的有关规定执行。
第十二条 财政部会同人力资源社会保障部根据现金收益投资运营情况及运作管理需要,适时报请国务院对投资范围和投资比例进行调整。
第十三条 各省级承接主体可根据管理需要,通过公开招标方式,选取一家具有基本养老保险基金托管经验的商业银行开立一个账户,对现金收益进行管理。
第十四条 现金收益投资运营发生的托管费、投资管理机构的投资管理费,按照基本养老保险基金投资运营有关规定及全国社会保障基金理事会与相应机构签订的合同约定执行。现金收益投资运营发生的交易费用、划款手续费、账户管理费、票据费,实业投资尽职调查聘请中介机构费用、会计师事务所审计费用、法律顾问服务费用、年报披露费等,据实列支。
第三章 报告制度
第十五条 每年6月底前,各承接主体向同级财政、人力资源社会保障部门报告上一年度国有股权及现金收益运作情况。主要包括:国有股权及现金收益的保值增值总体情况,国有股权的持有、权益变动、年度现金分红及实收、运作管理情况,替代或者补足无法追溯划转的国有资本而向承接主体交纳的现金情况,通过国有资本运作产生的转让、清算等收入情况,现金收益投资运营情况等。其中,涉及划转国有股权运作的有关情况,应当同时报送同级国有资产监管部门。
第十六条 各承接主体应当对报告的真实性、完整性负责,确保报告内容没有虚假记载、误导性陈述或者重大遗漏。
第十七条 因不可预见或不可控因素,可能导致国有股权及现金收益运作受到重大影响的,承接主体应当及时向同级财政、人力资源社会保障部门报告。其中,涉及划转国有股权运作的有关情况,应当同时向同级国有资产监管部门报告。
第十八条 每年7月底前,各省级财政部门会同人力资源社会保障部门,将本地区上一年度国有股权及现金收益运作管理情况向财政部、人力资源社会保障部报告。
第四章 监督管理
第十九条 财政部、人力资源社会保障部和省级财政、人力资源社会保障部门依法分别对承接主体、托管机构、投资管理机构的国有股权及现金收益运作管理情况实施监管,对承接主体发生违反本办法规定的行为予以纠正,加强投资风险防范。国有资产和金融监管部门按照各自职责,对承接主体、托管机构、投资管理机构开展国有股权运作管理及现金收益投资运营活动实施监管。
承接主体应当督促托管机构和投资管理机构依法履约,对托管机构、投资管理机构违反法律制度及本办法规定造成损失的,应当要求其按照合同约定分别对各自的行为依法承担赔偿责任;因共同行为造成损失的,应当要求其按照合同约定承担连带赔偿责任;除监管部门依法给予处罚外,还应当终止其托管或者投资管理职责,5年内不得再次申请。
财政部、人力资源社会保障部发现托管机构、投资管理机构存在违反法律制度及本办法规定行为的,可责令全国社会保障基金理事会暂停或者终止其托管、投资管理职责。
第二十条 各承接主体在报经同级财政、人力资源社会保障部门同意后,应当每年向社会至少公布一次国有股权的持有、权益变动、年度分红情况;全国社会保障基金理事会还应当公布受托管理的地方层面现金收益运作情况,保障公众知情权,接受社会监督。
任何组织和个人有权对涉及国有股权及现金收益运作管理的违法违规行为进行举报、投诉。
第五章 法律责任
第二十一条 承接主体开展国有股权及现金收益运作管理应当严格遵守相关法律法规,严禁从事内幕交易、利用未公开信息交易、操纵市场等违法行为,严禁通过关联交易等损害国有股权及现金收益和他人利益、获取不正当利益。不得将国有股权及现金收益挪作他用,不得将国有股权及现金收益用于质押和对外担保。任何组织和个人不得贪污、侵占、挪用国有股权及现金收益。承接主体及其工作人员存在上述违法行为的,依法追究责任。
第二十二条 各级财政部门、人力资源社会保障部门及其工作人员在国有股权及现金收益运作管理监管工作中存在滥用职权、玩忽职守、徇私舞弊等违法行为的,依法追究责任。
第六章 附则
第二十三条 各省级财政部门可以根据本地实际,会同本级人力资源社会保障、国有资产监管等部门制定本省实施细则。
第二十四条 本办法自印发之日起施行。
《关于新时代中央企业高标准履行社会责任的指导意见》
2024年6月
为推动中央企业在新时代以更高标准履行社会责任,全面贯彻落实一系列新思想新理念,加快建设世界一流企业、实现高质量发展,国务院国资委制定印发《关于新时代中央企业高标准履行社会责任的指导意见》(以下简称《指导意见》),对新时代中央企业社会责任工作作出部署。
《指导意见》坚持“新时代”、“高标准”的总体原则。“新时代”即要牢牢把握新时代新使命新定位,全面贯彻党中央、国务院决策部署,充分衔接国际社会责任发展的新趋势新规则。“高标准”即要以服务经济社会发展、满足人民美好生活需要、更好发挥功能价值为目标,主动担当作为,在各类市场主体中走在前列、作出表率。
全文如下:
向上滑动阅览
《国有企业管理人员处分条例》
2024年5月
党中央、国务院高度重视国有企业管理人员监督管理工作。党的二十大报告明确提出,深化国资国企改革,提升企业核心竞争力。坚持严管和厚爱相结合,加强对干部全方位管理和经常性监督,落实“三个区分开来”,激励干部敢于担当、积极作为。
加强国有企业管理人员队伍建设,强化全面监督,是贯彻落实习近平总书记关于国有企业改革发展和党的建设重要论述,落实《中华人民共和国公职人员政务处分法》(以下简称公职人员政务处分法)有关规定,深入推进国有企业改革深化提升行动,推进国资国企治理体系和治理能力现代化的必然要求。长期以来,关于国有企业管理人员的处分规定散见于各行业领域法律法规文件和企业内部管理制度中,国家层面没有对处分的种类及其适用、处分的程序等作出专门规定。2020年出台的公职人员政务处分法明确国有企业管理人员是公职人员;对公职人员的违法行为,规定了由监察机关给予政务处分和由任免机关、单位给予处分的制度机制;明确由国务院及其相关主管部门结合国有企业的实际情况,对国有企业违法的公职人员处分事宜作出具体规定。因此,有必要制定一部行政法规,建立健全国有企业管理人员监督制约机制,统一规范对各级各类国有企业管理人员的处分事宜,为打造忠诚干净担当的国有企业管理人员队伍,推动国有企业高质量发展提供有力的法治保障。
按照部署,司法部、国务院国资委、财政部在深入调查研究,广泛征求中央有关单位、地方人民政府、有关中央和地方国有企业意见,向社会公开征求意见的基础上反复研究修改形成了《国有企业管理人员处分条例》(以下简称《条例》)草案。2024年4月26日,国务院常务会议审议通过了《条例》草案。
公职人员政务处分法明确规定,该法第三章关于违法行为的规定适用于公职人员任免机关、单位对违法的公职人员给予处分。据此,《条例》作为配套行政法规,将散见于现行法律、行政法规以及党中央、国务院有关文件中对国有企业领导人员、有关责任人员应予追究法律责任的有关规定进行梳理、归集,将公职人员政务处分法第三章关于违反政治要求、组织程序、廉洁要求、薪酬管理制度,违规从事或者参与营利性活动,侵犯服务对象合法权益或者社会公共利益,以及违反工作要求等违法行为有关规定具体化为51项违法情形,并明确相应的处分。
全文如下:
向上滑动阅览
国有企业管理人员处分条例
第一章 总 则
第一条 为了规范对国有企业管理人员的处分,加强对国有企业管理人员的监督,根据《中华人民共和国公职人员政务处分法》(以下简称公职人员政务处分法)等法律,制定本条例。
第二条 本条例所称国有企业管理人员,是指国家出资企业中的下列公职人员:
(一)在国有独资、全资公司、企业中履行组织、领导、管理、监督等职责的人员;
(二)经党组织或者国家机关,国有独资、全资公司、企业,事业单位提名、推荐、任命、批准等,在国有控股、参股公司及其分支机构中履行组织、领导、管理、监督等职责的人员;
(三)经国家出资企业中负有管理、监督国有资产职责的组织批准或者研究决定,代表其在国有控股、参股公司及其分支机构中从事组织、领导、管理、监督等工作的人员。
国有企业管理人员任免机关、单位(以下简称任免机关、单位)对违法的国有企业管理人员给予处分,适用公职人员政务处分法第二章、第三章和本条例的规定。
第三条 国有企业管理人员处分工作坚持中国共产党的领导,坚持党管干部原则,加强国有企业管理人员队伍建设,推动国有企业高质量发展。
第四条 任免机关、单位加强对国有企业管理人员的教育、管理、监督。给予国有企业管理人员处分,应当坚持公正公平,集体讨论决定;坚持宽严相济,惩戒与教育相结合;坚持法治原则,以事实为根据,以法律为准绳,依法保障国有企业管理人员以及相关人员的合法权益。
第五条 履行出资人职责的机构或者有干部管理权限的部门依照法律、法规和国家有关规定,指导国有企业整合优化监督资源,推动出资人监督与纪检监察监督、巡视监督、审计监督、财会监督、社会监督等相衔接,健全协同高效的监督机制,建立互相配合、互相制约的内部监督管理制度,增强对国有企业及其管理人员监督的系统性、针对性、有效性。
第六条 给予国有企业管理人员处分,应当事实清楚、证据确凿、定性准确、处理恰当、程序合法、手续完备,与其违法行为的性质、情节、危害程度相适应。
第二章 处分的种类和适用
第七条 处分的种类为:
(一)警告;
(二)记过;
(三)记大过;
(四)降级;
(五)撤职;
(六)开除。
第八条 处分的期间为:
(一)警告,6个月;
(二)记过,12个月;
(三)记大过,18个月;
(四)降级、撤职,24个月。
处分决定自作出之日起生效,处分期自处分决定生效之日起计算。
第九条 国有企业管理人员同时有两个以上需要给予处分的违法行为的,应当分别确定其处分。应当给予的处分种类不同的,执行其中最重的处分;应当给予撤职以下多个相同种类处分的,可以在一个处分期以上、多个处分期之和以下确定处分期,但是最长不得超过48个月。
第十条 国有企业实施违法行为或者国有企业管理人员集体作出的决定违法,应当追究法律责任的,对负有责任的领导人员和直接责任人员中的国有企业管理人员给予处分。
国有企业管理人员2人以上共同违法,需要给予处分的,按照各自应当承担的责任,分别给予相应的处分。
第十一条 国有企业管理人员有下列情形之一的,可以从轻或者减轻给予处分:
(一)主动交代本人应当受到处分的违法行为;
(二)配合调查,如实说明本人违法事实;
(三)检举他人违法行为,经查证属实;
(四)主动采取措施,有效避免、挽回损失或者消除不良影响;
(五)在共同违法行为中起次要或者辅助作用;
(六)主动上交或者退赔违法所得;
(七)属于推进国有企业改革中因缺乏经验、先行先试出现的失误错误;
(八)法律、法规规定的其他从轻或者减轻情节。
从轻给予处分,是指在本条例规定的违法行为应当受到的处分幅度以内,给予较轻的处分。
减轻给予处分,是指在本条例规定的违法行为应当受到的处分幅度以外,减轻一档给予处分。
第十二条 国有企业管理人员违法行为情节轻微,且具有本条例第十一条第一款规定情形之一的,可以对其进行谈话提醒、批评教育、责令检查或者予以诫勉,免予或者不予处分。
国有企业管理人员因不明真相被裹挟或者被胁迫参与违法活动,经批评教育后确有悔改表现的,可以减轻、免予或者不予处分。
第十三条 国有企业管理人员有下列情形之一的,应当从重给予处分:
(一)在处分期内再次故意违法,应当受到处分;
(二)阻止他人检举、提供证据;
(三)串供或者伪造、隐匿、毁灭证据;
(四)包庇同案人员;
(五)胁迫、唆使他人实施违法行为;
(六)拒不上交或者退赔违法所得;
(七)法律、法规规定的其他从重情节。
从重给予处分,是指在本条例规定的违法行为应当受到的处分幅度以内,给予较重的处分。
第十四条 国有企业管理人员在处分期内,不得晋升职务、岗位等级和职称;其中,被记过、记大过、降级、撤职的,不得晋升薪酬待遇等级。被撤职的,降低职务或者岗位等级,同时降低薪酬待遇。被开除的,用人单位依法解除劳动合同。
第十五条 国有企业管理人员违法取得的财物和用于违法行为的本人财物,除依法应当由有关机关没收、追缴或者责令退赔的外,应当退还原所有人或者原持有人。
国有企业管理人员因违法行为获得的职务、职级、级别、岗位和职员等级、职称、待遇、资格、学历、学位、荣誉、奖励等其他利益,任免机关、单位应当予以纠正或者建议有关机关、单位、组织按规定予以纠正。
第十六条 已经退休的国有企业管理人员退休前或者退休后有违法行为应当受到处分的,不再作出处分决定,但是可以对其立案调查;依法应当给予降级、撤职、开除处分的,应当按照规定相应调整其享受的待遇,对其违法取得的财物和用于违法行为的本人财物依照本条例第十五条的规定处理。
第三章 违法行为及其适用的处分
第十七条 国有企业管理人员有下列行为之一的,依据公职人员政务处分法第二十八条的规定,予以记过或者记大过;情节较重的,予以降级或者撤职;情节严重的,予以开除:
(一)散布有损坚持和完善社会主义基本经济制度的言论;
(二)拒不执行或者变相不执行国有企业改革发展和党的建设有关决策部署;
(三)在对外经济合作、对外援助、对外交流等工作中损害国家安全和国家利益。
公开发表反对宪法确立的国家指导思想,反对中国共产党领导,反对社会主义制度,反对改革开放的文章、演说、宣言、声明等的,予以开除。
第十八条 国有企业管理人员有下列行为之一的,依据公职人员政务处分法第三十条的规定,予以警告、记过或者记大过;情节严重的,予以降级或者撤职:
(一)违反规定的决策程序、职责权限决定国有企业重大决策事项、重要人事任免事项、重大项目安排事项、大额度资金运作事项;
(二)故意规避、干涉、破坏集体决策,个人或者少数人决定国有企业重大决策事项、重要人事任免事项、重大项目安排事项、大额度资金运作事项;
(三)拒不执行或者擅自改变国有企业党委(组)会、股东(大)会、董事会、职工代表大会等集体依法作出的重大决定;
(四)拒不执行或者变相不执行、拖延执行履行出资人职责的机构、行业管理部门等有关部门依法作出的决定。
第十九条 国有企业管理人员有下列行为之一的,依据公职人员政务处分法第三十三条的规定,予以警告、记过或者记大过;情节较重的,予以降级或者撤职;情节严重的,予以开除:
(一)利用职务上的便利,侵吞、窃取、骗取或者以其他手段非法占有、挪用本企业以及关联企业的财物、客户资产等;
(二)利用职务上的便利,索取他人财物或者非法收受他人财物,为他人谋取利益;
(三)为谋取不正当利益,向国家机关、国家出资企业、事业单位、人民团体,或者向国家工作人员、企业或者其他单位的工作人员,外国公职人员、国际公共组织官员行贿;
(四)利用职权或者职务上的影响,违反规定在企业关系国有资产出资人权益的重大事项以及工程建设、资产处置、出版发行、招标投标等活动中为本人或者他人谋取私利;
(五)纵容、默许特定关系人利用本人职权或者职务上的影响,在企业关系国有资产出资人权益的重大事项以及企业经营管理活动中谋取私利;
(六)违反规定,以单位名义将国有资产集体私分给个人。
拒不纠正特定关系人违反规定任职、兼职或者从事经营活动,且不服从职务调整的,予以撤职。
第二十条 国有企业管理人员有下列行为之一,依据公职人员政务处分法第三十五条的规定,情节较重的,予以警告、记过或者记大过;情节严重的,予以降级或者撤职:
(一)超提工资总额或者超发工资,或者在工资总额之外以津贴、补贴、奖金等其他形式设定和发放工资性收入;
(二)未实行工资总额预算管理,或者未按规定履行工资总额备案或者核准程序;
(三)违反规定,自定薪酬、奖励、津贴、补贴和其他福利性货币收入;
(四)在培训活动、办公用房、公务用车、业务招待、差旅费用等方面超过规定的标准、范围;
(五)公款旅游或者以学习培训、考察调研、职工疗养等名义变相公款旅游。
第二十一条 国有企业管理人员有下列行为之一的,依据公职人员政务处分法第三十六条的规定,予以警告、记过或者记大过;情节较重的,予以降级或者撤职;情节严重的,予以开除:
(一)违反规定,个人经商办企业、拥有非上市公司(企业)股份或者证券、从事有偿中介活动、在国(境)外注册公司或者进行投资入股等营利性活动;
(二)利用职务上的便利,为他人经营与所任职企业同类经营的企业;
(三)违反规定,未经批准在本企业所出资企业或者其他企业、事业单位、社会组织、中介机构、国际组织等兼任职务;
(四)经批准兼职,但是违反规定领取薪酬或者获取其他收入;
(五)利用企业内幕信息或者其他未公开的信息、商业秘密、无形资产等谋取私利。
第二十二条 国有企业管理人员在履行提供社会公共服务职责过程中,侵犯服务对象合法权益或者社会公共利益,被监管机构查实并提出处分建议的,依据公职人员政务处分法第三十八条的规定,情节较重的,予以警告、记过或者记大过;情节严重的,予以降级或者撤职;情节特别严重的,予以开除。
第二十三条 国有企业管理人员有下列行为之一,造成国有资产损失或者其他严重不良后果的,依据公职人员政务处分法第三十九条的规定,予以警告、记过或者记大过;情节较重的,予以降级或者撤职;情节严重的,予以开除:
(一)截留、占用、挪用或者拖欠应当上缴国库的预算收入;
(二)违反规定,不履行或者不正确履行经营投资职责;
(三)违反规定,进行关联交易,开展融资性贸易、虚假交易、虚假合资、挂靠经营等活动;
(四)在国家规定期限内不办理或者不如实办理企业国有资产产权登记,或者伪造、涂改、出租、出借、出售国有资产产权登记证(表);
(五)拒不提供有关信息资料或者编制虚假数据信息,致使国有企业绩效评价结果失真;
(六)掩饰企业真实状况,不如实向会计师事务所、律师事务所、资产评估机构等中介服务机构提供有关情况和资料,或者与会计师事务所、律师事务所、资产评估机构等中介服务机构串通作假。
第二十四条 国有企业管理人员有下列行为之一的,依据公职人员政务处分法第三十九条的规定,予以警告、记过或者记大过;情节较重的,予以降级或者撤职;情节严重的,予以开除:
(一)洗钱或者参与洗钱;
(二)吸收客户资金不入账,非法吸收公众存款或者变相吸收公众存款,违反规定参与或者变相参与民间借贷;
(三)违反规定发放贷款或者对贷款本金减免、停息、减息、缓息、免息、展期等,进行呆账核销,处置不良资产;
(四)违反规定出具金融票证、提供担保,对违法票据予以承兑、付款或者保证;
(五)违背受托义务,擅自运用客户资金或者其他委托、信托的资产;
(六)伪造、变造货币、贵金属、金融票证或者国家发行的有价证券;
(七)伪造、变造、转让、出租、出借金融机构经营许可证或者批准文件,未经批准擅自设立金融机构、发行股票或者债券;
(八)编造并且传播影响证券、期货交易的虚假信息,操纵证券、期货市场,提供虚假信息或者伪造、变造、销毁交易记录,诱骗投资者买卖证券、期货合约;
(九)进行虚假理赔或者参与保险诈骗活动;
(十)窃取、收买或者非法提供他人信用卡信息及其他公民个人信息资料。
第二十五条 国有企业管理人员有下列行为之一,造成不良后果或者影响的,依据公职人员政务处分法第三十九条的规定,予以警告、记过或者记大过;情节较重的,予以降级或者撤职;情节严重的,予以开除:
(一)泄露企业内幕信息或者商业秘密;
(二)伪造、变造、转让、出租、出借行政许可证件、资质证明文件,或者出租、出借国有企业名称或者企业名称中的字号;
(三)违反规定,举借或者变相举借地方政府债务;
(四)在中华人民共和国境外违反规定造成重大工程质量问题、引起重大劳务纠纷或者其他严重后果;
(五)不履行或者不依法履行安全生产管理职责,导致发生生产安全事故;
(六)在工作中有敷衍应付、推诿扯皮,或者片面理解、机械执行党和国家路线方针政策、重大决策部署等形式主义、官僚主义行为;
(七)拒绝、阻挠、拖延依法开展的出资人监督、审计监督、财会监督工作,或者对出资人监督、审计监督、财会监督发现的问题拒不整改、推诿敷衍、虚假整改;
(八)不依法提供有关信息、报送有关报告或者履行信息披露义务,或者配合其他主体从事违法违规行为;
(九)不履行法定职责或者违法行使职权,侵犯劳动者合法权益;
(十)违反规定,拒绝或者延迟支付中小企业款项、农民工工资等;
(十一)授意、指使、强令、纵容、包庇下属人员违反法律法规规定。
第四章 处分的程序
第二十六条 任免机关、单位按照干部管理权限对有公职人员政务处分法和本条例规定违法行为的国有企业管理人员依法给予处分,保障国有企业管理人员以及相关人员的合法权益。
任免机关、单位应当结合国有企业的组织形式、组织机构等实际情况,明确承担国有企业管理人员处分工作的内设部门或者机构(以下称承办部门)及其职责权限、运行机制等。
第二十七条 对涉嫌违法的国有企业管理人员进行调查、处理,应当由2名以上工作人员进行,按照下列程序办理:
(一)经任免机关、单位负责人同意,由承办部门对需要调查处理的问题线索进行初步核实;
(二)经初步核实,承办部门认为该国有企业管理人员涉嫌违反公职人员政务处分法和本条例规定,需要进一步查证的,经任免机关、单位主要负责人批准同意后立案,书面告知被调查的国有企业管理人员本人(以下称被调查人)及其所在单位,并向有管理权限的监察机关通报;
(三)承办部门负责对被调查人的违法行为作进一步调查,收集、查证有关证据材料,向有关单位和人员了解情况,并形成书面调查报告,向任免机关、单位负责人报告,有关单位和个人应当如实提供情况;
(四)承办部门将调查认定的事实以及拟给予处分的依据告知被调查人,听取其陈述和申辩,并对其提出的事实、理由和证据进行核实,记录在案,被调查人提出的事实、理由和证据成立的,应予采纳;
(五)承办部门经审查提出处理建议,按程序报任免机关、单位领导成员集体讨论,作出对被调查人给予处分、免予处分、不予处分或者撤销案件的决定,并向有管理权限的监察机关通报;
(六)任免机关、单位应当自本条第一款第五项决定作出之日起1个月以内,将处分、免予处分、不予处分或者撤销案件的决定以书面形式通知被调查人及其所在单位,并在一定范围内宣布,涉及国家秘密、商业秘密或者个人隐私的,按照国家有关规定办理;
(七)承办部门应当将处分有关决定及执行材料归入被调查人本人档案,同时汇集有关材料形成该处分案件的工作档案。
严禁以威胁、引诱、欺骗等非法方式收集证据。以非法方式收集的证据不得作为给予处分的依据。不得因被调查人的申辩而加重处分。
第二十八条 重大违法案件调查过程中,确有需要的,可以商请有管理权限的监察机关提供必要支持。
违法情形复杂、涉及面广或者造成重大影响,由任免机关、单位调查核实存在困难的,经任免机关、单位负责人同意,可以商请有管理权限的监察机关处理。
第二十九条 给予国有企业管理人员处分,应当自立案之日起6个月内作出决定;案情复杂或者遇有其他特殊情形的,经任免机关、单位主要负责人批准可以适当延长,但是延长期限不得超过6个月。
第三十条 决定给予处分的,应当制作处分决定书。
处分决定书应当载明下列事项:
(一)受到处分的国有企业管理人员(以下称被处分人)的姓名、工作单位和职务;
(二)违法事实和证据;
(三)处分的种类和依据;
(四)不服处分决定,申请复核、申诉的途径和期限;
(五)作出处分决定的机关、单位名称和日期。
处分决定书应当盖有作出决定的机关、单位印章。
第三十一条 参与国有企业管理人员违法案件调查、处理的人员有下列情形之一的,应当自行回避,被调查人、检举人以及其他有关人员可以要求其回避:
(一)是被调查人或者检举人的近亲属;
(二)担任过本案的证人;
(三)本人或者其近亲属与调查的案件有利害关系;
(四)可能影响案件公正调查、处理的其他情形。
任免机关、单位主要负责人的回避,由上一级机关、单位负责人决定;其他参与违法案件调查、处理人员的回避,由任免机关、单位负责人决定。
任免机关、单位发现参与处分工作的人员有应当回避情形的,可以直接决定该人员回避。
第三十二条 国有企业管理人员被依法追究刑事责任的,任免机关、单位应当根据司法机关的生效判决、裁定、决定及其认定的事实和情节,依法给予处分。
国有企业管理人员依法受到行政处罚,应当给予处分的,任免机关、单位可以根据生效的行政处罚决定认定的事实和情节,经核实后依法给予处分。
任免机关、单位根据本条第一款、第二款规定作出处分决定后,司法机关、行政机关依法改变原生效判决、裁定、决定等,对原处分决定产生影响的,任免机关、单位应当根据改变后的判决、裁定、决定等重新作出相应处理。
第三十三条 任免机关、单位对担任各级人民代表大会代表或者中国人民政治协商会议各级委员会委员的国有企业管理人员给予处分的,应当向有关的人民代表大会常务委员会,乡、民族乡、镇的人民代表大会主席团或者中国人民政治协商会议委员会常务委员会通报。
第三十四条 国有企业管理人员涉嫌违法,已经被立案调查,不宜继续履行职责的,任免机关、单位可以决定暂停其履行职务。国有企业管理人员在被立案调查期间,未经决定立案的任免机关、单位同意,不得出境、辞去公职;其任免机关、单位以及上级机关、单位不得对其交流、晋升、奖励或者办理退休手续。
第三十五条 调查中发现国有企业管理人员因依法履行职责遭受不实举报、诬告陷害、侮辱诽谤,造成不良影响的,任免机关、单位应当按照规定及时澄清事实,恢复名誉,消除不良影响。
第三十六条 国有企业管理人员受到降级、撤职、开除处分的,应当在处分决定作出后1个月内,由相应人事部门等按照管理权限办理岗位、职务、工资和其他有关待遇等变更手续,并依法变更或者解除劳动合同;特殊情况下,经任免机关、单位主要负责人批准可以适当延长办理期限,但是最长不得超过6个月。
第三十七条 国有企业管理人员受到开除以外的处分,在受处分期间有悔改表现,并且没有再出现应当给予处分的违法情形的,处分期满后自动解除处分。
处分解除后,考核以及晋升职务、职级、级别、岗位和职员等级、职称、薪酬待遇等级等不再受原处分影响。但是,受到降级、撤职处分的,不恢复受处分前的职务、职级、级别、岗位和职员等级、职称、薪酬待遇等级等。
任免机关、单位应当按照国家有关规定正确对待、合理使用受处分的国有企业管理人员,坚持尊重激励与监督约束并重,营造干事创业的良好环境。
第五章 复核、申诉
第三十八条 被处分人对处分决定不服的,可以自收到处分决定书之日起1个月内,向作出处分决定的任免机关、单位(以下称原处分决定单位)申请复核。原处分决定单位应当自接到复核申请后1个月以内作出复核决定。
被处分人因不可抗拒的事由或者其他正当理由耽误复核申请期限的,在障碍消除后的10个工作日内,可以申请顺延期限;是否准许,由原处分决定单位决定。
第三十九条 被处分人对复核决定仍不服的,可以自收到复核决定之日起1个月内按照管理权限向上一级机关、单位申诉。受理申诉的机关、单位(以下称申诉机关)应当自受理之日起2个月以内作出处理决定;案情复杂的,可以适当延长,但是延长期限最多不超过1个月。
被处分人因不可抗拒的事由或者其他正当理由耽误申诉申请期限的,在障碍消除后的10个工作日内,可以申请顺延期限;是否准许,由申诉机关决定。
第四十条 原处分决定单位接到复核申请、申诉机关受理申诉后,相关承办部门应当成立工作组,调阅原案材料,必要时可以进行调查,收集、查证有关证据材料,向有关单位和人员了解情况。工作组应当集体研究,提出办理意见,按程序报原处分决定单位、申诉机关领导成员集体讨论作出复核、申诉决定,并向有管理权限的监察机关通报。复核、申诉决定应当自作出之日起1个月以内以书面形式通知被处分人及其所在单位,并在一定范围内宣布;涉及国家秘密、商业秘密或者个人隐私的,按照国家有关规定办理。
复核、申诉期间,不停止原处分决定的执行。
国有企业管理人员不因提出复核、申诉而被加重处分。
坚持复核、申诉与原案调查相分离,原案调查、承办人员不得参与复核、申诉。
第四十一条 任免机关、单位发现本机关、本单位或者下级机关、单位作出的处分决定确有错误的,应当及时予以纠正或者责令下级机关、单位及时予以纠正。
监察机关发现任免机关、单位应当给予处分而未给予,或者给予的处分违法、不当,依法提出监察建议的,任免机关、单位应当采纳并将执行情况函告监察机关,不采纳的应当说明理由。
第四十二条 有下列情形之一的,原处分决定单位、申诉机关应当撤销原处分决定,重新作出决定或者由申诉机关责令原处分决定单位重新作出决定:
(一)处分所依据的违法事实不清或者证据不足;
(二)违反本条例规定的程序,影响案件公正处理;
(三)超越职权或者滥用职权作出处分决定。
第四十三条 有下列情形之一的,原处分决定单位、申诉机关应当变更原处分决定,或者由申诉机关责令原处分决定单位予以变更:
(一)适用法律、法规确有错误;
(二)对违法行为的情节认定确有错误;
(三)处分不当。
第四十四条 原处分决定单位、申诉机关认为处分决定认定事实清楚,适用法律正确的,应当予以维持。
第四十五条 国有企业管理人员的处分决定被变更,需要调整该国有企业管理人员的职务、岗位等级、薪酬待遇等级等的,应当按照规定予以调整。国有企业管理人员的处分决定被撤销,需要恢复该国有企业管理人员的职务、岗位等级、薪酬待遇等级等的,应当按照原职务和岗位等级安排相应的职务和岗位,并在原处分决定公布范围内为其恢复名誉。
国有企业管理人员因有本条例第四十二条、第四十三条规定情形被撤销处分或者减轻处分的,应当结合其实际履职、业绩贡献等情况对其薪酬待遇受到的损失予以适当补偿。
维持、变更、撤销处分的决定应当在作出后1个月内按照本条例第二十七条第一款第六项规定予以送达、宣布,并存入被处分人本人档案。
第六章 法律责任
第四十六条 任免机关、单位及其工作人员在国有企业管理人员处分工作中有公职人员政务处分法第六十一条、第六十三条规定情形的,依据公职人员政务处分法的规定对负有责任的领导人员和直接责任人员给予处理。
第四十七条 有关机关、单位、组织或者人员拒不执行处分决定或者有公职人员政务处分法第六十二条规定情形的,由其上级机关、主管部门、履行出资人职责的机构或者任免机关、单位依据公职人员政务处分法的规定给予处理。
第四十八条 相关单位或者个人利用举报等方式歪曲捏造事实,诬告陷害国有企业管理人员的,应当依法承担法律责任。
第四十九条 违反本条例规定,构成犯罪的,依法追究刑事责任。
第七章 附则
第五十条 国家对违法的金融、文化国有企业管理人员追究责任另有规定的,同时适用。
第五十一条 本条例施行前,已经结案的案件如果需要复核、申诉,适用当时的规定。尚未结案的案件,如果行为发生时的规定不认为是违法的,适用当时的规定;如果行为发生时的规定认为是违法的,依照当时的规定处理,但是如果本条例不认为是违法或者根据本条例处理较轻的,适用本条例。
第五十二条 本条例自2024年9月1日起施行。
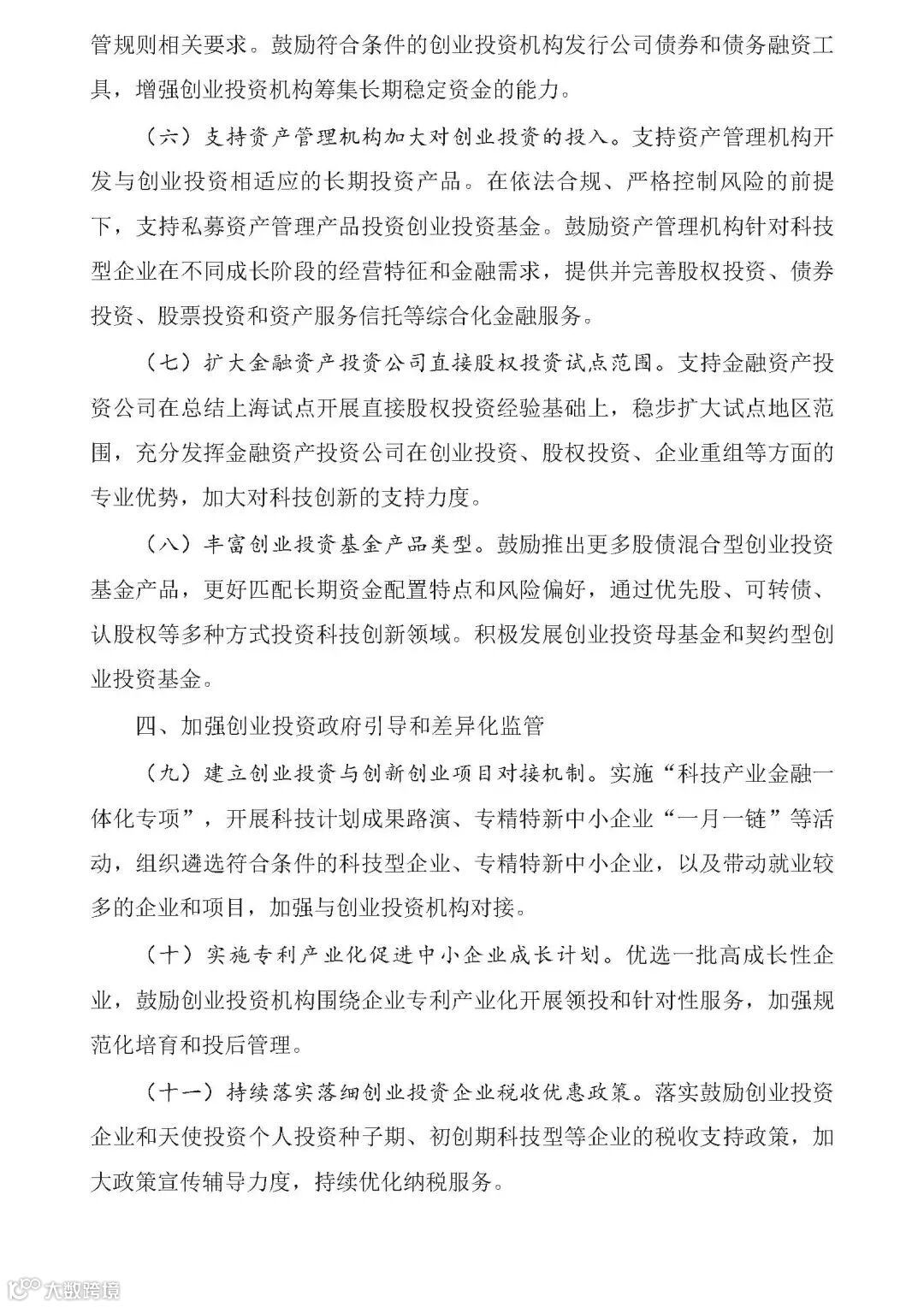
《促进创业投资高质量发展的若干政策措施》
2024年6月
国务院办公厅6月19日晚印发《促进创业投资高质量发展的若干政策措施》(以下简称《措施》),《措施》共六项、十七条细则,涵盖募、投、管、退等全链条,支持创业投资高质量发展。
《措施》指出,培育多元化创业投资主体,对投资原创性引领性科技创新的创业投资机构,加大政策支持力度,引导创业投资充分发挥投早、投小、投硬科技的作用。
《措施》提出,多渠道拓宽创投资金来源,鼓励长期资金投向创业投资。《措施》也提到,健全创业投资退出机制、优化创业投资市场环境等。
全文如下:
向上滑动阅览

尊崇法治 合规共建丨民法典典型案例:未约定保证方式为一般保证
2024-07-12
尊崇法治 合规共建丨《国务院关于实施〈中华人民共和国公司法〉注册资本登记管理制度的规定》7月1日起施行
2024-07-03
来源丨“国资智库”微信公众号

