
课程详情
课程主题:揭秘“经营之圣稻盛和夫”高收益的经营秘诀
课程时间:2020年4月21-22日(周二、三)


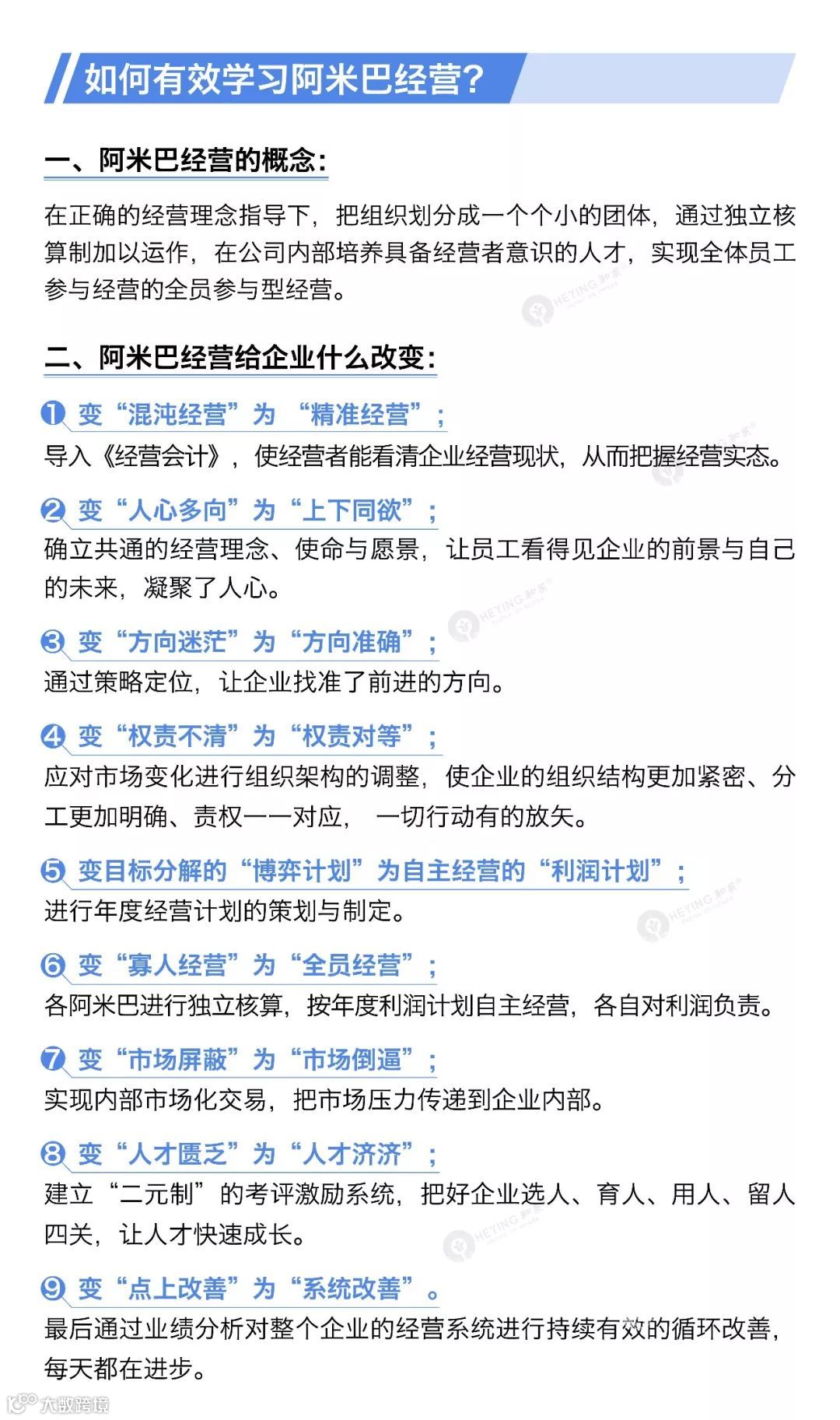
阿米巴经营




课程时间:2020年4月21-22日(周二、三)
课程投资:1980元/位
招生对象:董事长、总经理、股东(参课时请携带个人名片签到入场)
课程地点:美东国际大酒店五楼德音厅(石家庄长安区广安大街与谈北路交叉西南角)


主 讲:(和英董事长:詹承坤老师)
时 间: 2020年4月25~4月28日 · 广州
《人人成为经营者~阿米巴经营系统班》

(如有侵权,请联系我们,我们将立即删除!)
欢迎关注『云学习平台』
为您提供《稻盛先生》更好的学习咨询!


