

导读
2020年春节期间,新型冠状病毒感染肺炎疫情迅速向全国蔓延,举国上下共同抗击疫情,为避免人口大规模流动和聚集,采取了居家隔离、延长春节假期等防控措施。疫情将打断中国经济2019年底的弱企稳,在经济下行压力较大背景下,破6是大概率事件,一季度可能破5。疫情将对经济影响有多大?如何应对?
一、影响
1、对宏观经济的影响:需求和生产骤降,投资、消费、出口均受明显冲击,短期失业上升和物价上涨。防控疫情需要人口避免大规模流动和聚集,隔离防控,因此大幅降低消费需求。工人返城、工厂复工延迟,企业停工减产,制造业、房地产、基建投资短期基本停滞。一旦被WHO认定为疫区,出口可能受较大影响。2003年二季度中国GDP同比增速较一季度大幅快速回落2个百分点。
2、对中观行业的影响:餐饮、旅游、电影、交运、教育培训等行业冲击最大,医药医疗、在线游戏等行业受益。2019年春节档票房58.59亿,2020年春节档颗粒无收。2019年除夕至正月初六(2月4日至10日),全国零售和餐饮企业实现销售额约10050亿元,2020年同期受损严重。2019年春节假期,全国旅游接待总人数4.15亿人次,实现旅游收入5139亿元,2020年同期锐减。1月底交运行业出行人次减少约七成。房地产行业暂停销售活动。建筑业、金融业、农林牧渔等行业受波及。简单估算,电影票房70亿(市场预测)+餐饮零售5000亿(假设腰斩)+旅游市场5000亿(完全冻结),短短7天,仅这三个行业直接经济损失就超过1万亿,占2019年一季度GDP21.8万亿的4.6%,这还不包括其他行业。
3、对微观个体的影响:民企、小微企业、弹性薪酬制员工、农民工等受损程度更大。
4、对资本市场的影响:短期利好债市,利空股市(医药、在线娱乐除外),但中期仍取决于经济基本面和趋势。
5、长期影响:政府治理将更透明,生产生活业态将朝着智能化、线上化发展,风险中酝酿机遇,或将催生新的业态。
二、对比2003年非典
6、相比非典,本次疫情传染性更强但致命性更弱,政府应对较快,经验更为充分。但相比2003年非典,中国经济下行压力更大,外部环境更差,且当前疫情发生的时点为对第三产业需求较大、工人未能返城的春节,因此,我们初步判断此次疫情对经济的影响程度将大于2003年非典,但时间可能更短,具体影响大小取决于疫情持续时间和政策对冲力度。
外部,加入WTO以后,2003年出口同比从2001年7%升至30%左右。受全球经济放缓和中美贸易摩擦影响,2019年中国对外、对美出口分别为0.5%和-12.5%,创2008年以来新低。
内部,经济处于不同的发展阶段,当前我国经济增速换挡,人口老龄化加重,宏观杠杆率较高,经济下行压力较大,2019年底经济暂稳但基础不牢,且财政货币政策空间小于2003年。
7、与2003年相比,当前第三产业、消费占比更高,而疫情对服务业消费影响较大。2019年第一、二、三产业分别占比7.1%、39%和53.9%,一二产业分别较2003年下降5.3和6.6个百分点,第三产业提高11.9个百分点。2019年最终消费支出、资本形成总额和净出口的经济贡献率分别为57.8%、31.2%和11%,其中消费的贡献率高于2003年22.4个百分点,资本形成总额的贡献率低于2003年38.8百分点。
8、本次疫情的传染性更强,叠加春节时点因素,对服务业和企业复工冲击更大,但防控力度更强,出手更快,预计影响时间短于2003年非典。据WHO数据,2002年11月-2003年7月全球确诊感染SARS患者共8096例,其中死亡774例,死亡率9.6%。据国家卫健委公开数据,截至2020年1月29日,全国累计确诊案例7711例,累计死亡病例170例,死亡率2.2%。
9、疫情持续时间及其经济影响的情景分析:由于反应更快、抗击疫情力度更强,因此此次疫情影响更大,乐观估计影响主要在一季度,但也要估计第二和三种情形
情景一:防控及时得力,疫情持续时间较短,对经济的冲击也主要局限在一季度,疫情高峰出现在2月中旬,此后逐步下降,3-4月结束,四个季度的GDP增速预计为4%、6%、5.8%和5.6%,全年5.4%。
情景二:由于春节复工人口流动、气温较低利于病毒传播以及防控不得力,疫情可能延续至二季度,最终各方面努力下并在气温升高的帮助下于6月左右结束。疫情持续时间较长,将影响整个上半年的经济增长。四个季度GDP增速预计分别为4%、5%、6%和5.8%,全年5.2%。
情景三:考虑到病毒的前期潜伏期较长、传染性较强以及未来变异的可能性、复工以后再次扩散和传播、防控上可能的疏漏,疫情持续时间可能会超出预期,要充分估计形势的演化可能比第二种更严峻,坚持底线思维。四个季度GDP增速预计分别为4%、5%、5%和6%,全年GDP增速为5%。
三、非典疫情的经验教训与应对措施
10、2002年11月-2003年6月,非典疫情大致分为初发、加速扩散和减退三个阶段。
11、非典期间,财政政策方面,我国主要通过财政减免、补助补贴、国债支持三类支持措施抗击非典。
货币政策方面,总体保持稳健,维持流动性合理充裕,通过适当信贷倾斜等方式支持防治非典工作。
四大防治措施,维护经济生产活动的正常有序运行:加强组织领导,形成统一的指挥体系;坚决切断传染源,控制疫情扩散和蔓延;全力组织救治,集中科研力量,开展联合攻关,努力提高治愈率;做好物资供应,维护正常经济社会秩序。
四、政策建议
12、财政政策是关键,加大减税和支出力度
第一,加大疫情相关财政支出,扩大研发、救治、防疫物资、一线医护人员补助的财政兜底范围。
第二,适当减免一季度受疫情影响严重的部门尤其是交运(民航、公路客运、水路客运和出租汽车)、旅游、餐饮、住宿等行业的增值税,亏损金额抵减盈利月份的金额以降低所得税。
第三,进一步降低社保缴费率,养老、医疗缴费率可分别降低1和2个百分点,降低企业负担。
第四,给予企业部分受疫情影响期间受损行业的财政贴息,可暂定一个季度。
第五,对参与非典防治工作的卫生医务人员提供临时补助。病人疫情治疗相关费用一切减免。补贴并保障低收入人群和前期失业人员的生活水平不因疫情受影响,提前防范可能的失业潮引发的社会稳定。
第六,对参与捐赠的企业和个人行为予以所得税、个人所得税抵扣,不受目前企业所得税税前利润12%限额的约束,鼓励社会捐赠。
第七,扩大赤字率至3%。当前财政收支矛盾大,且2020年以收定支,财政收入下降,疫情防控支出增加,属预计外的支出,为避免挤压其他民生和稳增长支出,有必要扩大赤字。
第八,提前做好基建项目储备,疫情过后大搞基建减税,对于人口流入地区的都市圈城市群可以进行适当超前的基础设施建设,加大对交运、教育、医疗等行业的投资,以刺激需求、稳定就业、完善基础设施、提升中国制造竞争力和提高中国经济潜在增长率。
13、货币政策要适度降准降息,给予特殊时期还本付息延期支持,鼓励但不强制商业银行对主要疫区湖北下降利率,对受疫情冲击较大的行业信贷支持。鼓励各大保险公司畅通保险赔付流程。
14、在主要疫区和特大城市探索灵活办公机制、错峰上下班,发展线上和智能化办公,避免人流交叉感染。
15、尽快恢复生猪、家禽类饲料的供应和物流系统,避免生猪、禽类因饲料供应和销售受阻而大面积扑杀产生新的疫情。
16、兼顾企业和员工利益,落实员工带薪休假制度的同时,延长的假期及推迟开工的期间内按一定比例支付基本薪酬而非强制工资,减少企业因负担过重而在复工后加大裁员的现象。
17、强化信息公开透明、加强舆论监督,强化官员问责,表彰抗击疫情战斗英雄,完善应急医疗体系,提升政府治理能力,从传统“堵”的思路转移到“疏”的思路。
18、大力补齐医疗短板,改革医疗体制,放开市场准入但强化事中事后监管,提高医务人员薪酬水平和改善工作环境,提高财政支出中医疗等民生支出占比。
19、2019年在市场大讨论“猪通胀要不要加息”、保6的时候,我们明确提出“充分估计当前经济形势的严峻性”、“拿掉猪以后都是通缩”、“该降息了”、“减税基建”、“以改革的方式稳增长”、“以第二次入世的勇气推动改革开放”。
2019年底经济初现企稳迹象,市场洋溢着乐观的气氛,我们多次提醒“经济企稳基础并不牢固”、“2020年中经济面临再度下行压力”。
我们一以贯之的三大政策建议组合:稳健的货币政策+积极的财政政策+大力度的改革开放。
多难兴邦!
疫情影响是全面性的,但受影响程度不同。
1.1 对宏观的影响:需求和生产骤降,投资、消费、出口均受明显冲击,短期失业上升和物价上涨



1.1.1 疫情冲击需求,消费和投资需求大幅减少
从总需求来看,消费、投资、出口三驾马车都将受到冲击,消费和投资所受冲击尤为严重。
第一,防控疫情需要人口避免大规模流动和聚集,隔离防控,因此大幅降低消费需求。受非典影响,2003年上半年居民减少外出,对餐饮、旅游等相关消费造成负面冲击。2003年4-6月社会消费品零售总额同比分别为7.7%、4.3%、8.3%,较2002年同期分别减少0.5、5和0.3个百分点。而当6月疫情得到有效控制后,前期被抑制的消费需求大量释放,7月社零同比迅速上升至9.8%。
第二,工人返城、工厂复工延迟,生产活动无法进行,制造业、房地产、基建投资短期基本停滞。
第三,一旦被WHO认定为疫区,出口可能受较大影响。若疫情升级为国际事件,国外将对来自疫区的商品提高准入门槛或直接禁止进入。非典对中国出口贸易影响相对有限,出口同比并未出现明显下滑态势,仅在2003年4月略微下滑。





1.1.3 疫情冲击生活物资供给不足,叠加恐慌性需求,短期CPI上涨,但PPI供需同时回落而通缩加重
疫情导致居民消费品生产不足,且部分地区道路物流中断,供给不足,同时叠加恐慌性抢购需求,物价短期上涨。但随着疫情稳定,恐慌性需求下降,CPI将逐步回落。2003年3-4月CPI食品分项价格同比从2月的1.8%大幅上升到4.2%和4.2%,带动CPI从0.2%上升到0.9%和1.0%,但5-6月回落至0.7%和0.3%。工业品方面,供需均下降,PPI将仍处通缩区间,企业盈利压力大。
1.2 对中观的影响:餐饮、旅游、电影、交运、教育培训等行业冲击最大,医药医疗、在线游戏等行业受益
尽管疫情持续时间还不长,但是影响已经充分显现,尤其是餐饮、旅游、电影、交运等行业。
电影行业春节档近乎颗粒无收。春节档7天在全年票房收入中占据重要地位,2019年春节档票房58.59亿,占全年票房642.66亿的9%。2020年春节档原本饱受期待,《唐人街探案3》、《囧妈》、《夺冠》、《姜子牙》、《紧急救援》、《急先锋》和《熊出没7》等7部影片被誉为“史上最强春节档”,春节档预计总票房近70亿,大年初一票房预售就有近3亿。但是受疫情冲击,观影需求急剧下滑,1月23日,7部春节档主要影片宣布撤档,不少大型院线也均选择暂停营业。2020年大年初一票房仅181万,而2019年同期票房高达14.58亿,电影行业迎来寒冬。
餐饮行业损失惨重。为避免人群聚集,春节各类聚餐和婚宴等几乎全部取消,大量餐厅饭馆停止营业,备菜存货拿出来低价甩卖。据商务部监测,2019年除夕至正月初六(2月4日至10日),全国零售和餐饮企业实现销售额约10050亿元,2020年势必严重萎缩。
旅游行业黄金周不再。春节是除“十一”和“五一”之外的重要旅游黄金周。但是受疫情冲击,居民纷纷终止出行计划,各主要景点关闭,大型文娱活动取消。2019年春节假期,全国旅游接待总人数4.15亿人次,实现旅游收入5139亿元,2020年必然大幅下滑。
交运行业出行人次减少约七成。旅客出行需求减少,部分城市封城封路,交运物流不畅。1月27日,春运第十八天(正月初三),全国铁路、道路、水路、民航共发送旅客1626.7万人次,比去年同期下降68.3%。中国国家铁路集团有限公司发布,正月初五,全国铁路发送旅客293.7万人次,同比减少826.7万人次,下降73.8%;1月30日,正月初六,全国铁路预计发送旅客320万人次,同比减少74.7%。
房地产行业暂停销售活动。1月26日晚间,中国房地产业协会向会员单位并全行业发出号召,暂时停止售楼处销售活动,待疫情过后再行恢复。房地产相关项目物业管理企业,积极配合政府部门和社区行政管理机构要求,充分做好预防标识、人员登记、消毒杀菌、后勤服务等工作;经营租赁、长租公寓的企业,切实做好出租房屋消毒防护措施、密切掌握租户健康状态、保持室内外卫生整洁等工作。
建筑业、金融业、农林牧渔等行业均受到波及。建筑业停工,金融业在后续可能因不良率上升、证券交易量下降受损。农林牧渔的家禽养殖,一方面物流受阻导致饲料无法运送,另一方面活禽屠宰、买卖受限,生产和销售两端受到双重挤压。
但是,医疗医药相关行业提前复工做好物资保供工作,居家隔离导致的在线游戏等行业收入大幅上升。手游《王者荣耀》在大年三十当天的流水为20亿元左右。之前,《王者荣耀》的单日流水纪录为2019年大年三十的13亿元,单月流水纪录为2019年2月的71亿,预计这两个纪录都将在2020年春节期间被打破。
2003年非典期间,交通运输、住宿餐饮、金融等服务业所受冲击较大,二季度GDP分项同比分别较一季度下滑5.4、3.6和3.6个百分点。
根据2020年春节目前受冲击的情况,假定只考虑冲击最大的三个行业,电影票房70亿(市场预测)+餐饮零售5000亿(假设腰斩)+旅游市场5000亿(完全冻结),短短7天,直接经济损失就超过1万亿,占2019年一季度GDP 21.8万亿的4.6%。这还是最保守的估计,考虑其他行业损失及后续影响,2020年一季度GDP增速可能破5。

1.3 对微观的影响:民企、小微企业、弹性薪酬制员工、农民工等受损程度更大
疫情对不同微观个体的冲击程度不一样,从受冲击程度,民企大于国企,小微企业大于大企业,农民工大于正式职工。
为防范疫情扩散,全国春节假期延长3天,部分省市复工时间进一步推迟一周,企业正常的经营计划被打乱。生产和营业停摆,收入和现金流中断,但是房租、工资、利息等费用刚性支付,企业将蒙受巨大损失。经营中断可能导致订单合同违约、资金周转困难,部分体量较小、抗风险能力较弱的中小微企业将面临破产倒闭的困境,风险还可能沿着供应链和担保链上下及横向传导,引发局部性危机。
员工收入与企业经营效益息息相关,尽管人社部已下发通知要求保障员工的合法权益,但当企业效益下滑,员工的薪资、奖金乃至就业都会受到严重影响,尤其是在受冲击较大的餐饮、娱乐、交运等行业及中小微企业。需要特别关注的是弹性薪酬制的员工,例如外卖、快递、滴滴以及部分制造业等计件工资的工种,基础保障低、收入波动大,是受疫情冲击最大的人群。
中小微企业创造了最多的就业岗位,为提高居民收入和维护社会稳定作出了巨大贡献。弹性薪酬制的员工数量庞大,但是社会保障和抗风险能力非常薄弱。近年来经济增速下行、企业经营效益下滑、就业压力加大,叠加此次疫情冲击,中小微企业和弹性薪酬制员工等弱势群体需要重点关注和扶持。


疫情推升避险情绪,叠加对经济的悲观预期,债市在短期内受益。疫情对债市的推动主要分为两方面:一方面疫情的扩散与传染对消费、生产与投资带来负面冲击,实体经济短期走弱有利于推动债市走强;另一方面,疫情带来的恐慌情绪推升避险情绪,带动利率下行。2003年1季度债市在经济增速超预期和疫情传染的博弈下呈现震荡态势,4月疫情明显加重、并引起高层重视,利率开始下行。10年期国债收益率自4月2.9%水平下降至5月底的2.7%水平。随后伴随疫情解除、经济回暖、通胀压力加大,央行上调存款准备金率,债券市场大幅调整,利率逐步上行。
疫情将从盈利和风险偏好共同打压股市,股市的波动性将加大。2003年非典疫情前期对形势估计不够充分,股市整体先涨后跌,交通运输、房地产、有色金属板块跌幅居前,医药板块相对受益。2002年11月“非典”出现之初,市场对疫情的严峻性估计不足,股市整体仍然上涨。2003年4月疫情明显加重、4月16日国内多地区被世界卫生组织认定为非典疫区、4月20日北京多校停课、4月21日国务院宣布取消五一假期等一系列事件发生,市场情绪急转直下。4月15日起恐慌情绪快速扩散,股市大幅下跌,4月15-4月25日上证综指、沪深300指数分别累计下跌8.8%和8.5%。其中,交通运输、房地产、有色金属跌幅分别为13%、10.3%和10%,而医药板块跌幅2.8%,相对受益。

1.5 长期影响:政府治理将更透明,生产生活业态将朝着智能化、线上化发展,风险中酝酿机遇,或将催生新的业态
当前疫情的前期应对反映出地方政府应对的被动,信息公开透明做得非常不充分,应急医疗非常薄弱,城市管理落后。大数据对于人口流动目的地及滞留时间的监测至关重要,直接关系到传染源的防控。这将激发出未来政府治理的公开透明和协调组织配套能力的提高。
居家隔离和避免人口大规模流动导致线上消费、线上教育、在线办公、视频会议等新的工作生活业态快速发展,很可能改变未来的工作和管理方式。
2 此次疫情相比2003年非典影响程度更大,影响大小取决于持续时间和政策对冲力度
相比非典,本次疫情传染性更强但致命性更弱,政府应对较快,经验更为充分,疫情有望得到有效控制。但相比2003年非典,中国经济下行压力更大,外部环境更差,且当前疫情发生的时点为对第三产业需求较大、工人未能返城的春节,因此,我们判断此次疫情对经济的影响程度将大于2003年非典,但时间可能更短。
2.1 经济下行压力更大,外部环境更差,疫情集中爆发时点为春节,所以此次疫情对经济的冲击大于2003年非典
2.1.1 外部环境更差,当前逆全球化抬头、中美贸易摩擦短期暂缓
2003年中国正处于入世后的全球市场红利期,美国因911事件需要携手中国共同反恐,中美关系温和,国际贸易活动相对活跃。2001年中国加入WTO开启改革开放新篇章,叠加美国出于反恐需要加强与中方合作,我国进出口贸易迅速扩张,出口同比自2001年7%附近上升至2003年30%水平。
当前逆全球化抬头、中美贸易摩擦不断短期暂缓。2018年3月美国对华发起贸易摩擦,期间打打停停,但形势总体上持续升级。美方对华加征关税的商品规模不断扩大、税率不断提高,并且已经超出了贸易领域,升级至科技战、金融战、地缘政治战、舆论战等全方位博弈。2019年中国对外、对美出口分别为0.5%和-12.5%,创2008年以来新低。尽管2020年1月中美签署第一阶段贸易协议,但美国仍对约2500亿美元的中国进口商品维持25%的关税,对约1200亿美元的中国进口商品维持7.5%的关税。此外,美国两党已达成对华遏制的共识,中美贸易摩擦仍存反复的可能。


2.1.2 内部经济处于不同的发展阶段,当前我国经济增速换挡,经济下行压力较大,且财政货币政策空间小于2003年
2003年中国经济处于库存周期、产能周期、房地产周期共振向上的阶段,整体经济趋势性、周期性上行,人口红利释放,财政货币政策空间充裕。一方面,外贸需求旺盛推升中下游需求,叠加信贷环境宽松,企业主动补库存,带动工业库存水平于2002年11月持续上升。另一方面,2001年前后我国开启第三轮产能周期,重化工业、城镇化快速发展,同时由房地产市场化改革引致的地产行业快速发展,钢铁、有色行业投资意愿高涨,产能周期及房地产周期共振向上。总体来看,2003年经济整体处于上行周期,“非典”疫情仅是经济上行期间的一股短暂“寒流”,仅延缓了实体经济快速抬升的势头。
当前中国经济处在大的增速换挡解读,自2010年以来持续下行十年,人口老龄化趋势加快,宏观杠杆率偏高,2019年底经济低位暂稳但基础不牢。房地产投资受融资收紧影响处在下行通道、基建年初发力制约后续回升空间、居民部门高杠杆率和就业压力大制约消费回暖。如果没有深入的改革开放,中长期看形势仍严峻。同时,企业家信心、地方政府积极性和激励机制有待改善,财政及货币政策空间小于2003年。2003年中国65岁以上的老龄人口占比为7.5%,而2019年为12.6%。15-64岁的劳动年龄人口占比在2010年达到顶点的74.5%,2003年-2010年为持续上升态势,2011年以后持续下降。


从经济结构看,与2003年相比,当前第三产业对我国经济拉动作用不断提高,消费对经济的贡献占主导,疫情对服务业带来的负面冲击或被进一步放大。分产业看,2019年第一、第二、第三产业分别占比7.1%、39%和53.9%,其中第一二产业分别较2003年分别下降5.3和6.6个百分点,第三产业提高11.9个百分点,分别拉动GDP增长0.2、2.2和3.6个百分点。第三产业对我国经济拉动作用不断提高。从需求结构看,消费对我国的经济贡献占主导地位,2019年最终消费支出、资本形成总额和净出口的贡献率分别为57.8%、31.2%和11%,其中消费的贡献率高于2003年22.4个百分点,资本形成总额的贡献率低于2003年38.8百分点。
2.1.3 本次疫情的传染性更强,叠加春节时点因素,对服务业和企业复工冲击更大,但防控力度更强,预计影响时间短于2003年非典
从病毒本身看,新型冠状病毒传染性较强,但致病力和致死率暂时比SARS低。1月5日,上海市公共卫生临床中心从武汉肺炎患者标本中分离出了新型冠状病毒。经过高通量测序及比对,证明武汉新型冠状病毒是历史上从未有过的,因此WHO命名该病毒为“2019新型冠状病毒”(2019-nCoV)。目前武汉新型冠状病毒的传播途径尚未有全面系统研究,仅能确认存在人传人的现象。本次新型冠状病毒的传染性更强,但致死率暂时比SARS低。据WHO数据,2002年11月-2003年7月全球确诊感染SARS患者共8096例,其中死亡774例,死亡率9.6%。据国家卫健委公开数据,截至2020年1月29日,全国累计确诊案例7711例,累计死亡病例170例,死亡率2.2%。

本次疫情在春节期间爆发,将对第二和第三产业造成严重打击。2003年非典虽然始于2002年底的广东,但在2003年4月才迅速升级,实际上春节期间的餐饮娱乐交运影响不大,工人已返工,对第二产业影响也不及目前。2003年二季度GDP从一季度的11.1%直接下降2个百分点至9.1%,其中三大产业分别下降1.1、1.9和1.8个百分点,其中受损较严重的是交运、餐饮住宿,分别下降5.4和3.6个百分点至2.3%和7.4%。当前时点,春节期间的餐饮娱乐交运几乎下降到零,工人延迟返工,对房地产、基建、工业生产的影响也较大。

2.2 疫情持续时间及其经济影响的情景分析:由于反应更快、抗击疫情力度更强,因此此次疫情影响更大、时间更短,乐观估计影响主要在一季度
疫情将打断中国经济自2019年底的弱企稳态势,恶化企业经营效益和预期,降低居民收入增速,增大就业压力,推高债务和金融风险,政府需及时出台政策进行有力对冲,托底经济,增进社会福利。
疫情对经济的影响主要取决于其持续时间和政策应对力度,主要有三种可能性。
情景一:防控及时得力,疫情持续时间较短,对经济的冲击也主要局限在一季度,疫情高峰出现在2月中旬,此后逐步下降,3-4月结束,四个季度的GDP增速预计为4%、6%、5.8%和5.6%,全年在5.4%。
情景二:由于春节复工人口流动、气温较低利于病毒传播以及防控不得力,疫情可能延续至二季度,最终各方面努力下并在气温升高的帮助下于6月左右结束。疫情持续时间较长,将影响整个上半年的经济增长。一季度GDP增速滑落至4%,二季度略有回升,但仍显著低于正常水平。四个季度GDP增速预计分别为4%、5%、6%和5.8%,全年GDP增速为5.2%。
情景三:考虑到病毒的前期潜伏期较长、传染性较强以及未来变异的可能性、复工以后再次扩散和传播、防控上可能的疏漏,疫情持续时间可能会超出预期,形势的演化比第二种更严峻也要充分估计。四个季度GDP增速预计分别为4%、5%、5%和6%,全年GDP增速为5%。
从历史经验和当前进展来看,第一种情景目前概率更大,主要是基于此次疫情防控的及时性和力度明显强于2003年非典时期,但是也要做好第二种和第三种情景的准备,坚持底线思维。第一,反应迅速。非典历时半年,但从2002年11月16日首发病例到2003年4月17日政治局会议高度重视相隔5个月时间,而此次疫情从12月8日首发病例到1月20日总书记指示相隔不到1个半月。第二,强大的动员能力和防控力度超前,抗击疫情经验更丰富。参考过去抗击“非典”的经验,采取了对重点疫区进行管控、武汉和湖北其他地市封城、及时提供各类医疗物资、“小汤山模式”医院定点诊疗感染病例、延长春节假期防止人员大幅流动等措施。截至1月29日,新冠病毒新增疑似和确诊病例增速大幅放缓。非典时期从4月17日政治局会议到6月20日小汤山医院最后的患者出院,仅2个月时间便基本扫清疫情,因此我们审慎乐观估计大概率的情况是疫情及其影响主要在一季度。


3 非典疫情历程、政府应对举措及经验教训
3.1 2003年非典疫情发展历程
2002年11月到2003年6月,非典疫情大致分为初发、加速扩散和减退三个阶段。
第一阶段为2002年11月-2003年3月份初发期,疫情主要集中在广东省,期间疫情并未得到政府重视,且由于信息瞒报导致疫情扩散。在2002年11月非典最早在佛山市出现,但当地政府为避免民众恐慌,一直没有发布相关讯息。2002年底,关于“非典型肺炎”的疫情讨论逐渐在互联网流传,但由于缺乏公开透明的信息公开,相关评论较为混乱。疫情前期政府及医疗部门对SARS病毒认知有限,导致大量医护人员被感染。截至2003年3月底,中国内地累计报告临床诊断病例1190例,其中广东有1153例,占97%。
第二阶段为2003年4月份加速扩散期,疫情开始向其他省份扩散,并逐步向北京、山西、内蒙古、河北和天津市集中。期间中央领导人密集召开高级会议,部署非典防治工作。2003年4月非典疫情加快扩散,截至4月底全国累计报告确诊病例3460例,较3月底增加190.8%。其中华北5省、自治区、直辖市和广东省有3368例,占确诊案例的97.3%。期间中央政府密切关注非典疫情,据不完全统计,自4月2日开始的50天里,主要领导主持召开的中央重大会议高达11次,平均4.5天一次,包括国务院常务会议、中央政治局会议和中央政治局常委会等高规格会议形式。非典防控期间的重大战略决策几乎都是在这些密集的会议上作出,比如4月23日的国常会成立了全国防控非典指挥部,并确定由吴仪副总理挂帅;4月28日的中央政治局会议确立了“一手抓非典防治,一手抓经济建设这个中心”;5月12日的国常会通过了《突发公共卫生事件应急条例》,为之后的突发公共卫生事件的处理确立了流程。
第三阶段为5-6月份疫情减退期,全国疫情稳中有降。5月上、中、下旬,全国平均每天新增病例分别为151、45、14例,逐步下降。6月1-11日,全国有6天没有新增确诊病例;12-24日,没有新增确诊。2003年6月24日,WHO正式将中国大陆从疫区中除名。

3.2 政府防治措施
非典期间货币政策总体保持稳健,维持流动性合理充裕,通过适当信贷倾斜等方式支持防治非典工作。非典时期由于经济整体仍处于周期性上行阶段,货币政策并无降准降息操作。2003年5月19日,中国人民银行发布《中国人民银行关于应对非典型肺炎影响全力做好当前货币信贷工作的意见》(银发[2003]111号),针对货币信贷工作提出意见,总体上要保持货币信贷总量适度增长,防止货币信贷出现大幅度波动,具体来看包括切实保障防控非典所需的合理信贷资金供应、对受非典疫情影响较大的行业和地区实施适当信贷倾斜,并且要求各金融机构有针对性地加强贷款营销,积极支持企业开发、生产和销售有市场发展前景的保健卫生产品。2003年6月疫情得到有效控制后,工业生产、消费得到修复,经济出现过热倾向,通胀压力加剧,8月23日央行宣布将存款准备金率从6%上调至7%,货币政策至此进入新一轮收紧周期。
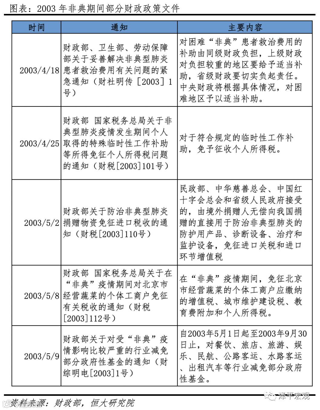
财政政策方面,我国主要通过财政减免、补助补贴、国债支持三类支持措施抗击非典。1)财政减免方面,2003年5月财政部出台《财政部关于对受“非典”疫情影响比较严重的行业减免部分政府性基金的通知》(财综明电[2003]1号),针对受疫情影响较大的餐饮、旅店、旅游、娱乐、民航、公路客运、水路客运和出租汽车等行业减免部分政府性基金。此外,非典期间我国还对防治非典的捐赠物资免征进口税,对于在北京经营蔬菜的个体工商户免征增值税和个人所得税等,对于非典期间取得的临时性工作补助免征个人所得税。2)补助补贴方面,非典期间财政部对参与非典防治工作的卫生医务人员提供临时补助,分200元/天和100元/天两档;另外,对于农民和城镇经济困难的非典患者的医疗费用由救治地政府负担。3)国债支持方面,2003年5月9日,曾培炎副总理主持召开会议,专题研究和安排部署加快非典防治设施建设工作,会议决定适时调整国债资金投向,在非典以来已安排15.5亿元用于全国疾病预防控制网络建设的基础上,再增加投资8.12亿元,重点支持疫情比较严重地区的非典防治,用途包括医疗设备采购、医院隔离室改建、医疗垃圾与污水处理、专用运输车购置等。

抗击非典疫情期间,我国主要采取了四大防治措施,统筹维护经济生产活动的正常有序运行。一是加强组织领导,形成统一的指挥体系。2003年4月23日的国务院常务会议上成立了全国防治非典指挥部,吴仪副总理任总指挥兼卫生部长,国务委员兼国务院秘书长华建敏任副总指挥,对非典型肺炎的防治、农村地区非典防治、宣传、后勤保障、科技攻关、学校防疫、社会治安、组织领导等方面的工作情况进行统一部署。二是坚决切断传染源,控制疫情扩散和蔓延。一方面,针对疫情发展,按照“四早”和“三就地”原则(“四早”是早发现、早报告、早隔离、早治疗,“三就地”是就地隔离、就地观察、就地治疗),严格疫情报告制度。另一方面是抓好重点部位和重点环节的防控工作,对机场火车站等人群集中场所实行严格消毒;加强人员流动管理,调整学校学习上课安排,限制举办大型会议和活动,暂停文化娱乐场所经营,控制跨地区考察和调研,依法采取严格的隔离措施。三是全力组织救治,集中科研力量,开展联合攻关,努力提高治愈率。坚持分散接诊、集中收治原则,设立发热门诊,明确定点医院,建立患者转运机制。集中医疗抢救设备,统筹医疗技术力量,完善重症监护病房条件,组建呼吸、传染、重症监护方面专家组成的救治组,救治重症患者。四是做好物资供应,维护正常经济社会秩序。一方面,我国统一调度防护、消毒、医药用品和部分生活物资,保障华北等疫情严重地区的物资需求,并支援港澳台地区。此外,组织货源,紧急调运,解决北京等地部分生活必需品断档脱销问题,及时平息抢购风潮。
3.3 抗击非典的经验与教训
非典期间的防治工作大概可以以指挥部成立为界划分为两个阶段,第一阶段由卫生部牵头防治工作,对疫情瞒报、漏报,以时任卫生部长张文康为代表的负责人不作为导致疫情扩散,错失防治良机,并在一定程度上影响了政府公信力,以至于2020新冠肺炎时期,公众质疑湖北政府公开的信息可能如非典早期的瞒报疫情。主要教训如下:
一是前期麻痹大意,对疫情缓报、瞒报和漏报,导致疫情扩散。非典前期,由于疫情信息失真,错过了最佳防控时机,引起社会恐慌,并受到国际社会质疑。直到4月3日,卫生部长张文康还在新闻发布会上反复强调疫情得到有效控制,“我在这儿以部长的名义说中国局部地区已经有效地控制了非典型肺炎的疫情”,并称“到中国来工作、旅游、开会也是安全的”。
二是政府信息的公开透明度不够,有损政府公信力和防控效果。面对疫情,加强信息公开,可以消除社会恐慌,并使得各界群众在知情的情况下积极参与防控工作,争取国际社会援助,对于动员各处防疫力量,无疑是最好的选择。
第二阶段是4月23日成立全国防治非典指挥部之后,在短期内建立起了统一、高效的防治体系,有条不紊的开展防治工作直到战胜非典,积累起了宝贵的经验。
一是需要统一指挥,及时建立全国防治非典指挥部,发挥强大的动员和组织能力。4月2日,成立了非典防治工作领导小组,卫生部长担任组长,并由部际联席会议协调工作,此时的动员组织相对较弱;4月23日,成立了全国防治非典指挥部,副总理吴仪亲自担任总指挥,统一指挥、协调全国非典肺炎防治工作。指挥部成立后,短时间内形成统一高效的组织协调体系,整合部门、地方和军队资源,逐步有效地控制了疫情。5月12日国务院通过的《突发公共卫生事件应急条例》,则将此类事件中成立全国突发公共卫生事件指挥部以行政法规的形式确定下来。
二是建立针对突发公共卫生事件的官员考核机制,对延误疫情的官员严肃问责,并由敢于担当者及时补位。非典期间,刚连任一个月的卫生部长张文康被免职,北京市市长孟学农也因处理不力而被免职,随后由副总理吴仪和时任海南省委书记王岐山分别出任卫生部长和北京市代市长,在抗击非典工作中发挥了重要的领导作用,保障了非典防治工作的顺利完成。
三是多方参与,发挥医疗专家、基层组织和国际卫生组织等多方力量的作用。(1)发挥医疗专家的作用,科学防治,科学决策,加强紧急科研攻关。一方面,要听取各方面专家的意见,作出科学民主决策。非典期间涌现出一批优秀的医疗专家和医护人员,为防治战胜非典起到了重要作用,比如时任广州呼吸病研究所副所长肖正伦首次在当时的调查报告中将非典定义为病毒性传染病、钟南山同样坚持认为肺炎不是由衣原体细菌而是病毒引起。另一方面,需要在短期内集中科研力量,特事特办,加大科研投入,开展联合攻关,加快研发诊断试剂和救治药品。(2)依靠基层组织,发动群众,群防群控。依靠各级组织,动员全国人民,发挥社区和乡村作用,形成省市县三级防控网络和“社区为防、村庄为防、单位为防、人自为防”的群防群控体系,打一场战胜疫病灾害的人民战争。把防治工作部署及时传达到基层,把群众充分地发动起来,全面、有效地控制了疫情传播和蔓延。(3)加强地区和国际交流,广泛开展合作。非典期间,邀请世界卫生组织专家来华考察,与东盟、世界卫生组织进行良好的合作,与香港、澳门特别行政区建立防治工作联系机制,与台湾地区开展多种形式的合作与交流,在全球防治工作发挥了重大作用。
四是疫情防治,要坚决切断传染源,同时做好生活设施保障工作。采取多种措施坚决切断传染源,包括卫生隔离、机场火车站严格消毒、暂停文化娱乐场所经营、学校调整上课安排、交通管制严控人口流动等。建立如“小汤山模式”医院,防止交叉感染。另一方面,要保障基本生活物资供应,做好配套工作,越是疫情期间,越要采取严格的市场秩序监管措施,严厉查处制售假冒伪劣产品、哄抬物价和乱收费等行为。
4 政策建议:加大财政货币政策支持力度,补贴受损行业,疫情后大搞减税基建
1、财政政策是关键,加大减税和支出力度,扩大赤字。
第一,加大疫情相关财政支出,扩大研发、救治、防疫物资、一线医护人员补助的财政兜底范围。
第二,适当减免一季度受疫情影响严重的部门尤其是交运(民航、公路客运、水路客运和出租汽车)、旅游、餐饮、住宿等行业的增值税,亏损金额抵减盈利月份的金额以降低所得税。
第三,进一步降低社保缴费率,养老、医疗缴费率可分别降低1和2个百分点,降低企业负担。
第四,给予企业部分受疫情影响期间受损行业的财政贴息,可暂定一个季度。
第五,对参与非典防治工作的卫生医务人员提供临时补助。病人疫情治疗相关费用一切减免。补贴并保障低收入人群和前期失业人员的生活水平不因疫情受影响,提前防范可能的失业潮引发的社会稳定。
第六,对参与捐赠的企业和个人行为予以所得税、个人所得税抵扣,不受目前企业所得税税前利润12%限额的约束,鼓励社会捐赠。
第七,扩大赤字率至3%。当前财政收支矛盾大,且2020年以收定支,财政收入下降,疫情防控支出增加,属预计外的支出,为避免挤压其他民生和稳增长支出,有必要扩大赤字。
第八,提前做好基建项目储备,疫情过后大搞基建减税,对于人口流入地区的都市圈城市群可以进行适当超前的基础设施建设,加大对交运、教育、医疗等行业的投资,以刺激需求、稳定就业、完善基础设施、提升中国制造竞争力和提高中国经济潜在增长率。
2、货币政策要适度降准降息,给予特殊时期还本付息延期支持,鼓励但不强制商业银行对主要疫区湖北下降利率,对受疫情冲击较大的行业信贷支持。鼓励各大保险公司畅通保险赔付流程。
3、在主要疫区和特大城市探索灵活办公机制、错峰上下班,发展线上和智能化办公,避免人流交叉感染。
4、尽快恢复生猪、家禽类饲料的供应和物流系统,避免生猪、禽类因饲料供应和销售受阻而大面积扑杀产生新的疫情。
5、兼顾企业和员工利益,落实员工带薪休假制度的同时,延长的假期及推迟开工的期间内按一定比例支付基本薪酬而非强制工资,减少企业因负担过重而在复工后加大裁员的现象。
6、强化信息公开透明、加强舆论监督,强化官员问责,表彰抗击疫情战斗英雄,完善应急医疗体系,提升政府治理能力,从传统“堵”的思路转移到“疏”的思路。
7、大力补齐医疗短板,改革医疗体制,放开市场准入但强化事中事后监管,提高医务人员薪酬水平和改善工作环境,提高财政支出中医疗等民生支出占比。
2019年在市场大讨论“猪通胀要不要加息”、保6的时候,我们明确提出“充分估计当前经济形势的严峻性”、“拿掉猪以后都是通缩”、“该降息了”、“减税基建”、“以改革的方式稳增长”、“以第二次入世的勇气推动改革开放”。
2019年底经济初现企稳迹象,市场洋溢着乐观的气氛,我们多次提醒“经济企稳基础并不牢固”、“2020年中经济面临再度下行压力”。
我们一以贯之的建议三大政策组合:稳健的货币政策+积极的财政政策+大力度的改革开放。
多难兴邦!


