有机-金属界面的分子调控对CO2电还原中的C-C偶联至关重要,直接影响多碳(C2+)产物的生成。然而,电子、空间与拓扑分子描述符之间的非线性相互作用阻碍了可预测的定量构效关系(QSAR)建立,限制机理认知。
2026年1月19日,天津大学杨娜,中南大学任博华,湖南大学王双印在国际知名期刊Angewandte Chemie International Edition发表题为《Discovering Electron-Sponge Behavior at Organic-Metal Interfaces for CO2 Electroreduction via Machine Learning》的研究论文,Haochen Shen,Bin Jiang为论文共同第一作者,杨娜,任博华,王双印为论文共同通讯作者。
在本文中,作者构建了可解释机器学习(ML)-QSAR框架,将分子特征与Cu表面C-C偶联自由能垒(ΔG‡)关联,揭示界面“电子海绵”行为的主导作用。机理上,修饰分子向Cu注入电子,Cu再将电子重新分配至*CO/*CHO中间体及分子本身,同时直接稳定中间体。SHAP分析指出关键电子描述符低最小局域电子亲和能(LEAmin)、窄HOMO-LUMO能隙与高HOMO能量主导电子海绵机制,降低ΔG‡。代表分子3, 4-二氨基呋咱(DAF)选自5304个图论衍生化合物,兼具给电子与回捐电子的氨基和呋咱-唑单元;实验验证C2+法拉第效率从42%提升至77%,增幅达1.8倍,证实QSAR框架有效性。该描述符驱动方法进一步扩展至Au与Ag体系,为设计下一代电催化剂提供可扩展路径。
利用可再生电力驱动的CO2电还原为燃料和化学品提供了同时实现碳减排与储能的有前景路径。然而,CO2还原反应中间体之间的标度关系阻碍多碳产物的高效生成。近年来,在催化剂微环境层面进行分子级调控已成为提升CO2RR性能的有效策略。分子修饰可通过氢键选择性稳定中间体、通过限域效应增强其吸附,或调节催化剂电子结构,从而绕过标度关系并实现对产物分布的控制。理解分子结构与功能如何影响催化剂选择性至关重要,因为电子性质、官能团和链长等分子特征在反应调控中发挥关键作用。然而,许多研究将分子修饰视为孤立变量,忽视了多维描述符之间的复杂相互作用。这种简化无法捕捉电化学界面的完整复杂性。
机器学习(ML)已成为揭示大型高维数据集中复杂结构-活性关系的强大工具,而这些数据集往往难以通过传统实验方法或密度泛函理论解决。在分子调控领域,综合数据库的缺乏以及对狭窄化合物子集的关注限制了ML模型在新型分子和未探索结构设计中的适用性。此外,许多ML模型的不透明性阻碍了机理理解。对研究者而言,理解模型有效性的原理与预测其结果同等重要。
在此,作者构建了一个基于图论的分子数据库,包含有机分子的电子、空间与拓扑描述符,并利用ML模型建立定量构效关系(QSAR)框架,用于预测Cu(100)表面C-C偶联的热力学稳定性(ΔG)与动力学能垒(ΔG‡)。Shapley加性解释(SHAP)分析揭示,具有低最小局域电子亲和能(LEAmin)的3, 4-二氨基呋咱(DAF)可在不深度捕获的情况下暂时接受电子;其窄HOMO-LUMO能隙(HLG)实现快速电子转移,而由给电子氨基提升的高HOMO能级则促进电子高效再释放。
Bader电荷分析证实,DAF向CO诱导净电子转移+0.1e-,显著增强其电子供给能力,相比裸Cu表现更优。这些性质体现了“电子海绵”行为:动态吸收并释放电子,改善电子传递,并在有机-金属-吸附质界面平滑电势分布,从而促进更高效的C-C偶联。实验验证表明,Cu-DAF催化剂实现77%的C2+法拉第效率,较传统基准提升1.8倍。这一ML引导的策略为设计CO2RR电催化剂提供了可扩展路径。
图1:QSAR工作流程与分子库构建。图形化枚举5304种含氮配体,t-SNE降维聚类为4族,均匀取样102个代表分子;DFT计算ΔG‡,TPOT自动机器学习建立Ridge-KNN集成模型,为后续电子海绵机制挖掘提供数据底座。
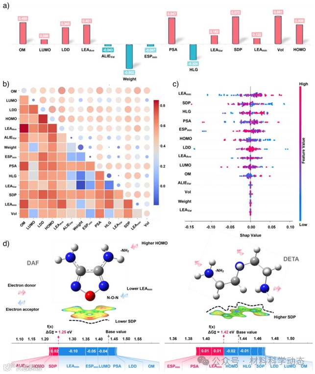
图2:模型训练与特征工程。Pearson热图剔除高相关描述符,TPOT十折交叉验证R2达0.91;描述符按电子-空间-拓扑分类,突出LEAmin、HLG、HOMO等电子项,预示电子转移能力主导能垒。
图3:R2矩阵与SHAP解释。单描述符Vol决定58%变化,引入LEAmin及其交互后R2升至0.91;SHAP力曲线显示低LEAmin、窄HLG、高HOMO显著降低ΔG‡,首次量化“电子海绵”贡献。
图4:Cu-DAF界面结构表征。N1sXPS、CuK-edgeEXAFS、XANES证实DAF以双齿Cu-N配位稳定Cuδ+;XRD(200)/(111)增强、SEM蠕虫形貌、HRTEM暴露Cu(100)/(110),确认晶面优选与表面粗糙化。
图5:电子海绵行为与CO2RR性能。CO2吸附能增至−0.246eV,电势台阶平滑,功函数增幅减半;Bader电荷显示*CO/CHO分别从Cu-DAF获得0.3/0.4e-,原位Raman追踪CHO中间体;-1.3 V下C2+法拉第效率77%(裸Cu42%),DFT计算CHO-CO路径能垒仅0.58 eV,远低于CO-*CO路径,确立不对称偶联优势。
综上,作者构建了可解释机器学习QSAR框架,揭示“电子海绵”分子描述符主导Cu表面C-C偶联能垒,筛选出3, 4-二氨基呋咱(DAF)实验验证,使CO2RR的C2+法拉第效率从42%跃升至77%,并适用于Au、Ag体系,为设计高效多碳产物电催化剂提供通用数据驱动范式。
Discovering Electron-Sponge Behavior at Organic-Metal Interfaces for CO2 Electroreduction via Machine Learning. Angew. Chem. Int. Ed., 2026. https://doi.org/10.1002/anie.202525751.

