重磅!10月1日起,新办企业不做税务登记将受处罚!税务局刚刚通知!更重磅的是......
10月1日起,不做这事最高罚10000!
9月2日,北京市、天津市、河北省税务局联合发布《京津冀税务行政处罚裁量基准》公告:

该文件中明确:自2021年10月1日起,新办营业执照的企业,不办理税务登记,处2000元以下罚款,情节严重的,处2000元以上1万元以下的罚款。
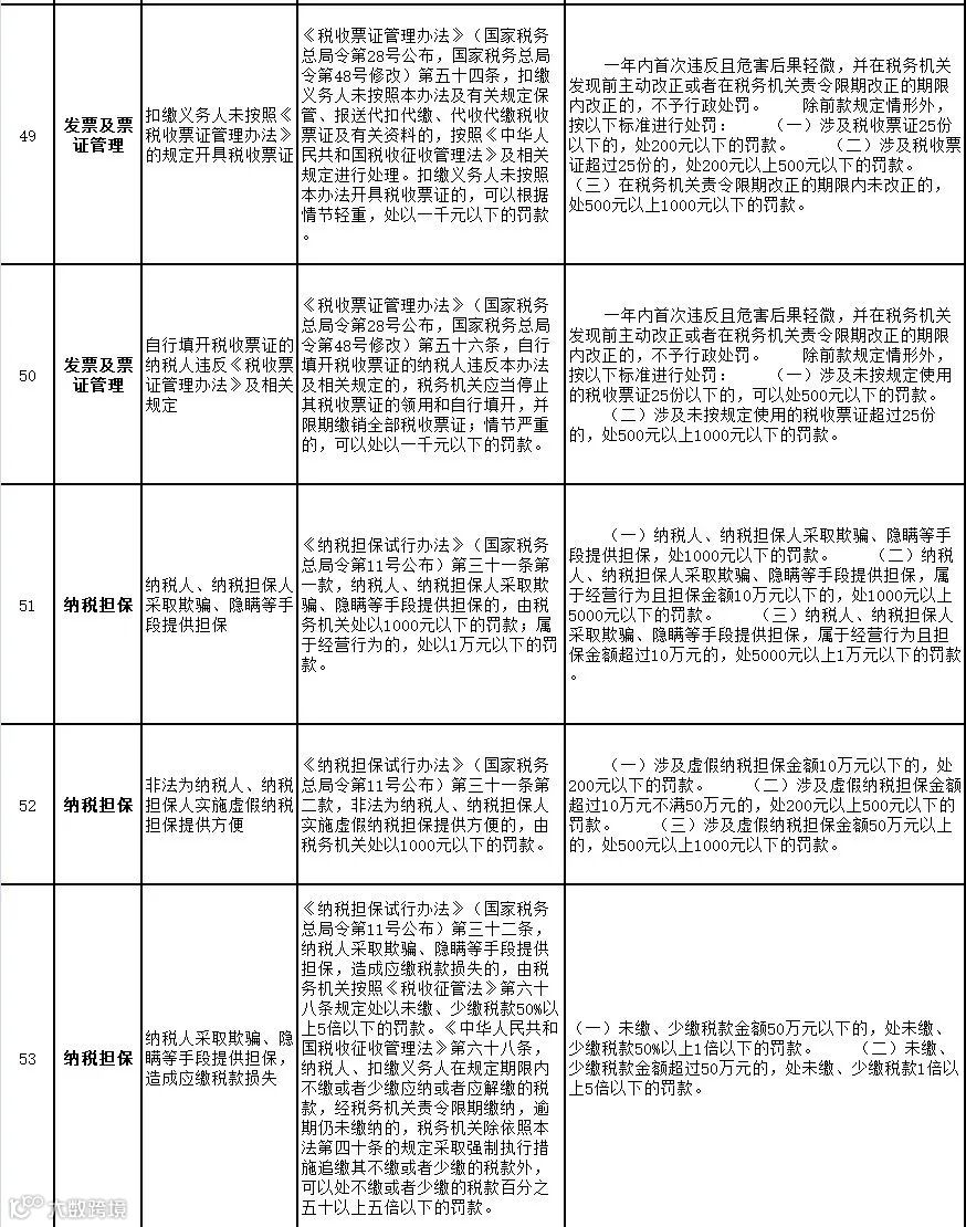
附:京津冀税务行政处罚裁量基准



往期 · 推荐
看完上述的处罚规定,你还敢不记账、不报税吗?
1、做账是必须的!
根据相关法律法规:领在营业执照签发之日起30日内要办理税务登记,当月建账。企业必须要有一名专业会计,根据原始的票据凭证,为企业做账。
2、报税也是必须的!
根据相关法律法规:营业执照批下来后,首月建完账后,在取得税务登记证的次月起进行纳税申报。不管有没有赚钱,也不管有没有生意,每个月都要根据运营情况做账,然后根据账本向税务局做税务的申报。
3、不做账报税后果很严重!
☑不能贷款买房
☑不能办移民
☑不能领养老保险
☑公司每年会被税务局罚款2000至2万元
☑企业欠税,法人会被禁止出境,无法购买飞机和火车票
☑企业长期不报税,税务局将上门查账
☑长期不报税,发票机被锁
☑进入工商经营异常明了,所有对外申办业务全部限制。
如:银行开户、进驻商城等。总之一句话,新注册公司不做账不报税,无疑是把自己往绝路上逼!一旦被查出来,公司将处处受限寸步难行!请三思而后行!!
恭喜!新办企业
营业执照可以跨省通办了!
国务院办公厅印发了《关于加快推进政务服务“跨省通办”的指导意见》,明确了58个事项将在2020年底前实现”跨省通办“!这意味着,企业和个体工商户等设立、变更、注销不受住所地或者登记地限制了。而且营业执照的遗失补领、换发也不受登记地限制了!这也太方便了吧!




“跨省通办”,是深化“放管服”改革、优化营商环境的重要举措。减少咱们注册登记来回跑腿的时间,也节约了咱们企业的办事成本。而且,已经有部分省市实现了“跨省通办”,比如:鲁苏“两省五县市”的企业。

顺利领取了营业执照是值得高兴的事,但有几个注意事项,在这里给大家提个醒。
一、经营范围顺序随便排
那些同时经营多个行业业务的企业,按经营范围的第一项为该企业所属行业,而税局稽查时,选用的指标经常参考行业水平。排错顺序,当心吃亏。
二、经营范围越多越好
有些财务人员害怕以后遇到超出经营范围的业务不能自行开发票,就把能想到的经营范围都写进去了。但有些经营业务是不能享受税收优惠的!
三、没考虑核定征收
如果新设企业打算申请核定征收,应避免经营范围中出现不允许核定征收的经营范围。如专利代理、商标代理等是不能核定征收的。详情请参照国税函〔2009〕377号文件。
四、分支机构的经营范围随便填
分公司的经营范围不能超过总公司的经营范围,因为其不能独立承担民事责任。
而子公司的营范围不需要在母公司经营范围内。但是,由于母子公司经常相互提供服务,总公司应增加商业服务业等经营范围,子公司增加为总公司提供服务的经营范围。
五、经营范围随便抄
网上经常会列举各行业常见的经营范围。小编建议,这类帖子看看参考下就可以了,别全抄啊,即使是相同行业的企业,其经营的侧重点也有很大的不同。以增值税为例,混合销售中按照主业确定税率,同样的混合销售业务,不同主业的企业税率不同。
在确定主营业务时,经营范围也是可以参考的一项,经营范围应突出公司的主营业务,避免多缴税。
提醒各位纳税人,经营范围并不是你想做啥买卖填上就可以,很多你想做的事,都要经过有关部门的审批!
一、刻章
凭营业执照,到公安局特行科指定的刻章社,刻公章、财务专用章、发票专用章、合同专用章和法人章,共计5种。
公章法律效力是最大的,通常是用于公司对外事务的处理。盖上公司公章表示公司对该文件事宜负责。
财务专用章的重要性仅次于公章。在会计核算、银行结算等业务时都需要使用财务章,稍有不慎就会给公司带来损失。
发票专用章是开具发票时用的,有合同往来的需要用到合同专用章,而法人章是法定代表人专用章,法人用于决议以及办理相关的事务,具体法律效力。
二、到银行开对公账户
可以在原来办理验资时的那个银行的同一网点去办理,基本户账号沿用验资户账号,也可选择其他银行网点办理。
一般需要带上营业执照正副本、公章、财务章、法人代表人名章、法人代表身份证原件,需要注意的是开基本户需要填很多表,最好把能带齐的东西全部带上,要不然要跑很多趟。
三、去税务局报道
办理税务登记,核定税种,每个月按时记账、按时报税,有税盘的要抄税请卡,国税局报道完就可以申购发票,购买税控器。
需要注意的是,新公司成立后,每年的5月31日之前要做汇算清缴,6月30日之前,要做工商年报公示,以防企业经营异常。
来源:财务第一教室、梅松讲税

