导语
京东发布了《京东区块链技术白皮书(2018)》。据白皮书显示,京东区块链将运用于供应链、金融、保险防欺诈等领域,无疑给各大互联网厂商做了一个很好的例子。
京东发布了《京东区块链技术白皮书(2018)》。据白皮书显示,京东区块链将运用于供应链、金融、保险防欺诈等领域,无疑给各大互联网厂商做了一个很好的例子。
3月22日消息,京东发布了《京东区块链技术白皮书(2018)》。据白皮书显示,京东区块链将运用于供应链、金融、保险防欺诈等领域,无疑给各大互联网厂商做了一个很好的例子。
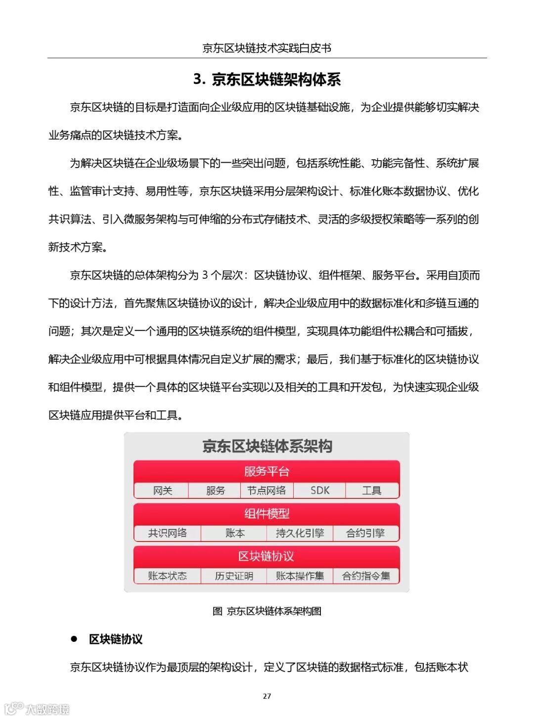
白皮书指出,目前京东区块链的应用场景包括供应链、金融、政务及公共领域、保险防欺诈、大数据安全五个领域。同时,京东指出其目标是打造面向企业级应用的区块链基础设施,为企业提供解决系统性能、功能完备性、系统扩展性、监管审计支持、易用性等问题的区块链技术方案。
京东集团副总裁,大数据平台与产品研发部负责人裴健表示,京东真正有区块链的业务需求,如动产评估、交易清结算、二手买卖、商品一致性、资质备案、供应链追溯、慈善公益、合同防伪、电子发票以及开放API。
早在2016年,京东集团就全面启动了区块链技术在京东业务场景中的应用探索与研发实践,先后在供应链、金融、保险防欺诈、大数据安全、政务及公共领域领域落地了不同的区块链应用,在此过程中积累了大量的区块链部署经验与底层技术研发能力。



















































