2013年12月26日,证监会发布了《非上市公众公司监管指引第4号——股东人数超过200人的未上市股份有限公司申请行政许可有关问题的审核指引》(以下简称“《非公指引第4号》”),该指引明确规定对于股东人数已经超过200人的未上市股份有限公司(以下简称“200人公司”),符合该指引规定的,可申请公开发行并在证券交易所上市、在全国中小企业股份转让系统(以下简称“新三板”)挂牌公开转让等行政许可。截至目前,关于200人公司直接挂牌新三板或申请IPO过程中如何合法、有效进行重大法律的问题的规范,实务中仍然大量存在着“似是而非”的做法;为解决该等问题,本文拟就200人公司直接挂牌新三板或申请IPO应注意的法律问题进行研究,以供读者参考。
1法律规定
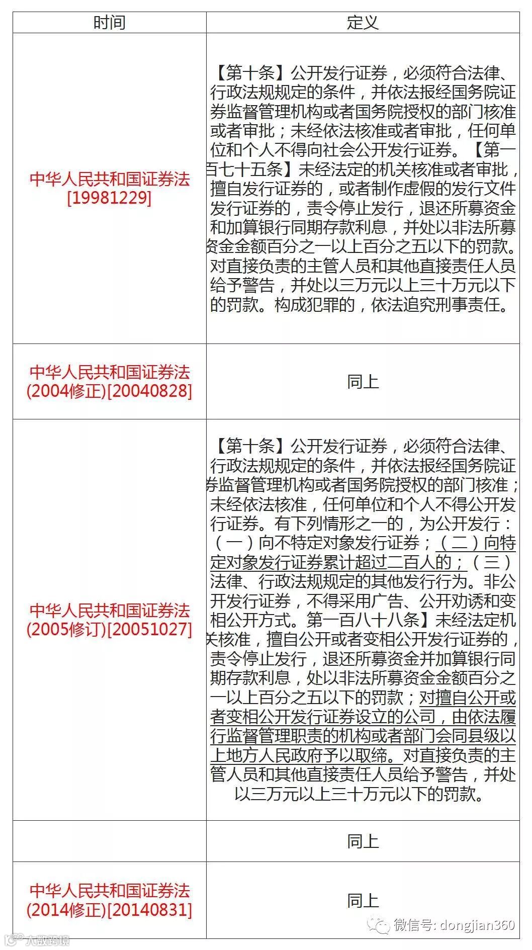
1、《中华人民共和国证券法》关于公开发行的定义和擅自发行证券责任的规定:
(1)1998年12月29日前,我国还没有出台正式的证券法;
(2)1998年12月29日至2005年10月27日期间,我国证券法定义的公开发行,仅指发行人向不特定的社会公众广泛出售证券的方式;对擅自发行证券仅规定了责令退还募集资金并对主管人员及相关责任人员进行处罚;
(3)2005年10月27日至今,我国证券法定义的公开发行为:(a)向不特定对象发行证券;(b)向特定对象发行证券累计超过二百人的;(c)法律、行政法规规定的其他发行行为;对擅自发行证券不仅规定了责令退还募集资金并对主管人员及相关责任人员进行处罚,还规定了对擅自公开或者变相公开发行证券设立的公司,由依法履行监督管理职责的机构或者部门会同县级以上地方人民政府予以取缔。
具体法律规定修订沿革如下:

2、《中华人民共和国公司法》关于股份公司设立方式及发起人的规定:
(1)1993年12月29日前,我国还没有出台正式的公司法;
(2)1993年12月29日至2005年10月27日期间,我国公司法规定股份公司设立的方式有两种,一种为发起设立;另一种为募集设立;股份公司设立时应当有五人以上为发起人,但国有企业改建为股份公司的,发起人可以少于五人。
(3)2005年10月27日至今,我国公司法规定股份公司设立的方式有两种,一种为发起设立;另一种为募集设立;股份公司设立时应当有二人以上二百人以下为发起人。
具体法律规定修订沿革如下:

2国务院及其办公厅的规定
1、2006年12月12日,国务院办公厅颁布了《关于严厉打击非法发行股票和非法经营证券业务有关问题的通知》(国办发〔2006〕99号)。该通知明确规定:
(一)严禁擅自公开发行股票。向不特定对象发行股票或向特定对象发行股票后股东累计超过200人的,为公开发行,应依法报经证监会核准。未经核准擅自发行的,属于非法发行股票。
(二)严禁变相公开发行股票。向特定对象发行股票后股东累计不超过200人的,为非公开发行。……向特定对象转让股票,未依法报经证监会核准的,转让后,公司股东累计不得超过200人。……
违反上述三项规定的,应坚决予以取缔,并依法追究法律责任。证监会要根据公司法和证券法有关规定,尽快研究制订有关公开发行股票但不在证券交易所上市的股份有限公司(以下简称“非上市公众公司”)管理规定,明确非上市公众公司设立和发行的条件、发行审核程序、登记托管及转让规则等,将非上市公众公司监管纳入法制轨道。
2、2011年11月11日,国务院颁布了《关于清理整顿各类交易场所切实防范金融风险的决定》(国发〔2011〕38号)。自本决定下发之日起,除依法设立的证券交易所或国务院批准的从事金融产品交易的交易场所外,任何交易场所均不得将任何权益拆分为均等份额公开发行,不得采取集中竞价、做市商等集中交易方式进行交易;不得将权益按照标准化交易单位持续挂牌交易,任何投资者买入后卖出或卖出后买入同一交易品种的时间间隔不得少于5个交易日;除法律、行政法规另有规定外,权益持有人累计不得超过200人。
3、2012年7月12日,国务院办公厅颁布了《关于清理整顿各类交易场所的实施意见》(国办发〔2012〕37号)。
4、2013年12月13日,国务院颁布了《关于全国中小企业股份转让系统有关问题的决定》(国发〔2013〕49号)。该决定明确,挂牌公司依法纳入非上市公众公司监管,股东人数可以超过200人。股东人数未超过200人的股份公司申请在全国股份转让系统挂牌,证监会豁免核准。挂牌公司向特定对象发行证券,且发行后证券持有人累计不超过200人的,证监会豁免核准。依法需要核准的行政许可事项,证监会应当建立简便、快捷、高效的行政许可方式,简化审核流程,提高审核效率,无需再提交证监会发行审核委员会审核。
3证监会的规定
1、2012年5月11日,证监会颁布的《非上市公众公司监督管理办法》(2013年修订)第二条规定,本办法所称非上市公众公司是指有下列情形之一且其股票未在证券交易所上市交易的股份有限公司:
(一)股票向特定对象发行或者转让导致股东累计超过200人;
(二)股票以公开方式向社会公众公开转让;第三十一条规定,股票向特定对象转让导致股东累计超过200人的股份有限公司,应当自上述行为发生之日起3个月内,按照中国证监会有关规定制作申请文件,……。……在3个月内股东人数降至200人以内的,可以不提出申请;第三十六条和第三十九条规定,本办法所称定向发行包括向特定对象发行股票导致股东累计超过200人,以及股东人数超过200人的公众公司向特定对象发行股票两种情形。公司应当按照中国证监会有关规定制作定向发行的申请文件,……。公司持申请文件向中国证监会申请核准;第六十一条规定,本办法施行前股东人数超过200人的股份有限公司,依照有关法律法规进行规范,并经中国证监会确认后,可以按照本办法的相关规定申请核准。
2、2013年1月31日,证监会颁布的《全国中小企业股份转让系统有限责任公司管理暂行办法》(2017年修订)第三条规定,股票在新三板挂牌的公司为非上市公众公司,股东人数可以超过200人,接受证监会的统一监督管理。
3、《非公指引第4号》。为了规范股东人数超过200人的未上市股份有限公司申请公开发行并在证券交易所上市、在全国中小企业股份转让系统挂牌公开转让等行政许可事项,证监会于2013年12月26日公布了《非上市公众公司监管指引第4号——股东人数超过200人的未上市股份有限公司申请行政许可有关问题的审核指引》,主要对200人公司的审核标准、申请文件、股份代持及间接持股处理等事项的监管要求予以明确。
4、2015年5月15日,证监会颁布的《关于加强非上市公众公司监管工作的指导意见》第二条第(一)款规定,未在新三板挂牌的非上市公众公司(以下简称“不挂牌公司”),包括自愿纳入监管的历史遗留股东人数超过200 人的200 人公司,以及经中国证监会核准通过定向发行或转让导致股东累计超过200 人的股份公司,除按照《管理办法》履行公众公司信息披露等义务外,还应当遵守以下规定:
明确信息披露方式,选择在非上市公众公司信息披露网站、公司网站及其他公众媒体披露股份变更、定期报告等信息,同时报中国证监会派出机构(以下简称派出机构)存档;选择在中国证券登记结算公司、证券公司或者符合规定的区域性股权市场或托管机构登记托管股份;不得采用公开方式向社会公众转让股份,也不得在未经国务院批准的证券交易场所转让股份,未经批准不得擅自发行股票。
综上,中介机构应当依照200人股东发生当时的法律规定予以判断200人公司形成的合规性。
此外,根据股份公司所处的不同阶段,笔者将与200人公司有关的法律规定,作出如下归类:
股份公司设立阶段。1993年12月29日以前,我国还没有出台正式的公司法;1993年12月29日至2005年10月27日期间,我国公司法规定:股份公司设立时应当有五人以上为发起人,但国有企业改建为股份公司的,发起人可以少于五人,但必须采取募集设立的方式;2005年10月27日至今,我国公司法规定:股份公司设立时应当有二人以上二百人以下为发起人。
股份公司存续阶段。1998年12月29日以前,我国没有出台证券法;1998年12月29日至2005年10月27日期间,我国证券法定义的公开发行,仅指发行人向不特定的社会公众广泛出售证券的方式;2005年10月27日至今,我国证券法定义的公开发行为:(a)向不特定对象发行证券;(b)向特定对象发行证券累计超过二百人的;(c)法律、行政法规规定的其他发行行为。
非上市公众公司阶段。自愿纳入监管的历史遗留股东人数超过200 人的200 人公司、股票向特定对象发行或者转让导致股东累计超过200人,且其股票未在证券交易所上市交易的股份公司,属于非上市公众公司,应受到证监会监管。该类公司分为新三板挂牌公司和不挂牌公司。自愿纳入监管的历史遗留股东人数超过200 人的股份公司,如申请挂牌新三板或IPO,则应当向证监会申请核准。股份公司的股票向特定对象转让导致股东累计超过200人或股份公司向特定对象发行股票导致股东累计超过200人,均应当向证监会申请核准。如该等股份公司申请其股票在新三板挂牌公开转让,则该等股份公司经证监会核准后为新三板挂牌公司;如该等股份公司未申请,则该等股份公司属于不挂牌公司。除此之外,还有未纳入监管的200 人公司由证监会派出机构负责监管,严禁擅自发行股份。
上市公司阶段。股东超200人的不挂牌公司申请挂牌新三板或IPO,应当依照《非上市公众公司监管指引第4号——股东人数超过200人的未上市股份有限公司申请行政许可有关问题的审核指引》的规定予以规范并报证监会非上市公众公司监管部就200人问题予以专项核准。挂牌公司申请IPO的,不论其股东人数是否超过200人,均直接报证监会发行审核委员会审核。

依照《非公指引第4号》的规定,证监会对200人公司合规性审核标准主要为四方面,包括公司依法设立且合法存续、股权清晰、经营规范和公司治理与信息披露制度健全。本部分将结合成功挂牌新三板的案例就各项审核标准逐一进行分析。
1公司依法设立且合法存续
1、200人公司的设立、增资等行为不违反当时法律明确的禁止性规定,目前处于合法存续状态。城市商业银行、农村商业银行等银行业股份公司应当符合《关于规范金融企业内部职工持股的通知》(财金〔2010〕97 号)。
2、200人公司的设立、历次增资依法需要批准的,应当经过有权部门的批准。存在不规范情形的,应当经过规范整改,并经当地省级人民政府确认。
3、200人公司在股份形成及转让过程中不存在虚假陈述、出资不实、股权管理混乱等情形,不存在重大诉讼、纠纷以及重大风险隐患。
4、存在下列情形之一的,应当报送省级人民政府出具的确认函:
(1)1994年7月1日《公司法》实施前,经过体改部门批准设立,但存在内部职工股超范围或超比例发行、法人股向社会个人发行等不规范情形的定向募集公司。
(2)1994年7月1日《公司法》实施前,依法批准向社会公开发行股票的公司。
(3)按照《国务院办公厅转发证监会关于清理整顿场外非法股票交易方案的通知》(国办发〔1998〕10号),清理整顿证券交易场所后“下柜”形成的股东超过200人的公司。
(4)中国证监会认为需要省级人民政府出具确认函的其他情形。省级人民政府出具的确认函应当说明公司股份形成、规范的过程以及存在的问题,并明确承担相应责任。
5、股份已经委托股份托管机构进行集中托管的,应当由股份托管机构出具股份托管情况的证明。股份未进行集中托管的,应当按照前款规定提供省级人民政府的确认函。
6、属于200人公司的城市商业银行、农村商业银行等银行业股份公司应当提供中国银行业监督管理机构出具的监管意见。
案例一:齐鲁华信(830832)
根据《关于山东齐鲁华信实业股份有限公司申请股份在全国中小企业股份转让系统挂牌并公开转让的补充法律意见》的问题五所述:
反馈问题:就申请人设立、增资等行为是否违反当时法律明确的禁止性规定发表明确的结论意见。
律师回复:
申请人不存在向不特定对象发行证券行为。
(1)华信有限改制设立华信有限的设立系以国家经济贸易委员会等八部委下发的国经贸企改[2002]859号《印发<关于国有大中型企业主辅分离辅业改制分流安置富余人员的实施办法>的通知》及国资委、财政部、劳动保障部、税务总局下发的国资分配2003]21号《关于进一步明确国有大中型企业主辅分离辅业改制有关问题的通知》为基础,以中国石化集团2003年3月下发的中国石化企[2003]174号《关于印发中国石油化工集团公司改制分流实施意见的通知》以及齐鲁石化出台的《关于印发<齐鲁石油化工公司国有单位改制分流实施办法>的通知(齐鲁石化企[20036号]、《关于印发<齐鲁石油化工公司集体企业产权制度改革总体方案(试行)>的通知》(齐鲁石化企[20037号]为依据,经过资产评估、内部职工代表大会审议等程序,於陵实业等5家被改制主体拟定了相应改制方案并经中石化炼化企业经营管理部、齐鲁石化、中国石化集团以及国务院国有资产监督管理委员会的批复同意,改制设立为华信有限。参与华信有限改制设立的全部395名股东均为5家被改制主体的员工,为特定对象。参与华信有限改制设立的全部395名股东均为5家被改制主体的员工,为特定对象。
(2)设立之后股权变动。自华信有限设立至今,公司共增加了19名新股东,其中18名通过股权转让方式进入,1人通过增资方式进入,均为公司职工,属于特定对象。股东历次出资真实、自愿。公司不存在向不特定对象发行证券的情形。
实际股东人数超200人是否违反当时有效《公司法》、《证券法》明确的禁止性规定。按照改制方案,由于自愿参加改制的职工人数超过《公司法》规定的有限责任公司最高股东数上限,按照自愿组合的原则,参加改制的职工采取若干股东推举一名股权代理人作为代表的方式进行登记注册(实际为股权代持),自2004年华信有限设立。
至2014年2月27日华信实业在齐鲁股权交易中心按照公司实际的股东持股情况进行股权托管期间,公司实际股东人数超过200人,但是公司股东系通过委托持股的形式由33名股东代表全体股东作为公司的工商登记股东。工商登记的股东未超过《公司法》规定的关于有限公司股东人数最高50人、股份公司股东人数最高200人的限制。2014年2月27日,华信实业基于股份在全国中小企业股份转让系统挂牌并公开转让之需要,依据《非上市公众公司监督管理办法》以及《审核指引》之规定将代持股份还原至实际股东,委托持股解除。
(1)实际股东人数超200人是否违反当时有效《公司法》明确的禁止性规定。公司股权代持关系存续期间有效的《公司法》未明确禁止股权代持行为。根据《最高人民法院关于适用<中华人民共和国公司法>若干问题的规定(三)》(法释[20113号]第二十五条至二十七条之规定,确认了在实际股东实际履行了出资义务的情况下股权代持关系的合法性。
(2)华信有限设立是否违反当时有效《证券法(1999)》的规定。经本所查验,当时有效的《公司法(1999年修订)》对于股份公司的股东人数无不得超过200人的规定,而《证券法(1999)》第10条规定“公开发行证券,必须符合法律、行政法规规定的条件,并依法报经国务院证券监督管理机构或者国务院授权的部门核准或者审批;未经依法核准或者审批,任何单位和个人不得向社会公开发行证券”,《证券法(1999)》并未明确股东人数超过200人构成“公开发行证券”。关于向特定对象发行证券累计超过200人的情形属于“公开发行证券”是由2006年1月1日开始实施的《证券法(2005年修订)》第一次规定。华信有限通过企业改制导致实际股东超过200人的情形发生于2004年3月,在《证券法(2005年修订)》及《国务院办公厅关于严厉打击非法发行股票和非法经营证券业务有关问题的通知》(国办发[2006]99号)颁布之前,不违反当时有效的《证券法》规定。
(3)华信有限自成立以来历次增资行为不违反当时有效的《证券法》及《国务院办公厅关于严厉打击非法发行股票和非法经营证券业务有关问题的通知》(国办发[2006]99号)的规定。根据《证券法(2005年修订)》第10条规定,“有下列情形之一的,为公开发行:
(一)向不特定对象发行证券;
(二)向特定对象发行证券累计超过二百人的;
(三)法律、行政法规规定的其他发行行为。
非公开发行证券,不得采用广告、公开尹劝诱和变相公开方式。《国务院办公厅关于严厉打击非法发行股票和非法经营证券业务有关问题的通知》(国办发[2006]99号)第三条第(一)款规定:“严禁擅自公开发行股票。向不特定对象发行股票或向特定对象发行股票后股东累计超过200人的,为公开发行,应依法报经证监会核准。未经核准擅自发行的,属于非法发行股票。”公司历次增资,均由原股东认购,仅在2007年2月增资过程中,曲雯通过现金出资成为公司新股东。经核查,曲雯于2005年7月即与公司签署《劳动合同》、成为公司职工。因此,公司自成立以来历次增资均由特定对象认购。经本所核查,公司股东人数超过200人的情况发生于2004年3月华信有限改制设立的过程,该情形没有违反当时相关法律明确的禁止性规定。公司自成立以来的历次增资,不存在向特定对象发行股票后,导致股东累计超过200人的情形,没有违反《证券法(2005修订)》及《国务院办公厅关于严厉打击非法发行股票和非法经营证券业务有关问题的通知》(国办发[2006]99号)明确的禁止性规定。
(4)申请人属于《非上市公众公司监督管理办法》规定的非上市公众公司。截至补充法律意见书出具之日,华信实业的实际股东人数为396人,属于《非上市公众公司监督管理办法》规定的非上市公众公司。华信实业按照《非上市公众公司监督管理办法》第65条的规定及相关要求,解除委托持股并规范,申请纳入证监会对非上市公众公司的监管,符合《非上市公众公司监督管理办法》以及《审核指引》之规定。
综上,本所认为,华信有限及股份公司设立及历次增资,未违反当时有效的《公司法》《证券法》及《国务院办公厅关于严厉打击非法发行股票和非法经营证券业务有关问题的通知》明确的禁止性规定。
案例二:江苏铁发(430659)
根据《关于江苏省铁路发展股份有限公司股份进入全国中小企业股份转让系统挂牌并公开转让的法律意见》的第四部分“公司的设立”所述:
1989 年 4 月 15 日,徐州市人民政府、淮阴市人民政府签订《徐州、淮阴两市关于设立“江苏沂淮地方铁路联合股份有限总公司”协议书》,约定共同发起设立公司,通过《江苏沂淮地方铁路联合股份有限总公司章程》及股票发行办法,并委托淮阴市人民政府责成淮阴市体改委、计委办理报批有关股份制试点和股票发行的一切手续。同日,淮阴市计划委员会出具《关于同意成立江苏沂淮地方铁路联合股份有限总公司的批复》[淮计工(1989)字第82号],同意成立公司。
1989年5月6日,江苏省会计师事务所淮阴分所出具《审验注册资金证明书》[淮会验(1989)字第149号]。该证明书验证,淮阴市财政局以财政拨款向公司出资860万元,公司注册资金已经到位。
1989年5月18日,淮阴市工商行政管理局向公司颁发《企业法人营业执照》 (淮工商直0499号)。根据该《企业法人营业执照》,公司名称为江苏沂淮地方铁路联合股份有限总公司,注册资金为860万元,住所为淮阴市健康东路9号,经济性质为全民所有制,经营范围为主营铁路营建,兼营建筑材料批发、零售,经营方式为营业、批发、零售。
1990年11月23日,淮阴市工商行政管理局办理公司的重新登记注册手续, 公司经重新登记的成立日期为1990年8月7日。
1993年2月5日,国家体改委出具《关于江苏沂淮地方铁路联合股份有限 总公司继续进行股份制试点的批复》[体改生(1993)24号]。该批复称,“根据《国务院办公厅关于向社会公开发行股票的股份制试点问题的通知》[国办发明电(1990)37号]的精神,凡一九九零年五月二十三日国发(1990)33 号文件下发前,由地方政府批准实施的公开发行股票的企业,要报国家体改委等有关部门重新履行审批手续的规定”,经研究,国家体改委批复同意公司继续进行规范化的股份制企业试点。随后,如本法律意见“七、公司的股本及其演变”中所述,公司委托评估机构对包括股东实物出资在内的公司资产进行评估,委托审计机构对公司的实收股本进行验证。淮阴、徐州两市人民政府将其所持有的国家股权转由淮阴市投资公司、徐州市投资总公司持有。相关评估报告、股权设置方案取得主管部门批准。1994年4月24日,淮阴市工商行政管理局向公司颁发变更后的《企业法人营业执照》,公司经济性质为股份制。
经核查,本所律师认为,公司的设立过程不违反当时法律明确的禁止性规定, 符合当时适用的《中华人民共和国企业法人登记管理条例》及其施行细则等法律 法规的规定,已经经过有权部门的批准,为合法、有效。
案例三:如皋银行(871728)
反馈问题:【关于自然人持股和内部职工股】审核中关注到,申请人目前共有1,326户自然人股东,合计持有197,984,066股,占总股本的30.46%。其中,内部职工股的股东共计756户,持有内部职工股63,179,468股,占申请人总股本的9.72%。此外,申请人目前仍然存在5名社会自然人持有内部职工股的情况。而根据财金[2010]97号文、《中国银行业监督管理委员会农村中小金融机构行政许可事项实施办法》规定,内部职工和自然人持股比例合计不得超过总股本的20%。但是,申请人、主办券商、律师均称,申请人自然人持股、内部职工股情况符合财金[2010]97号文、《中国银行业监督管理委员会农村中小金融机构行政许可事项实施办法》的情况,只是内部职工股转让存在不符合财金[2010]97号文规定之情形,但不会构成本次挂牌的实质障碍。要求申请人对照《关于规范金融企业内部职工持股的通知》、《中国银行业监督管理委员会农村中小金融机构行政许可事项实施办法》、《非上市公众公司监管指引第4号——股东人数超过200人的未上市股份有限公司申请行政许可有关问题的审核指引》等有关规定,补充披露目前自然人持股、内部职工股的情况是否合法合规。请主办券商、律师核查并发表明确意见。
申请人回复称:“财金[2010]97号”对自然人持股比例的要求,乃是引述《中国银行业监督管理委员会农村中小金融机构行政许可事项实施办法》(2008年版)的规定。经查阅现行有效的《中国银监会农村中小金融机构行政许可事项实施办法》(2015修订),其中第十条规定:“单个自然人及其近亲属合计投资入股比例不得超过农村商业银行股本总额的2%。职工自然人合计投资入股比例不得超过农村商业银行股本总额的20%。”其中仅对职工自然人持股比例作规定,未对非职工社会自然人持股比例进行限制。申请人目前共有1,325户自然人股东,合计持有199,604,066股,占总股本的30.71%。其中,持有社会自然人股的股东共计572户,占总股本的20.99%;持有申请人内部职工股的股东共计753户,占总股本的9.72%。对照“财金[2010]97号”及《行政许可事项实施办法》,申请人内部职工股东合计持股比例控制在股本的20%以内,单个自然人及其近亲属合计投资入股比例不超过如皋农村商业银行总股本的2%,符合“财金[2010]97号”及《行政许可事项实施办法》的规定。
对比同行业上市公司(张家港行、吴江银行、常熟银行、无锡银行、江阴银行、宁波银行)的情况,对于财金〔2010〕97号文对自然人持股比例的要求应理解为职工自然人合计投资入股比例不得超过农村商业银行股本总额的20%。苏银监函[2016]88号载明:未发现申请人内部职工持股存在违反“财金〔2010〕97号”规定的情形。

案例四:运泰发展(871756)
反馈问题:【关于国有股转让】审核中关注到,2002年10月芜湖市交通局将其持有运泰有限246万元国有股转让给中泰信托。对此,要求申请人补充披露上述国有股转让是否履行了必要的内部决策程序,是否获得有权机关的批准或备案,是否履行了清产核资、资产评估及相应核准、备案程序,同时请提交相关材料和确认文件原件。同时,请主办券商、律师结合当时的法律法规,就申请人国有股权转让的合法合规性进行核查并发表明确意见。
申请人回复称:本次国有股权转让未按照《国有资产评估管理办法》(国务院第91号令)的相关规定,进行评估。2016年8月15日,芜湖市国有资产监督管理委员会出具《关于确认安徽运泰交通发展股份有限公司历史上国有股权转让事宜的函》(国资经[2016]107号),确认2002年申请人发生的国有股权转让,已履行了相关的内部决议手续,有关转让价格和转让程序已经芜湖市财政局批准,转让双方芜湖市交通局与中泰信托签订了转让协议,转让行为符合相关规定。2016年9月21日,芜湖市镜湖区人民政府出具《镜湖区人民政府关于确认安徽运泰交通发展股份有限公司历史沿革和国有股权转让事宜的函》(镜政秘[2016]116号),确认申请人2002年改制设立符合改制方案的要求,国有股转让未造成国有资产流失。2017年3年20日,芜湖市人民政府出具《关于确认安徽运泰交通发展股份有限公司历史沿革相关事项合规性的函》(芜政秘[2017]51号),确认芜湖市交通局将其持有的国有股权转让给中泰信托投资有限责任公司已履行了相关的内部决议手续,有关转让价格和转让程序已经芜湖市财政局批准,转让双方签订了股权转让协议,转让行为符合《改制实施方案》的要求,本次国有股转让未造成国有资产流失,真实有效。
主办券商、律师认为,本次国有股转让履行了必要的内部决策程序,虽未对申请人资产进行评估,但是取得了有权机关的批准和确认,本次国有股转让行为符合《改制实施方案》的要求,未造成国有资产流失,真实有效。
2股权清晰
200人公司的股权清晰,是指股权形成真实、有效,权属清晰及股权结构清晰。具体要求包括:
1、股权权属明确。200人公司应当设置股东名册并进行有序管理,股东、公司及相关方对股份归属、股份数量及持股比例无异议。股权结构中存在工会或职工持股会代持、委托持股、信托持股、以及通过“持股平台”间接持股等情形的,应当按照本指引的相关规定进行规范。本指引所称“持股平台”是指单纯以持股为目的的合伙企业、公司等持股主体。
2、关于股份代持及间接持股的处理。(1)一般规定。股份公司股权结构中存在工会代持、职工持股会代持、委托持股或信托持股等股份代持关系,或者存在通过“持股平台”间接持股的安排以致实际股东超过200人的,在依据本指引申请行政许可时,应当已经将代持股份还原至实际股东、将间接持股转为直接持股,并依法履行了相应的法律程序。(2)特别规定。以私募股权基金、资产管理计划以及其他金融计划进行持股的,如果该金融计划是依据相关法律法规设立并规范运作,且已经接受证券监督管理机构监管的,可不进行股份还原或转为直接持股。
3、股东与公司之间、股东之间、股东与第三方之间不存在重大股份权属争议、纠纷或潜在纠纷。
4、股东出资行为真实,不存在重大法律瑕疵,或者相关行为已经得到有效规范,不存在风险隐患。
5、申请行政许可的200人公司应当对股份进行确权,通过公证、律师见证等方式明确股份的权属。
6、申请公开发行并在证券交易所上市的,经过确权的股份数量应当达到股份总数的90%以上(含90%);申请在全国股份转让系统挂牌公开转让的,经过确权的股份数量应当达到股份总数的80%以上(含80%)。
7、未确权的部分应当设立股份托管账户,专户管理,并明确披露有关责任的承担主体。
案例五:三环集团(300408)
根据《关于潮州三环(集团)股份有限公司首次公开发行A股股票并在创业板上市的补充法律意见书之四》第三部分“关于200人公司合规性的专项意见二、发行人股权清晰”所述:
1、股权权属明确。根据发行人《公司章程》的规定,发行人建立股东名册。根据发行人的说明,鉴于发行人股份在托管中心托管,发行人已委托托管中心负责股东名册的管理。发行人对托管中心历次提供的股东名册记载的信息(包括姓名或名称和持股数量等)无异议。根据发行人除未托管和确权的内部职工股股东之外的其余全部股东所作之声明和确认,该股东所持有的发行人股份均为真实、合法持有,不存在任何名义持股、委托持股或代理持股的情况,该股东在托管中心登记的股份信息(包括股东名称或姓名、营业执照注册号或身份证号码、证券账户号、持股数量等)与该股东及其持有的发行人股份的实际情况(包括该股东现持有的《内部股份存折》记载的信息)完全一致,该股东所持有的发行人股份不存在任何纠纷或潜在纠纷。根据《托管证明》,自发行人股份在托管中心托管以来,截至该证明出具日,托管中心未发现发行人内部职工股股东持有的发行人《内部股份存折》所载内容与托管中心托管的实际不相符的情形,未发生因持有发行人股份而发生纠纷并反映到托管中心的情形。据此,发行人已设置股东名册并委托托管中心对其进行管理,股东、公司及相关方对股份归属、股份数量及持股比例无异议。此外,已如前述,尽管发行人及其控股股东三江公司历史沿革中曾经存在委托持股的情形,但截至《原律师工作报告》出具之日,该等情形均已得到相应清理和规范,并履行了相应的法律程序,符合《4号指引》的相关规定。因此,发行人股权权属明确。
2、股份权属争议。已如前述,根据发行人除未托管和确权的内部职工股股东之外的其余全部股东所作之声明和确认、发行人所在地有管辖权的人民法院和托管中心出具的证明、潮州市人民政府和广东省人民政府出具的确认,股东与发行人之间、股东之间、股东与第三方之间不存在重大股份权属争议、纠纷或潜在纠纷。
3、股份确权情况。如《原律师工作报告》第二十一部分“原定向募集公司增资发行的有关问题”所述,为本次发行及上市之目的,发行人分别于2010年11月8日以及12月10日在《潮州日报》刊登了《潮州三环(集团)股 份有限公司内部职工股确权公告》以及《潮州三环(集团)股份有限公司关于召开2010年第一次临时股东大会及确权的公告》,并多次在潮州电视台发布通知,要求内部职工股的持有人对其持股情况进行确认。根据《确权证明》,截至2014年5月12日,发行人股份确权情况如下:
(1) 发行人法人股股数共计171,348,364 股,法人股户数共计19户。其中,应确权的法人股数量为171,348,364股,已确权的法人股数量为171,269,164股,占发行人法人股总股数的99.95%;应确权的法人股户数为19户,已确权的法人股户数为18户,占发行人法人股总户数的94.74%。
(2) 发行人其他自然人股股数共计 138,997,320 股,其他自然人股股 东数共计 54 名。其中,应确权的其他自然人股数量为138,997,320股,已确权的其他自然人股数量为138,997,320 股,占发行人其他自然人股总股数的 100%;应确权的其他自然人股东为54名, 已确权的其他自然人股东54名,占发行人其他自然人股东总数的100%。
(3) 发行人内部职工股股数共计72,454,316股,内部职工股股东数共计2845名(已托管内部职工股股数共计72,369,836股,已托管内部职工股股东数共计2839名)。其中,应确权的内部职工股数量为72,454,316股,已确权的内部职工股数量为 71,039,276股,占发行人内部职工股总股数的98.05%;应确权的内部职工股股 东为2845名,已确权的内部职工股股东2743名,占发行人内部职工股股东总名数的96.41%。
根据发行人的说明,由于内部职工股持有人的居住地址、通讯方式等相关信息十多年来已经发生变化,截至2014年6月14日,尚有1,415,040 股内部职工股无法核实确认。发行人已承诺将通过各种渠道继续进行股份确权工作。根据发行人和托管中心的说明,对于未确权的法人股,托管中心已设立“法人股待调账户”,进行专户管理;对于未托管的内部职工股,由托管中心建立“待调账户”统一管理。如《原律师工作报告》第二十一部分“原定向募集公司增资发行的有 关问题”所述,对于发行人内部职工股可能存在的潜在问题和风险隐 患,根据潮州市人民政府于2011年8月17日出具的《关于要求对潮州三环(集团)股份有限公司内部职工股和设立沿革有关情况进行确认的请示》(潮府报[2011]29 号),发行人内部职工股的审批、发行、托管、交易、确权和设立沿革有关情况等内容属实,不存在纠纷和潜 在问题隐患,发行人的股份权属明确,如果发行人因内部职工股或设 立沿革情况出现纠纷或其他问题,潮州市人民政府将采取有关措施妥善处理,并承担相应的责任。根据广东省人民政府办公厅于 2011 年 9 月 30 日出具的《关于确认潮州三环(集团)股份有限公司内部职工股 和设立沿革有关情况的复函》(粤办函[2011]628 号),广东省人民政府 同意潮州市人民政府的意见,确认发行人内部职工股审批、发行、托管、交易、确权和设立沿革等情况内容属实,产权清晰。据此,发行人已对股份进行确权,经过确权的股份数量达到发行人股份总数的 90%以上,符合《4号指引》的相关规定。
案例六:联博化工(872642)
根据《关于天津联博化工股份有限公司申请股票在全国中小企业股份转让系统挂牌并公开转让之法律意见书》第三部分“关于股东人数超过200人的未上市股份有限公司的合规性(二)股权清晰”所述:
1、股份权属明确。经核查,公司设置了股东名册,公司于1999年11月24日与天津产权交易中心签订了《股权托管协议书》,后因天津产权交易中心的股份托管职能并入天津股权交易所,公司将股份登记托管于天津股权交易所至今。2017年2月22日至28日,公司开展了股份确权工作,在确权现场由已确权股东签署《股份确权声明书》和《访谈笔录》,由本律师事务所进行见证,并由天津大港公证处的公证员公证。之后,针对确权中发现的因身份不适宜持股以及因继承等情形需要做股杈变更的股东,2017年4月13日、14日、21日,本所律师对相关股东针对上述股权转让及股权变更的过程进行了访谈,并由相关股东签署《股份确权声明书》和《访谈笔录》,公司出具书面确认。本所律师认为,已确权股东、公司对股份归属、股份数量及持股比例无异议。股权结构中不存在工会或职工持股会代持、委托持股、信托持股、以及通过“持股平台”间接持股等情形。
2、经2017年2月22日至2月28日、2017年4月13日、14日、21日本所律师对公司、股东进行访谈,并由已确权股东签署《股份确权声明书》和《访谈笔录》,公司出具书面确认,本所律师认为,股东与公司之间、股东之间、股东与第三方之间不存在重大股份权属争议、纠纷或潜在纠纷。
3、公司设立、历次增资均有《验资报告》加以验证,证实股东出资行为真实,不存在重大法律瑕疵。
4、2017年2月22日至2017年2月28日,公司启动股份确权工作,2017年4月13日、14日、21日,公司启动股份补充确权工作,本所律师均对确权工作进行全程见证。截至2017年4月21日,已确权股份数量为1979.70万股,达到了股份总数的98.985%。公司拟就尚未确权的股份设立股份托管账户,由董事会秘书负责进行专户管理。具体情况,详见本法律意见书“七、公司的发起人和股东(五)”。2017年5月4日,公司出具《承诺函》:“股份在全国中小企业股份转让系统挂牌前后,公司将继续进行股份确权,如因公司原因造成股东不能进行确权,如因公司原因造成股东就股份权属产生纠纷,作为当事人或第三人,本公司将积极协助依法解决。”同日,公司实际控制人薛定出具《承诺函》:“股份在全国中小企业股份转让系统挂牌前后,公司将继续进行股份确权,如因公司原因造成股东不能进行确权,或因公司原因造成股东就股份权属产生纠纷,本人作为公司实际控制人,将积极协助公司依法解决,避免公司因此承担损失,如果公司因此承担任何损失,本人将全额补偿该损失。综上,公司的股权情况满足《监管指引第4号》一、审核标准第(二)款规定。
案例七:汇通银行(872386)
根据《关于福建福清汇通农村商业银行股份有限公司申请股票在全国中小企业股份转让系统挂牌并公开转让的法律意见书》第三部分“关于股东人数超过200人的未上市股份有限公司的合规性(二)申请人股权清晰”所述:根据本法律意见书正文之“七、申请人的发起人、股东和实际控制人”、“八、申请人的股本及演变”,申请人股权形成真实、有效,权属清晰,股权结构清晰:
1、申请人已经设置股东名册,并委托海交中心对申请人的股东名册进行有序管理。根据申请人说明,申请人、申请人股东及相关方对股份归属、股份数量 及持股比例无异议,申请人股权结构中不存在工会或职工持股会代持、委托持股、信托持股、以及通过“持股平台”间接持股等情形。
2、申请人股东与申请人之间、股东之间、股东与第三方之间不存在重大股份权属争议、纠纷或潜在纠纷。
3、申请人设立、历次增资均有《验资报告》加以验证并经监管部门审批,股东出资行为真实,不存在重大法律瑕疵。
4、申请人已对股份进行确权,并通过律师见证的方式明确股份的权属。经过确权的股份数量已达到股份总数的99.00%。未确权的部分已设立“未确权股份专户”由董事会办公室负责进行专户管理。申请人已将全部股份委托股份托管机构进行集中托管的,并由股份托管机构出具股份托管情况的证明。
5、2016年12月8日,福建银监局出具了《福建银监局关于福清汇通农村商业银行股份有限公司监管意见书的函》(闽银监函[2016]446号),对申请人历次的股本变动情况进行确认,并确认其股权清晰,股本规范,符合监管要求。确认申请人已采取确权登记托管方式对其股权进行有序管理,未发现申请人与其股东之间、股东之间、股东与第三方之间存在重大股份权属争议、纠纷或潜在纠纷及 股东不符合法定资格等情况。申请人内部职工股管理符合《财政部、人民银行、银监会、证监会、保监会关于规范金融企业内部职工持股的通知》(财金[2010]97号文)的规定。本所律师认为,申请人股权清晰,符合《监管指引》第一条第(二)项的规定。
案例八:宁德时代(300750)
根据《关于宁德时代新能源科技股份有限公司首次公开发行人民币普通股并上市之补充法律意见书(一)》问题四所述:
反馈意见:发行人披露2012年骨干员工通过博瑞融合等六家法人股东持股发行人。请说明目前全部股东穿透计算后,涉及发行人员工及关联方的人数,发行人是否存在或规避股东超过200人的情形。
律师回复:
1、股东穿透涉及发行人员工及关联方情况。经本所律师核查, 截至本补充法律意见书出具之日, 发行人股东共计49名, 包括7名自然人股东、6 个持股平台及36名机构股东。
(1)自然人。经律师核查, 发行人自然人股东黄世霖现任发行人副董事长兼副总经理, 自然人股东李平现任发行人副董事长, 均为发行人的关联方。除黄世霖和李平外, 发行人其他自然人股东均非发行人员工, 也非发行人关联方。
(2)持股平台。经律师核查, 发行人现有股东中, 博瑞荣合、博瑞荣通、润泰宏裕、恒源瑞华、荣源宏顺及恒泰瑞福等 6 家有限合伙企业系由发行人安排设立的持股平台,前述6家有限合伙企业向上追溯剔除重复人员后共涉及135名自然人合伙人,其中李平、黄世霖为发行人员工,同时为发行人直接股东;其他133名自然人合伙人均为发行人或其子公司的员工。
(3)机构股东。经本所律师核查, 发行人除持股平台之外的机构股东中, 瑞庭投资和宁波联合创新新能源投资管理合伙企业(有限合伙)(以下简称“宁波联创”) 持股超过 5%; 招银叁号、招银动力、西藏鸿商、常州颀德、先进制造、西藏旭赢、新疆东鹏、博裕二期、上海云锋、华鼎新动力、富泰华、安 鹏行远、德茂海润持股超过1%但未达5%;其余机构股东持股均未超过1%。
发行人除持股平台之外的机构股东穿透核查情况详见本补充法律意见书第一部分反馈意见5第(二)项的相关内容。经本所律师核查, 根据发行人的实际控制人、董事、监事、高级管理人 员提供的自然人情况调查表、机构股东提供的文件资料、上述机构股东 及发行人出具的确认函, 并根据本所律师于国家企业信用信息公示系 统、天眼查等查询的公开信息, 发行人除持股平台外的机构股东中, 瑞庭投资的唯一股东曾毓群系发行人董事长兼实际控制人, 为发行人的关联方;除前述情况外, 其他机构股东经穿透核查后的主要自然人投资人均非发行人的员工或关联方。基于上述核查, 发行人全部股东穿透后的自然人中, 包括曾毓群、李平、黄世霖及持股平台穿透后的其他133名自然人均为发行人或其子公司的员工;涉及发行人关联方共计 11名。
2、穿透人数计算。经律师核查, 发行人现有股东除自然人股东及持股平台外, 有36名机构股东, 其中23名为私募投资基金,3名为私募投资基金管理人(其中深创投同时也是私募投资基金),3名为证券公司直投基金,3名为实业公司, 3名为投资公司, 剩余2名系自然人独资的一人有限责任公司。从事实业的法人股东、私募基金管理人、私募基金、投资平台等均不穿透核查,持股平台穿透核查。基于上述核查,律师认为, 发行人目前全部股东穿透计算后的股东人数 合计176人, 未超过200人,不存在故意规避股东人数合计不得超过200人规定的情形。
案例九:圣泉集团(830881)
根据《关于济南圣泉集团股份有限公司申请股票进入全国中小企业股份转让系统挂牌的补充法律意见书之一》问题一的回复所述:
反馈回复:请申请人补充披露经过确权的具体人数及比例、未确权的管理方式和责任承担主体。
律师回复:
1、圣泉集团已确权的股东具体人数及比例。2013年11月8日,圣泉集团在公司网站、经济导报、联合日报和齐鲁晚报上先后刊登了《关于圣泉集团进行股权确认的通知》,以及在舜网上刊登了《关于圣泉集团延长股权确认的通知》、《关于圣泉集团在烟台办理股权确认的通知》说明确权目的、时间、地点以及材料要求,敦促股东参与确权。2013年11月12日至2014年1月10日,本所律师及齐鲁证券、圣泉集团工作人员先后在圣泉集团公司总部、山东产权登记有限责任公司、章丘市公证处、烟台、北京、上海、滕州等地受理股东股权确权材料。截至本补充法律意见书出具之日,圣泉集团共确认股东2,899名,该等股东持有股权24,509.9684万股(占总股本的95.19%)。2014年1月21日,山东省章丘市公证处就上述股权确认事项出具了《公证书》([2013]章证民字第1955号)。
2、未确权部分股权的管理方式和责任承担主体。截至2014年1月10日,共有1,238.8716万股尚未进行确权(占公司总股本的4.81%)。对于上述未进行确权的股份,圣泉集团拟设立专门的股份账户,进行打包管理。打包管理的股份账户由圣泉集团证券部负责管理,同时建立专门的资金账户,存放打包账户内股份历年所分配的现金股利。挂牌后,上述未确权的股东可持股东本人居民身份证原件及复印件、户口簿原件及复印件(户主页、索引页、个人信息页)和山东产权登记公司账户卡原件及复印件,到圣泉集团证券部办理股份确权登记手续,由证券部出具相关确认文件,由圣泉集团向中国证券登记结算有限责任公司申请办理分户手续,从集体托管股份包中分拆出来。圣泉集团已设置股东名册并与山东产权登记有限责任公司签订《股权证托管协议书》,委托专业机构山东产权登记有限责任公司对股东名册进行管理。综上,本所律师认为,截至本补充法律意见书出具日,圣泉集团股权权属及股权结构清晰;其股份形成及转让过程中不存在重大股份权属争议、纠纷以及重大风险隐患。

3经营规范
200人公司持续规范经营,不存在资不抵债或者明显缺乏清偿能力等破产风险的情形。
案例十:三环集团(300408)(同案例五)
根据《关于潮州三环(集团)股份有限公司首次公开发行A股股票并在创业板上市的补充法律意见书之四》第三部分“关于200人公司合规性的专项意见三、发行人经营规范”所述:
1、如本补充法律意见书第二部分第三章“本次发行及上市的实质条件”所述,以及根据工商、税务、环境保护、国土资源、质量技术监督、安全生产监督、海关、外汇管理、社保保障、公积金管理等政府主管 部门出具的证明,发行人的生产经营活动符合法律、法规和规范性文 件以及《公司章程》的规定,符合国家产业政策及环境保护政策。
2、如本补充法律意见书第二部分第二章“本次发行及上市的主体资格” 所述,截至2014年6月14日,发行人不存在股东大会决议解散、因合并或分立而解散、不能清偿到期债务依法宣告破产、违反法律、法规被依法吊销营业执照、责令关闭或者被撤销及经营管理发生严重困难、通过其他途径不能解决而被人民法院依法解散等根据法律、法规以及《公司章程》规定需要终止的情形。
3、如本补充法律意见书第二部分第七章“发行人的业务”所述,截至2014年6月14日,发行人不存在《公司法》和《公司章程》规定的应当终止的情形,不存在主要生产经营性资产被实施查封、扣押、拍卖等强制性措施的情形,亦不存在现行法律、法规和规范性文件禁止、限制公司开展目前业务的情形。基于上述,发行人持续规范经营,不存在资不抵债或者明显缺乏清偿能力等破产风险的情形,符合《4号指引》关于发行人经营规范的规定。
案例十一:株百股份(834898)
根据《株洲百货股份有限公司公开转让说明书》第三部分“对股东人数超过200人的未上市股份公司的专项核查(3)经营规范”所述:公司主营业务公司致力于百货(服装、鞋帽、化工、首饰、钟表、测量绘画等产品)、超市(生鲜、食品、日用品、厨房用品等)、家电三大板块商品的销售业务。目前正在筹备物流相关业务,70000多平米物流可以使用,未来物流可以对社会开放。公司是湖南省大型零售商场之一,主要业务涵盖百货、购物中心、大型卖场、标准超市、便利店、专业专卖等零售业态,涉及电子商务、仓储物流、消费服务等领域。2013年度、2014年度和2015年1-4月,公司主营业务收入占营业收入的比 重分别为98.43%、97.83%和97.31%,公司主营业务突出、明确。报告期内,公司业务发展稳健,公司最近二年持续经营,不存在法律、行政法规和《公司章程》规定的终止经营及影响持续经营的情况。公司合法规范经营,具有持续经营能力,不存在资不抵债或者明显缺乏清偿能力等破产风险的情形。
4公司治理与信息披露制度健全
200人公司按照中国证监会的相关规定,已经建立健全了公司治理机制和履行信息披露义务的各项制度。
案例十二:三环集团(300408)(同案例五)
根据《关于潮州三环(集团)股份有限公司首次公开发行A股股票并在创业板上市的补充法律意见书之四》第三部分“关于200人公司合规性的专项意见四、 发行人公司治理与信息披露制度健全”所述:
1、如《原律师工作报告》第十四部分“发行人股东大会、董事会、监事 会议事规则及规范运作”所述,发行人设有股东大会、董事会、监事 会和总经理等健全的组织机构,并且制定了《股东大会议事规则》《董事会议事规则》和《监事会议事规则》《经理工作细则》《独立董事工作制度》等规范运行制度。
2、如本补充法律意见书第二部分第三章“本次发行及上市的实质条件”所述,发行人具有完善的公司治理结构,已经依法建立健全股东大会、董事会、监事会、独立董事、董事会秘书、总经理、审计委员会制度,相关机构和人员能够依法履行职责。
3、发行人已在《公司章程(草案)》《股东大会议事规则》《董事会议事规则》和《监事会议事规则》等文件中对信息披露事务做了相应规定。 此外,发行人专门制定了《信息披露管理制度》,规定了信息披露的基本原则和一般规定、内容及标准、信息传递、审核及披露流程、信息披露事务管理部门及其负责人的职责、董事和董事会、监事和监事会 及高级管理人员的职责、股东、实际控制人的信息问询、披露和管理制度、责任追究机制以及对违规人员的处理措施等主要内容。基于上述,发行人已经按照中国证监会的相关规定,建立健全了公司治理机制和履行信息披露义务的各项制度,符合《4号指引》关于发行人公司治理与信息披露制度健全的规定。
案例十三:赛特电工(832634)
根据《关于山东赛特电工股份有限公司申请股票在全国中小企业股份转让系统挂牌并公开转让的法律意见书》第三部分“股东人数已经超过200人的未上市股份公司的合规性(四)对公司治理与信息披露制度健全的核查”所述:
1、赛特股份自设立以来即建立了股东大会、董事会和监事会。
2、赛特股份根据《公司法》《监督管理办法》及《非上市公众公司监管指引第 3 号——章程必备条款》的规定,制订了《公司章程》《股东大会议事规则》《董事会 议事规则》《监事会议事规则》《总经理工作细则》《董事会秘书工作细则》《关联交 易规则》《对外担保管理制度》《对外投资管理制度》《信息披露管理制度》及《投资 者关系管理制度》等一系列制度。建立健全了公司治理机制和履行信息披露义务的 各项制度。
3、赛特股份按照《公司法》及《公司章程》的规定召开股东大会、董事会及监事会。

1、核查200人公司的设立(改制)、增资、股权转让等行为是否违反当时法律明确的禁止性规定,是否履行了必要的审批程序。如存在不规范情形的,应当规范整改,并经当地省级人民政府确认。
2、核查200人公司在股份形成(改制、职工股或工会股来源、增资、定向发行)及转让过程中是否存在虚假陈述、出资不实、股权管理混乱等情形,是否存在重大诉讼、纠纷以及重大风险隐患。
3、核查股东与公司之间、股东之间、股东与第三方之间是否存在重大股份权属争议、纠纷或潜在纠纷。
4、核查200人公司是否设置股东名册并进行有序管理(托管),股东、公司及相关方对股份归属、股份数量及持股比例是否存有异议。
5、核查城市商业银行、农村商业银行等银行业股份公司是否符合《关于规范金融企业内部职工持股的通知》(财金〔2010〕97 号)。
6、核查股权结构中是否存在工会或职工持股会代持、委托持股、信托持股、以及通过“持股平台”间接持股等情形的,如存在,应当按照以下方式处理:
(1)一般规定。股份公司股权结构中存在工会代持、职工持股会代持、委托持股或信托持股等股份代持关系,或者存在通过“持股平台”间接持股的安排以致实际股东超过200人的,应当已经将代持股份还原至实际股东、将间接持股转为直接持股,并依法履行了相应的法律程序。
(2)特别规定。以私募股权基金、资产管理计划以及其他金融计划进行持股的,如果该金融计划是依据相关法律法规设立并规范运作,且已经接受证券监督管理机构监管的,可不进行股份还原或转为直接持股。
7、对200人公司的股份进行确权,通过公证、律师见证等方式明确股份的权属。申请公开发行并在证券交易所上市的,经过确权的股份数量应当达到股份总数的90%以上(含90%);申请在全国股份转让系统挂牌公开转让的,经过确权的股份数量应当达到股份总数的80%以上(含80%)。未确权的部分应当设立股份托管账户,专户管理,并明确披露有关责任的承担主体。
8、核查申请人或发行人是否存在下列情形,如存在,应当报送省级人民政府出具的确认函:
(1)1994年7月1日《公司法》实施前,经过体改部门批准设立,但存在内部职工股超范围或超比例发行、法人股向社会个人发行等不规范情形的定向募集公司。
(2)1994年7月1日《公司法》实施前,依法批准向社会公开发行股票的公司。
(3)按照《国务院办公厅转发证监会关于清理整顿场外非法股票交易方案的通知》(国办发〔1998〕10号),清理整顿证券交易场所后“下柜”形成的股东超过200人的公司。
(4)中国证监会认为需要省级人民政府出具确认函的其他情形。
省级人民政府出具的确认函应当说明公司股份形成、规范的过程以及存在的问题,并明确承担相应责任。
股份已经委托股份托管机构进行集中托管的,应当由股份托管机构出具股份托管情况的证明。股份未进行集中托管的,应当按照前款规定提供省级人民政府的确认函。
属于200人公司的城市商业银行、农村商业银行等银行业股份公司应当提供中国银行业监督管理机构出具的监管意见。
9、核查200人公司是否持续规范经营,是否存在资不抵债或者明显缺乏清偿能力等破产风险的情形。
10、核查200人公司是否按照中国证监会的相关规定,建立了完善的公司治理机制和履行信息披露义务的各项制度

