搜索
首页
大数快讯
大数活动
服务超市
文章专题
出海平台
流量密码
出海蓝图
产业赛道
物流仓储
跨境支付
选品策略
实操手册
报告
跨企查
百科
导航
知识体系
工具箱
更多
找货源
跨境招聘
DeepSeek
首页
>
66份金融监管文件梳理
>
0
0
66份金融监管文件梳理
蚂蚁众投
2018-06-13
2
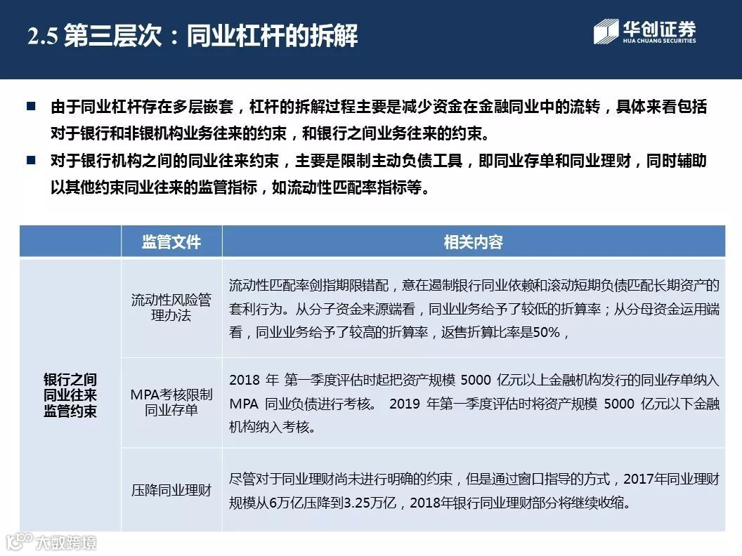
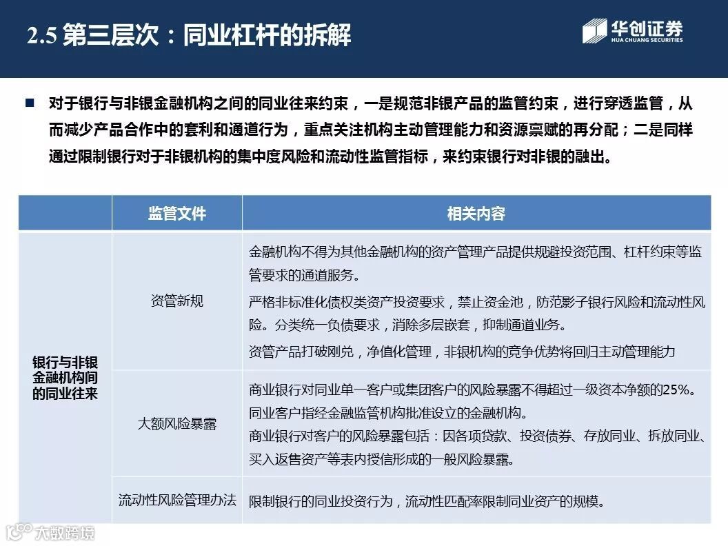
导读:金融监管框架下的同业加杠杆逆过程——2018年债券金融监管中期报告。
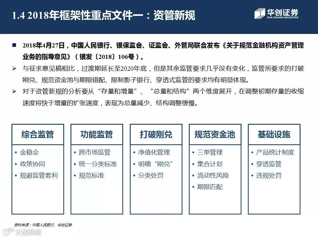
金融监管框架下的同业加杠杆逆过程——2018年债券金融监管中期
报告
。
【声明】内容源于网络
0
0
蚂蚁众投
欢迎进入蚂蚁众投(www.my930.com),中小企业股权直投平台。蚂蚁众投——互联网化一站式完成项目风控+资金监管+法律确权+投后管理+股东退出等环节。
内容
1569
粉丝
0
关注
在线咨询
蚂蚁众投
欢迎进入蚂蚁众投(www.my930.com),中小企业股权直投平台。蚂蚁众投——互联网化一站式完成项目风控+资金监管+法律确权+投后管理+股东退出等环节。
总阅读
517
粉丝
0
内容
1.6k
在线咨询
关注