在当前全球贸易合作不断深化、信息技术飞速发展的背景下,传统贸易行业的竞争优势逐步褪去,供应链服务模式正悄然兴起,贸易行业竞争将更为激烈。由于在我国起步较晚,目前市场上供应链服务模式与国外相较而言仍存在较大差距,大部分供应链企业业务模式仍处于初级发展阶段。针对供应链业务模式、高风险流程环节、风险识别等问题,中债资信贸易团队推出供应链业务研究系列。
本篇主要从供应链服务的定义、特点、分类、业务和盈利模式等角度对供应链业务进行梳理和解读。后续我们将针对供应链业务主要的高风险环节推出供应链金融模式分析及供应链金融业务风险识别篇,敬请关注。
来源:中债资信、纸张微平台
一、供应链概述
(一)概念与基本要素
供应链模式是基于传统贸易、物流模式,针对客户提供一站式服务方案的创新型模式
国家标准《物流术语》将供应链定义为生产流通过程中,涉及将产品或服务提供给最终用户活动的上下游企业所形成的网链结构,是指供应链上发生的采购与销售等业务,围绕核心企业,通过对商流、信息流、物流、资金流的控制,从采购环节开始,制成中间品及最终产品,由供应商、制造商、仓库、配送中心和渠道商等构成。供应链服务模式基于供应链管理需求出发,由供应链企业牵头、针对客户需求提供采购、销售、仓储、运输、金融等为一体的一站式服务方案。

目前我国市场上供应链服务模式以采购执行+销售执行为核心+贸易融资服务的效率性供应链服务模式为主,包括进出口通关、物流配送、仓储及库存管理、信息以及结算配套等环节,具有以下几种特点:
(1)将流通环节中所有的节点企业整合到一起,并实施全过程管理的集成化创新模式。供应链将各环节组成网状结构,形成一个有机体,覆盖整个物流过程,从原材料采购与供应、产品生产、运输、仓储到销售,要求各节点企业之间分工合作、优势互补,达成信息共享、风险及利益共存和共担,以实现有效的整体管理。
(2)实现库存的快速转移。传统型贸易企业通常具有库存高企的特点,尤其是在库存商品市场价格出现大幅波动以及产品需求疲软的情况下,加大了库存成本。供应链模式在其全流程管理过程中可使企业与其上下游在不同市场环境下实现库存的快速转移,有效降低了库存成本。
(3)始终以客户需求为经营导向。客户的需求推动供应链业务的发展,并贯穿整个流程环节,通过各环节的紧密协作,可更好的满足客户及市场需求。
(4)与服务对象关系较为紧密。由于供应链模式的全流程管理模式,导致企业与客户关系密切,这种“深度服务”模式在一定程度上使企业与客户之间形成“捆绑式”经营特点。
(二)供应链发展状况
随着全球贸易合作的不断深化,传统贸易优势逐步褪去,为适应激烈的市场竞争,供应链管理已逐步成为发展趋势
从行业发展角度,传统贸易行业具有准入门槛低、竞争充分和盈利水平弱的特点,随着全球贸易合作的不断深化,贸易市场竞争日趋激烈,市场信息及资源渠道愈发公开透明,客户对贸易商提出了更高要求。同时在政府的强力推动下,以信息化、现代化、社会化、综合化、一体化、全球化及多功能化集成的供应链管理逐步成为贸易行业发展趋势,目前全国供应链企业300余家。
从企业发展角度,传统贸易企业议价能力较差、受外部需求萎靡影响大以及国内外竞争激烈度提高等问题日益凸显,贸易商既往的稳定供货优势逐渐褪去,除了产品质量以外,在贸易业务市场拥有高效运作的管理模式显得更为重要,因此为适应激烈的市场竞争以及增强可持续发展能力,贸易企业利用自身优势,向上下游延伸,逐步转型至一站式的供应链管理运营商成为主流趋势。
供应链模式是第三方物流行业发展的升级阶段,在我国主要竞争仍集中于物流运输层面
行业现状方面,供应链模式在国际上是第三方物流行业发展的升级阶段,目前尚无法以独立行业形式存在,因此无相关专业供应链贸易行业,从学术上分类仍属于第三方物流,在我国则更倾向于划分至“现代物流”领域。近年来,我国国际贸易额成倍增长,服务水平显著提高,据中国物流与采购联合协会统计,2015年全国社会物流总额219.20亿元,同比增长5.8%,社会物流总费用10.8万亿元,同比增长2.8%;物流总收入7.6万亿元,同比增长4.5%。受宏观经济增速放缓影响,物流需求规模有所放缓,物流服务价格低位徘徊。

市场竞争方面,我国供应链模式尚处于初级发展阶段,尤其是供应链综合服务刚刚兴起,国内供应链运营商存在服务功能单一、增值服务空间小等问题,多以基础性服务为主,如运输和仓储管理,增值服务、物流信息服务及结算配套服务占比仍相对较小,其中增值服务更多为货物拆拼箱、包装、分类、产品退换货、测试和修理等,附加值不高,与国外同类企业仍存在一定差距,行业竞争主要体现在物流层面,行业渗透及集成化度有待提高。国外供应链贸易巨头(如DHL-Exel和KWE)在我国占据了一定市场份额,但国内供应链企业更贴近境内市场和企业,掌握了境内丰富的供应商、生产商和客户资源,其在国内供应链市场相较于境外跨国供应链企业仍占据主导地位。
从地区分布来看,深圳依托珠三角地区丰富的制造资源,发展供应链业务优势相对突出,为国内供应链产业发展最快的地区,目前我国80%以上的供应链企业发展于深圳。整体看,当前国内市场环境中的竞争企业良莠不齐,由于供应链本身特点所致,领先企业多具有在细分行业和业务类型上形成自身特色的竞争优势,如深圳怡亚通、飞马国际等。
二、供应链企业情况
(一)供应链企业分类

供应链服务涉及领域较多,按照其服务重心以及核心竞争力体现可以将供应链企业主要分为三类:
第一类,供应链综合物流企业,提供仓干配一体化服务,核心竞争力在于解决系列物流、运输问题,为客户提供最佳物流设计方案。随着用户对于时效性要求越来越高,电子商务的高效便捷催生物流网络的高速发展,在企业有限的资金及人力资源背景下,物流外包及相关配套服务需求规模激增,包括运输网络、配送网络和仓储网络,主要服务对象包括供应链条上个环节企业。
第二类,供应链贸易企业,提供前端采购、后端渠道类分销的贸易执行服务,核心竞争力更侧重于上下游的渠道网络。该类型供应链企业在传统贸易商基础上发展而来,通过原先长期的贸易合作关系,掌握了生产厂商、各级分销商和零售商等资源网络,在前端采购还是后端分销过程中具有较强的竞争优势,同时对于新客户及品牌商的入驻更具有吸引力。
第三类,供应链咨询企业,提供解决方案、综合咨询服务,核心竞争力在于为客户提供供应链解决方案的咨询服务,企业本身较少参与产品运作,以轻资产运行的咨询服务为主,辅以配套服务,例如报关检疫、物流方案等。该类型企业对专业知识、技术方面能力要求高,较高的技术管理水平形成了企业的核心资产。
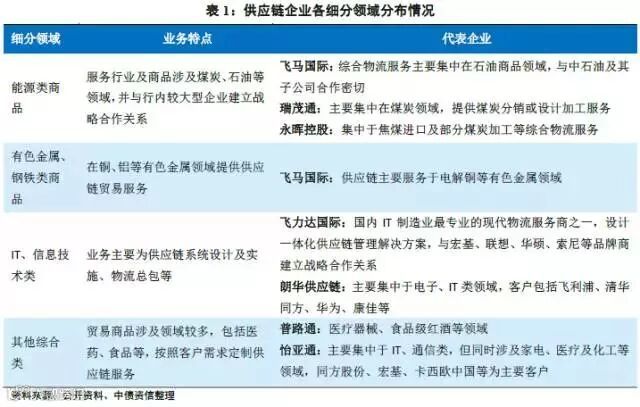
从目前供应链企业业务领域来看,主要分为能源类、有色金属及钢铁、IT和信息技术、其他综合类:

(二)供应链企业业务模式
1、供应链企业经营模式
(1)供应链综合物流服务模式
在综合物流同类型供应链企业中,因涉及服务领域及客户需求不同,服务链条亦不同;同时根据企业自身规模、业务能力,其所提供服务也存在差异。以华贸物流为例,相较于传统物流企业,华贸物流在仓储管理、库内操作、快递配送及物流运输等基础服务上衍生出供应链板块,为客户提供综合供应链式物流一体化服务,在国内和香港设立了34个业务和服务网络,在全球150多个主要港口和集散城市与当地同类企业建立了长期合作关系。在业务运行中,华贸物流按照业务类型和客户需求,通过货物流、信息流、单证流、资金流为客户提供储存、理货、贴标、贵重物品安保及资金结算等一系列附加增值服务,属于典型的轻资产供应链物流服务企业。
(2)供应链贸易服务模式
提供前、后端贸易执行服务模式的供应链企业打通生产到零售的所有中间环节,整合各环节企业,并实现紧密协作、统一协调,为客户提供采购、分销的一站式服务方案。与传统分销商不同,该类型企业以轻资产模式扩张,尤其在渠道下沉的背景下发展迅速。我们以怡亚通为例,通过多年的经验积累,上下游品牌商和终端零售商资源丰富,客户粘性较强。
怡亚通主要业务为广度和深度供应链业务,其中广度供应链业务中,怡亚通以代理商的角色,进行采购执行和分销执行业务,深度供应链则以分销商的角色采购并自定价格分销至下游终端,同时提供物流配送和仓储等系列服务。
此外,怡亚通依托现有服务网络,对资源配置进行优化整合,为客户实现全球范围采购和销售,并可提供定制产品,帮助客户企业优化供应链结构,提高市场竞争力。具体模式基于广度供应链业务,结合客户委托外包加工生产的环节,完全实现由客户委托采购原材料、生产、配送到终端用户的全面性供应链服务,产品的研发到投放周期大幅缩短,供应链服务价值得到完全体现。

(3)供应链咨询服务模式
随着市场竞争环境的变化,传统产品、价格竞争逐步转变为品牌及相关配套服务的竞争,对企业的供应链体系提出更高的要求,在重点发展核心业务的基础上,部分非核心业务外包需求不断扩大。供应链的方案设计以及订制类服务帮助实现企业的高效发展以及利益的最大化,逐步受到市场认可,同时也对于提供此类咨询服务的供应链解决方案类企业的专业知识水平的要求较高。一般供应链咨询服务企业在单个或某一类型业务领域具有丰富的研究和实践经验,对此领域业务可提供全方位的咨询服务和建议,专业程度高。
从目前市场上情况来看,提供供应链解决方案及咨询服务的企业一般都同时涉及贸易执行服务,例如普路通,为客户提供供应链方案设计以及医疗器械和电子信息产业类的供应链贸易执行服务,从收入占比来看,咨询服务类业务收入增速较快,但占比相对于贸易执行类业务较小。
2、供应链企业盈利模式
相较于一般贸易企业利用信息不对称、地域及时间差异所产生的商品差价从中赚取利润,供应链企业则可通过收取服务费及商品价差等多渠道获取利润,而服务费主要通过以下两方面获得:
一方面,供应链企业在提供的供应链服务过程中对各流程进行管理,可为客户节省采购、物流配送、产品分销等环节成本,同时提供进通关、库存管理等附加服务,因此,可向客户按照业务量收取一定服务费,具体比例可按照与客户协议而定。服务费包括装载费、运输费、报关费、检疫费等,可根据客户需求提供更多增值及额外服务。由于具体企业收费模式存在差异,因此无统一收费标准。
另一方面,供应链流程包括资金流管理服务,供应链贸易企业可为客户提供结算配套服务及一定信用支持,并按照一定比例收取费用,即供应链金融服务。企业可根据客户信誉度提供信用额度,提供一定的垫资额度,而垫资周期结合采购生产周期,通常按单笔业务结算,从实际情况来看,可对客户收取一定保证金,剩余货款为垫付。


